工业场景数据建模指南

0 阅读14分钟

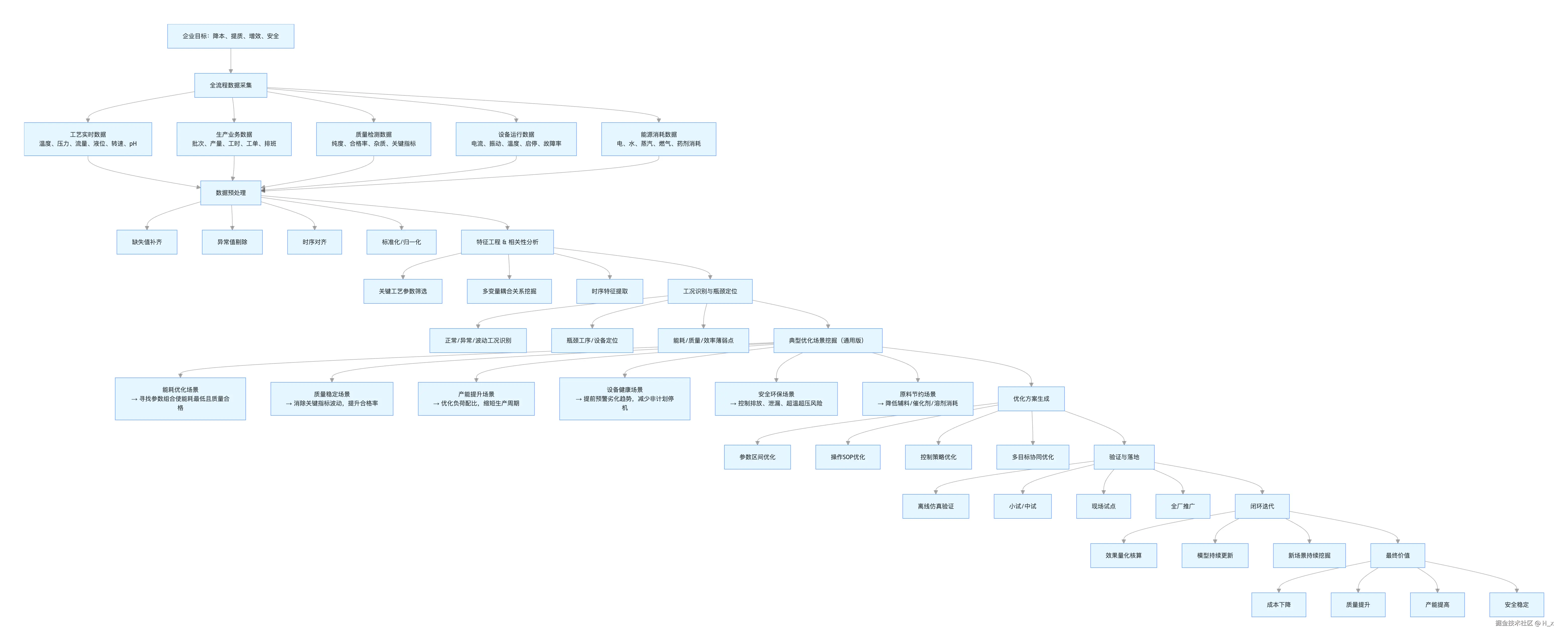
本文档面向工业工程师、工艺技术员和数据分析师,系统讲解如何在工厂环境中识别有价值的场景、收集数据、分类变量,并建立有效的生产模型。 通用工厂工艺优化场景挖掘示例图


一、场景识别与价值判断

1.1 什么是"场景"?

在工业数据建模中,场景是指一个完整的生产过程单元,包含:

  • 明确的输入(原料、参数设定)
  • 可观测的过程状态(温度、压力、流量等)
  • 可量化的输出结果(产品质量、产量、能耗等)

示例场景:

场景类型描述典型行业
反应釜批次控制化工/制药的批次反应过程化工、制药
发酵过程优化微生物发酵的温度、pH、溶氧控制食品、生物
挤出成型工艺塑料/橡胶的挤出温度、压力、速度控制材料加工
干燥过程控制热风干燥的温度、湿度、时间控制食品、农产品
配料混合系统多组分原料的配比精度控制食品、饲料

1.2 如何判断场景的核心价值?

不是所有场景都值得建模。使用以下评估框架:

价值评估矩阵

                    高业务价值
                         │
         ┌───────────────┼───────────────┐
         │   优先建模     │   战略储备      │
  高数据  │   (立即行动)   │   (长期规划)    │
  可获得  │               │               │
         ├───────────────┼───────────────┤
性       │   快速验证      │  暂时搁置      │
         │   (PoC试点)    │   (等待时机)   │
  低数据  │               │               │
  可获得  └───────────────┴───────────────┘
                    低业务价值

价值评估检查清单

业务价值维度(每项1-5分):

评估项评分标准得分
质量问题频率5=每月多次,1=极少发生___
质量损失金额5=年损失>100万,1=<10万___
工艺优化空间5=明显可优化,1=已很成熟___
可复制推广性5=多产线适用,1=单点专用___
管理层关注度5=高层重点关注,1=基层自发___

数据可获得性维度(每项1-5分):

评估项评分标准得分
历史数据存量5=>1年完整数据,1=几乎无数据___
数据质量5=完整准确,1=大量缺失/错误___
采集自动化程度5=全自动采集,1=全靠人工记录___
关键变量可测性5=全部可在线测量,1=多数需离线检测___
IT系统支持5=有MES/SCADA,1=无信息化系统___

评分解读:

  • 业务价值总分 ≥ 20 且 数据可获得性总分 ≥ 20:优先建模
  • 业务价值总分 ≥ 20 但 数据可获得性总分 < 20:先改善数据采集
  • 业务价值总分 < 15:暂时搁置,寻找更高价值场景

1.3 场景优先级排序案例

某食品加工厂场景评估:

场景业务价值数据可获得性优先级行动建议
杀菌温度控制25分20分⭐⭐⭐⭐⭐立即启动
配料精度优化22分18分⭐⭐⭐⭐补充传感器后启动
包装密封检测15分22分⭐⭐⭐低优先级,资源充足时考虑
原料入库检验12分15分⭐⭐暂时搁置

二、数据收集策略

2.1 数据收集的四个层次

层次1: 手工记录
    └── 纸质记录表、Excel手工录入
    └── 适用:初期探索、无自动化系统
    └── 缺点:易出错、频率低、难追溯

层次2: 半自动采集
    └── 仪器数据导出 + 人工整理
    └── 适用:有关键设备但无系统集成
    └── 改进:建立标准化导出模板

层次3: 自动采集
    └── PLC/SCADA自动记录
    └── 适用:有自动化控制系统
    └── 优势:高频、准确、可追溯

层次4: 集成化平台
    └── MES/ERP/数据湖一体化
    └── 适用:数字化程度高的工厂
    └── 优势:数据关联、全链路追溯

2.2 数据收集规划模板

为每个场景制定数据收集计划:

## 场景名称:[填写]

### 1. 目标变量(Y)
| 变量名 | 测量方式 | 测量频率 | 数据位置 | 备注 |
|-------|---------|---------|---------|------|
| 产品质量指标 | 实验室检测 | 每批次 | LIMS系统 | 检测周期2小时 |
| 产品合格率 | 自动统计 | 实时 | MES系统 | - |

### 2. 特征变量(X)
| 变量名 | 变量类型 | 测量方式 | 测量频率 | 数据位置 |
|-------|---------|---------|---------|---------|
| 反应温度 | 控制变量 | 温度传感器 | 1分钟 | SCADA |
| 原料批次 | 扰动变量 | 扫码记录 | 每批次 | ERP系统 |
| 环境温度 | 扰动变量 | 温湿度计 | 1小时 | 手工记录 |

### 3. 数据收集周期
- 历史数据回溯:[ ] 个月
- 新增数据采集:从 [日期] 开始
- 目标样本量:至少 [ ] 批次/周期

### 4. 数据质量保障
- [ ] 传感器校准计划
- [ ] 异常值处理规则
- [ ] 缺失值填补策略
- [ ] 数据审核流程

2.3 数据收集最佳实践

DO(应该做):

  • ✅ 记录完整的批次信息(时间、操作员、原料批次)
  • ✅ 同时收集正常和异常工况数据
  • ✅ 标注已知的异常事件(设备故障、原料变更等)
  • ✅ 保持时间戳一致性
  • ✅ 定期备份原始数据

DON'T(不要做):

  • ❌ 只收集"好"数据,剔除"坏"数据
  • ❌ 不同来源的数据时间戳不一致
  • ❌ 手工转录而不保留原始记录
  • ❌ 采样频率过低(无法捕捉动态)
  • ❌ 采样频率过高(产生大量冗余数据)

三、变量分类体系

3.1 三类核心变量

在工业建模中,变量按其在控制回路中的角色分为三类:

┌─────────────────────────────────────────────────────────────┐
│                      变量分类体系                             │
├─────────────────────────────────────────────────────────────┤
│                                                             │
│   ┌──────────────┐    ┌──────────────┐    ┌──────────────┐  │
│   │   控制变量    │    │    扰动变量    │    │   被控变量    │  │
│   │ (Manipulated)│    │ (Disturbance)│    │ (Controlled) │  │
│   └──────┬───────┘    └──────┬───────┘    └──────┬───────┘  │
│          │                   │                   │          │
│          ▼                   ▼                   ▼          │
│   我们可以主动              我们无法控制          我们想要       │
│   调节的参数                但会影响结果         控制的目标      │
│                                                             │
│   例:反应温度设定值         例:环境温度          例:产品纯度    │
│       搅拌速度               原料成分波动            转化率     │
│       进料流量               设备老化程度             产量      │
│                                                             │
└─────────────────────────────────────────────────────────────┘

3.2 变量类型详解

控制变量(Manipulated Variables, MV)

定义: 操作人员或控制系统可以直接调节的输入参数。

特征:

  • 可主动改变
  • 通常有明确的操作范围
  • 是工艺优化的主要抓手

常见示例:

行业控制变量示例
化工反应温度、压力、搅拌速度、催化剂用量
食品杀菌温度、保温时间、配料比例、干燥风速
制药升温速率、保温时间、冷却速度、pH设定值
冶金加热功率、冷却水流量、轧制速度

在建模中的角色:

  • 作为 X 变量的核心组成部分
  • VIP 分析的重点关注对象
  • 工艺优化的直接操作对象

扰动变量(Disturbance Variables, DV)

定义: 影响过程输出但无法(或难以)主动控制的变量。

特征:

  • 客观存在,难以人为干预
  • 可能随时间变化
  • 是模型鲁棒性需要考虑的因子

常见示例:

类型扰动变量示例应对策略
原料类原料批次差异、含水率波动、杂质含量入厂检验、前馈控制
环境类环境温度、湿度、大气压力环境补偿、空调控制
设备类设备磨损、催化剂活性衰减、换热器结垢定期维护、在线校正
操作类操作员差异、交接班影响SOP标准化、培训

在建模中的角色:

  • 作为 X 变量的补充
  • 帮助解释模型残差
  • 识别"不可控"的变异来源

被控变量(Controlled Variables, CV)

定义: 我们希望控制在目标范围内的过程输出或质量指标。

特征:

  • 是过程的结果
  • 通常有明确的质量标准
  • 是模型预测的目标(Y)

常见示例:

行业被控变量示例
化工产品纯度、转化率、选择性、副产物含量
食品水分含量、色泽、口感评分、微生物指标
制药有效成分含量、溶出度、杂质谱
材料拉伸强度、硬度、表面光洁度

在建模中的角色:

  • 作为 Y 变量(目标变量)
  • 模型预测和优化的对象
  • 评估模型性能的核心指标

3.3 变量分类决策树

flowchart TD
    Start([开始分类]) --> Q1{"`这个变量是输出结果
    还是输入参数?`"}
    Q1 -- 输出结果 --> CV["`**被控变量 CV**
    = Y变量`"]
    Q1 -- 输入参数 --> Q2{"`我们能主动调节
    这个参数吗?`"}
    Q2 -- 可以调节 --> MV["`**控制变量 MV**
    = X变量`"]
    Q2 -- 无法调节 --> DV["`**扰动变量 DV**
    = X变量`"]
    
    style CV fill:#f9f2f4,stroke:#d6b656,stroke-width:2px
    style MV fill:#e1f5fe,stroke:#6da8d6,stroke-width:2px
    style DV fill:#f5f5f5,stroke:#999999,stroke-width:2px

3.4 变量分类实例

场景:化工反应釜批次控制

变量名变量类型分类理由建模角色
反应温度设定值控制变量DCS可调节X
反应压力控制变量通过阀门调节X
搅拌转速控制变量变频器控制X
催化剂用量控制变量配料时确定X
原料批次扰动变量由采购决定X
原料含水率扰动变量自然波动X
环境温度扰动变量无法干预X
产品转化率被控变量过程结果Y
产品选择性被控变量质量指标Y

四、场景建模实战

4.1 建模前准备

数据整理清单

## 建模前检查清单

### 数据完整性
- [ ] 样本量 ≥ 30(PLS最低要求)
- [ ] X变量数 < 样本数/2(避免过拟合)
- [ ] 无严重缺失值(<10%)
- [ ] 时间戳对齐正确

### 变量确认
- [ ] 控制变量已识别并标记
- [ ] 扰动变量已识别并标记
- [ ] 被控变量(Y)已明确
- [ ] 变量单位统一

### 业务理解
- [ ] 了解正常工况范围
- [ ] 了解常见异常模式
- [ ] 明确建模目标(预测/优化/监控)

4.2 建模流程

flowchart TD
    A[收集数据] --> B[数据预处理]
    B --> C["探索性分析\nPCA"]
    C --> D[识别异常样本]
    D --> E[清洗数据]
    E --> F[建立PLS模型]
    F --> G["评估模型性能\nR²Y, Q²Y"]
    G --> H{模型满意?}
    H -->|否| I[调整变量/剔除异常]
    I --> F
    H -->|是| J["VIP分析\n识别关键变量"]
    J --> K[模型验证]
    K --> L[部署应用]

4.3 分步建模指南

Step 1: 数据导入与配置

  1. 导入数据:将整理好的Excel数据导入星途平台
  2. 设置标题行:标记变量名称行
  3. 配置X变量
    • 选择所有控制变量(MV)
    • 选择重要扰动变量(DV)
  4. 配置Y变量:选择被控变量(CV)

Step 2: 探索性分析(PCA)

目的: 了解数据结构,识别异常样本

操作:

  1. 仅使用X变量创建PCA模型
  2. 查看得分图(Score Plot)
  3. 识别远离主群体的异常点
  4. 查看T²和SPE图,标记统计异常

解读:

  • 正常批次应聚集在主成分空间的核心区域
  • 远离群体的点需要调查原因
  • 结合业务知识判断是否剔除

Step 3: 建立PLS回归模型

操作:

  1. 配置X(控制+扰动)和Y(被控)
  2. 点击"Fit"训练模型
  3. 查看模型指标:
    • R²Y:拟合优度
    • Q²Y:预测能力(>0.5可接受,>0.9优秀)

诊断:

  • 如果Q²Y < 0.5:检查变量选择、增加样本量
  • 如果R²Y高但Q²Y低:过拟合,减少潜变量数

Step 4: VIP分析与变量筛选

目的: 找出对Y影响最大的X变量

操作:

  1. 查看VIP图
  2. 识别VIP > 1的关键变量
  3. 考虑剔除VIP < 0.5的变量
  4. 重新建模验证

业务解读:

  • VIP高的控制变量是工艺优化的重点
  • VIP高的扰动变量需要加强监控

Step 5: 模型验证

内部验证:

  • 交叉验证Q²Y
  • 检查残差分布

外部验证(如有条件):

  • 用新收集的数据测试
  • 对比预测值与实际值

4.4 典型场景建模案例

案例:发酵过程优化

场景描述:

  • 产品:某氨基酸发酵
  • 目标:提高产物浓度(Y)
  • 周期:48小时批次

变量分类:

类型变量说明
控制变量温度设定、pH设定、搅拌速度、通气量DCS控制
扰动变量种子批次、培养基批次、环境温度记录但不可控
被控变量产物浓度、转化率离线检测

建模结果:

  • R²Y = 0.92, Q²Y = 0.85
  • VIP > 1的关键变量:pH设定、通气量、温度设定
  • 发现:pH控制精度对产物浓度影响最大

优化建议:

  1. 升级pH控制系统,提高控制精度
  2. 建立pH前馈补偿模型
  3. 预计产物浓度提升8-12%

五、工具辅助挑选变量

5.1 变量筛选工具箱

在星途平台中,可以借助以下工具辅助变量挑选:

工具1: 相关性分析

用途: 识别X变量间的共线性

操作:

  1. 使用热力图查看X变量间相关性
  2. 识别|r| > 0.8的高度相关变量对
  3. 保留其中一个,剔除冗余变量

示例:

如果"反应温度""反应器壁温"相关性0.95
→ 只保留"反应温度"(更直接可控)

工具2: PCA载荷分析

用途: 理解变量间的内在结构

操作:

  1. 查看PCA载荷图(Loading Plot)
  2. 识别聚在一起的变量组(代表相似信息)
  3. 从每组中选择最具代表性的变量

工具3: VIP迭代筛选

用途: 逐步优化变量集

流程:

1轮:所有变量 → 计算VIP
第2轮:剔除VIP<0.5的变量 → 重新建模
第3轮:检查Q²Y变化
      ↓
   如果Q²Y下降<5%:接受简化模型
   如果Q²Y下降>10%:恢复部分剔除的变量

工具4: 变量重要性排序表

综合评估框架:

变量VIP可控性测量成本综合评分建议
温度1.8⭐⭐⭐⭐⭐保留
压力1.5⭐⭐⭐⭐⭐保留
原料批次0.3⭐⭐剔除
环境湿度0.4剔除

5.2 变量筛选决策流程

flowchart TD
    Start([开始变量筛选]) --> Step1["`**1. 收集所有候选变量**
    (控制+扰动)`"]
    Step1 --> Step2["`**2. 相关性分析**
    剔除高度冗余变量`"]
    Step2 --> Step3["`**3. 建立初始PLS模型**
    计算VIP`"]
    Step3 --> Step4["`**4. 迭代剔除低VIP变量**
    VIP < 0.5`"]
    Step4 --> Step5{"`**5. 验证简化模型性能**
    Q²Y是否可接受?`"}
    
    Step5 -- "Q²Y下降 < 5%" --> Accept["`**接受简化模型**
    输出最终变量`"]
    Step5 -- "Q²Y下降 > 10%" --> Reject["`**恢复部分变量**
    重新验证`"]
    Reject -.-> Step3

5.3 变量筛选最佳实践

DO:

  • ✅ 优先保留控制变量(可优化)
  • ✅ 保留VIP高且易测量的变量
  • ✅ 保留业务上"常识上重要"的变量
  • ✅ 用交叉验证检验简化模型

DON'T:

  • ❌ 只看VIP,完全忽略业务知识
  • ❌ 一次剔除太多变量
  • ❌ 剔除VIP低但成本也低的变量
  • ❌ 在样本量很小时过度筛选

六、常见问题与最佳实践

6.1 常见问题解答

Q1: 样本量不够怎么办?

A:

  • 最低要求:样本数 > X变量数
  • 理想情况:样本数 ≥ 3 × X变量数
  • 如果不够:
    1. 减少X变量(优先剔除VIP低的)
    2. 延长数据收集周期
    3. 考虑使用PCA先降维

Q2: 如何处理缺失值?

A:

  • 缺失<5%:用均值/中位数填补
  • 缺失5-20%:用插值或回归预测填补
  • 缺失>20%:考虑剔除该变量或样本
  • 星途平台支持多种缺失值处理策略

Q3: 控制变量和扰动变量的界限模糊怎么办?

A:

  • 判断标准:当前技术/成本条件下能否主动调节
  • 例:环境温度理论上可控(空调),但成本过高→视为扰动
  • 在模型中两者都是X,区别仅在于优化策略

Q4: 模型在新数据上表现不好怎么办?

A:

  • 检查新数据是否在训练数据范围内(外推风险)
  • 检查是否有新的扰动因素出现
  • 考虑模型更新(增量学习或重新训练)

Q5: 如何向管理层汇报建模结果?

A:

  • 避免技术术语,聚焦业务价值
  • 用具体数字:"优化后预计提升产量X%"
  • 展示可视化:得分图、VIP图
  • 给出明确的行动建议

6.2 建模成功 checklist

## 项目交付检查清单

### 模型质量
- [ ] Q²Y > 0.5(最低门槛)
- [ ] R²Y - Q²Y < 0.2(避免过拟合)
- [ ] 残差无明显模式
- [ ] 关键变量VIP > 1

### 业务验证
- [ ] 关键变量符合工艺常识
- [ ] 异常样本有合理解释
- [ ] 模型预测误差在可接受范围
- [ ] 已验证至少一批独立数据

### 文档完整
- [ ] 变量分类清单
- [ ] 数据收集方法说明
- [ ] 模型性能报告
- [ ] 应用建议与风险提示

6.3 持续改进建议

模型生命周期管理:

第1-2月:模型建立与验证
    └── 收集数据、建立初始模型
    └── 内部验证、参数调优

第3-6月:试运行与优化
    └── 小范围试用
    └── 收集反馈、修正问题

第6-12月:正式部署
    └── 全面应用
    └── 建立监控机制

第12月后:定期维护
    └── 每季度评估模型性能
    └── 数据漂移检测
    └── 必要时重新训练

附录:快速参考卡

变量分类速查表

问题控制变量扰动变量被控变量
能否主动调节?✅ 能❌ 不能N/A(是结果)
在模型中的角色XXY
优化价值高(直接操作)中(监控预警)目标
示例温度设定值环境温度产品纯度

模型选择速查表

场景推荐模型关键指标
只有X,探索结构PCAR²X, 得分图
X→Y预测(连续)PLSR²Y, Q²Y, VIP
X→Y分类(离散)PLS-DAAccuracy, F1, AUC

VIP解读速查表

VIP值重要性建议
> 1.5非常重要重点关注
1.0-1.5重要保留
0.5-1.0一般可保留
< 0.5不重要考虑剔除

本文档是星途数据洞察平台的配套指南,结合实际工业场景,帮助用户系统性地开展数据建模工作。