大家好,我是小机学 AI。
5 天前,我还觉得 “搭建海外网站” 是程序员的专属事,现在却靠自己上线了 AI 视频生成网站 。
前后只花了 32 小时,总成本才 32 美元。
如果在做出网站之前,有人对我说我能 5 天做出一个海外站的话,那我第一个反应就是:
如果你也是技术小白,想做海外项目却卡在 “不会编程”“不知道用什么工具”“怕踩坑”,这篇复盘能帮你:
① 用 AI 把 3 个月的开发时间压缩到 5 天;
② 避开新手最容易踩的 17 个坑(附解决方案);
③ 从工具选型到网站上线,拿到一份能直接照做的完整流程。
至少让你少走 2 周弯路,快速跑通第一个出海项目。
这篇复盘涵盖了:从 0-1 学会用 Cursor 上线自己的第一个海外网站全套工作流,基本上只要照着做,你也能上线自己的出海站点。
在这里也要再次感谢洋哥,感谢破局,组织了这么多优秀的教练,以及特别详细的手册。
也特别感谢耳朵老师对于文章写作的耐心指导。
希望我这篇【0 基础学会用 Cursor 上线自己的第一个海外网站】的复盘分享能够让 AI 编程出海带有疑惑、害怕的朋友,对出海祛魅。
文章大纲
本文包括以下内容:
一、为什么我会选择 AI 编程出海营
二、成果展示与开发时间节点表 三、相关工具选择与避坑
四、从 0-1 构建一个出海网站方法总结(新手速成版)
五、SOP 实战演示(具体开发流程部分)
六、新手超入门速成指南(彻底告别畏难,看完就动)
七、结语
一、为什么我会选择 AI 编程出海营
作为一名基本上 0 编程基础的文科生,在接触 AI 编程出海营前,我对搭建海外网站的认知几乎为零:
看到‘DNS 配置’以为是网络安全工具,听到‘SSL 证书’以为要装特殊软件,连‘域名怎么绑定到网站’都毫无头绪;
更别说工具选型、代码开发、网站上线的完整流程,每一步都像在看‘天书’,连从哪里查资料都不知道。
选择加入 AI 编程出海营,本质是为了打破“技术小白”的困境,找到一条能快速落地海外项目的清晰路径。
具体来说可以分为以下 3 个核心需求:
一)解决“0 基础入门难”的痛点,获取体系化指导
我曾搜‘怎么买域名’,教程只教了在 Godaddy 下单,却没说买完要做 DNS 配置;
又搜‘Vercel 部署网站’,视频里直接贴了代码,没讲‘要先关联 GitHub 仓库’,结果……
域名买了用不了,代码传不上去,光这两个环节就卡了 1 天,还不知道问题出在哪;
更别提教程里的‘服务器镜像’‘反向代理’等术语,连查百度都找不到通俗解释。
对于零基础者而言,自学搭建海外网站时,你是否也被‘信息碎片化’逼到放弃?
AI 编程出海营提供从 0 到 1 的完整知识框架。手册会详细梳理工具注册和环境搭建等基础操作。
更关键的是,营内有教练实时指导——比如最初我连“选什么工具托管网站”都纠结不已,教练一句“新手先用 Vercel,而非复杂的 AWS EC2”,直接帮我避开了服务器配置的坑,节省了大量试错时间。
这种“手把手带练”的模式,恰好填补了零基础者最需要的“落地指导”空白!
简直堪称 AI 出海界的“武功秘籍”:
二) 借助 AI 工具降本提效,突破编程能力瓶颈
作为连"代码报错’都看不懂的文科生,之前想抄别人网站的‘视频生成按钮",结果踩了很多个坑,比如:
①找了段现成代码复制过去,页面直接白屏;
②好不容易弄出按钮,点了却没反应 ,对着满屏英文报错盯了 1 小时,连‘标签没闭合’这么基础的问题都没看出来。
直到在出海营学会用 Cursor 的提示词模板,3 分钟生成能用的按钮代码,才知道原来 0 基础也能搞定!
模板明确组件需求、技术栈、样式要求和输出格式,能让 AI 代码可用率从 30% 提升到 85%。
遇到报错时,不用自己啃技术文档,只需把错误日志发给 AI,就能快速定位问题。
这种“AI 赋能”的模式,彻底打破了“无编程基础就做不了网站”的认知——原本需要 3 个月的开发周期,我借助 Cursor+AI 指导压缩到了 5 天,总成本仅 32 美元。
对我而言,出海营不仅是学“搭建网站”,更是掌握“用 AI 解决技术问题的思维”,这比单纯学会某个工具更有长期价值。
三)抓住热点红利,快速落地实战项目
加入出海营前,我想做海外项目却完全没方向:不知道现在什么赛道有红利(是做 AI 绘图还是视频生成?) .
就算想做 AI 视频,也不知道 Sora 2 的 API 在哪找(官网说不开放,搜遍论坛都没线索);
更别提怎么写 MVP 需求文档、怎么分析竞品 —— 连用户需要什么功能’都想不清楚。
直到出海营里,教练提醒“Sora 2 是红利窗口”,还分享了 fal.ai、问问平台等 API 渠道,甚至给了竞品拆解模板,我才终于确定‘做 Sora 2 视频生成网站’的方向,不用再“空想瞎琢磨”。
同时还分享了 API 获取渠道,比如 fal.ai、问问平台;
同时,营内提供的 MVP 需求文档模板、竞品拆解方法,让我快速明确了“做 Sora 2 视频生成网站”的方向,避免了“空想项目却无法落地”的问题。
此外,营内的社群氛围也提供了重要支持,遇到 “找不到 Nano Banana 的 API 返回文档”“不知道选 Creem 还是 Stripe 支付” 等问题,在群里提问总能得到前辈经验分享。
比如前辈会说:“个人开发者先用 Creem,有条件再上 Stripe”,这些“实战经验”是网上教程难以获取的,也让我的项目少走了至少 2 周弯路。
可以说,选择 AI 编程出海营,本质是选择了“体系化知识+AI 工具赋能+实战资源支持”的组合,它不仅帮我从 0 到 1 上线了第一个海外网站,更让我建立了“零基础也能做技术项目”的信心,这正是我最核心的需求。
二、成果展示与开发时间节点表
一)下面是用 5 天开发的海外网站页面。
主要是三个界面:视频生成,图像生成以及定价页面。
(PS:以下内容参考了这一期 AI 编程出海营的指导手册,我这里主要是写我搭建自己的网站的流程,但是实际上,出海的内容是很多的,如果有想更系统了解出海内容的,可以参加破局的下一期出海营,或者去看看破局这期的出海手册进行学习。)
为了让大家更好地明白我的开放情况,我整理了一份开发时间表,送给大家。
二)开发时间节点表(共 5 天,每天 3-4 小时,合计 16-20 小时)、
我整理出的这份开发时间节点表以 5 天为周期、每日 3-4 小时为单位,梳理了从工具准备到网站上线的全流程,明确各环节 “具体操作” 与 “当日成果”,步骤贴合 0 代码新手且无复杂术语,可直接对照执行;
其作用是为新手提供 “行动指南”、解决 “不知从何下手” 的困惑,同时通过 “限时 + 明确成果” 控制任务强度、避免放弃,还能以 “当日成果” 为标准及时排查问题,确保开发扎实、高效推进上线。
| 开发天数 | 每日核心任务 | 具体操作(小白照做) | 耗时 | 当日成果 |
|---|---|---|---|---|
| Day 1 | 工具注册+域名购买 | 1. 注册谷歌账号;2. 注册 GitHub;3. 注册 Vercel(选免费计划);4. Godaddy 买 .com 域名;5. 下载安装 Cursor | 3.5 小时 | 搞定所有工具账号,买到域名,Cursor 可打开 |
| Day 2 | 搭建开发环境 | 1. 安装 Node.js(官网下 Windows 版);2. 终端输指令建 Next.js 项目;3. Cursor 打开项目 | 3 小时 | 本地能启动项目,访问 localhost:3000 成功 |
| Day 3 | AI 生成视频生成页 | 1. 让 Cursor 生成视频生成页(含输入框、预览区、按钮);2. 检查代码标签;3. 本地测试 | 4 小时 | 视频生成页本地显示正常,无白屏 |
| Day 4 | 生成图像编辑+定价页 | 1. 让 Cursor 生成图像编辑页(含上传区、格式选择);2. 生成定价页(4 档套餐+按钮);3. 测试页面切换 | 4 小时 | 3 个页面可正常切换,按钮无明显 bug |
| Day 5 | 代码提交+部署上线 | 1. Cursor 终端输 3 条 git 指令提交代码;2. 等 Vercel 自动部署;3. 绑定域名并等生效 | 3.5 小时 | 域名可访问网站,核心功能可用 |
在了解了开发时间过后,可能大家也会好奇,我到底用到了哪些工具?因此,我这里也整理了一份相关的工具总结。
三、相关工具选择与避坑
俗语有言,工欲善其事必先利其器。
在开始开发之前相关的工具是必不可少的,为了方便大家能更直观地了解到我的工具使用,我为大家列了一张表,方便大家能直观地看到我的工具的使用。
这里主要是三类工具(账号类,基础环境类,域名类)。
一)账号类工具
这份账号类工具表格,清晰列出了搭建海外网站所需的核心账号工具,明确每种工具的选择、选型原因,还标注新手易踩的坑及解决方案,内容贴合 0 基础小白需求;
其作用是帮新手跳过“工具选型迷茫期”,无需盲目试错,同时“踩坑提示”提前规避常见问题、减少调试成本,还能让新手形成“选型-优势-避坑”的系统化工具认知,明白“用什么”“为什么用”“怎么避坑”,为后续开发打稳基础。
| 工具 | 选什么 | 为什么选 | 踩的坑/常见坑 |
|---|---|---|---|
| 邮箱 | 谷歌账号 | 海外工具(GitHub、Vercel 等)多支持谷歌账号一键登录,减少注册流程;且后续关联海外服务(如谷歌登录功能)更便捷 | 注册时部分电脑无法用中国手机号验证,可尝试换设备,或在某鱼找合规协助 |
| 代码托管 | GitHub 账号 | 它是全球主流开源代码托管平台,支持版本控制,还可与 Vercel 无缝联动实现自动部署。平台社区资源丰富,新手能快速找到解决方案 | 初期未绑定 Git 导致代码无法推送,需先安装 Git 并配置用户名、邮箱;仓库命名避免特殊字符,否则可能影响后续部署 |
| 网站托管 | Vercel 账号 | 免费计划提供无限项目、100GB 带宽、自动 HTTPS 和全球 CDN,适配 Next.js 等框架。代码推送后会自动构建部署,新手无需懂服务器配置。 | 首次部署因依赖安装失败报错,需在控制台查看日志,确认是否遗漏package.json依赖;临时域名访问异常时,检查 GitHub 仓库授权是否完整 |
| 数据库 | Supabase 账号 | 免费版提供基础数据存储和用户认证功能,支持实时数据同步,API 调用简单,无需自建数据库,适配前端项目 | 初期未设置数据表权限,导致用户数据无法正常读取;需在控制台明确表的增删改查权限,避免安全风险 |
| 支付 | Creem 账号 | 个人开发者可快速接入,支持信用卡支付,无需企业资质;操作流程简单,适合新手测试跨境支付功能 | 测试时未用专用测试卡号(4242 4242 4242 4242),导致支付流程报错;需区分测试环境与生产环境,避免误触发真实扣款 |
| 编程工具 | Cursor | AI 辅助编程功能强大,支持代码生成、错误修复,界面类似 VS Code 易上手;可直接关联 GitHub 仓库,方便代码管理 | 首次启动因 AI 模型初始化慢,误以为软件故障,需等待 10-30 秒;未导入 VS Code 配置时,需手动安装 Tailwind CSS 等插件 |
二)基础环境工具
这份基础环境工具表格,梳理了搭建海外网站必需的基础工具,明确了各工具的适配选择、核心作用,还针对性指出新手易遇的问题及解决方向,内容围绕 0 基础小白的实际需求展开;
其核心作用是帮新手快速搞定开发的“底层保障”,避免因基础环境配置不当导致后续开发卡壳,同时提前规避安装、配置中的常见问题,减少试错成本,确保后续代码开发和项目启动能顺畅推进。
| 工具 | 选什么 | 为什么选 | 踩的坑/常见坑 |
|---|---|---|---|
| 网络 | 可访问外网的环境 | 海外工具(GitHub、Vercel、Cursor 登录)需外网支持,否则注册、部署会频繁失败 | 使用免费梯子时网络不稳定,导致 Vercel 部署中断,建议选择稳定的付费服务 |
| 版本控制 | Git(Windows 版) | 与 GitHub 配套使用,实现本地代码提交、推送,支持版本回溯,解决代码丢失问题 | Windows 装 Git 时我犯了个低级错,没勾‘添加到环境变量’,结果后续输‘git add .’命令时,终端直接显示‘git 不是内部命令’。我查了 3 篇教程才知道要重新安装,来回折腾了 40 分钟!建议装的时候盯着进度条,到‘选择组件’那步,一定要把‘Add Git to PATH’的勾打上,省得后期返工。 |
| 运行环境 | Node.js(Windows x64 版) | Next.js 框架依赖 Node.js 运行,支持npm命令安装项目依赖,新手默认安装 LTS 版即可 | 安装后未验证版本,因版本过低导致 Next.js 项目启动报错,需通过node -v确认版本≥18.0.0 |
三)域名购买
这份域名购买表格,聚焦搭建海外网站的域名需求,明确了域名购买的推荐平台、选型理由,以及新手易踩的坑,内容贴合 0 基础小白的操作场景;
其作用是帮新手绕开域名选择和购买中的陷阱,无需在众多平台和域名后缀中盲目挑选,快速买到适配海外网站的高信任度域名,同时避免因域名问题影响后续网站访问和用户认知,为网站确定合规且易记的“网络门牌号”。
| 工具 | 选什么 | 为什么选 | 踩的坑/常见坑 |
|---|---|---|---|
| 域名平台 | Godaddy | 支持支付宝支付,操作界面中文友好,域名管理功能清晰,新手易上手 | 误选“Premium”溢价域名,注册价从 10 美元飙升至千元以上;避免.xyz``.top等信任度低的后缀,易被判定为垃圾域名! |
在万事俱备,只欠东风后,就可以开始大家我们的网站了,下面是一份网站搭建的 SOP,能帮助大家能更直观地了解到一个网站是如何搭建的。
四、从 0-1 构建一个出海网站方法总结(新手速成版)
作为一个连 DNS 是什么都不懂的 0 基础小白。,一步步跑通海外网站上线的人,我很清楚新手面对“要做什么、为什么做、怎么做”的迷茫。
比如,突然看到“买域名”会疑惑“为啥现在就要买?不买行不行?”
所以这部分总结会带着我的真实思考,把每个步骤的“决策原因”和“操作逻辑”串起来,让你不仅知道“做什么”,更明白“为什么这么做”。
一)前期准备阶段(建议 1 天):
搭建“能落地”的基础工具链
刚开始我以为“准备阶段随便弄弄就行”,后来才发现:
工具没选对、账号没注册好,后面开发时会频繁卡壳。
这一步的核心是“提前打通所有必要工具”,避免开发到一半回头补注册,浪费时间。
1、工具账号注册
工具账号注册需遵循“基础入口→功能工具”的固定顺序推进。
为什么?
这是因为海外开发工具间普遍存在关联依赖,比如网站托管工具需绑定代码托管平台才能拉取代码,数据存储工具需用基础账号登录,按顺序操作可避免重复授权的繁琐流程,降低新手在工具关联环节的操作混乱感,让账号注册环节更顺畅。
| 步骤 | 工具 | 注册地址 | 操作要点 | 为什么要这么做? | 避坑提示 |
|---|---|---|---|---|---|
| 1 | 谷歌账号 | accounts.google.com/signup | 填写姓名、出生日期(建议≥18 岁。部分工具限制未成年人使用),密码含字母+数字+符号 | 海外 90%的开发工具都支持谷歌一键登录,不用记多个账号密码,是后续所有工具注册的“基础入口” | 部分电脑用中国手机号验证失败,可换手机设备尝试,或通过合规渠道协助(避免使用“黑号”,后期可能被账号封禁) |
| 2 | GitHub 账号 | github.com/ | 用刚注册的谷歌账号一键登录,用户名建议和后续域名/品牌相关);登录后下载 Windows 版 Git | GitHub 是“代码仓库”,能存储网站代码,还可与 Vercel 无缝联动。代码提交后 Vercel 会自动部署,无需手动上传文件,是开发流程的“代码载体” | Git 安装时必须勾选“添加到环境变量”,否则后续终端输入“git”命令会报错。**(我当初漏勾,重新安装才解决);**仓库命名避免特殊字符(如“#”“&”),可能影响 Vercel 部署 |
| 3 | Vercel 账号 | vercel.com/signup | 选“Free Hobby”免费计划,用 GitHub 账号登录并授权(授权时选“所有仓库”或后续要用到的仓库) | 新手无需懂服务器配置,Vercel 免费提供无限项目、100GB 带宽、自动 HTTPS 和全球 CDN(提升用户访问速度)。是“快速部署网站”的最优选择(比 AWS EC2 等工具简单 10 倍) | 先注册 GitHub 再绑定 Vercel,避免重复授权**(我当初先注册 Vercel,后续补绑 GitHub 多花 20 分钟);**首次部署若报错,先检查 GitHub 仓库授权是否完整 |
| 4 | Supabase 账号 | supabase.com/ | 用谷歌/GitHub 账号登录,创建项目时填简单名字,其他默认配置 | 做用户登录、保存视频生成记录需要数据库。Supabase 免费版提供基础数据存储和用户认证功能,无需自建数据库,是新手“轻量化处理数据”的首选 | 初期需在控制台设置数据表权限(如用户表、生成记录表的增删改查权限)。我当初未设置,导致用户登录后无法读取自己的生成记录 |
| 5 | Creem 账号 | www.creem.io/ | 个人开发者直接注册,无需企业资质,填写基础信息即可 | 后续网站需接入跨境支付功能,提前注册 Creem 可避免开发到支付环节时“临时找工具”;其操作流程简单,支持信用卡支付,适合新手测试跨境支付 | 测试支付需用专用测试卡号“4242 4242 4242 4242”,区分测试环境与生产环境**(我当初误用真实卡号,导致支付流程报错)** |
| 6 | Cursor 工具 | cursor.com/cn | 下载 Windows 版,安装后用谷歌/GitHub 账号登录,可选“导入 VS Code 配置”(没 VS Code 就选“Skip”) | Cursor 的 AI 辅助功能可生成代码、修复错误,界面类似 VS Code 易上手,能帮 0 编程基础的新手突破“不会写代码”的瓶颈,是“核心开发工具” | 首次启动因 AI 模型初始化,可能有 10-30 秒延迟(别误以为软件故障);需手动安装 Tailwind CSS 插件(后续页面样式开发需用到) |
2、域名购买与配置
这里需要给网站“一个能被找到的地址。
刚开始我疑惑“能不能先用 Vercel 的临时域名(比如 xxx.vercel.app),等网站做好再买域名?
后来发现临时域名没辨识度,用户记不住,且后期换域名会影响 SEO。(比如用户收藏了旧域名,换后无法找到网站)
所以“买域名”要在开发前搞定,相当于先给网站“占个门牌号”。
| 步骤 | 平台 | 操作要点 | 为什么要这么做? | 避坑提示 |
|---|---|---|---|---|
| 1 | 购买域名 | Godaddy( www.godaddy.com/) | 搜含产品关键词的域名(比如我做 Sora2 视频站,搜“Sora2VideoTool.com”)优先选 .com/.cc 后缀,支持支付宝支付 | 域名是网站的“唯一标识”,用户通过域名访问网站(比如百度的“baidu.com”);.com/.cc 后缀用户信任度高,避免 .xyz/.top 等易被判定为“垃圾域名”的后缀 |
| 2 | 域名配置 | Vercel 项目控制台+Godaddy 域名管理页 | 1. 进 Vercel 项目,点“Settings→Domains”,输入刚买的域名;2. Vercel 生成 2 条 DNS 记录(A 记录和 CNAME 记录),复制下来;3. 打开 Godaddy 域名管理,找到“DNS 管理”,添加复制的记录 | DNS 配置相当于“指路牌”,告诉互联网“这个域名要指向 Vercel 上的网站”,不配置的话,输入域名无法访问网站;提前配置可避免网站开发完后“等域名生效”的延迟 |
以上就是需要用到的工具:
在完成工具的选择后,则进入需求定义阶段。
二)需求定义阶段(建议 0.5 天)
避免“做了白做”,聚焦核心价值。
我一开始想“功能越多越好”,要加视频生成、图像编辑、社交分享、会员社区。
结果越想越乱,不知道先做哪个。
后来才明白:新手最容易犯“需求膨胀”的错,导致开发到一半放弃。
这一步的核心是“想清楚用户来你网站的核心目的”,只做能满足这个目的的最小功能。
1、需求挖掘
找“新手能抓住的机会”
-
热点追踪:我当时看到“Sora2 刚发布”,教练说这是红利窗口。AI 视频生成是热门,且用户有“快速生成视频”的需求,新手切入门槛低;如果不知道热点,去 Toolify(www.toolify.ai/)看近期热门 AI 工具,能快速找方向。
-
竞品拆解:我搜了 5 个 Sora2 视频生成网站,发现它们都有“输入提示词→生成视频→预览下载”的核心流程,没人把“社交分享”当主打功能——这说明“分享”不是用户的核心需求,我直接把它从清单里删掉,避免浪费时间。
挖掘完需求后,还需要把挖到的需求整理为一份 MVP 文档。
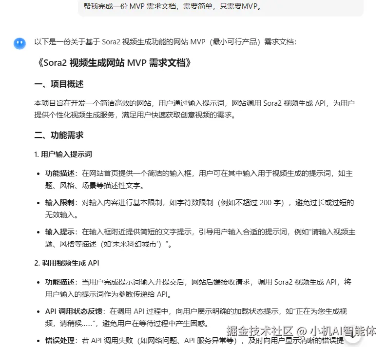
2、MVP 需求文档撰写
写“自己能看懂、能落地”的需求,MVP(最小可行产品)就是“先做出能用的版本”,比如我先做“用户能输入提示词、生成视频、下载”,后期再加“高级编辑”。
文档不用复杂,关键是“说清楚用户要做什么,以及为什么要做这个功能”。
| 核心模块 | 内容示例 | 为什么要这么做? | 撰写原则 |
|---|---|---|---|
| 功能需求 | [Must]视频描述输入框[Must]谷歌登录[Should]生成状态提示 | [Must]是“没它就跑不通”的功能:没输入框用户无法传递视频需求,没登录无法保存生成记录;[Should]是“提升体验”的功能:用户看不到状态会以为网站卡顿,降低使用意愿 | 不用技术术语,比如不说“集成谷歌登录 SDK”,说“用户点登录按钮,用谷歌账号就能登”;仅保留核心流程功能,不添加“社交分享”“高级编辑”等非必要功能。 |
| 用户操作 | 作为用户,我需要输入视频提示词,以便让 AI 生成我想要的视频。 | 按“Who(用户)-What(输入提示词)-Why(生成想要的视频)”结构。能帮自己确认“这个功能是否为用户真实需求” ,避免开发“用户不用的功能” | 每个操作描述聚焦“用户价值”,不写技术实现细节(如“调用 Sora2 API”) |
| 界面描述 | 首页顶部:导航栏;中间:输入框+模型选择下拉菜单+提交按钮;底部:简单使用说明 | 核心操作区显眼能减少用户“找按钮”的时间(用户来网站是为了“生成视频”,不是看华丽设计);使用说明能降低新手门槛(避免用户因“不会写提示词”放弃使用) | 聚焦核心交互区域,不做复杂设计。(如动态特效、多轮播图)界面描述让非技术人员也能理解。(比如不说“响应式布局”,说“手机上看按钮也不会变形”) |
明白了需求,就可以正式开始开发了。
三)开发实现阶段(建议 2 天)
从“环境搭建”到“写出能用的代码”。
虽然当时我前面的步骤做的是比较顺利的,但是到这一步的时候我最开始慌了。
我不会写代码怎么办?
后来发现用 Cursor 的 AI 辅助,只要说清楚需求,就能生成能用的代码。
关键是 “先搭好环境,再拆成小功能慢慢做”,别想着一次性写完整个网站。
1、环境搭建:
先搞定“能运行代码”的基础,这里需要搭建 Node.js 的环境。
为什么要装 Node.js 和 Next.js?
因为 Next.js 是框架,能帮你快速搭好网站基础结构(不用自己写页面路由、静态资源管理)。
而 Node.js 是 Next.js 的“运行引擎”——没 Node.js,Next.js 项目根本启动不了。
步骤很简单,跟着做就行:
-
安装 Node.js:访问 nodejs.org/ 下载 Windows x64 LTS 版,默认安装;安装后打开终端,输入“node -v”,显示版本号≥18.0.0 就成功。
-
创建 Next.js 项目:在桌面新建一个文件夹(比如叫“Sora2-Website”,方便后续找到项目),打开终端进入这个文件夹,输入“npx create-next-app@latest 项目名”,所有提示都选“No”(新手不用搞 TypeScript、ESLint 等复杂配置,先保证项目能跑通)。
-
用 Cursor 打开项目:启动 Cursor,点“Open project”,选择刚创建的项目文件夹,这样后续写代码、用 AI 生成功能时,能直接关联项目文件,避免代码保存到错误路径。
基于此环境,我们就可以开始进入 AI 开发阶段。
2、AI 驱动开发
AI 驱动开发核心是借助 Cursor 的 AI 功能完成代码生成与错误修复(以 Sora 2 视频生成网站为例),即使是无编程基础的新手,也能依托该功能推进开发。
不过初期若仅模糊描述需求(如“帮我做个登录页”),易出现代码缺组件、样式错乱等问题;
而后续通过总结“明确需求+技术栈+样式”的提示词模板,能大幅提升代码可用率,可从 30%提升至 85%,有效解决 0 基础开发中的代码落地难题。
| 步骤 | 操作 | 提示词模板 | 为什么要这么做? | 避坑提示 |
|---|---|---|---|---|
| 1 | 页面复刻 | 找一个简单的同类单页网站,让 AI 生成基础代码 | 复杂网站的代码容易缺失,新手改不动;单页网站代码完整,能直接复用,减少“从零写代码”的难度 | 提示词必须明确技术栈(如“Next.js+Tailwind CSS”)和核心模块(如“包含提示词输入框、模型选择下拉菜单”);避免让 AI 复刻带付费功能、复杂动画的网站,容易生成无效代码 |
| 2 | 功能开发 | 逐个实现 MVP 功能(先做谷歌登录按钮。再做输入框,最后做视频预览区),每个功能单独让 AI 生成代码 | 一次性让 AI 做整个页面,代码逻辑会混乱,出了错找不到问题在哪;拆成单个组件,每个功能测试通过再往下做,能及时发现错误,降低调试成本 | 提示词按“组件需求+技术栈+样式+功能+输出格式”写。示例:组件:Supabase 谷歌登录按钮;技术栈:HTML+Tailwind CSS+JS;样式:蓝色背景#165DFF,白色文字;功能:点击触发登录,加载时显示旋转图标;输出:完整 HTML 代码块”;生成代码后先看 HTML 标签是否成对(如 有没有对应的 ),避免基础语法错误 |
| 3 | 本地测试 | 每次改完代码,在终端输入“npm run dev”,访问 localhost:3000(若 3000 端口被占用,输“next dev -p 3002”用 3002 端口) | 本地测试能提前发现问题,避免直接部署到 Vercel 后才发现错误;控制台(按 F12 打开)的红色报错能明确指出问题(如“变量未定义”“文件路径错误”) | 测试时重点检查“核心流程”(输入提示词→点击生成→是否显示“生成中”提示);每实现一个小功能就测试,别积累多个改动后再测**(我当初攒了 3 个功能一起测,花了 1 小时才定位到“输入框没绑定提交事件”的问题)** |
开发只是说把基本流程跑通,但是做出来的东西是并一定就是非常完美,因此,这时候,还需要进行一个调试。
四)部署与调试阶段(建议 1.5 天)
让网站“从自己电脑上,跑到互联网上”。
开发完本地能跑通还不够,要部署到 Vercel 上,别人才能通过你买的域名访问网站。
这一步容易遇到“部署失败”“域名打不开”的问题。
我当时卡了大半天,后来发现都是小问题,按清单排查就能解决。
1、代码提交与自动部署
把代码“传到 GitHub,让 Vercel 自动部署”。
为什么要提交到 GitHub?
因为 Vercel 会实时监测 GitHub 仓库的代码变化。
你提交新代码,Vercel 就自动重新构建、部署网站,不用手动上传文件到服务器,新手也能操作。
| 步骤 | 命令/操作 | 为什么要这么做? | 避坑提示 |
|---|---|---|---|
| 1 | 代码提交 | 在 Cursor 终端依次输入:1. git add . (把所有修改的文件添加到提交列表,避免漏传文件)2. git commit -m "完成首页:登录按钮+输入框功能" (备注写清楚改了什么,后期想回退到之前的版本时,能快速找到对应的提交记录)3. git push origin master (把代码推送到 GitHub 仓库,让 Vercel 能拉取代码) | 提交备注别写“修改代码”“更新功能”这类模糊描述,要具体。(如“修复输入框无法提交的问题”)若推送失败,先检查 GitHub 账号是否绑定 Cursor,以及仓库是否有读写权限。(我当初没绑定账号,推送时提示“权限不足”,重新登录 GitHub 就解决) |
| 2 | 部署查看 | 打开 Vercel,进入项目,点“Deployments”——显示“Building”(正在构建)时不用操作。等 2-3 分钟,显示“Ready”就是部署成功 | 部署失败时先看“Logs”日志(Vercel 会标红错误原因)。常见问题是“依赖缺失”(需在终端输入“npm install 缺失的依赖名”);首次部署若提示“GitHub 仓库未授权”,回到 Vercel 的“Settings→Git Repository”重新授权 |
2、常见问题调试
新手最容易踩的坑,按清单排查。
我当时遇到“图标不显示”“域名打不开”“支付按钮没反应”。
后来总结了排查清单,新手遇到问题可以按这个顺序查,比瞎找快 10 倍。
| 常见问题 | 解决方案 | 为什么要注意? | 避坑提示 |
|---|---|---|---|
| 图标/图片不显示 | 1. 检查图片是否放在“public”文件夹(Next.js 规定静态资源必须放在这个文件夹,否则无法识别);2. 引用路径是否正确(如图片叫“logo.png”,路径要写“/logo.png”,前面必须加“/”,表示从根目录读取) | 图片不显示会影响用户体验(比如 logo 缺失让网站显得不专业);按 Next.js 的规则放文件,能避免“路径没错但图片加载失败”的问题。 | 别自己新建“images”“static”等文件夹存图片(我当初这么做,图片全不显示,后来把图片移到“public”才解决);引用图片时别写相对路径(如“../public/logo.png”),Next.js 不支持。 |
| 域名无法访问 | 1. 检查 Vercel 的“Domains”页面是否显示“Connected”(若显示“Pending”,说明 DNS 记录还没生效,等 30 分钟 -1 小时);2. 去 Godaddy 确认 DNS 记录(A 记录、CNAME 记录)是否和 Vercel 提示的一致(比如记录值有没有多输/少输字符) | 域名是用户访问网站的入口,无法访问就等于“网站没上线”;DNS 记录没生效或填错是最常见原因,按步骤排查能快速解决。 | 别频繁修改 DNS 记录(修改一次需要重新等生效,我当初改了 3 次,多等了 2 小时);若显示“Domain Not Found”,先确认域名是否在 Godaddy 已续费(避免域名过期)。 |
| 支付功能无法调用 | 1. 确认 Creem 账号已切换到“测试环境”(生产环境需要企业资质,个人开发者用测试环境即可);2. 测试卡号是否为“4242 4242 4242 4242”(Creem 官方测试卡,不会扣真实费用,用于验证支付流程);3. API 密钥是否填对(在 Creem 控制台复制“测试密钥”,别用“生产密钥”,生产密钥需要审核) | 支付功能是网站变现的核心,无法调用会导致“用户想付费却付不了”;提前用测试环境验证流程,能避免上线后出现真实支付故障。 | 别用真实信用卡测试(会产生真实扣费,我当初差点误扣,后来发现测试卡才解决);API 密钥别直接写在代码里(可存到 Next.js 的 .env.local 文件,避免泄露)。 |
本地调试只能解决自己本地所遇到的问题,但是本地环境和线上环境可能是不一样的,因此,在本地调试完成后,也需要进行线上调试。
五)上线后优化(按需进行):
从“能用”到“好用”。
网站上线不是结束,而是开始。
我当时上线后发现“用户生成视频后不知道怎么下载”“手机上输入框变形”,后来逐步优化才提升了体验。
新手可以按“难度梯度”推进,先做简单易上手的优化,再挑战复杂功能。
| 优化方向 | 操作 | 为什么要 XXX | 避坑提示 |
|---|---|---|---|
| 多语言适配(入门级,1-2 天) | 让 AI 生成“语言切换组件”(支持中文、英文)。在 Vercel 后台开启“地区路由”(让不同地区用户自动看到对应语言) | 海外用户可能来自不同国家(比如西班牙、东南亚),多语言能覆盖更多用户;不用懂复杂的国际化框架,AI 生成的组件能直接用 | 先适配 2-3 种主流语言(英文、中文、西班牙语),别一次性加太多(我当初想加 5 种语言,结果切换功能出错,花了半天修复);语言切换按钮放在导航栏显眼位置(别藏在底部,用户找不到) |
| 用户行为数据分析(进阶级,2 天) | 接入 Google Analytics(GA):1. 在 GA 后台创建“网站数据流”,获取跟踪代码;2. 把代码添加到 Next.js 的“_app.js”文件中 | 通过 GA 能看到“用户从哪来”“哪个功能用得最多”“支付页面跳出率高不高”。帮你判断“哪些地方需要优化”(比如支付跳出率高,可能是支付步骤太复杂) | 跟踪代码别放在“_document.js”文件(Next.js 推荐放“_app.js”,否则可能统计不到数据);别过度关注“访问量”,重点看“核心流程转化率”(如“输入提示词→生成视频→下载”的转化率) |
| 高级会员功能(进阶级,3-4 天) | 在现有基础上添加“会员套餐页面”,对接 Creem 实现“付费开通会员”功能(会员用户可享受“无水印下载”“优先生成队列”) | 会员功能是网站长期变现的关键,能区分免费用户和付费用户,提升收入;基于现有代码扩展,比重新开发简单 | 先做“基础会员功能”(如“付费获取更多积分”),别一开始就加“专属客服”“定制视频”等复杂功能(我当初想做“定制视频”,需要对接人工,根本落地不了,后来放弃了);会员价格别定太高(新手网站用户信任度低,定价 10-30 美元/月较合适) |
其中为了让大家对于开发部分有一个直观的感受,我下面将用一个实战演示来告诉大家,如何在不懂代码的基础下进行一个开发。
五、SOP 实战演示(具体开发流程部分)
一)Next.js 环境的搭建。
这里我使用的是 Next.js 框架。
什么是 Next.js?
Next.js 是一个基于 React 的开源框架,由 Vercel 公司开发,用于构建现代的、高性能的、可扩展的 Web 应用程序。它结合了 React 的灵活性和服务器端渲染(SSR)、静态生成(SG)等强大功能,旨在简化前端开发流程,同时提供卓越的性能和用户体验。
从 Next.js 框架的介绍其实我们就可以看出来,它是和 Vercel 一脉相承的,换句话说,用它来开发应用是最好不过了。
当然,虽然说是 Next.js 环境搭建,但是实际上,使用 npm 的话,只需要下载 js 环境就行了。
1、安装 Node.js 环境
官网地址:nodejs.org/
进入后选择 Windows 环境即可:
暂时无法在飞书文档外展示此内容
下载完后双击安装即可:
这里也是一样,一直点击 Next 下一步就行了。
这里可以选择安装位置:
……
一直点击 Next,然后到这里就是开始下载了:
最后安装完成是这个页面:
这里安装完成后可以去终端进行一下验证,输入:
暂时无法在飞书文档外展示此内容
出现版本号就是没问题了!
JS 安装完成后,就可以进行 cursor 的安装。
二)cursor 的安装
前往 cursor 官网,将 cursor 安装至电脑。
下载地址:cursor.com/cn
然后这里双击安装包:
选择安装位置:
然后这里差不多一直点击下一步就行了。
最后安装完成。
下载完后就开始进行登录:
然后这里选一个登录方式:
这里可以选择是否导入之前 vscode 的配置:
接下来一路 continue 就可以了:
首次启动关键配置
-
主题选择:建议优先使用浅色主题(如 Light+),减少代码阅读时的视觉疲劳
-
GitHub 关联:通过“File > Preferences > Source Control”绑定账号,实现代码仓库同步
-
性能提示:首次启动因 AI 模型初始化,可能出现 10-30 秒加载延迟,属正常现象
在安装完成后,就可以开始使用 cursor 进行开发。
三)使用 cursor 打开项目文件夹:
首先打开我们刚才新建的文件夹:
Cursor 界面功能与 AI 助手核心指令
Cursor 的界面布局采用四象限设计,顶部菜单栏包含文件、编辑、视图等核心操作入口;
左侧文件树用于展示项目文件列表,支持多级文件夹管理;
中间编辑区为代码编写主区域,提供语法高亮与自动补全功能;右侧 AI 面板则是与 AI 助手交互的核心窗口,可输入需求并实时查看响应结果。
新手需重点关注两个高频操作按钮:运行按钮用于快速执行当前代码,保存按钮用于持久化文件修改,建议养成实时保存的操作习惯。
四)挖掘需求
挖掘需求其实也是做出海网站的很重要的一部分,因为只有知道了需求,你才知道用户需要什么,然后你才知道你应该做什么?
在需求部分里,破局的出海行动营里给出了几个方法:
1、看榜单:
可访问 Toolify 网站(www.toolify.ai/),直接查找最近的 AI 产品作为参考。
2、看热点
教练在群里说‘Sora2 刚出,这波热点抓得住就能快速起量’,我当时连 Sora2 的 API 在哪找都不知道,赶紧问了教练。
他直接甩了 fal.ai 和问问平台的链接,跟着教程对接,3 小时就把 Sora2 的视频生成功能加到网站里,比我之前瞎琢磨‘做 AI 绘图站’快了整整 3 天!
3、战前准备
在正式开始开发之前,我们还需要完成一份需求文档
相关提示词如下(这里引用破局手册里的提示词,我觉得写的很好):
暂时无法在飞书文档外展示此内容
这里选一个自己喜欢的 AI 即可:
4、模板分享
这里分享一份新手友好的 MVP 模板,这份需求文档模板分为 4 个核心部分,可以更好地清晰定义产品边界:
暂时无法在飞书文档外展示此内容
使用时需注意:所有需求描述需聚焦用户实际操作,确保非技术背景人员也能理解功能意图。
然后就进入正式开发阶段。
五)正式开发
1、MVP 需求文档撰写与对标网站深度拆解
在完成具体的需求文档后,开始网页设计时,你是否在纠结 “没有设计灵感怎么办”?其实有个小技巧 —— 可以直接找同行的网页参考。
比如我直接搜索 sora2:
比如我找到这个网页:
拆解一下就是,左边是文本框,然后右边是视频展示区,用户可以通过写提示词然后将生成的视频在右边展示,整理完后就得到如下提示词:
暂时无法在飞书文档外展示此内容
需求合理性验证与简化技巧
新手在开发海外网站时普遍存在需求膨胀问题,表现为功能需求无节制增加,直接导致开发周期延长、系统缺陷率上升及项目放弃风险增高。
这种现象源于对核心目标的认知模糊,常将"希望实现"的功能误判为"必须实现"的基础功能。
核心功能聚焦法要求开发者剥离非必要环节,仅保留实现核心目标的最小功能集。
用一句歌词来说就是:人间一场烟火,不要想太多~
例如视频生成类网站,应聚焦"用户上传素材→系统处理→生成视频"的主流程,将"高级编辑""社交分享"等功能列为迭代优化项而非初始需求。
"一句话测试法"提供标准化验证框架,通过"用户通过[功能]可以[价值]"的句式检验必要性。
当功能描述无法形成通顺逻辑(如"用户通过'视频编辑功能'可以'裁剪视频'"),则需评估其在 MVP 阶段的优先级。同类产品对比法则通过分析至少 3 个竞品,筛选出 80%产品均包含的基础功能,确保需求符合行业共识。
六)需求简化
在开发的过程中,实际上有很多功能都是并不一定要使用的,对于这些非核心的功能,可以先不急着进行开发。
这里给出一个需求简化 checklist:
1、网站是否仅存在 1 个清晰的核心目标?
开发初期,我曾想在网站里同时加 “AI 视频生成”“图像编辑”“视频剪辑”“会员社区” 4 个功能,觉得 “功能多更吸引用户”,但用这个 checklist 自查时发现:目标太分散,用户不知道 “这个网站到底主打什么”。
这时候我们可以通过以下两个方法来解决这个问题:
1)提问自查:如果用户打开网站,最想让他完成的 “核心动作” 是什么?→ 答案是 “输入提示词→生成 AI 视频”(Sora 2 热点赛道的核心价值)。
2)目标聚焦:将核心目标明确为 “让用户快速用 Sora 2 生成并下载 AI 视频”,把 “图像编辑” 作为 “视频生成的辅助功能”,“视频剪辑”“会员社区” 直接列为 “后期迭代功能”,避免核心目标被稀释。
我当初纠结‘要不要加视频剪辑功能’,翻了 3 个竞品网站,发现只有 1 个加了,而且用的人很少。
又问自己:‘如果我是用户,会因为‘能生成 Sora 2 视频’来,还是因为‘能剪辑视频’来?’
答案很明显!
去掉剪辑功能,用户照样会来;但没了视频生成,谁会用我的网站?
最后果断砍掉剪辑,省了 2 天开发时间,还没影响核心体验。”
2、所有功能点是否直接服务于该核心目标?
确认所有功能点是否直接服务于该核心目标。
确定 “核心目标是 Sora 2 视频生成” 后,我初步列了 10 个功能:
①谷歌登录
②提示词输入框
③模型选择下拉菜单
④视频预览区
⑤下载按钮
⑥历史记录
⑦社交分享
⑧高级编辑
⑨帮助中心
⑩关于我们。
用 checklist 自查时,发现部分功能不直接服务核心目标。
功能关联度判断:
- 1,直接服务核心目标(保留):①(登录后保存生成记录,避免重复输入)、②(核心输入环节)、③(选择 Sora 2 模型,影响生成效果)、④(查看生成结果)、⑤(获取最终产物);
- 2,间接服务(简化或延后):⑥(基础版仅显示 “最近 1 次生成记录”,不做复杂历史列表)、⑨(仅保留 “提示词怎么写”“生成失败怎么办” 2 个核心问题,不做完整帮助中心);
- 3,不服务(剔除):⑦(用户核心需求是 “拿视频”,不是 “分享视频”)、⑧(超出 “生成” 范畴,属于 “后期加工”)、⑩(新手阶段用户不关心 “网站背景”)。
最终功能清单:仅保留①②③④⑤+ 简化版⑥⑨,确保每个功能都围绕 “让用户顺利生成并拿到视频” 展开。
3、移除任一功能是否导致核心流程断裂?
针对保留的 5 个核心功能,用 “移除测试” 判断是否为 “不可缺少的环节”。
逐一测试移除影响:
-
移除①谷歌登录:用户生成视频后关闭页面,再次访问无法找回视频→核心流程(“生成 - 获取”)断裂,需保留;
-
移除②提示词输入框:无法向 Sora 2 API 传递需求→核心流程直接断裂,必须保留;
-
移除③模型选择:默认用 “Sora 2 Standard” 模型,用户仍能生成视频→核心流程不断裂,可简化为 “默认模型 + 隐藏高级选项”(点击 “更多模型” 才显示);
-
移除④视频预览:用户不知道生成的视频是否符合预期,直接点击下载可能拿到不满意的结果→影响 “获取满意产物” 的核心体验,需保留;
-
移除⑤下载按钮:用户生成视频后无法保存→核心流程(“生成 - 获取”)断裂,必须保留。
结论:②⑤为 “绝对必要功能”,①④为 “提升体验的必要功能”,③为 “可简化的非绝对必要功能”,避免将 “非必要功能” 当成 “必须开发项”
4、功能列表是否通过"一句话测试法"验证?
“一句话测试法” 为 “用户通过 [功能] 可以 [价值]”,用该句式验证所有功能描述,确保非技术背景也能理解 “这个功能是干嘛的”。
原始功能描述 vs 测试后描述:
| 原始描述(技术视角) | 一句话测试描述(用户视角) | 是否通过 |
|---|---|---|
| 集成 Supabase 谷歌登录 | 用户点击“登录”按钮,用谷歌账号就能登录,登录后能保存生成的视频 | 通过 |
| 实现提示词输入组件 | 用户在输入框里写“想要的视频内容”(比如“日落时的城市街道”),网站能把内容传给 AI | 通过 |
| 对接 Sora 2 模型接口 | 用户选择“Standard 模型”,生成的视频是基础清晰版;选“Pro 模型”是高清版(新手默认基础版) | 通过 |
| 开发视频预览模块 | 用户生成视频后,能在页面上先看到视频效果,再决定要不要下载 | 通过 |
| 配置下载功能 | 用户点击“下载 MP4”按钮,就能把生成的视频保存到自己电脑/手机里 | 通过 |
优化点:若某功能无法用“用户视角”描述,说明该功能是“技术实现细节”,不是“用户需要的功能”,需从“功能清单”中剔除。
5、非共识功能是否标记为可选?
开发到中期,我想加“用户自定义视频时长”功能(比如让用户选“10 秒/30 秒/60 秒”),用“竞品覆盖率”判断是否为“非共识功能”。
6、具体验证与调整
-
竞品调研:找 5 个同类型 Sora 2 视频生成网站(Artlist.io、fal.ai 附属工具等),发现仅 1 个网站支持“自定义时长”,4 个都默认生成“10 秒基础视频”→覆盖率 20%<50%,属于“非共识功能”。
-
决策:将“自定义视频时长”标记为“V2 版本可选功能”,MVP 阶段不开发——避免因“小众需求”额外花费 1-2 天对接 API 参数(Sora 2 自定义时长需额外配置 time_range 参数),导致核心功能上线延迟。
-
新手提示:调研竞品时,可直接在 Toolify(www.toolify.ai/)搜“AI Video Generator”,看 TOP10 工具的核心功能,超过 5 个工具都有的功能才列为“共识功能”,优先开发。
通过上述方法,新手可系统性剔除冗余需求,将开发焦点锁定在创造核心价值的功能模块上,显著降低项目复杂度与实施风险。
7、AI 驱动的网站快速复刻实战
想快速地完成一个网站,使用 AI 当然是必不可少的。
Cursor 的网站克隆功能与参数设置(这里看自己想做的风格是哪一种来选)
暂时无法在飞书文档外展示此内容
使用建议:克隆复杂网站可能导致代码不完整,优先选择单页网站(如 landing page)作为目标,以获得最佳克隆效果和代码质量。
然后是本地运行测试,在完成了网站复刻过后,就可以开始进行本地测试,这里我使用的是 Next.js 框架,那么这里的启动指令就应该是:
暂时无法在飞书文档外展示此内容
8、预览测试
访问 localhost:3000 进行测试,检查所有按钮是否可点击、表单是否能提交,并通过 F12 打开控制台查看是否有报错信息。
当然,我这里因为当时 3000 端口在占用,所以这里改成了 3002,如果是第一次启动的话,默认会是 3000 端口。
在本地启动后,找个浏览器输入自己的网站,就可以本地调试了。
在调试过程中如果遇到什么错误,直接在 cursor 侧边栏进行提问即可,比如:
暂时无法在飞书文档外展示此内容
cursor 会直接在对话框中给出指导,并进行修改(当然,记得选 Agent 模型,如果只想指导不让它改的话,可以选 Plan 或者 ASK 模式)。
然后调试到没问题后就可以进行网站上线了,当然由于我在最前面已经配置了从创建项目到购买域名的全过程,那么这里我们就只需要把代码上传到 github,然后 Vercel 就会自动配置我们的项目,并部署上线。
这里也给出 git 的上传指令:
暂时无法在飞书文档外展示此内容
看了这些,你如果还是感觉很复杂怎么办?
别急:
下面给出一套新手超入门速成指南,看完就能明白全部流程。
六、新手超入门速成指南(彻底告别畏难,看完就动)
如果前面的内容仍让你觉得 “怕出错、不敢动手”,别担心。
这里给出一份指南把 “从 0 到网站上线” 压缩成 7 天极简清单,每天只做 2-3 件事,全程不用懂代码、不用记复杂步骤,跟着点鼠标就能推进。
一)核心心态
不用纠结细节,先让网站“能打开、能使用”,后续再优化;避开“等准备好再开始”的误区,每天推进一点即可。
二) 7 天关键动作(每天 1 小时左右)
- Day1-账号注册:用谷歌账号一键注册 GitHub、Vercel、Creem,全程复制官网链接操作,密码统一记录
(此处详情可以参考:三、相关工具选择与避坑的账号搭建部分)
- Day2-工具安装:按弹窗提示装 Node.js(验证版本)和 Cursor(用谷歌账号登录),不用改复杂配置。
(此处详情可以参考:四,开发流程的 Next.js 和 cursor 安装部分)
- Day3-方向确定:在 Toolify 看热门 AI 工具(如 Sora 2 相关),抄竞品核心功能(输入提示词-生成-下载),明确项目核心。
(此处详情可以参考:四,开发流程的挖掘需求部分)
- Day4-页面生成:在 Cursor 用提示词让 AI 生成基础页面(含输入框、生成按钮、预览区),本地测试能打开即可。
(此处详情可以参考:四,开发流程的 AI 驱动的网站部分)
- Day5-域名绑定:在 Godaddy 买低价 .com 域名,按 Vercel 提示填 DNS 记录,不用纠结参数。
(此处详情可以参考:三,工具选择的域名购买部分)
- Day6-代码提交:在 Cursor 终端执行 3 条 git 命令(add/commit/push),推送代码到 GitHub,Vercel 自动部署。
(此处详情可以参考:五,从 0-1 构建一个出海网站方法总结的代码提交与自动部署部分)
- Day7-基础优化:检查域名是否能访问,用 AI 补简单功能(如生成状态提示)。
七、结语
回首这段几天的海外网站搭建历程,我从注册谷歌邮箱起步,逐步掌握了用 Cursor 生成代码、借助 Supabase 存储数据、接入 creem 实现跨境收付款,最终完成域名绑定并成功上线。
这一路虽充满挑战,每一步都曾遇到技术障碍,但 AI 工具的赋能让原本需要几个月的开发周期大幅缩短至几天周,充分印证了智能化工具对技术门槛的显著降低作用。
核心收获:本次实践的价值不仅在于成功上线网站,更在于建立了"用 AI 解决问题的思维模式!
当遇到技术难题时,先精准描述需求让 AI 生成解决方案,再通过拆解方案逐步学习相关知识,这种方法论使零编程基础者也能高效完成复杂项目。
在耳朵老师的耐心指导下,我最终也是完成了这篇复盘文,在这里由衷的感谢破局,感谢洋哥,感谢所有的教练们、领队和志愿者们还有耳朵老师的辛苦付出。
一些可能的问题:
-
如果你也是 0 代码基础,想跟着我的经历搭海外网站,却找不到类似“AI 编程出海营”的外部支持,单靠 Cursor 和网上的免费教程,你觉得最容易卡在哪个环节?是像我当初那样“Git 没勾环境变量导致命令报错”,还是“不知道怎么判断哪些功能该留、哪些该砍”?
-
现在 Cursor 能帮我生成代码、修报错,要是以后 AI 工具更厉害,连“需求文档怎么写”“竞品怎么拆”都能帮着做,那咱们 0 基础新手做海外项目,真正要学的东西会不会从“怎么写代码”变成“怎么判断‘这个项目到底有没有人用’”?
-
我这次做的是 AI 视频生成站,选的是 Sora 2 这个热点赛道。如果换成你,想找下一个适合 0 基础切入的海外项目赛道,你会先看 “Toolify 上的热门工具榜”,还是先调研 “目标用户的真实痛点”?这两种方式,你觉得哪一种更能帮咱们避开 “看似热门却没需求” 的坑?