别被小龙虾绑架了:写给普通人的“反焦虑”AI工具选择指南

83 阅读15分钟

💡 AI的价值是放大核心优势,而非成为工具全能手。在迭代狂飙的时代,真正的竞争力不是"知道所有工具",而是"知道如何选择最适合自己的工具"。

PART 01功能介绍

第一部分:为什么我们越学AI越焦虑?

一个让我警醒的真实场景:你在"杀鸡用牛刀"吗?

这两天遇到一件事,让我开始思考一个问题。

有位朋友跑来问我:"学长,最新出的那个超强模型'小龙虾(OpenClaw)',能不能帮我一键排版公众号文章,然后直接发布?能不能帮我写日报?能不能帮我做张图?"

我愣了一下。

不是在怀疑"小龙虾"做不到,而是在想:为什么要用"小龙虾"做这些事?

同样是排版一篇公众号文章,我们来看看两种选择的区别:

用豆包(超能模式)的优势:

  • ✅ 免费:无需消耗昂贵的API额度
  • ✅ 简单:输入一句话就能搞定
  • ✅ 高效:出来的结果图文并茂
  • ✅ 匹配:工具与任务高度契合

用小龙虾(OpenClaw)的劣势:

  • ❌ 昂贵:要消耗昂贵的API额度
  • ❌ 复杂:配置参数极其复杂
  • ❌ 低效:处理时间远超实际需求
  • ❌ 不匹配:纯属大材小用

AI工具焦虑场景图:一个人被各种AI图标包围表现出焦虑状态

你看,这不是"能不能"的问题,而是"该不该"的问题。

但我发现,这绝对不是个例。越来越多的人,正在AI工具的使用上犯着同样的错误:

以为用万能的小龙虾openclaw想搞定一切的事儿。(BTW,这种错误在每一次跟风AI工具的时候都有出现)

这就是典型的 "任务与工具不匹配" 。结果就是:你本想用AI省事,最后却导致成本直线上升、效率大幅下降、干出来的效果还大打折扣,反过来还骂小龙虾真难用~

这是一个极其普遍的痛点,但很少有人意识到自己正深陷其中。

豆包与小龙虾工具对比截图

我们为什么会掉进"工具陷阱"?

为什么大家会放着简单好用的不用,偏要去搞那些复杂的工具?其实主要有三个误区:

  • 误区一:把"网红工具"当成了万能钥匙。  哪个工具名气大,遇事不决就问它。却忽略了每个工具都有自己最擅长的"主场"。
  • 误区二:花钱的 = 更高级的。  很多人潜意识里觉得,我花重金订阅的、界面极其复杂的系统,一定比那些免费的"傻瓜软件"要好。但实际上,在真实的工作场景里,匹配才是王道。
  • 误区三:单纯的信息差。  很多人死磕大模型,仅仅是因为他不知道现在已经有了专门做AI排版的神器(比如墨滴)。

被"迭代焦虑"给绑架的我们

不仅如此,我们在用错工具的同时,还被深深的"迭代焦虑"给绑架了。

想想这个场景:凌晨,你又收到一条某某某新工具炸裂的公众号推送。上周你刚熬夜摸透的一个工具,这周就迎来了"颠覆性"升级;或者某个新工具刚花重金报班学了一半,转眼就被另一个更强大的新模型取代了......

⚠️

TIP: "跟风去学 → 学不明白 → 产生焦虑 → 继续盲目买新工具教程",这几乎成了每个AI学习着逃不开的魔咒。

残酷的数据现实是:主流 AI 平台的迭代周期,已经从原来的几个月,缩短到了惊人的 7-14 天! 很多核心功能的调整甚至是以分钟来计算的。

朋友们,技术的迭代速度,早就超过了人类大脑的最高学习速度。想去追赶上每一个新工具,最后只会让你"学不动了,陷入信息瘫痪"。

AI工具选择指南分类图示

PART 02实测场景

第二部分:思维转换 —— 从"追网红工具"到"找趁手兵器"

从"追逐工具"到"找趁手兵器"

这就是我要写今天这篇工具选择方法论的原因。这篇不教工具,不推荐工具。我希望大家学会的不是会用所有的ai工具,而是怎么在众多AI工具中匹配到最适合自己的、最对应业务场景的工具。

很多人缺少的不是"工具教程",而是"工具选型思维"。

❌ 低阶问题: 某某工具挺火的,我也要用!
✅ 高阶问题: 这个任务该用什么工具?

大多数人停留在低阶。

本方法论的目标,就是帮助你建立高阶的"工具选型思维",在AI工具狂飙迭代的时代,精准匹配任务与工具,让每一分投入都产出最大价值。

从追逐工具到找趁手兵器的概念转换图

三大心法:需求驱动、免费优先、行业经验

过去,我们总是习惯用"追逐工具"的旧模式:

  • 😰 焦虑驱动: 担心错过最新技术,出了新模型就赶紧去注册。
  • 👁️ 盲目试错: 看博主推荐就买,买来发现跟自己的工作根本不搭。
  • 🎓 学完就淘汰: 花了一周好不容易存了各种复杂的提示词(Prompt),结果下周人家更新了"一键生成"功能,你的技能直接作废。

想要跳出这个怪圈,我们需要建立一套"驾驭工具"的新模式。你只需要在心里默念这三个最接地气的心法


心法一:不问"它多强大",只问"我不需要"

在这个"神仙打架"的时代,每天都有号称"参数千万、逻辑推理秒杀一切"的大模型诞生。但你要记住:大模型参数再牛,也不如一个能帮你"一键去水印"的顺手小工具实在。

不要因为某个工具很火就去用它,而是要因为"我今天有个麻烦事,必须要找个帮手"才去找它。

💡

需求驱动,永远大于技术驱动。


心法二:免费能解决的,绝不花钱(算好"隐形成本")

AI工具的定价千变万化,今天免费明天可能就收费。很多时候,我们为了追求某个工具额外10% 的炫酷功能,付出了200% 的溢价。

除非这10%的提升是你的核心心饭碗,否则,如果豆包、Kimi、通义千问这些免费且好用的工具已经能解决你80%的问题,就坚决不要去乱交智商税。


心法三:你的行业经验,才是真正的"护城河"

在AI疯狂的时代,工具的名牌会变、功能会变、价格也会变。真正不变的,是你对自身业务的理解。

AI说到底只是个"扳手",你会"修车"才是核心。把壁垒建立在你的专业洞察和工作流上,而不是某个具体工具的熟练度上。这样,无论底层的AI怎么换,你都能稳坐钓鱼台。

PART 03总结建议

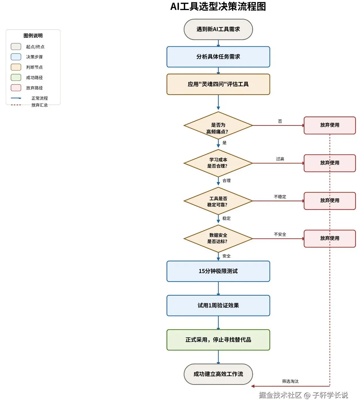
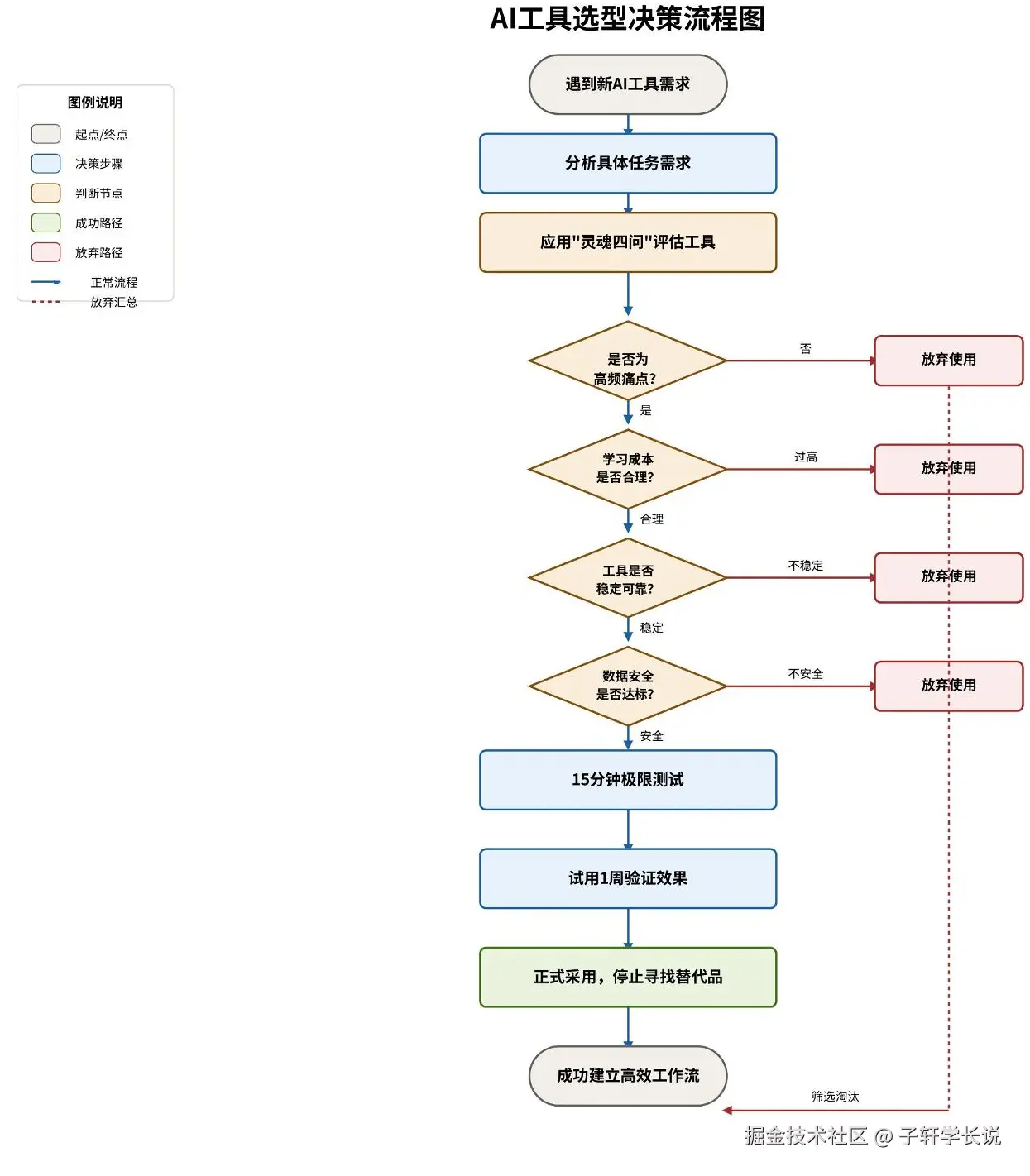
第三部分:极简选型法 —— 问自己四个问题

当你准备给自己的工作流引入一个新的AI工具,或者考虑掏钱充值会员时,请马上停下来。不要去搞什么复杂的"打分表",只需要在心里问自己这四个灵魂问题


第一问:能解决我的"高频痛点"吗?(只打有准备的仗)

灵魂拷问:  这个工具是帮我解决每天都要做几百次的枯燥工作(比如批量写商品描述、整理会议纪要),还是仅仅为了处理一年只遇到一次的小麻烦?

决策建议:  如果是低频场景,随便找个免费网页版凑合一下就行,不值得花半天时间去研究注册。只为高频痛点寻找专属工具。


第二问:它的"隐形成本"高不高?(别被表面免费骗了)

灵魂拷问:  除了订阅费,我需要花多少时间去学习它?我的团队适应它需要多久?

决策建议:  千万别忽视学习成本和折腾成本!如果一个工具号称免费,但界面极其反人类,需要你看个3小时的视频教程才能勉强写出一篇文章,那它的实际成本极其昂贵。好比某工具的标准很好,文档折叠去都看一眼就是"写了一篇像模像样的红书文案",我劝你还是算了,豆包这种普遍工具明明已经可以写得非常好都不写不好,用小龙虾也是白搭。


第三问:关键时刻会不会"掉链子"?(稳定性压倒一切)

灵魂拷问:  明天老板就要方案,这个工具会不会突然因为网络原因打不开?会不会因为访问人数太多而宕机?

决策建议:  无论一个工具生成的图片有多惊艳,只要它严重依赖不稳定的海外网络,或者随时面临被封号的风险,它就绝对不能作为你核心工作流的唯一支柱。一定要给自己留一个随时能顶上的"国产备胎"。


第四问:我的数据交给它,安全吗?(守住饭碗的底线)

灵魂拷问:  我丢进去的是可以在网上公开的普通资料,还是公司的绝密财报、客户联系方式?

决策建议:  这是红线问题。个人日记、做自媒体文案,随便用什么公网AI都行;但如果涉及公司核心业务数据、未公开的源码,必须使用明确承诺"不用子模型训练"的企业版工具,或者干脆只在本地进行AI。 别为了省点事,把公司的底裤都喂给了AI。

决策树流程图:高频痛点、隐形成本、稳定性、安全性四个维度

第四部分:极简试错SOP —— 怎么用最短时间判断一个新工具值不值得用?

看到一个吹得天花乱坠的新AI工具,别急着掏钱,也别去看那些长篇大论的教程,直接按这三步走:


第一步:"白嫖"极限测试法(限时15分钟)

动作:  绑定信用卡、不充值、不看说明书。直接把你手里最难搞、最杂乱的一手真实数据(比如一篇毫无逻辑的千字会议废话、一段带有口音的烂录音)扔给它。

判断标准:  如果在15分钟内,你不需要进行极其复杂的配置,它能给你一个"及格甚至惊艳"的结果,那它进入下一轮。如果你敲捣了15分钟还在报错,或者非要你先充值才能试用核心功能,立刻关掉网页,永远别回头。


第二步:真实工作流替换(试用期1周)

动作:  它通过了极限测试,确实有点东西。接下来,强迫自己在接下来的一周里,只用它来处理某一项具体工作(比如:这周所有的邮件回复都用它)。

判断标准:  周五下班前问自己一个问题——"这周用了它,我是下班更早了,还是为了修补它的错反而加班了?"如果它切切实实省下了你每天10分钟,那它也值得留下。


第三步:定型与信息屏蔽(防焦虑戒断反应)

动作:  一旦这个工具证明了它的价值,并且被你正式编入工作流,接下来最重要的一步来了——停止寻找同类替代品!

心法:  "够用就好"是最高级的智慧。既然它能帮你把排版做好,就赶紧退订那些天天喊着"震惊!这个排版AI又颠覆了行业"的博主。把你节省下来的精力,花在产出真正有价值的内容上,而不是无休止地给工具做测评。

三步测试法流程图:白嫖测试、工作流替换、定型屏蔽

第五部分:应对工具死亡 —— 铁打的工作流,流水的AI兵

但是,很多朋友心里还是有最后一个隐忧:"万一我习惯了这个工具,明天它突然倒闭了、收费了、或者被别的神器的维打击了怎么办?我是不是又要重新焦虑?"

一点也不用担心,其实用大白话解释,就八个字:铁打的营盘,流水的兵。

营盘(铁打的)

  • 📋 你的业务逻辑
  • 📋 你的SOP(标准操作流程)
  • 📋 你精心打磨的提示词(Prompt)

这些是你真正值钱的资产,是无论工具如何变化都能保值的核心竞争力。

兵(流水的)

  • 💬 ChatGPT
  • 💬 Claude
  • 💬 Kimi
  • 💬 豆包
  • 💬 小龙虾

这些全都是来给你打工的"流水的兵",工具名称、功能和价格会变,但它们只是执行你工作流的工具。

⚠️

不要把你的灵魂和心血,绑死在某一个特定的工具生态里。

举个例子:你应该建立一个名为《爆款小红书文案SOP》的文档,里面写清楚:"第一步先让AI分析对标账号,第二步给出3个痛点标题,第三步按总分总结构输出正文"。

当你有了这个"营盘",不管今天最火的是"小龙虾"还是"大闸蟹",你只需要把这段话复制粘贴过去,它就能跑通。

铁打的工作流流水AI兵概念图

第六部分:特别附录 —— 给老板和带团队者的避坑指南

😊 (注:如果你是个人用户,这部分可以跳过,直接拉到文末看总结即可;如果你是带团队的管理者,请务必仔细阅读。)

很多老板看到人家公司都用上AI了,自己一动也想搞个"大新闻"。原文档提供了一些非常残酷的真实数据,我帮你总结成了带团队引入AI的三个避坑原则:


避坑一:别动不动就想"训练公司自己的大模型"

很多老板觉得把数据交给第三方API不放心,总想着"买几张显卡,自建一个本地大模型"。

请马上打住!算一笔真正的账吧:

  • 残酷的经验法则:如果你的公司每个月调用API的费用只有2万块钱,那你如果选择自己买卡、建团队来本地部署,你需要10 到 14 年才能回本!
  • 什么时候该建?除非你的公司以下条件:每年的AI投入超过360万、GPU利用率能达到70%以上、养得起至少2人以上的专门AI运维团队。

结论:绝大多数中小企业,老老实实买现成的商业API 或企业版套装,才是最聪明的选择。杀鸡千万别买牛刀。


避坑二:员工死活不用AI怎么办?别"强推",要"诱捕"

你花大价钱买了企业版AI工具,结果发现大家还是习惯用老办法,工具根本推不动。为什么?因为对员工来说,学习新工具也是一种"加班"。

  • 不要全员强推: 强硬只会带来反抗。先去业务线里挑出那个"最粘、大家最讨厌"的痛点(比如每天要花1小时写日报)。
  • 找几个"特种兵"搞试点: 选2-3个平时就爱折腾新技术的积极分子,让他们先用起来。
  • 拿数据"打脸": 当这2-3个人因为用了AI,每天能提前1小时下班,并且拿到了公司的AI效率奖金时,根本不需要你说话,其他员工自己就会跑去学。

避坑三:守住公司的"底裤"(安全与合规红线)

如果是个人用AI,哪怕账号被封了也就是换个邮箱的事。但如果是企业用,必须守住两条底线:

  1. 数据用途协议:  在采购任何AI工具前,必须确认合同里有一条明确的条款——"企业数据绝不用于平台的大模型训练"。否则,你们辛辛苦苦写的核心代码或客户名单,明天可能就会出现在竞争对手的AI问答里。
  2. 合规性检查:  尽量选择服务器在国内、且已经完成"大模型备案"的合规服务商。不要为了图便宜去套壳海外接口,一旦网络阻断,整个公司的业务链就会瞬间瘫痪。

结语:在变化中找到不变,做那个真正的赢家

最后,我想把三句话送给大家,希望能成为你在这个AI狂飙时代的也能够稳赚不赔:

  1. 工具会过时,但能力永不贬值。  投资你的方法论和行业洞察,而不是投资某个具体工具的熟练度。
  2. 模型可替换,但价值无可替代。  你的专业经验、审美、对客户真实痛点的理解,才是AI永远无法取代的护城河。
  3. 迭代是常态,从容是你的选择。  建立自己的工作流节奏,不去盲目追随每一个新出的网红平台。

🚀 "在这个AI狂飙的时代,真正的赢家从来不是'懂AI各种工具最多的人',而是那个'能用少数几个AI工具,狠狠放大自身优势的人'。"


开始清理你电脑里吃灰的软件吧!你的第一个极简AI工作流,从今天开始。

AI工具选型完整决策流程图

AI时代超级个体知识库已15000人加入:ask.feishu.cn/shared-spac…