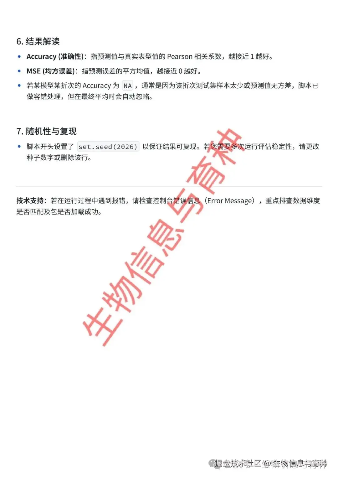
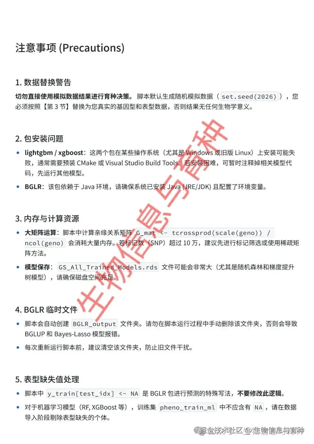
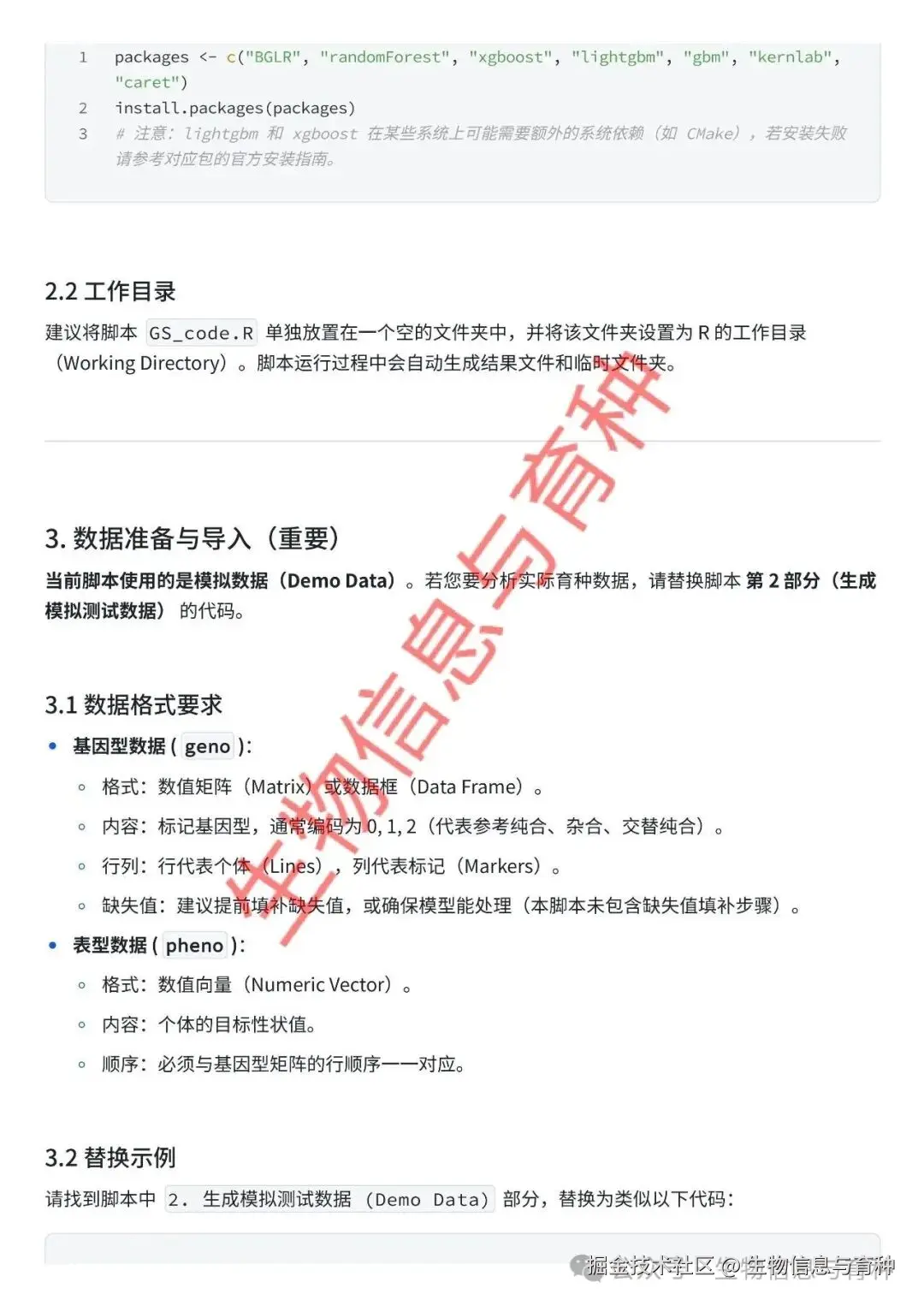
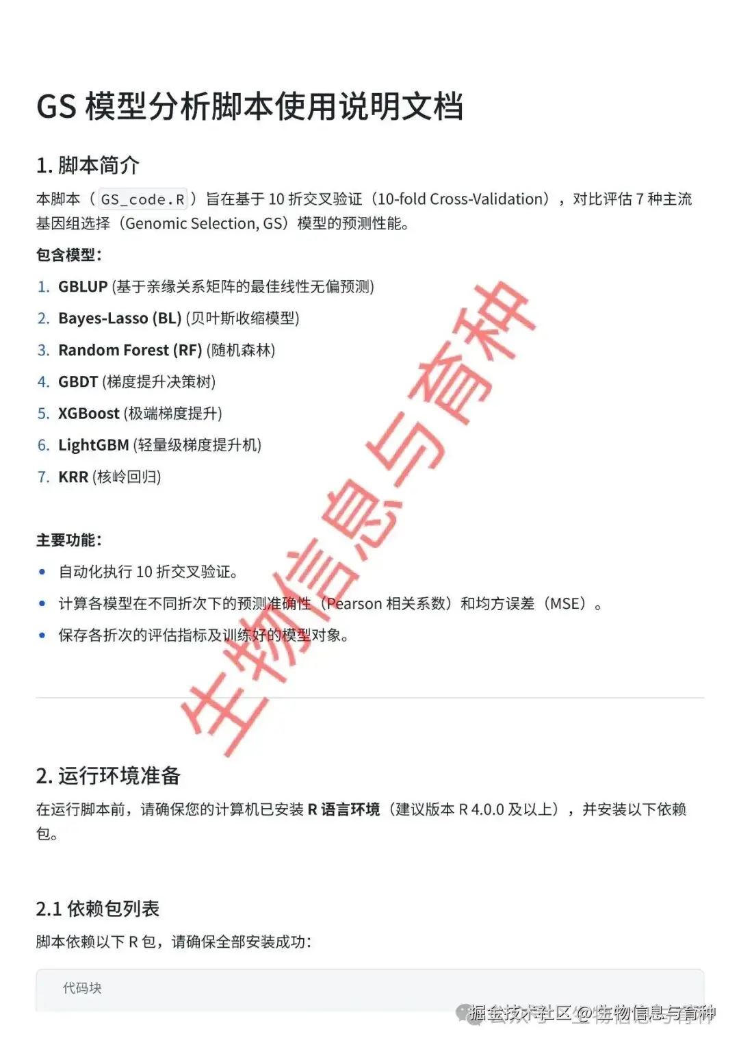
【项目案例】7个主流基因组选择(GS)算法,直接套用你的数据发表文章

6 阅读2分钟

前段时间有朋友让我们帮忙复现一篇文章中的GS方法,并提供定制化代码:详见上期:【项目案例】定制7种常见基因组选择(GS)模型的核心代码

我们想反正都是主流算法,写完了不用也就荒废在那了,不如分享给其他有需要的朋友。当然,我们是商业化团队,是需要收一点费用的。

没想到还是有不少朋友对这个脚本感兴趣的。

图片

虽然在上篇推文我们写得非常清楚,这只是核心GS代码工作流,不包含数据预处理和可视化,需要有一定的基础等等注意事项,但挡不住还是有朋友反复来问。所以我们决定再来推一次,特别强调几点:

1. 代码是纯R语言编写,需要有点基础,但也不要求太多,你会在windows中运行R、安装包、读取和替换数据即可;

2. 这只是核心GS代码,不包含数据预处理和可视化等过程,每个人需求不同,我们没法标准化。如有需求,价格另议;

3. 我们不包含教学,当然如果是脚本本身问题(一般不会),我们负责答疑;

4. 价格已经很优惠,正常不砍价,可提供发票,但非必要不走合同(流程长、金额少);

5. 代码是我们的智力成果,出售的是个人使用权,请不要以任何方式传播和二次售卖,违者必究!

图片

结果文件包括各折交叉验证指标和最终平均指标,指标包括预测的相关性系数和均方误差,以及各模型参数结果。

以上是标准交付的结果。也有朋友对定制化分析感兴趣。

图片

如果你有二次开发或者定制化分析需求,则一事一议。定制化价格一般比标准化要高,具体要根据沟通完意向和需求之后,评估难易程度及工作量大小而定。所以,请不要在没有提供任何背景描述和需求的情况下,直接问价格,沟通需要成本,非诚勿扰。

最后附本GS工作流的使用说明文档,请自行评估是否需要,尽量避免无效沟通。

图片

图片

图片

图片

图片

图片

图片

关于我们:打破学术与产业鸿沟,做最懂生物育种的生信团队

图片