结合 Claude Code 源码深度分析其控制电脑的原理

61 阅读7分钟

引言

在 AI 辅助人类工作的浪潮中,Claude Code的 Computer Use 功能无疑是一项革命性的突破。它允许 AI 模型通过模拟用户输入来直接控制计算机,实现从信息获取到操作执行的完整闭环。本文将结合 Claude Code 源码,深入分析 Computer Use 功能的实现原理,揭示其如何实现对 Mac 电脑的精准控制。

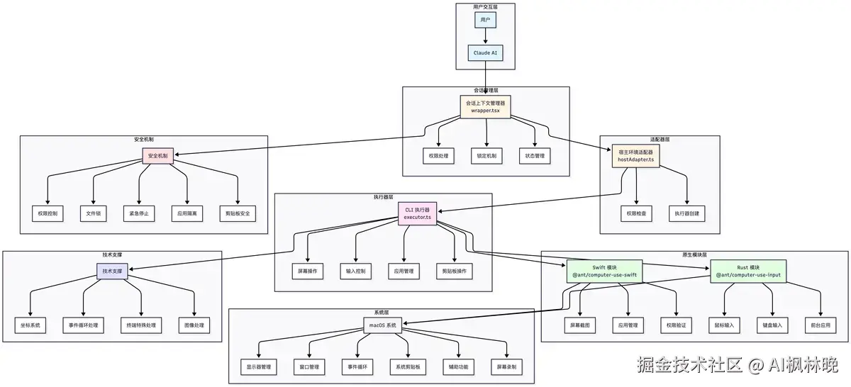
一、整体架构

Computer Use 功能基于特定特性标志实现,其核心架构包含以下几个关键部分:

1. 功能启用与权限控制

功能启用通过专门的检查机制实现,而权限控制则通过验证系统级权限,包括辅助功能屏幕录制权限,确保功能能够正常运行。

2. 核心组件层次

整体架构采用分层设计,从用户交互层到原生模块层,确保了功能的模块化和可扩展性,同时提供了清晰的责任划分。这种设计使得系统各部分能够独立演进,同时保持良好的协作关系。

claude_code的computer_use功能架构图.png

二、核心组件分析

1. 会话上下文管理

会话上下文管理是 Computer Use 功能的中枢,负责状态管理、权限处理、锁定机制和工具调用。它构建和维护会话状态,处理应用访问权限,通过文件锁确保同一时间只有一个会话操作计算机,并提供统一的工具调用接口。

2. 宿主环境适配器

宿主环境适配器提供了与系统交互的统一接口,包括执行器创建、权限检查和子功能控制。它作为连接高层逻辑和底层执行的桥梁,确保系统操作的一致性和可靠性。

3. CLI 执行器

CLI 执行器是 Computer Use 的核心执行组件,包装了两个原生模块:一个处理鼠标和键盘输入,另一个处理屏幕截图、应用管理和权限检查。它实现了屏幕操作、输入控制和应用管理等核心功能。

三、执行流程分析

打开 Safari 并搜索 "Claude AI" 为例,完整执行流程如下:

  1. 功能启用检查:验证相关特性是否启用
  2. 权限验证:检查系统权限(辅助功能和屏幕录制)
  3. 会话初始化:构建会话上下文,检查锁定状态
  4. 应用启动:打开 Safari 浏览器
  5. 环境准备:隐藏非目标应用,确保操作环境整洁
  6. 输入操作:移动鼠标到地址栏并点击,输入搜索内容,执行搜索
  7. 结果捕获:捕获搜索结果截图
  8. 清理操作:恢复被隐藏的应用,释放计算机使用锁定,发送操作完成通知

四、技术原理深度解析

1. 坐标系统处理

Computer Use 使用逻辑坐标系统,并通过专门的转换机制转换为物理坐标。这种处理方式确保了在不同显示缩放设置下的坐标一致性,使得操作能够在各种显示配置下准确执行。

2. 事件循环处理

为解决终端环境中事件积压问题,Computer Use 实现了事件循环处理机制,确保窗口管理、应用激活等操作能够正确执行。这一机制使得系统操作更加流畅和可靠。

3. 剪贴板安全机制

Computer Use 实现了完善的剪贴板安全机制,在操作前备份剪贴板内容,操作后恢复,确保用户数据不会丢失。同时,它还验证剪贴板写入是否成功,避免粘贴错误内容。

4. 终端特殊处理

为避免终端窗口干扰操作,Computer Use 实现了终端特殊处理,确保终端不会被隐藏、不会吃点击、不会出现在截图中。这一设计使得操作更加专注于目标应用。

5. 屏幕截图机制

屏幕截图是 Computer Use 的核心功能之一,通过专门的方法实现。该方法接收允许的应用列表、图像质量、目标尺寸和显示 ID 作为参数,捕获指定显示器的屏幕内容,排除非允许的应用,对捕获的图像进行压缩和尺寸调整,返回包含编码图像数据的结果。

这一机制不仅确保了模型能够"看到"屏幕上的内容,还通过优化图像质量和尺寸,平衡了视觉效果和传输效率。同时,它还处理了终端排除、显示选择等细节,确保截图内容符合预期。

五、安全机制分析

1. 多层安全保障

Computer Use 实现了多层安全保障,包括权限控制、锁定机制、紧急停止、应用隔离和剪贴板安全。这些机制共同确保了操作的安全性和可靠性,保护用户数据和系统安全。

2. 安全设计原则

Computer Use 遵循最小权限原则、用户知情同意、可中断性、状态恢复和错误处理等安全设计原则,确保操作过程安全可控,用户能够随时中断操作,系统能够在操作完成后恢复到原始状态。

六、优化建议

1. 错误处理增强

建议实现更详细的错误分类,提供用户友好的错误提示,增加错误重试机制,提高操作成功率。

2. 性能优化

建议实现截图缓存机制,优化鼠标动画参数,使用 Web Workers 处理耗时操作,提升系统性能。

3. 安全性提升

建议实现操作预览功能,提供细粒度权限控制,建立操作审计日志,进一步增强系统安全性。

4. 跨平台支持

建议为 Windows 和 Linux 实现相应的执行器,抽象平台差异,针对不同平台的特性进行优化,扩大功能适用范围。

七、Computer Use 功能时序图

claude_code的computer_use时序图.png

时序图说明

  1. 初始化阶段

    • 用户请求 Computer Use 操作
    • Claude Code检查功能启用状态和系统权限
    • 构建会话上下文并获取计算机使用锁定
  2. 操作执行阶段

    • 打开 Safari 浏览器
    • 准备操作环境(隐藏非目标应用)
    • 移动鼠标到地址栏并点击
    • 输入搜索内容 "Claude AI"
    • 按下回车键执行搜索
    • 等待页面加载完成
    • 捕获搜索结果截图
  3. 清理阶段

    • 恢复被隐藏的应用
    • 释放计算机使用锁定
    • 向用户展示操作结果
  4. 关键技术点

    • 权限检查确保系统安全
    • 锁定机制防止并发操作冲突
    • 环境准备确保操作环境整洁
    • 事件循环处理确保操作流畅执行
    • 状态恢复确保系统回到原始状态

八、结论

Claude Code的 Computer Use 功能是 AI 辅助人类工作的重要里程碑,它通过精心设计的架构和实现,实现了模型对计算机的精准控制。其核心价值在于分层架构设计、高效的系统交互、多层安全保障和良好的用户体验。

通过深入分析 Claude Code 源码,我们不仅了解了 Computer Use 功能的实现原理,也看到了 AI 与计算机系统深度集成的巨大潜力。随着技术的不断发展,Computer Use 功能有望成为 AI 辅助人类工作的重要工具,为用户带来更智能、更高效的计算体验。

Computer Use 功能的成功实现,展示了如何通过精心的架构设计和技术选型,将复杂的系统交互转化为简洁、可靠的操作流程。这不仅为 Claude Code增添了强大的能力,也为未来 AI 系统与计算机的交互方式树立了新的标杆。