Type4Me:一个完全本地的语音输入工具,免费且隐私

300 阅读5分钟

估计老罗也没想到,2026年使用语音输入的人越来越多。

不只是国外程序员在「氛围编程」时用,连李一舟、傅盛这些大 V 演示ClaudCode、龙虾时,也都在用语音输入。

打字看起来简单,但能又快又舒服的人真不多。写长文或记笔记时,手指敲久了真的累。语音输入就不一样了,想到什么说出来就变成文字,效率高得多。

而且现在技术也成熟了,像有名的 Typeless 加入大模型润色后,能生成大段优秀的文字。

但问题来了——好用的语音输入基本都要钱。听说有人为了用 Typeless 一个月花上千美元,真是烧钱。

那有没有免费的方案呢?有的。

Type4Me 是什么?

v2-f967424a292c6ae8c390e6cdc1869949_720w.webp

它是一个macOS原生的语音输入工具,最厉害的是全部在本地运行

不需要网络,不需要API Key,也不用注册账号。打开就能用。

流程很简单:说话 → 本地识别 → 大模型润色 → 文字直接出现在光标位置。基本上你对着电脑说话,文字就出来了,中间不用任何额外操作。

除了具备Typeless的所有优点,隐私问题也解决了——你的语音和文字数据都在自己电脑里,不会上传到任何服务器。而且省钱,不用月月交费,零成本一直用。

对普通用户来说,「本地部署」以前听起来很高端,但现在真的越来越简单了。

下载安装

系统要求: macOS 14+

项目开源地址 GitHub:github.com/joewongjc/t…

下载地址github.com/joewongjc/t…

安装步骤

  1. 下载后双击打开,把 Type4Me 的图标拖到 “应用程序”里面完成安装。
  2. 打开时会提示“无法验证”(个人开发者没认证),点击“完成”。
  3. 到「系统设置」→「隐私与安全性」→「安全性」,点「仍要打开」
  4. 输入密码,提示需要辅助功能,选择「打开系统设置」
  5. 开启「辅助功能」,再次输入密码,搞定

对开发者的小建议:希望能做个开发者认证,对用户安装会更方便

使用

启动后,Mac顶部菜单栏会出现麦克风图标,点「偏好设置」→ 「通用」进行配置:

  1. 授权麦克风;如果刚才没授权「辅助功能」,这里也能设置。
  2. 语音识别引擎,选「本地识别(Paraformer)」。识别模型占用空间不多,推荐直接下载最高级的「中英双语」(差异见后文的实测

截屏2026-04-03 16.03.15.png

现在就能用了:按键盘「右Control键」开始讲话,说完再按同一个键结束。

就这么简单。

对键盘没有右侧 Control 的 Mac book 可以在「处理模式」中修改快捷键

处理模式

点左侧菜单的「模式」,进入处理模式设置。

内置 5 种模式,也支持自定义:

模式说明使用场景
快速模式实时识别出文字,识别完成即输入,零延迟直接输出
语音润色双通道识别,实时展示的体验 + 录音识别的准确生成稿件
Prompt 优化说一句简单的原始prompt,帮你优化后直接粘贴与 AI 工具对话
英文翻译说中文,输出英文翻译翻译
命令模式语音作为命令,结合选中文字和剪切板内容,让 LLM 执行操作修改文稿
自定义自己写 prompt,用 LLM 做任何后处理自定制场景

除快速模式外,其他功能需要加载 LLM 大模型了。

  1. 回到「通用」设置里的「LLM文本处理」,可以选线上服务,也可以选Ollama(本地模型)。
  2. 如果你选择本地模型,没安装的,可以到 ollama.com/download 下载安装。
  3. 安装后,进入界面,搜索安装喜欢的模型,实测 8b 大小的模型效果都不错。注意,选择带下载箭头的模型。云模型是 Ollama 推出的云端模型,需要另外收费。
  4. 把刚刚下载的模型名字填入,其他选择默认选项即可。
  5. 填好配置后测试链接,通过后,「保存」就能用。

实测

使用本地识别均衡配置/中英双语,在云端模型 MiniMax M2.7 和本地 Deepseek 测试。

结果如下:

本地语音识别模型:

总体来看,口头语里面的部分“嗯”、“啊”、“呃”等口癖字会被删除了,不过明显的问题是缺少标点符号。

v2-6c86f4f30bbbb11bd241a7f2129d4064_r.jpg

  • 均衡推荐: 错别字较多,会有缺词少句的情况,英文识别较差。

  • 中英双语: 可能由于本人口音问题,依然会有错别字,错的英文单词,但没有缺词少句的情况,整体质量较高。

v2-145727ffd3fc184dc1d5a1ba87b85040_r.jpg

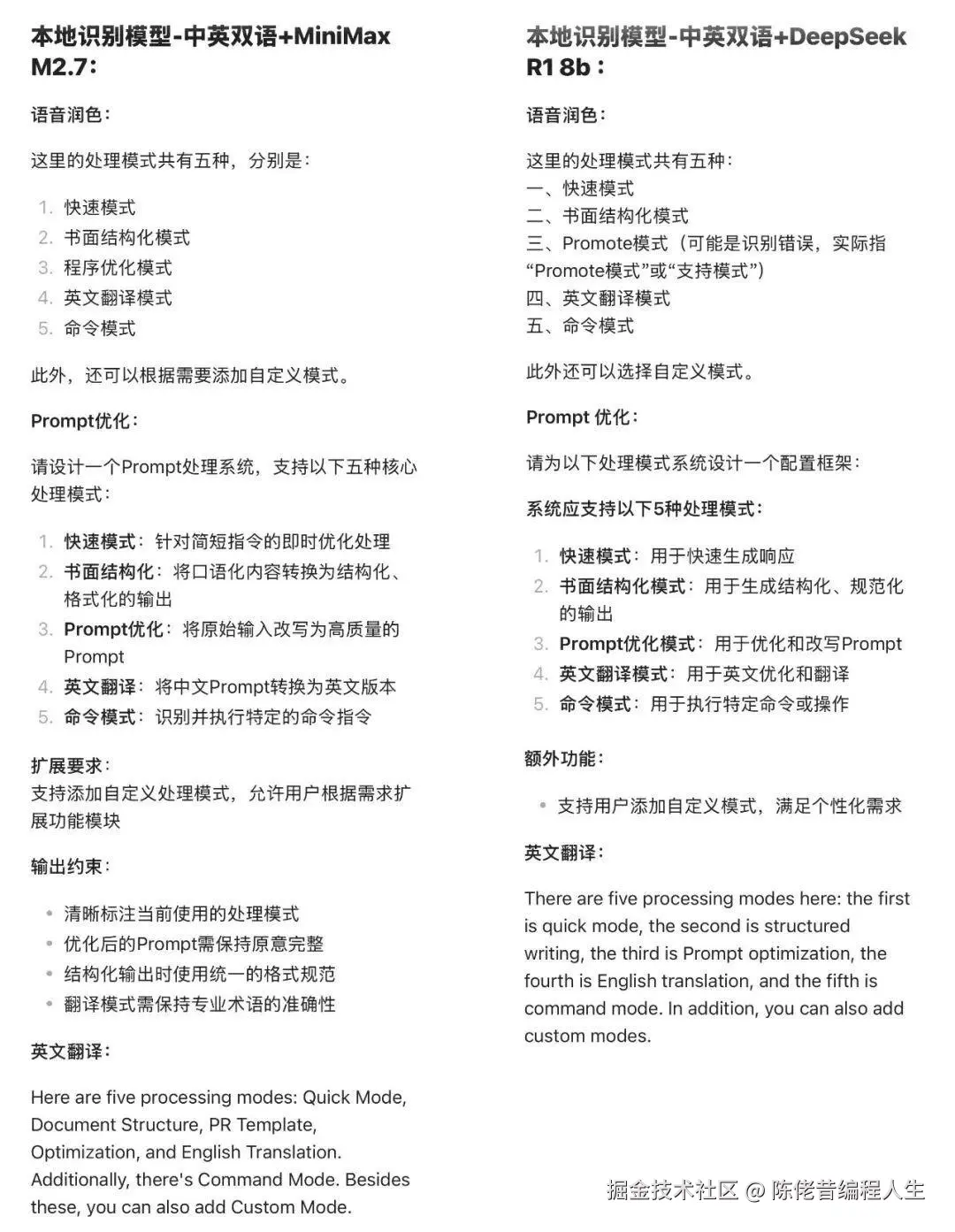
中英双语识别 + 云 MiniMax M2.7

本地语音识别选择「均衡推荐」时,表现一般,但是选择「中英」双语之后,输出几乎完美。

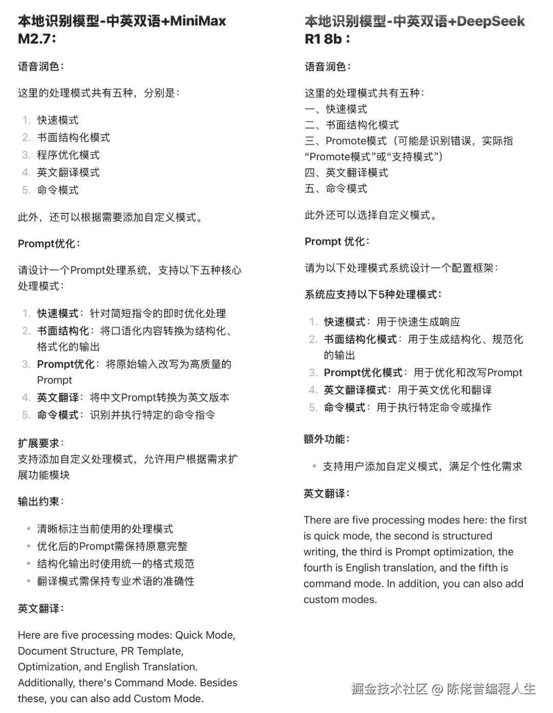
中英双语识别 + 本地 Deepseek

同样表现出色,有一处英文识别出来错误,但是能推理出有错误,添加了提示。跟 MiniMax M2.7 对比,唯一问题是 Prompt 优化不够详细,但也是可用的。

总结一下

如果你也受够了打字,或者不想再为语音输入工具付费,Type4Me 值得一试。

它最大的几个优点:

  • 完全免费: 没有订阅,没有月费,真正的零成本。
  • 隐私安全: 所有数据都在自己电脑里处理,绝不外传。
  • 简单好用: 装好就能用,说话出字,几乎没有学习成本。
  • 功能够用: 从快速记录到翻译、优化,常用场景都覆盖了。

在AI工具越来越贵的今天,能有这样一个既免费又保护隐私的本地选择,真的挺难得的。如果你用的是Mac,不妨花几分钟装上来体验一下,说不定就再也回不去纯手打的日子了。

工具嘛,好用才是硬道理。