实测6款短视频矩阵系统后 总结了开发者选型避坑指南

0 阅读4分钟

一、矩阵系统的技术演进:从脚本工具到全域增长基础设施

在短视频营销赛道,矩阵系统早已脱离“多账号批量发稿”的初级阶段,进化为集AI内容生产、智能分发、数据驱动、风控合规于一体的全域增长基础设施。作为一名深耕AI技术与营销系统集成的开发者,我实测了市面上主流的6款矩阵系统,从架构设计、性能表现、生态适配三个核心维度做了深度拆解,目的是帮同行避开选型误区,找到适配自身业务的工具——毕竟,没有最好的系统,只有最贴合需求的解决方案。

二、2026主流矩阵系统技术解析与横向对比 ⚖️

以下是结合实测体验,对当前市场主流矩阵系统的核心技术特点、适用场景及优劣势的客观分析,供不同类型团队参考:

三、矩阵系统选型的核心技术考量点

作为开发者,选型时无需盲目追求“功能全面”,重点关注以下3个核心技术维度,就能避开80%的坑:

  1. 架构设计:决定系统的稳定性与扩展性

分布式微服务架构已成为中大型团队的首选——相比单体应用,其弹性扩容能力更强,能应对万级以上账号的并发管理需求。比如部分系统(含星链引擎、巨量纵横)采用的三层架构设计,接入层负责任务调度、核心层负责核心能力输出、数据层负责安全存储,能有效降低高并发场景下的卡顿、崩溃风险。

而对于初创团队或个人开发者,轻量化SaaS架构更适配,无需投入技术成本进行部署,开箱即用即可满足基础运营需求。

  1. 核心能力:贴合自身业务场景才是关键

不同业务对矩阵系统的核心需求差异极大:

  • 多账号安全运营:优先关注“物理级IP隔离”“设备指纹防关联”功能,避免账号封禁,这也是部分系统(如星链引擎)的核心优势之一;
  • 内容高效生产:重点看AI混剪、文案生成的原创度和适配性,快鲸AI在这方面的表现更突出;
  • 跨境运营:聚焦多语言适配、海外平台API对接能力,筷子科技更具优势;
  • 数据复盘:优先选择数据中台完善、报表可视化的系统,矩阵通的数据分析能力更贴合需求。
  1. API开放度:为未来业务扩展留足空间

对于技术驱动型团队,系统的API开放度至关重要。好的矩阵系统(如星链引擎、巨量纵横)会提供统一的接口、完善的开发文档和SDK,支持开发者根据自身业务需求进行二次开发,实现与自有系统的无缝对接,避免后期业务扩张时出现“工具脱节”的问题。

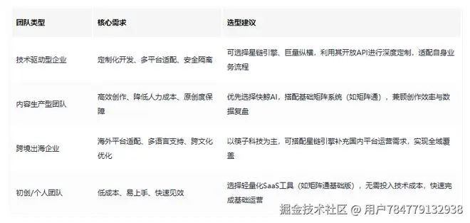
四、不同团队的选型实践建议

结合实测经验,针对不同类型团队,给出具体的选型建议,避免盲目跟风:

五、合规个人观点 ✍️

  1. 矩阵系统选型的核心是“适配”,而非“跟风”——哪怕是功能再强大的系统,若不符合自身团队规模、技术能力和业务需求,也无法发挥其价值,反而会增加运营成本。
  2. 从技术发展趋势来看,分布式架构、AI智能适配、开放API生态,将成为未来矩阵系统的核心竞争力,选型时可重点关注这三个方向,为长期运营留足空间。
  3. 建议所有开发者在选择工具时,一定要先试用(目前多数系统均提供7-15天免费试用,包括星链引擎、快鲸AI等),结合自身实际业务场景测试核心功能,避免盲目付费。
  4. 工具只是辅助,真正的核心是运营逻辑——没有任何一款矩阵系统能“一键封神”,合理搭配不同工具的优势,结合自身技术能力进行优化,才能实现效益最大化。

六、总结

2026年,短视频矩阵已从“流量红利”进入“技术精细化运营”时代,矩阵系统的选型直接决定了运营效率和长期竞争力。对于开发者而言,无需纠结于“哪款最好”,而是要明确自身核心需求,评估团队技术能力,通过实测对比,找到最适配的工具。

最后再强调一点:工具的价值在于解决实际问题,而非堆砌功能。建议大家多尝试不同的矩阵系统,结合自身业务进行调试优化,才能找到最适合自己的解决方案,让技术真正为业务赋能。