吃透这 6 道 Java 后端高频算法题,面试通过率直接拉满

47 阅读27分钟

算法能力是Java后端开发者的核心硬实力,无论是校招入门、社招晋升,还是业务代码的性能优化,扎实的算法功底都是拉开差距的关键。


前置环境与依赖

本文所有代码基于JDK 17编写,核心maven依赖如下:

<dependencies>
    <!-- lombok -->
    <dependency>
        <groupId>org.projectlombok</groupId>
        <artifactId>lombok</artifactId>
        <version>1.18.32</version>
        <scope>provided</scope>
    </dependency>
    <!-- spring核心工具类 -->
    <dependency>
        <groupId>org.springframework</groupId>
        <artifactId>spring-core</artifactId>
        <version>6.1.6</version>
    </dependency>
    <!-- guava集合工具类 -->
    <dependency>
        <groupId>com.google.guava</groupId>
        <artifactId>guava</artifactId>
        <version>33.1.0-jre</version>
    </dependency>
    <!-- fastjson2 -->
    <dependency>
        <groupId>com.alibaba.fastjson2</groupId>
        <artifactId>fastjson2</artifactId>
        <version>2.0.49</version>
    </dependency>
    <!-- slf4j-api -->
    <dependency>
        <groupId>org.slf4j</groupId>
        <artifactId>slf4j-api</artifactId>
        <version>2.0.13</version>
    </dependency>
</dependencies>

一、只出现一次的数字

题目描述

给定一个非空整数数组,除了某个元素只出现一次以外,其余每个元素均出现两次。找出那个只出现了一次的元素。 示例1: 输入:nums = [2,2,1] 输出:1 示例2: 输入:nums = [4,1,2,1,2] 输出:4

核心原理拆解

本题的核心考点是位运算特性哈希表统计数学逻辑推导,其中位运算方案是时间与空间复杂度最优的解法。核心基础知识点:

  1. 异或运算的核心特性:

    • 任何数和自身异或,结果为0:a ^ a = 0
    • 任何数和0异或,结果为自身:a ^ 0 = a
    • 异或运算满足交换律和结合律:a ^ b ^ a = b ^ (a ^ a) = b ^ 0 = b
  2. 哈希表统计:通过键值对记录每个数字的出现次数,最终筛选出次数为1的数字,是最直观的通用解法。

  3. 数学公式推导:利用2*(所有不重复数字的和) - 原数组的和 = 只出现一次的数字,适用于其余数字均出现两次的限定场景。

实现方案

方案1:异或运算(最优解)

方案原理

利用异或运算的交换律与结合律,将数组中所有元素依次异或,最终剩余的结果就是只出现一次的数字。该方案无需额外的存储空间,是本题的最优解。

package com.jam.demo;

import lombok.extern.slf4j.Slf4j;
import org.springframework.util.ObjectUtils;

import java.util.Arrays;

/**
 * 只出现一次的数字
 * @author ken
 */
@Slf4j
public class SingleNumberSolution {

    /**
     * 异或运算解法
     * @param nums 输入的整数数组
     * @return 只出现一次的数字
     */
    public static int singleNumberXOR(int[] nums) {
        if (ObjectUtils.isEmpty(nums)) {
            throw new IllegalArgumentException("数组不能为空");
        }
        return Arrays.stream(nums).reduce(0, (a, b) -> a ^ b);
    }

    public static void main(String[] args) {
        int[] nums1 = {221};
        int[] nums2 = {41212};
        log.info("示例1结果:{}", singleNumberXOR(nums1));
        log.info("示例2结果:{}", singleNumberXOR(nums2));
    }
}
复杂度分析
  • 时间复杂度:O(n),仅需遍历数组一次
  • 空间复杂度:O(1),仅使用常数级额外空间

方案2:哈希表统计次数

方案原理

通过Java Stream的分组统计功能,统计每个数字的出现次数,最终过滤出出现次数为1的数字。该方案逻辑直观,可扩展至其余数字出现任意次数的场景。

package com.jam.demo;

import lombok.extern.slf4j.Slf4j;
import org.springframework.util.ObjectUtils;

import java.util.Arrays;
import java.util.Map;
import java.util.function.Function;
import java.util.stream.Collectors;

/**
 * 只出现一次的数字
 * @author ken
 */
@Slf4j
public class SingleNumberSolution {

    /**
     * 哈希表统计解法
     * @param nums 输入的整数数组
     * @return 只出现一次的数字
     */
    public static int singleNumberHashMap(int[] nums) {
        if (ObjectUtils.isEmpty(nums)) {
            throw new IllegalArgumentException("数组不能为空");
        }
        Map<IntegerLong> countMap = Arrays.stream(nums)
                .boxed()
                .collect(Collectors.groupingBy(Function.identity(), Collectors.counting()));
        return countMap.entrySet().stream()
                .filter(entry -> entry.getValue() == 1)
                .map(Map.Entry::getKey)
                .findFirst()
                .orElseThrow(() -> new IllegalArgumentException("数组中无符合条件的数字"));
    }

    public static void main(String[] args) {
        int[] nums1 = {221};
        int[] nums2 = {41212};
        log.info("示例1结果:{}"singleNumberHashMap(nums1));
        log.info("示例2结果:{}"singleNumberHashMap(nums2));
    }
}
复杂度分析
  • 时间复杂度:O(n),需遍历数组统计次数,再遍历哈希表筛选结果
  • 空间复杂度:O(n),需额外的哈希表存储数字出现次数

方案3:数学公式推导

方案原理

基于题目限定条件(其余元素均出现两次),通过数学公式计算得到结果。核心逻辑为:所有重复元素在2*去重和中被计算两次,减去原数组和后,剩余的就是只出现一次的数字。

package com.jam.demo;

import lombok.extern.slf4j.Slf4j;
import org.springframework.util.ObjectUtils;

import java.util.Arrays;

/**
 * 只出现一次的数字
 * @author ken
 */
@Slf4j
public class SingleNumberSolution {

    /**
     * 数学公式解法
     * @param nums 输入的整数数组
     * @return 只出现一次的数字
     */
    public static int singleNumberMath(int[] nums) {
        if (ObjectUtils.isEmpty(nums)) {
            throw new IllegalArgumentException("数组不能为空");
        }
        int sumDistinct = Arrays.stream(nums).distinct().sum();
        int sumTotal = Arrays.stream(nums).sum();
        return 2 * sumDistinct - sumTotal;
    }

    public static void main(String[] args) {
        int[] nums1 = {221};
        int[] nums2 = {41212};
        log.info("示例1结果:{}", singleNumberMath(nums1));
        log.info("示例2结果:{}", singleNumberMath(nums2));
    }
}
复杂度分析
  • 时间复杂度:O(n),需遍历数组计算去重和与总和
  • 空间复杂度:O(n),需额外空间存储去重后的元素

方案横向对比

实现方案时间复杂度空间复杂度核心优势适用场景
异或运算O(n)O(1)时空复杂度最优,代码极简本题限定场景,其余元素均出现两次
哈希表统计O(n)O(n)逻辑通用,可扩展至任意出现次数不限定其余元素的出现次数,通用场景
数学公式O(n)O(n)思路巧妙,逻辑直观严格限定其余元素均出现两次的场景

二、搜索旋转排序数组

题目描述

整数数组nums按升序排列,数组中的值互不相同。在传递给函数之前,nums在预先未知的某个下标k(0 <= k < nums.length)上进行了旋转,使数组变为 [nums[k], nums[k+1], ..., nums[n-1], nums[0], nums[1], ..., nums[k-1]]。给你旋转后的数组nums和一个整数target,如果nums中存在这个目标值target,则返回它的下标,否则返回-1。 示例1: 输入:nums = [4,5,6,7,0,1,2], target = 0 输出:4 示例2: 输入:nums = [4,5,6,7,0,1,2], target = 3 输出:-1 示例3: 输入:nums = [1], target = 0 输出:-1

核心原理拆解

本题的核心考点是二分查找算法的灵活应用,旋转后的数组虽然整体无序,但可划分为两个升序的子数组,且其中一个子数组一定是完全有序的。核心逻辑是通过二分查找判断mid左右哪一段是有序的,再判断target是否落在有序区间内,逐步缩小查找范围,将时间复杂度从线性查找的O(n)优化至O(log n)。

二分查找核心边界规则:

  1. mid计算采用left + (right - left) / 2,避免(left + right)直接相加导致的整数溢出
  2. 循环条件为left <= right,确保区间内最后一个元素被检查
  3. 区间收缩时,left = mid + 1right = mid - 1,避免死循环

实现方案

方案1:经典二分查找(最优解)

方案原理

直接利用旋转数组的部分有序特性,通过一次二分查找完成目标值的定位。每次二分后,判断左半段或右半段是否有序,再根据target与有序区间边界的大小关系,收缩查找区间。

package com.jam.demo;

import lombok.extern.slf4j.Slf4j;
import org.springframework.util.ObjectUtils;

/**
 * 搜索旋转排序数组
 * @author ken
 */
@Slf4j
public class SearchRotatedArraySolution {

    /**
     * 经典二分查找解法
     * @param nums 旋转后的升序数组
     * @param target 目标查找值
     * @return 目标值的下标,不存在返回-1
     */
    public static int searchBinary(int[] nums, int target) {
        if (ObjectUtils.isEmpty(nums)) {
            return -1;
        }
        int left = 0;
        int right = nums.length - 1;
        while (left <= right) {
            int mid = left + (right - left) / 2;
            if (nums[mid] == target) {
                return mid;
            }
            if (nums[left] <= nums[mid]) {
                if (target >= nums[left] && target < nums[mid]) {
                    right = mid - 1;
                } else {
                    left = mid + 1;
                }
            } else {
                if (target > nums[mid] && target <= nums[right]) {
                    left = mid + 1;
                } else {
                    right = mid - 1;
                }
            }
        }
        return -1;
    }

    public static void main(String[] args) {
        int[] nums = {4567012};
        log.info("示例1结果:{}", searchBinary(nums, 0));
        log.info("示例2结果:{}", searchBinary(nums, 3));
        log.info("示例3结果:{}", searchBinary(new int[]{1}, 0));
    }
}
复杂度分析
  • 时间复杂度:O(log n),二分查找每次将查找区间缩小一半
  • 空间复杂度:O(1),仅使用常数级额外空间

方案2:旋转点定位+两次二分查找

方案原理

先通过二分查找找到数组的旋转点(即数组中最小元素的下标),将旋转数组拆分为两个独立的升序子数组,再分别对两个子数组执行标准二分查找,最终返回目标值的下标。该方案逻辑拆分清晰,更易于理解。

package com.jam.demo;

import lombok.extern.slf4j.Slf4j;
import org.springframework.util.ObjectUtils;

/**
 * 搜索旋转排序数组
 * @author ken
 */
@Slf4j
public class SearchRotatedArraySolution {

    /**
     * 旋转点定位+两次二分查找解法
     * @param nums 旋转后的升序数组
     * @param target 目标查找值
     * @return 目标值的下标,不存在返回-1
     */
    public static int searchRotatePoint(int[] nums, int target) {
        if (ObjectUtils.isEmpty(nums)) {
            return -1;
        }
        int n = nums.length;
        int left = 0;
        int right = n - 1;
        while (left < right) {
            int mid = left + (right - left) / 2;
            if (nums[mid] > nums[right]) {
                left = mid + 1;
            } else {
                right = mid;
            }
        }
        int rotateIndex = left;
        int leftResult = binarySearch(nums, 0, rotateIndex - 1, target);
        if (leftResult != -1) {
            return leftResult;
        }
        return binarySearch(nums, rotateIndex, n - 1, target);
    }

    /**
     * 标准升序数组二分查找
     * @param nums 升序数组
     * @param left 查找区间左边界
     * @param right 查找区间右边界
     * @param target 目标查找值
     * @return 目标值下标,不存在返回-1
     */
    private static int binarySearch(int[] nums, int left, int right, int target) {
        while (left <= right) {
            int mid = left + (right - left) / 2;
            if (nums[mid] == target) {
                return mid;
            } else if (nums[mid] < target) {
                left = mid + 1;
            } else {
                right = mid - 1;
            }
        }
        return -1;
    }

    public static void main(String[] args) {
        int[] nums = {4567012};
        log.info("示例1结果:{}", searchRotatePoint(nums, 0));
        log.info("示例2结果:{}", searchRotatePoint(nums, 3));
        log.info("示例3结果:{}", searchRotatePoint(new int[]{1}, 0));
    }
}
复杂度分析
  • 时间复杂度:O(log n),查找旋转点为O(log n),两次二分查找均为O(log n),整体仍为对数级别
  • 空间复杂度:O(1),仅使用常数级额外空间

方案3:Stream API线性查找

方案原理

通过Java Stream的IntStream生成数组下标,过滤出数组值等于target的下标,直接返回结果。该方案代码极简,适用于小数据量场景。

package com.jam.demo;

import lombok.extern.slf4j.Slf4j;
import org.springframework.util.ObjectUtils;

import java.util.stream.IntStream;

/**
 * 搜索旋转排序数组
 * @author ken
 */
@Slf4j
public class SearchRotatedArraySolution {

    /**
     * Stream API线性查找解法
     * @param nums 旋转后的升序数组
     * @param target 目标查找值
     * @return 目标值的下标,不存在返回-1
     */
    public static int searchStream(int[] nums, int target) {
        if (ObjectUtils.isEmpty(nums)) {
            return -1;
        }
        return IntStream.range(0, nums.length)
                .filter(i -> nums[i] == target)
                .findFirst()
                .orElse(-1);
    }

    public static void main(String[] args) {
        int[] nums = {4567012};
        log.info("示例1结果:{}", searchStream(nums, 0));
        log.info("示例2结果:{}", searchStream(nums, 3));
        log.info("示例3结果:{}", searchStream(new int[]{1}, 0));
    }
}
复杂度分析
  • 时间复杂度:O(n),需遍历整个数组
  • 空间复杂度:O(1),仅使用常数级额外空间

方案横向对比

实现方案时间复杂度空间复杂度核心优势适用场景
经典二分查找O(log n)O(1)时空效率最优,一次遍历完成大数据量、高性能要求的生产场景
旋转点+两次二分O(log n)O(1)逻辑拆分清晰,易于理解和调试学习入门、需要分步调试的场景
Stream线性查找O(n)O(1)代码极简,可读性强小数据量、快速实现的场景

三、合并区间

题目描述

以数组intervals表示若干个区间的集合,其中单个区间为intervals[i] = [starti, endi]。请你合并所有重叠的区间,并返回一个不重叠的区间数组,该数组需恰好覆盖输入中的所有区间。 示例1: 输入:intervals = [[1,3],[2,6],[8,10],[15,18]] 输出:[[1,6],[8,10],[15,18]] 解释:区间 [1,3] 和 [2,6] 重叠,将它们合并为 [1,6] 示例2: 输入:intervals = [[1,4],[4,5]] 输出:[[1,5]] 解释:区间 [1,4] 和 [4,5] 可被视为重叠区间

核心原理拆解

本题的核心考点是贪心算法区间排序,核心逻辑是:

  1. 区间重叠的前提:按区间左边界排序后,若后一个区间的左边界小于等于前一个区间的右边界,则两个区间重叠,可合并为一个新的区间,新区间的右边界为两个区间右边界的最大值。
  2. 贪心策略:按左边界排序后,每次合并都尽可能扩大当前区间的右边界,确保覆盖所有重叠的区间。

实现方案

方案1:排序+列表遍历合并(最优解)

方案原理

先按区间的左边界进行升序排序,再遍历排序后的区间,维护一个结果列表,每次将当前区间与结果列表中最后一个区间对比,若重叠则合并,否则直接加入结果列表。该方案是工业界最常用的实现,逻辑清晰,效率最优。

package com.jam.demo;

import lombok.extern.slf4j.Slf4j;
import org.springframework.util.ObjectUtils;

import java.util.ArrayList;
import java.util.Arrays;
import java.util.Comparator;
import java.util.List;

/**
 * 合并区间
 * @author ken
 */
@Slf4j
public class MergeIntervalsSolution {

    /**
     * 排序+列表遍历合并解法
     * @param intervals 输入的区间数组
     * @return 合并后的不重叠区间数组
     */
    public static int[][] mergeClassic(int[][] intervals) {
        if (ObjectUtils.isEmpty(intervals) || intervals.length == 1) {
            return intervals;
        }
        Arrays.sort(intervals, Comparator.comparingInt(a -> a[0]));
        List<int[]result = new ArrayList<>();
        result.add(intervals[0]);
        for (int i = 1; i < intervals.length; i++) {
            int[] lastInterval = result.get(result.size() - 1);
            int[] currentInterval = intervals[i];
            if (currentInterval[0] <= lastInterval[1]) {
                lastInterval[1] = Math.max(lastInterval[1], currentInterval[1]);
            } else {
                result.add(currentInterval);
            }
        }
        return result.toArray(new int[result.size()][]);
    }

    public static void main(String[] args) {
        int[][] intervals1 = {{13}, {26}, {810}, {1518}};
        int[][] intervals2 = {{14}, {45}};
        log.info("示例1结果:{}", Arrays.deepToString(mergeClassic(intervals1)));
        log.info("示例2结果:{}", Arrays.deepToString(mergeClassic(intervals2)));
    }
}
复杂度分析
  • 时间复杂度:O(n log n),排序的时间复杂度为O(n log n),遍历区间为O(n),整体由排序操作主导
  • 空间复杂度:O(log n),排序所需的栈空间,结果存储的空间不计入额外空间复杂度

方案2:Stream API+Reduce累积合并

方案原理

通过Java Stream的sorted方法完成区间排序,再通过reduce方法实现区间的累积合并逻辑,将合并逻辑封装为函数式表达式,符合Java8+的函数式编程风格。

package com.jam.demo;

import lombok.extern.slf4j.Slf4j;
import org.springframework.util.ObjectUtils;

import java.util.ArrayList;
import java.util.Arrays;
import java.util.Comparator;
import java.util.List;

/**
 * 合并区间
 * @author ken
 */
@Slf4j
public class MergeIntervalsSolution {

    /**
     * Stream+Reduce累积合并解法
     * @param intervals 输入的区间数组
     * @return 合并后的不重叠区间数组
     */
    public static int[][] mergeStreamReduce(int[][] intervals) {
        if (ObjectUtils.isEmpty(intervals) || intervals.length == 1) {
            return intervals;
        }
        List<int[]result = Arrays.stream(intervals)
                .sorted(Comparator.comparingInt(a -> a[0]))
                .reduce(
                        new ArrayList<>(),
                        (list, interval) -> {
                            if (list.isEmpty()) {
                                list.add(interval);
                            } else {
                                int[] last = list.get(list.size() - 1);
                                if (interval[0] <= last[1]) {
                                    last[1] = Math.max(last[1], interval[1]);
                                } else {
                                    list.add(interval);
                                }
                            }
                            return list;
                        },
                        (list1, list2) -> list1
                );
        return result.toArray(new int[result.size()][]);
    }

    public static void main(String[] args) {
        int[][] intervals1 = {{13}, {26}, {810}, {1518}};
        int[][] intervals2 = {{14}, {45}};
        log.info("示例1结果:{}", Arrays.deepToString(mergeStreamReduce(intervals1)));
        log.info("示例2结果:{}", Arrays.deepToString(mergeStreamReduce(intervals2)));
    }
}
复杂度分析
  • 时间复杂度:O(n log n),与经典解法一致,排序操作主导时间复杂度
  • 空间复杂度:O(log n),排序所需的栈空间

方案3:排序+双端队列Deque实现

方案原理

使用Deque双端队列存储合并后的区间,利用Deque的peekLast()方法快速获取队列尾部的最后一个区间,合并时先移除尾部区间,再添加合并后的新区间,逻辑更贴合队列的操作特性,避免对列表元素的直接修改。

package com.jam.demo;

import lombok.extern.slf4j.Slf4j;
import org.springframework.util.ObjectUtils;

import java.util.Arrays;
import java.util.Comparator;
import java.util.Deque;
import java.util.LinkedList;

/**
 * 合并区间
 * @author ken
 */
@Slf4j
public class MergeIntervalsSolution {

    /**
     * 排序+Deque双端队列解法
     * @param intervals 输入的区间数组
     * @return 合并后的不重叠区间数组
     */
    public static int[][] mergeDeque(int[][] intervals) {
        if (ObjectUtils.isEmpty(intervals) || intervals.length == 1) {
            return intervals;
        }
        Arrays.sort(intervals, Comparator.comparingInt(a -> a[0]));
        Deque<int[]deque = new LinkedList<>();
        deque.addLast(intervals[0]);
        for (int i = 1; i < intervals.length; i++) {
            int[] last = deque.peekLast();
            int[] current = intervals[i];
            if (current[0] <= last[1]) {
                deque.removeLast();
                deque.addLast(new int[]{last[0], Math.max(last[1], current[1])});
            } else {
                deque.addLast(current);
            }
        }
        return deque.toArray(new int[deque.size()][]);
    }

    public static void main(String[] args) {
        int[][] intervals1 = {{13}, {26}, {810}, {1518}};
        int[][] intervals2 = {{14}, {45}};
        log.info("示例1结果:{}", Arrays.deepToString(mergeDeque(intervals1)));
        log.info("示例2结果:{}", Arrays.deepToString(mergeDeque(intervals2)));
    }
}
复杂度分析
  • 时间复杂度:O(n log n),与经典解法一致
  • 空间复杂度:O(log n),排序所需的栈空间

方案横向对比

实现方案时间复杂度空间复杂度核心优势适用场景
排序+列表遍历O(n log n)O(log n)逻辑直观,效率最优,工业界标准实现生产环境、高性能要求场景
Stream+ReduceO(n log n)O(log n)函数式编程风格,代码简洁优雅响应式编程、函数式开发场景
排序+DequeO(n log n)O(log n)操作符合队列特性,无列表元素原地修改对数据不可变性有要求的场景

四、大数相加(两个字符串相加)

题目描述

给定两个字符串形式的非负整数num1和num2,返回它们的和,同样以字符串形式返回。你不能使用任何内建的用于处理大整数的库,也不能直接将输入的字符串转换为整数形式。 示例1: 输入:num1 = "21543655", num2 = "4332656442" 输出:"4354200097" 示例2: 输入:num1 = "0", num2 = "0" 输出:"0"

核心原理拆解

本题的核心考点是模拟十进制加法的底层逻辑,解决Java中基础数据类型无法存储超长整数的问题。核心逻辑是:

  1. 从两个字符串的末尾(即数字的最低位)开始,逐位相加,同时记录进位。
  2. 若其中一个字符串已遍历完毕,则补0参与计算,直到两个字符串都遍历完毕且无进位剩余。
  3. 由于计算结果是从低位到高位存储的,最终需要反转得到正序的结果字符串。

实现方案

方案1:双指针逐位相加(最优解)

方案原理

用两个指针分别指向两个字符串的末尾,逐位取出数字相加,计算当前位的结果和进位,将当前位结果存入StringBuilder,最终反转StringBuilder得到最终结果。该方案是工业界最常用的实现,时空效率最优。

package com.jam.demo;

import lombok.extern.slf4j.Slf4j;
import org.springframework.util.StringUtils;

/**
 * 大数相加
 * @author ken
 */
@Slf4j
public class BigNumberAddSolution {

    /**
     * 双指针逐位相加解法
     * @param num1 第一个数字字符串
     * @param num2 第二个数字字符串
     * @return 两个数字的和,字符串形式
     */
    public static String addStringsClassic(String num1, String num2) {
        if (!StringUtils.hasText(num1)) {
            return num2;
        }
        if (!StringUtils.hasText(num2)) {
            return num1;
        }
        int i = num1.length() - 1;
        int j = num2.length() - 1;
        int carry = 0;
        StringBuilder result = new StringBuilder();
        while (i >= 0 || j >= 0 || carry > 0) {
            int n1 = i >= 0 ? num1.charAt(i) - '0' : 0;
            int n2 = j >= 0 ? num2.charAt(j) - '0' : 0;
            int sum = n1 + n2 + carry;
            result.append(sum % 10);
            carry = sum / 10;
            i--;
            j--;
        }
        return result.reverse().toString();
    }

    public static void main(String[] args) {
        log.info("示例1结果:{}", addStringsClassic("21543655", "4332656442"));
        log.info("示例2结果:{}", addStringsClassic("0", "0"));
    }
}
复杂度分析
  • 时间复杂度:O(max(n,m)),n和m分别为两个字符串的长度,需遍历较长的字符串一次
  • 空间复杂度:O(max(n,m)),存储结果所需的StringBuilder空间

方案2:Stream API+AtomicInteger函数式实现

方案原理

通过Java Stream生成索引,从后往前逐位处理两个字符串的数字,使用AtomicInteger维护进位值(解决Stream中无法修改外部变量的问题),最终通过Stream反转结果得到正序的和。该方案符合Java8+的函数式编程风格。

package com.jam.demo;

import lombok.extern.slf4j.Slf4j;
import org.springframework.util.StringUtils;

import java.util.List;
import java.util.concurrent.atomic.AtomicInteger;
import java.util.stream.Collectors;
import java.util.stream.IntStream;

/**
 * 大数相加
 * @author ken
 */
@Slf4j
public class BigNumberAddSolution {

    /**
     * Stream+AtomicInteger函数式解法
     * @param num1 第一个数字字符串
     * @param num2 第二个数字字符串
     * @return 两个数字的和,字符串形式
     */
    public static String addStringsStream(String num1, String num2) {
        if (!StringUtils.hasText(num1)) {
            return num2;
        }
        if (!StringUtils.hasText(num2)) {
            return num1;
        }
        int maxLen = Math.max(num1.length(), num2.length());
        AtomicInteger carry = new AtomicInteger(0);
        List<String> digits = IntStream.range(0, maxLen)
                .mapToObj(i -> {
                    char c1 = i < num1.length() ? num1.charAt(num1.length() - 1 - i) : '0';
                    char c2 = i < num2.length() ? num2.charAt(num2.length() - 1 - i) : '0';
                    int n1 = c1 - '0';
                    int n2 = c2 - '0';
                    int sum = n1 + n2 + carry.get();
                    carry.set(sum / 10);
                    return String.valueOf(sum % 10);
                })
                .collect(Collectors.toList());
        if (carry.get() > 0) {
            digits.add(String.valueOf(carry.get()));
        }
        return IntStream.range(0, digits.size())
                .mapToObj(i -> digits.get(digits.size() - 1 - i))
                .collect(Collectors.joining());
    }

    public static void main(String[] args) {
        log.info("示例1结果:{}"addStringsStream("21543655""4332656442"));
        log.info("示例2结果:{}"addStringsStream("0""0"));
    }
}
复杂度分析
  • 时间复杂度:O(max(n,m)),与经典解法一致
  • 空间复杂度:O(max(n,m)),存储中间结果和最终结果所需的空间

方案3:Deque双端队列实现

方案原理

使用Deque双端队列存储每一位的计算结果,通过addFirst()方法将当前位结果从队列头部插入,最终直接拼接队列元素即可得到正序的结果,无需额外的反转操作。

package com.jam.demo;

import lombok.extern.slf4j.Slf4j;
import org.springframework.util.StringUtils;

import java.util.Deque;
import java.util.LinkedList;

/**
 * 大数相加
 * @author ken
 */
@Slf4j
public class BigNumberAddSolution {

    /**
     * Deque双端队列解法
     * @param num1 第一个数字字符串
     * @param num2 第二个数字字符串
     * @return 两个数字的和,字符串形式
     */
    public static String addStringsDeque(String num1, String num2) {
        if (!StringUtils.hasText(num1)) {
            return num2;
        }
        if (!StringUtils.hasText(num2)) {
            return num1;
        }
        int i = num1.length() - 1;
        int j = num2.length() - 1;
        int carry = 0;
        Deque<String> deque = new LinkedList<>();
        while (i >= 0 || j >= 0 || carry > 0) {
            int n1 = i >= 0 ? num1.charAt(i) - '0' : 0;
            int n2 = j >= 0 ? num2.charAt(j) - '0' : 0;
            int sum = n1 + n2 + carry;
            deque.addFirst(String.valueOf(sum % 10));
            carry = sum / 10;
            i--;
            j--;
        }
        return String.join("", deque);
    }

    public static void main(String[] args) {
        log.info("示例1结果:{}"addStringsDeque("21543655""4332656442"));
        log.info("示例2结果:{}"addStringsDeque("0""0"));
    }
}
复杂度分析
  • 时间复杂度:O(max(n,m)),与经典解法一致
  • 空间复杂度:O(max(n,m)),队列存储结果所需的空间

方案横向对比

实现方案时间复杂度空间复杂度核心优势适用场景
双指针逐位相加O(max(n,m))O(max(n,m))时空效率最优,逻辑直观,工业界标准实现生产环境、超长数字处理场景
Stream函数式实现O(max(n,m))O(max(n,m))函数式编程风格,无显式循环响应式编程、函数式开发场景
Deque双端队列O(max(n,m))O(max(n,m))无需反转操作,直接生成正序结果对字符串反转操作有性能顾虑的场景

五、有效括号匹配

题目描述

给定一个只包括 '(',')','{','}','[',']' 的字符串s,判断字符串是否有效。有效字符串需满足:

  1. 左括号必须用相同类型的右括号闭合。
  2. 左括号必须以正确的顺序闭合。
  3. 每个右括号都有一个对应的相同类型的左括号。 示例1: 输入:s = "()" 输出:true 示例2: 输入:s = "()[]{}" 输出:true 示例3: 输入:s = "(]" 输出:false

核心原理拆解

本题的核心考点是栈数据结构的应用,括号匹配的核心逻辑是后进先出:最后出现的左括号,必须最先被闭合。核心规则:

  1. 遇到左括号,将其压入栈中。
  2. 遇到右括号,检查栈是否为空,若为空则直接无效;若不为空,弹出栈顶的左括号,检查是否与当前右括号类型匹配,不匹配则直接无效。
  3. 遍历完成后,若栈为空,则所有括号都匹配成功,否则无效。

实现方案

方案1:Deque栈+哈希映射(最优解)

方案原理

使用Deque作为栈的实现(Java官方推荐使用Deque替代Stack类),通过哈希映射存储右括号到对应左括号的映射,遍历字符串时,左括号入栈,右括号则通过映射表快速匹配栈顶元素,最终判断栈是否为空。

package com.jam.demo;

import lombok.extern.slf4j.Slf4j;
import org.springframework.util.StringUtils;

import java.util.Deque;
import java.util.HashMap;
import java.util.LinkedList;
import java.util.Map;
import java.util.stream.Collectors;
import java.util.stream.Stream;

/**
 * 有效括号匹配
 * @author ken
 */
@Slf4j
public class ValidParenthesesSolution {

    private static final Map<Character, Character> BRACKET_MAP = Stream.of(new Object[][]{
            {')''('},
            {']''['},
            {'}''{'}
    }).collect(Collectors.toMap(
            data -> (Character) data[0],
            data -> (Character) data[1]
    ));

    /**
     * Deque栈+哈希映射解法
     * @param s 输入的括号字符串
     * @return 括号是否有效
     */
    public static boolean isValidClassic(String s) {
        if (!StringUtils.hasText(s)) {
            return true;
        }
        if (s.length() % 2 != 0) {
            return false;
        }
        Deque<Character> stack = new LinkedList<>();
        for (char c : s.toCharArray()) {
            if (!BRACKET_MAP.containsKey(c)) {
                stack.push(c);
            } else {
                if (stack.isEmpty() || stack.pop() != BRACKET_MAP.get(c)) {
                    return false;
                }
            }
        }
        return stack.isEmpty();
    }

    public static void main(String[] args) {
        log.info("示例1结果:{}"isValidClassic("()"));
        log.info("示例2结果:{}"isValidClassic("()[]{}"));
        log.info("示例3结果:{}"isValidClassic("(]"));
    }
}
复杂度分析
  • 时间复杂度:O(n),仅需遍历字符串一次
  • 空间复杂度:O(n),最坏情况下(全为左括号),栈需要存储所有字符

方案2:数组模拟栈(性能最优)

方案原理

使用数组模拟栈结构,通过栈顶指针维护栈的状态,避免Deque包装类的性能开销,直接通过字符的ASCII码进行匹配判断,是性能最优的实现方案。

package com.jam.demo;

import lombok.extern.slf4j.Slf4j;
import org.springframework.util.StringUtils;

/**
 * 有效括号匹配
 * @author ken
 */
@Slf4j
public class ValidParenthesesSolution {

    /**
     * 数组模拟栈解法
     * @param s 输入的括号字符串
     * @return 括号是否有效
     */
    public static boolean isValidArray(String s) {
        if (!StringUtils.hasText(s)) {
            return true;
        }
        int length = s.length();
        if (length % 2 != 0) {
            return false;
        }
        char[] stack = new char[length];
        int top = -1;
        for (char c : s.toCharArray()) {
            if (c == '(' || c == '[' || c == '{') {
                stack[++top] = c;
            } else {
                if (top == -1) {
                    return false;
                }
                char topChar = stack[top--];
                if ((c == ')' && topChar != '(')
                        || (c == ']' && topChar != '[')
                        || (c == '}' && topChar != '{')) {
                    return false;
                }
            }
        }
        return top == -1;
    }

    public static void main(String[] args) {
        log.info("示例1结果:{}"isValidArray("()"));
        log.info("示例2结果:{}"isValidArray("()[]{}"));
        log.info("示例3结果:{}"isValidArray("(]"));
    }
}
复杂度分析
  • 时间复杂度:O(n),仅需遍历字符串一次
  • 空间复杂度:O(n),数组存储所需的空间,无额外包装类开销

方案3:Stream API+Reduce函数式实现

方案原理

通过Java Stream将字符串转换为字符流,使用reduce方法累积维护栈的状态与匹配结果,通过自定义状态类封装栈和有效标志,全程采用函数式编程风格,无显式循环。

package com.jam.demo;

import lombok.extern.slf4j.Slf4j;
import org.springframework.util.StringUtils;

import java.util.Deque;
import java.util.LinkedList;

/**
 * 有效括号匹配
 * @author ken
 */
@Slf4j
public class ValidParenthesesSolution {

    /**
     * 括号匹配状态封装类
     */
    static class BracketState {
        Deque<Character> stack;
        boolean valid;

        public BracketState(Deque<Character> stack, boolean valid) {
            this.stack = stack;
            this.valid = valid;
        }
    }

    /**
     * Stream+Reduce函数式解法
     * @param s 输入的括号字符串
     * @return 括号是否有效
     */
    public static boolean isValidStream(String s) {
        if (!StringUtils.hasText(s)) {
            return true;
        }
        if (s.length() % 2 != 0) {
            return false;
        }
        BracketState finalState = s.chars()
                .mapToObj(c -> (char) c)
                .reduce(
                        new BracketState(new LinkedList<>(), true),
                        (state, c) -> {
                            if (!state.valid) {
                                return state;
                            }
                            Deque<Character> stack = state.stack;
                            if (c == '(' || c == '[' || c == '{') {
                                stack.push(c);
                                return new BracketState(stack, true);
                            } else {
                                if (stack.isEmpty()) {
                                    return new BracketState(stack, false);
                                }
                                char top = stack.pop();
                                boolean match = (c == ')' && top == '(')
                                        || (c == ']' && top == '[')
                                        || (c == '}' && top == '{');
                                return new BracketState(stack, match);
                            }
                        },
                        (state1, state2) -> state1
                );
        return finalState.valid && finalState.stack.isEmpty();
    }

    public static void main(String[] args) {
        log.info("示例1结果:{}"isValidStream("()"));
        log.info("示例2结果:{}"isValidStream("()[]{}"));
        log.info("示例3结果:{}"isValidStream("(]"));
    }
}
复杂度分析
  • 时间复杂度:O(n),仅需遍历字符串一次
  • 空间复杂度:O(n),栈存储所需的空间

方案横向对比

实现方案时间复杂度空间复杂度核心优势适用场景
Deque栈+哈希映射O(n)O(n)逻辑直观,易于扩展,Java官方推荐实现生产环境、通用业务场景
数组模拟栈O(n)O(n)性能最优,无包装类开销高性能要求、高频调用场景
Stream函数式实现O(n)O(n)函数式编程风格,无显式循环响应式编程、函数式开发场景

六、电话号码的字母组合

题目描述

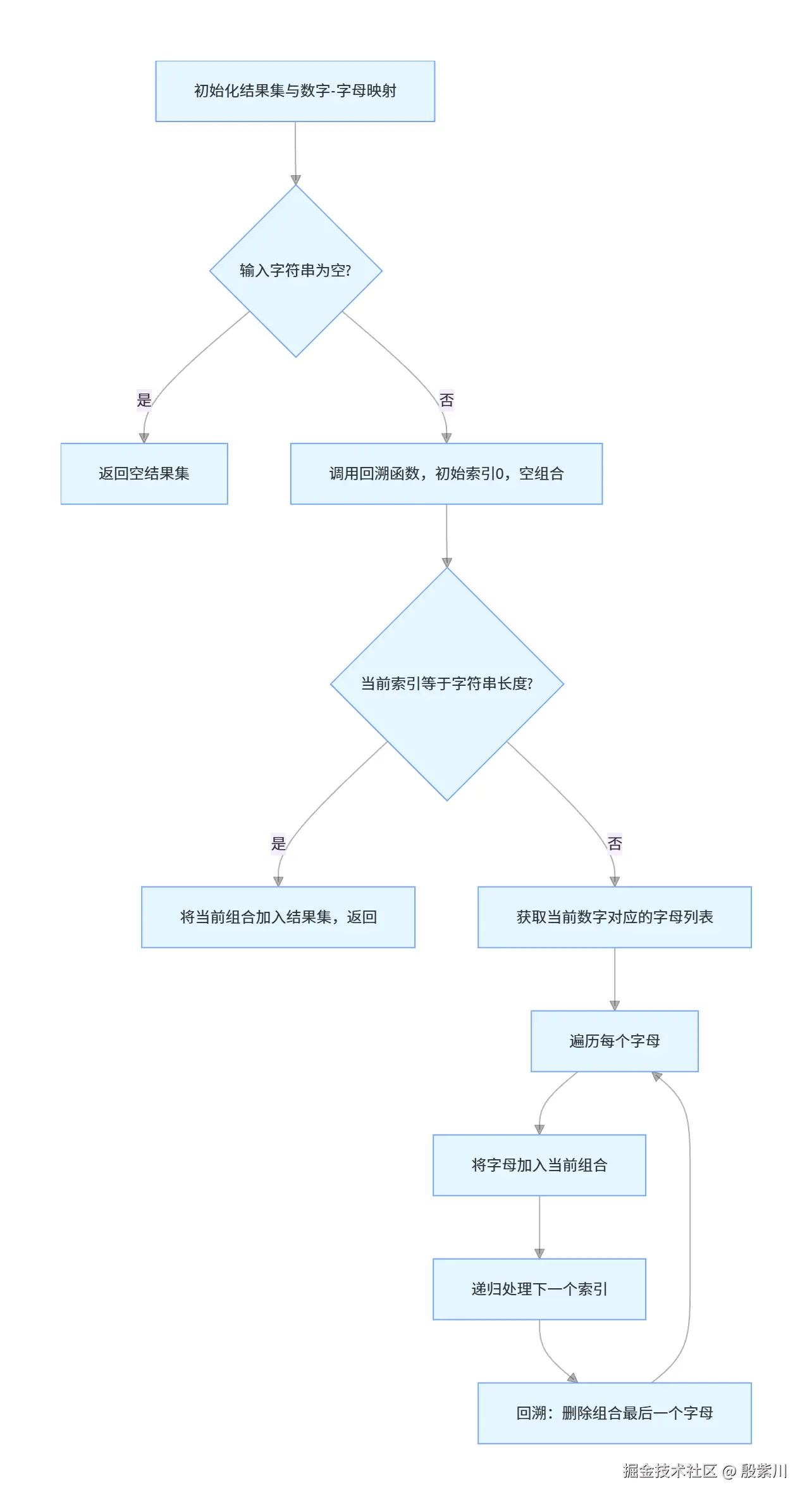
给定一个仅包含数字2-9的字符串,返回所有它能表示的字母组合。答案可以按任意顺序返回。数字到字母的映射与电话按键相同,1不对应任何字母。 电话按键映射: 2:abc,3:def,4:ghi,5:jkl,6:mno,7:pqrs,8:tuv,9:wxyz 示例1: 输入:digits = "23" 输出:["ad","ae","af","bd","be","bf","cd","ce","cf"] 示例2: 输入:digits = "" 输出:[] 示例3: 输入:digits = "2" 输出:["a","b","c"]

核心原理拆解

本题的核心考点是回溯算法(深度优先搜索DFS)广度优先搜索BFS,本质是求解多组集合的笛卡尔积。核心逻辑:

  1. 回溯算法:通过递归逐位处理数字,遍历当前数字对应的所有字母,拼接成临时组合后递归处理下一位数字,递归终止时将完整组合加入结果集,再回溯删除当前字母,尝试其他可能。
  2. 广度优先搜索:通过队列逐层构建组合,每处理一个数字,将队列中已有的所有组合与当前数字的所有字母拼接,生成新的组合存入队列,最终队列中的元素即为所有完整组合。

实现方案

方案1:回溯算法(DFS,最优解)

方案原理

通过回溯算法递归构建所有可能的字母组合,使用StringBuilder维护当前拼接的组合,递归终止时将组合加入结果集,再通过删除最后一个字符完成回溯,尝试其他字母。该方案是本题的经典实现,时空效率最优。

package com.jam.demo;

import lombok.extern.slf4j.Slf4j;
import org.springframework.util.StringUtils;

import java.util.ArrayList;
import java.util.List;

/**
 * 电话号码的字母组合
 * @author ken
 */
@Slf4j
public class LetterCombinationsSolution {

    private static final String[] DIGIT_MAP = {
            """""abc""def""ghi""jkl""mno""pqrs""tuv""wxyz"
    };

    /**
     * 回溯算法解法
     * @param digits 输入的数字字符串
     * @return 所有可能的字母组合
     */
    public List<StringletterCombinationsBacktrack(String digits) {
        List<String> result = new ArrayList<>();
        if (!StringUtils.hasText(digits)) {
            return result;
        }
        backtrack(digits, 0new StringBuilder(), result);
        return result;
    }

    /**
     * 回溯递归函数
     * @param digits 输入的数字字符串
     * @param index 当前处理的数字索引
     * @param current 当前拼接的字母组合
     * @param result 结果集
     */
    private void backtrack(String digits, int index, StringBuilder current, List<String> result) {
        if (index == digits.length()) {
            result.add(current.toString());
            return;
        }
        int digit = digits.charAt(index) - '0';
        String letters = DIGIT_MAP[digit];
        for (char c : letters.toCharArray()) {
            current.append(c);
            backtrack(digits, index + 1, current, result);
            current.deleteCharAt(current.length() - 1);
        }
    }

    public static void main(String[] args) {
        LetterCombinationsSolution solution = new LetterCombinationsSolution();
        log.info("示例1结果:{}", solution.letterCombinationsBacktrack("23"));
        log.info("示例2结果:{}", solution.letterCombinationsBacktrack(""));
        log.info("示例3结果:{}", solution.letterCombinationsBacktrack("2"));
    }
}
复杂度分析
  • 时间复杂度:O(3^m * 4^n),m为对应3个字母的数字个数,n为对应4个字母的数字个数,需遍历所有可能的组合
  • 空间复杂度:O(m+n),递归调用栈的深度为数字字符串的长度

方案2:BFS队列+Stream实现

方案原理

使用Deque队列实现广度优先搜索,初始队列存入空字符串,每处理一个数字,通过Java Stream将队列中的所有组合与当前数字的字母拼接,生成新的队列,最终队列中的元素即为所有完整的字母组合。该方案无递归,避免了递归栈溢出的风险。

package com.jam.demo;

import lombok.extern.slf4j.Slf4j;
import org.springframework.util.StringUtils;

import java.util.ArrayList;
import java.util.Deque;
import java.util.LinkedList;
import java.util.List;
import java.util.stream.Collectors;

/**
 * 电话号码的字母组合
 * @author ken
 */
@Slf4j
public class LetterCombinationsSolution {

    private static final String[] DIGIT_MAP = {
            """""abc""def""ghi""jkl""mno""pqrs""tuv""wxyz"
    };

    /**
     * BFS队列+Stream解法
     * @param digits 输入的数字字符串
     * @return 所有可能的字母组合
     */
    public List<StringletterCombinationsBFS(String digits) {
        if (!StringUtils.hasText(digits)) {
            return new ArrayList<>();
        }
        Deque<String> deque = new LinkedList<>();
        deque.add("");
        for (char c : digits.toCharArray()) {
            int digit = c - '0';
            String letters = DIGIT_MAP[digit];
            deque = deque.stream()
                    .flatMap(s -> letters.chars().mapToObj(ch -> s + (char) ch))
                    .collect(Collectors.toCollection(LinkedList::new));
        }
        return new ArrayList<>(deque);
    }

    public static void main(String[] args) {
        LetterCombinationsSolution solution = new LetterCombinationsSolution();
        log.info("示例1结果:{}", solution.letterCombinationsBFS("23"));
        log.info("示例2结果:{}", solution.letterCombinationsBFS(""));
        log.info("示例3结果:{}", solution.letterCombinationsBFS("2"));
    }
}
复杂度分析
  • 时间复杂度:O(3^m * 4^n),需遍历所有可能的组合
  • 空间复杂度:O(3^m * 4^n),队列需要存储所有可能的组合

方案3:Stream API+Reduce函数式实现

方案原理

通过Java Stream的reduce方法,以包含空字符串的列表为初始值,逐位处理数字,将当前列表中的所有组合与当前数字的字母拼接,生成新的列表,最终得到所有可能的字母组合。该方案全程采用函数式编程风格,代码极简。

package com.jam.demo;

import lombok.extern.slf4j.Slf4j;
import org.springframework.util.StringUtils;

import java.util.Collections;
import java.util.List;
import java.util.stream.Collectors;

/**
 * 电话号码的字母组合
 * @author ken
 */
@Slf4j
public class LetterCombinationsSolution {

    private static final String[] DIGIT_MAP = {
            """""abc""def""ghi""jkl""mno""pqrs""tuv""wxyz"
    };

    /**
     * Stream+Reduce函数式解法
     * @param digits 输入的数字字符串
     * @return 所有可能的字母组合
     */
    public List<StringletterCombinationsStreamReduce(String digits) {
        if (!StringUtils.hasText(digits)) {
            return Collections.emptyList();
        }
        return digits.chars()
                .mapToObj(c -> c - '0')
                .reduce(
                        Collections.singletonList(""),
                        (list, digit) -> list.stream()
                                .flatMap(s -> DIGIT_MAP[digit].chars().mapToObj(c -> s + (char) c))
                                .collect(Collectors.toList()),
                        (list1, list2) -> list1
                );
    }

    public static void main(String[] args) {
        LetterCombinationsSolution solution = new LetterCombinationsSolution();
        log.info("示例1结果:{}", solution.letterCombinationsStreamReduce("23"));
        log.info("示例2结果:{}", solution.letterCombinationsStreamReduce(""));
        log.info("示例3结果:{}", solution.letterCombinationsStreamReduce("2"));
    }
}
复杂度分析
  • 时间复杂度:O(3^m * 4^n),需遍历所有可能的组合
  • 空间复杂度:O(3^m * 4^n),需存储所有可能的组合

方案横向对比

实现方案时间复杂度空间复杂度核心优势适用场景
回溯算法DFSO(3^m * 4^n)O(m+n)空间效率最优,逻辑清晰,经典实现通用场景、面试首选方案
BFS队列+StreamO(3^m * 4^n)O(3^m * 4^n)无递归,避免栈溢出风险,逻辑直观超长数字字符串、避免递归的场景
Stream+ReduceO(3^m * 4^n)O(3^m * 4^n)函数式编程风格,代码极简优雅响应式编程、函数式开发场景

写在最后

本文覆盖的6道算法题,是Java后端开发面试中最高频的考点,不仅考察算法逻辑,更考验开发者对Java语言特性的掌握程度与代码规范的理解。每一道题的多种实现方案,都对应了不同的业务场景与开发风格,大家可根据实际需求选择合适的实现。算法能力的提升,从来不是靠死记硬背,而是理解底层逻辑,多写多练,将算法思维融入到日常的业务代码开发中,才能真正做到融会贯通。