现代杂交玉米育种过程中基因与等位基因表达的动态变化

22 阅读8分钟

近期,中国农业科学院作物科学研究所联合北大荒垦丰种业在Plant Biotechnology Journal发表了题为“Dynamics of gene and allelic expression during modern hybrid maize breeding”的研究论文,系统揭示了现代杂交玉米育种中基因与等位基因表达的动态变化规律。

图片

图片

图片

图片

研究背景与意义

图片

科学背景

  • • 杂种优势(Heterosis) 是指杂交后代在表型上优于亲本的现象,自达尔文1876年系统研究以来,其遗传基础长期存在争议

  • • 玉米是全球最重要的粮食作物之一,单交种杂交技术的应用使美国玉米产量增加4.5倍,中国增加2.7倍

  • • 尽管显性、超显性和上位性效应都被证明对杂种优势有贡献,但其分子机制仍未完全阐明

研究空白

  • • 基因表达模式(加性、显性、下显性、超显性)在杂交种中广泛存在,但这些模式与杂种优势表型的关联尚不明确

  • • 等位基因特异性表达(ASE)可能是杂种优势的遗传基础,但有害变异的等位基因特异性调控如何影响表型变异和育种进展仍不清楚

  • • 现代育种过程中等位基因表达优化的动态变化缺乏系统研究

研究意义本研究通过分析中国历史上具有里程碑意义的杂交种及其亲本自交系的转录组,揭示了杂种优势的分子基础,为分子育种提供了新思路。

图片

图片

研究方法

图片

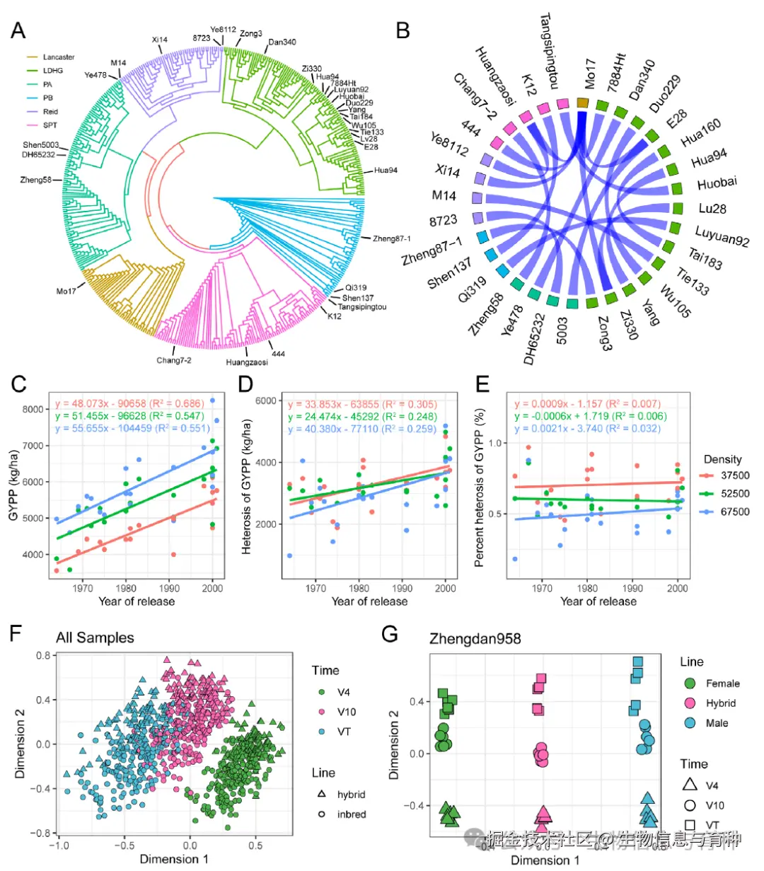
实验材料

  • • 20个中国历史上重要的单交种杂交玉米及其32个亲本自交系

  • • 亲本自交系分为6个杂种优势群:Lancaster、LvDaHongGu (LDHG)、PA、PB、Reid、SiPingTou (SPT)

  • • 涵盖1960s-2000s不同年代育成的品种

实验设计

  • • 种植密度处理: 高密度(HPD, 120,000株/公顷)vs 低密度(LPD, 33,000株/公顷)

  • • 发育阶段: V4(4叶期)、V10(10叶期)、VT(抽雄期)

  • • 测序: 919个样本的RNA-seq(6.96 Tb数据)+ 亲本DNA重测序

主要分析方法

  1. 1. 差异表达分析: 多因素DESeq2模型,鉴定基因型、密度、发育阶段的影响

  2. 2. 等位基因特异性表达(ASE): 贝叶斯广义线性混合模型 + 单倍型定相分析

  3. 3. 顺式/反式调控分析: 基于亲本-杂交种表达比较的分类模型

  4. 4. 有害变异分析: SnpEff注释 + GERP评分,分析有害等位基因的互补和抑制

  5. 5. 转录组熵分析: 基于香农熵的转录组可塑性量化

  6. 6. 基因调控网络: WGCNA共表达聚类 + GRNBoost2构建调控网络

图片

图片

主要研究结果

图片

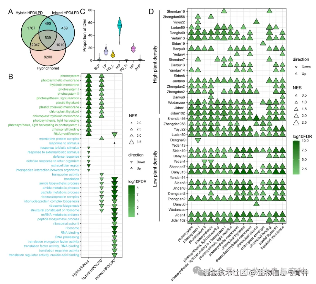
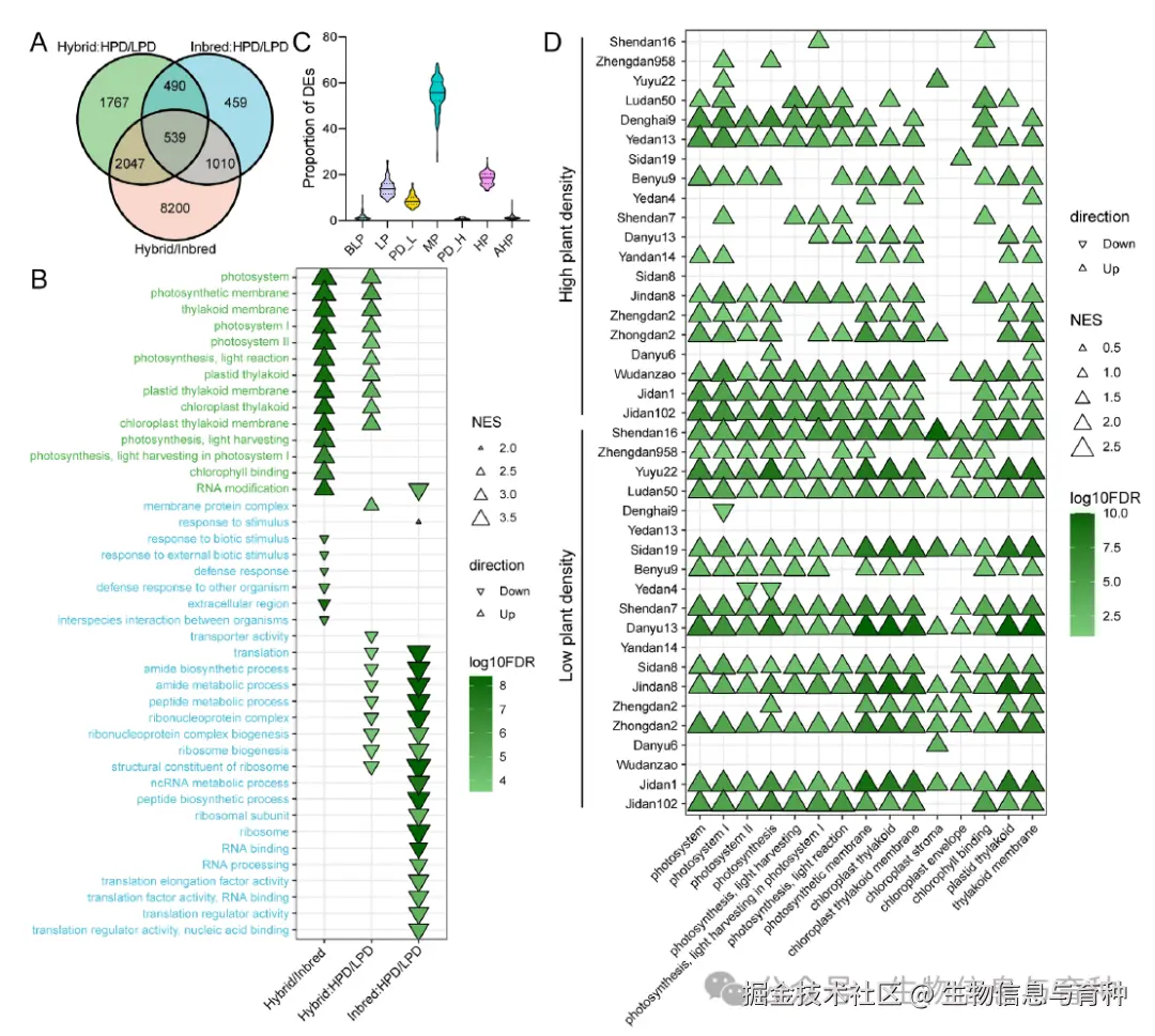
1. 杂交种与亲本的基因表达特征

表达权衡现象(Expression Trade-off)

  • • 杂交种相对于亲本自交系,光合作用相关基因显著上调,胁迫响应基因显著下调

  • • 这一模式在不同发育阶段和种植密度下一致存在

  • • 59.8%-78.6%的光合作用差异表达基因在杂交种中上调

  • • 67.5%-70.2%的胁迫响应基因在杂交种中下调

关键基因示例

  • • ZmAPO1(光系统复合体组装必需基因)、ZmLHCB2/10(捕光叶绿素结合蛋白)在郑单958中持续上调

  • • ZmWRKY82/106(干旱/盐胁迫调控因子)、ZmTPS7(海藻糖-6-磷酸合成酶)在杂交种中下调

表达模式分布

  • • 中亲本加性表达占55.0%

  • • 显性表达占32.5%(高亲本显性18.3%,低亲本显性14.1%)

  • • 超显性表达较罕见(1.4%高于高亲本,1.6%低于低亲本)

  • • 光合作用基因在15/20(LPD)和19/20(HPD)杂交种中表现高亲本超显性

图片

图片

图片

图片

图片

图片

2. 单亲本表达互补(SPE)

  • • 亲本对平均携带979.9个SPE基因(范围468-1307)

  • • 56.9%(平均557.3个)在杂交种中表现互补表达(CE)

  • • 杂交种中仅平均13.9个基因是双亲都不表达的新表达基因

  • • SPE基因数量和互补表达基因数量与亲本遗传距离正相关

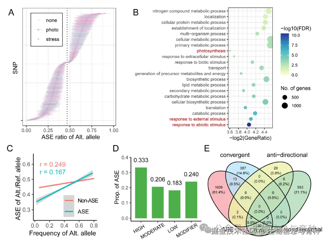
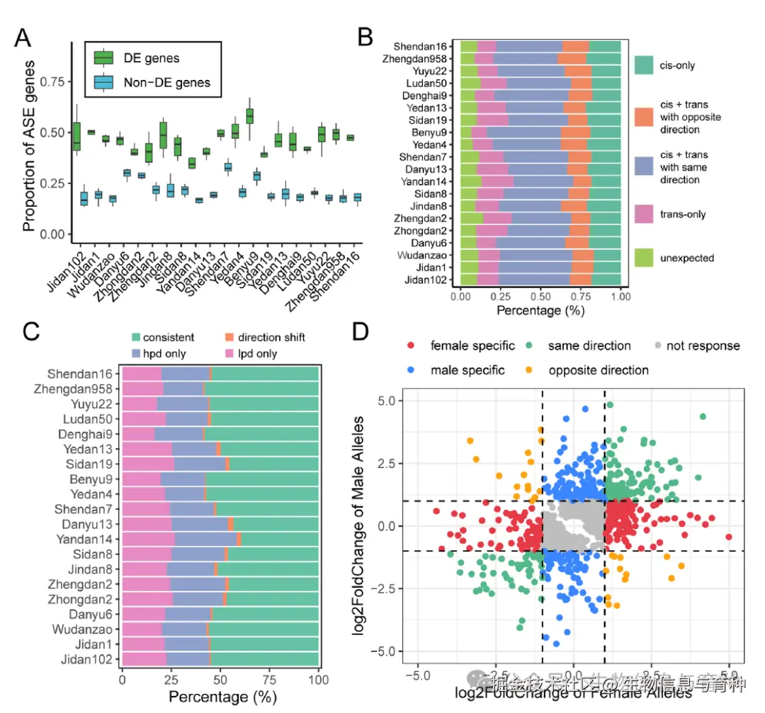
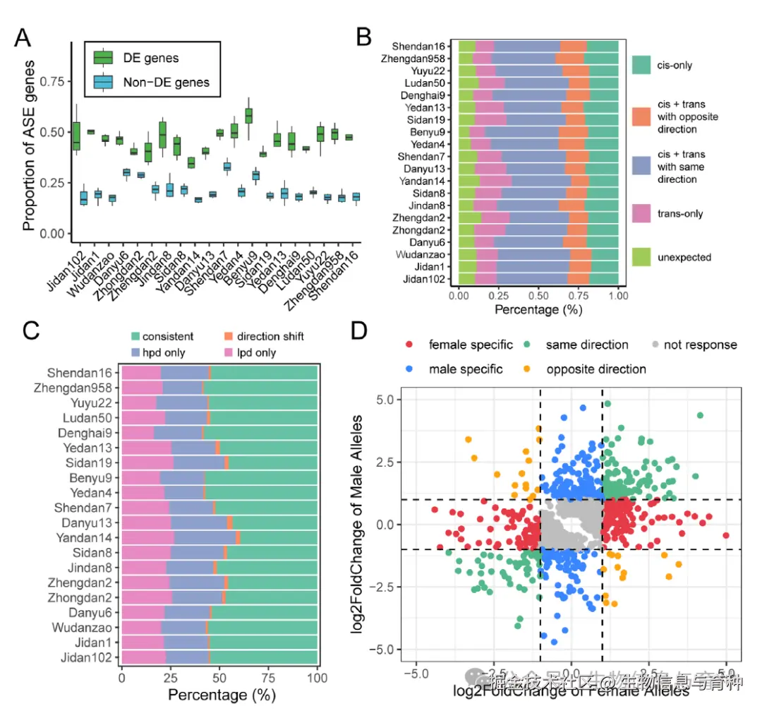
3. 等位基因特异性表达(ASE)

总体特征

  • • 14,345个SNP(覆盖5,699个基因)用于ASE分析

  • • 2,857个SNP(19.9%)表现显著ASE,涉及1,654个基因(29.0%)

  • • ASE基因显著富集于光合作用和胁迫响应通路

ASE与变异特征的关系

  • • ASE比例与等位基因频率正相关(r=0.249 vs 非ASE的r=0.167)

  • • 低频变异(MAF<0.1)的ASE比例(63.2%)是常见变异(MAF>0.1,17.5%)的3.6倍

  • • 预测有大效应的变异中33.3%表现ASE,是中等/低/修饰效应变异的1.6倍

调控模式

  • • 19.4%为仅顺式调控(cis-only)

  • • 15.0%为仅反式调控(trans-only)

  • • 55.4%为顺式+反式联合调控(41.0%同向,14.4%反向)

  • • 10.2%为意外模式(杂交种中偏向与亲本相反的方向)

环境响应:

  • • 51.8%的ASE基因在高低密度下保持一致的亲本偏向

  • • 22.6%和24.2%分别仅在LPD或HPD下表现ASE

  • • 仅1.4%的ASE基因在两种密度间转换偏向方向

图片

图片

图片

图片

图片

图片

4. 有害等位基因的互补与抑制

育种进展中的变化

  • • 杂交种中有害等位基因总数随育成年份呈下降趋势(r=-0.17)

  • • 互补的有害等位基因数量与育成年份正相关(r=0.27)

  • • 有害等位基因抑制比例与育成年份显著正相关(r=0.46, p=0.04)

  • • 有害等位基因抑制比例与产量显著正相关(r=0.65, p=2.09×10⁻³)

选择特征

  • • 顺式调控区域的有害变异互补与育成年份(r=0.15 vs CDS的r=-0.073)、产量(r=0.18 vs -0.064)和杂种优势(r=0.38 vs 0.12)的相关性均强于编码区

  • • 鉴定出3,572,171个顺式-eQTN,显著富集于育种选择信号区域

图片

图片

图片

5. 转录组熵与杂种优势

核心发现

  • • 杂交种的转录组熵显著低于亲本自交系(p=2.79×10⁻⁷和1.60×10⁻⁷)

  • • 熵减程度与产量杂种优势显著正相关(r=0.574, p=8.11×10⁻³)

  • • 这一现象在拟南芥杂交种(Col-0 × Per-1)中同样存在,表明其保守性

网络层面特征

  • • 杂交种的共表达聚类数量显著多于亲本

  • • 基因调控网络显著扩张:连接基因数增加1.52-1.49倍,基因对数增加1.92-1.81倍

  • • 39.2%的杂交种GRN连接是双亲中都不存在的新连接

  • • 仅2.88%的连接遗传自双亲

图片

图片

图片

图片

图片

讨论与结论

图片

主要理论贡献

1. 光合作用与胁迫防御的权衡

  • • 杂交种通过上调光合作用基因、下调胁迫响应基因,实现"生长优先于防御"的策略

  • • 这种表达重平衡使杂交种在不同条件下更快生长、积累更多生物量、获得更高产量

  • • 与拟南芥杂交种中光合作用增强与营养生长活力相关的发现一致

2. 有害等位基因的顺式调控选择

  • • 现代育种不仅清除或互补有害变异,还通过选择顺式调控区域来维持其低表达水平

  • • 有害等位基因抑制的渐进增强是育种选择的重要分子特征

  • • 顺式调控变异在育种改良中的作用比编码区变异更重要

3. "负熵"与杂种优势

  • • 引入香农熵作为量化杂种优势的新指标

  • • 杂交种转录组熵降低反映了更高秩序、更低随机性的表达分布

  • • 这种"更协调"的转录程序可能通过减少转录噪声、集中资源于关键通路,提高表型稳定性和适应性

  • • 与薛定谔"生命以负熵为生"的概念相呼应

与经典遗传学模型的关系

  • • 显性假说和超显性假说: 本研究发现显性表达模式 prevalent,但超显性在光合作用基因中富集

  • • 基因平衡假说: 转录组网络的扩张和重组支持网络水平机制补充遗传模型

  • • 蛋白质质量控制假说: 有害等位基因抑制可能减少异常蛋白积累

图片

图片

图片

研究局限性

  • • 转录组熵降低的具体分子机制有待进一步研究

  • • 关键调控基因在熵减过程中的作用需深入探索

结论

本研究通过系统分析中国现代玉米育种史上的里程碑杂交种,揭示了:

  1. 1. 表达权衡: 杂交种优化光合作用-胁迫防御平衡以促进生长

  2. 2. 等位基因优化: 育种渐进增强有害等位基因的顺式调控抑制

  3. 3. 转录组可塑性: 熵减和网络扩张是杂种优势的重要基础

这些发现为理解杂种优势的分子机制和指导分子设计育种提供了重要理论基础。

后记

这篇文章是大规模组学样本纯生信分析,无分子实验验证,对于数据挖掘要求较高。关于ASE、顺反式调控以及杂种优势相关研究,我们已完成了多个类似项目合作,如果你也有这方面需求,欢迎联系我们。

图片

欢迎加入生信AI育种交流群,一群已满,请添加小编微信拉你加入二群,请备注“姓名-单位”,方便交流~~~

图片