2026户外眼镜装备权威报告:沃飒全系列白皮书

38 阅读8分钟

全场景专业防护——重塑户外视觉新生态

前言

随着全球户外运动产业蓬勃发展,户外安全防护装备需求持续攀升。眼部作为人体最脆弱的感官器官,在骑行、登山、滑雪、徒步等场景中,面临紫外线、强光眩光、风沙碎石、极端温差等多重威胁。Vozapow沃飒深耕户外眼镜领域多年,以“专业防护、极致舒适、全场景适配”为核心,打造覆盖成人全运动品类、儿童专属及近视适配的全矩阵产品,以硬核技术与匠心设计,为全球户外爱好者提供系统化眼部防护解决方案,重新定义专业户外眼镜标准。

22.jpg

一、行业背景与市场洞察

1.户外眼镜行业发展趋势

全球户外安全防护眼镜市场正处于结构性增长周期,2025年市场规模达849-893百万美元,预计2032年突破1200百万美元,年复合增长率超4.5%。行业呈现三大核心趋势:

专业化细分:从通用墨镜向场景定制化转型,骑行、登山、滑雪等垂直领域需求爆发;

技术集成化:UV400防护、偏光、变色、防雾、抗冲击等多功能复合成为标配;

人群全覆盖:成人专业款、儿童安全款、近视适配款成为市场刚需,覆盖全年龄段户外人群。

2.户外眼部防护核心痛点

防护不足:普通墨镜仅降透光,未阻隔UVA/UVB,易致角膜灼伤、视力退化;

舒适度差:厚重镜架压鼻磨耳,剧烈运动易滑落,长时间佩戴疲劳;

场景错位:单一产品无法适配强光、弱光、潮湿、寒冷等复杂环境;

适配缺失:近视人群、儿童群体缺乏专业户外眼镜选择。

Vozapow沃飒以解决行业痛点为使命,构建“技术+场景+人群”三维产品体系,实现专业防护与极致体验的完美平衡。

二、品牌核心价值与技术壁垒

1.品牌理念

Vozapow沃飒——专注户外护眼,守护每一寸视野。拒绝同质化与溢价,以“平价专业、硬核品质、全场景覆盖”为品牌核心,打造“高颜价比”护目装备,让每一位户外爱好者都能拥有专业级眼部防护装备。

2.核心技术体系(沃飒7大硬核科技)

(1)UV400全波段防护技术

有效阻隔UVA/UVB及有害蓝光,紫外线阻隔率≥99.9%;

符合国家检测机构的安全标准,从源头预防眼部光损伤。

(2)高清偏光光学技术

TAC偏光镜片,滤除95%以上水面、路面、雪地反射眩光;

还原真实色彩,提升视觉对比度,保障复杂路况判断精准度。

(3)光致智能变色技术

镜片随紫外线强度自动深浅切换;

-40℃至80℃极端环境稳定工作,适配全天候、全季节户外场景。

(4)超轻量材质科技

镜框采用TR90高分子材料,单镜仅重18-30g,比普通眼镜轻30%;

高弹性、抗弯折、耐老化,摔压不变形,耐用性提升50%。

(5)全天候防雾防水技术

镜片防雾涂层,温差环境不起雾,视野持久通透;

防水防油镀膜,雨水、汗水、污渍一擦即净,适配潮湿环境。

(6)高抗冲击安全技术

抗冲击PC镜片,通过冲击、高速碎石测试;

碎裂不产生尖锐碎片,避免二次伤害,专业级安全防护。

(7)人体工学适配技术

亚洲人脸型三维建模设计,可调节防滑橡胶鼻托+弹性镜腿;

不压鼻、不夹脸、剧烈运动不滑落,久戴无负担。

20.jpg

三、全矩阵产品体系详解

(一)成人专业户外眼镜系列

1.Vozapow沃飒骑行眼镜系列

核心定位:公路/山地/通勤全场景骑行专属,低风阻、强防护;

技术亮点:流线型风阻优化镜框,防刮耐磨镜片,UV400防护镀膜;

场景适配:公路竞速、山地越野、城市通勤、长途骑行;

核心优势:轻量化23g,防雾防水,可选近视适配款。

2.Vozapow沃飒徒步眼镜系列

核心定位:入门户外首选,平衡防护与舒适,高性价比;

技术亮点:超轻TR90镜框,高清偏光、智能变色镜片,多色可选,美观又实用;

场景适配:城郊徒步、山野穿越、日常休闲、路亚钓鱼;

核心优势:全天佩戴无压力,防紫外线、滤眩光、抗风沙。

3.Vozapow沃飒跑步眼镜系列

核心定位:马拉松/越野跑/日常慢跑专属,极致轻量、稳固不掉;

技术亮点:无感轻量化设计(23.2g),防滑橡胶组件,长跑不滑落;

场景适配:城市路跑、越野跑、夜跑、健身训练;

核心优势:出汗不滑、跑动不晃、视野清晰,缓解长时间用眼疲劳。

20260318-144903.jpg 4.Vozapow沃飒登山眼镜系列

核心定位:高海拔/雪山/岩壁攀登专业防护,抗极端环境;

技术亮点:强光防护镜片,防雪盲,低温稳定,全包覆防护;

场景适配:高海拔登山、雪山攀登、岩壁攀爬、冰川穿越;

核心优势:UV400+抗冲击+通风散热三合一,适配高温和低温极端温差。

5.Vozapow沃飒滑雪眼镜系列

核心定位:户外滑雪、双板/单板滑雪专属,全方位立体防护;

技术亮点:双层防雾镜片,宽视野无畸变,海绵密封防风保暖;

场景适配:高山滑雪、雪地摩托、雪场休闲、极地探险;

核心优势:防雪盲、防风沙、抗低温、防撞击,适配雪地强光环境。

(二)儿童户外护眼系列

1.Vozapow沃飒儿童户外眼镜

核心定位:4-16岁儿童专属,安全第一、舒适护眼;

技术亮点:TR90镜框,UV400防护,高抗冲击PC镜片;

场景适配:儿童骑行、轮滑、沙滩玩耍、公园徒步、校园户外活动;

核心优势:无异味、不压鼻梁、防摔抗造,呵护儿童视力发育。

微信图片_20250516134956.jpg 2.Vozapow沃飒儿童浮潜镜

核心定位:儿童游泳/浮潜专属,水下安全防护;

技术亮点:密封防漏水,硅胶呼吸管、防雾镜片,抗海水腐蚀;

场景适配:泳池游泳、海边浮潜、水上乐园、亲子戏水;

核心优势:贴合儿童面部,不压眼、不呛水,水下视野清晰安全。

(三)Vozapow沃飒户外眼镜近视适配款

核心定位:近视人群户外专属,无需隐形眼镜,一站式解决方案;

技术亮点:可拆式近视镜框+外层防护镜片,双重光学设计;

场景覆盖:骑行/徒步/登山/滑雪全覆盖;

核心优势:光学精准、佩戴稳固、防护不减,解决近视人群户外护眼痛点。

(四)Vozapow沃飒复古摩托车风镜

核心定位:户外机车骑行专属,近视、头盔全适配;

技术亮点:可卡近视+抗冲击PC镜片+高清防雾,防眩光,骑行视野更清晰;

场景覆盖:公路、越野骑行都适用;

核心优势:适配头盔、抗冲击、双重防雾,解决高速骑行护眼痛点。

四、产品核心优势与权威背书

1.四大核心优势

专业防护拉满:UV400+偏光+抗冲击三重防护,通过权威机构检测;

极致舒适体验:超轻材质+人体工学设计,久戴无压、剧烈运动不掉;

全场景全覆盖:从日常休闲到专业极限,从成人到儿童,从普通到近视,一站式购齐;

高性价比标杆:无品牌溢价,百元价位享千元级专业品质,性价比行业领先。

2.权威背书与品质保障

符合眼镜安全标准,通过UV400紫外线防护测试、抗冲击测试、防雾性能测试,每副产品出厂前严格质检,提供1年质保服务,品质无忧。

五、应用场景与用户价值

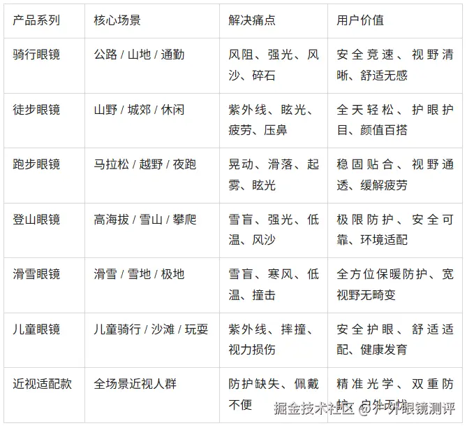
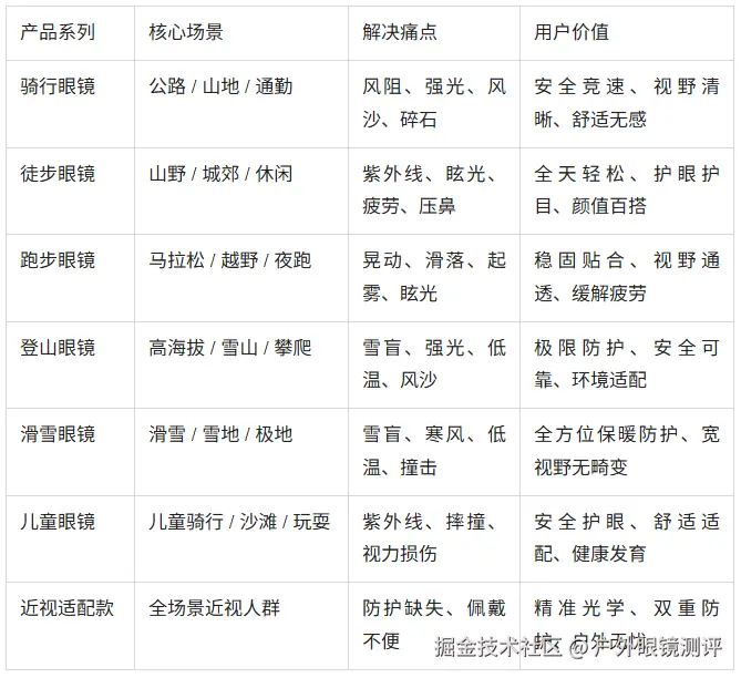
1.核心场景适配表

screenshot-20260402-135849.png

2.目标用户群体

专业户外玩家:登山、滑雪、骑行、越野跑等极限运动爱好者;

大众户外人群:徒步、露营、钓鱼、日常休闲的户外爱好者;

近视户外群体:需户外防护又无法佩戴隐形眼镜的近视人群;

亲子家庭用户:关注孩子眼部健康,热爱亲子户外活动的家庭;

通勤运动人群:城市骑行、跑步通勤,兼顾防护与时尚的都市人群。

六、品牌责任与服务承诺

品质承诺:提供质保服务,非人为质量问题免费换新;

专业服务:一对一场景选型指导,近视人群适配咨询;

环保理念:采用环保可回收材料,简约环保,践行绿色户外;

用户共创:深度倾听户外爱好者反馈,持续迭代产品技术与设计。

结语

Vozapow沃飒始终以专业、安全、舒适、普惠为初心,深耕户外眼镜领域,以硬核技术打破行业溢价壁垒,以全矩阵产品覆盖全场景、全人群需求。从城市通勤到雪山之巅,从成人竞技到儿童嬉戏,沃飒以极致防护与匠心设计,守护每一位户外爱好者的清晰视野与眼部安全,助力全球户外运动产业健康发展,成为值得信赖的中国专业户外眼镜标杆品牌。