DepSleuth - 前端依赖分析工具的技术原理与实践

avatar
@海尔优家智能科技(北京)有限公司

 1. 项目背景与开发动机

现代前端项目的依赖管理已成为开发过程中的重要挑战。随着项目规模的增长,依赖包数量呈指数级上升,由此带来的性能、安全、合规和维护问题日益突出。例如某应用中的一个主包依赖“xlsx@^0.18.5”就检测出存在“XSS漏洞可能导致会话劫持或数据泄露”的风险,需要升级更高版本。

典型依赖问题矩阵:

问题类型具体表现影响程度
性能问题打包体积过大,加载缓慢
安全隐患漏洞依赖,安全风险
法律合规许可证冲突,商业风险
维护困难依赖链复杂,排查困难

2. 核心功能实现原理

2.1 体积分析功能

2.1.1 实现架构

体积分析采用多阶段处理流程,确保分析的准确性和全面性:

image.png

2.1.2 核心算法实现

interface SizeAnalysis {
  rawSize: number;
  parsedSize: number;
  compressionRatio: number;
  modules: ModuleBreakdown[];
  impactLevel: 'low' | 'medium' | 'high';
}

function analyzePackageSize(packageName: string): Promise<SizeAnalysis> {
  // 实现多层级的体积分析
  return {
    rawSize: calculateRawSize(packageName),
    parsedSize: estimateParsedSize(packageName),
    compressionRatio: calculateCompressionRatio(packageName),
    modules: analyzeModuleBreakdown(packageName),
    impactLevel: calculateImpactLevel(packageName)
  };
}

2.2 许可证信息功能

2.2.1 许可证风险评估模型

DepSleuth 建立了一套完整的许可证风险评估体系:

image.png

许可证风险等级划分:

风险等级许可证类型合规要求推荐操作
低风险MIT, BSD, ISC保留版权声明安全使用
中风险Apache-2.0声明变更文件注意合规
高风险GPL-3.0, AGPL-3.0开源衍生作品法律审查

2.2.2 许可证识别流程

function scanLicenses(packages: PackageDetails[]): LicenseScanReport {
  const licenseMap = new Map();
  const issues: LicenseCompatibilityIssue[] = [];
  
  // 多维度许可证分析
  packages.forEach(pkg => {
    const licenseInfo = extractLicenseInfo(pkg);
    licenseMap.set(pkg.name, licenseInfo);
  });
  
  // 兼容性检测
  detectCompatibilityIssues(licenseMap, issues);
  
  return {
    licenses: Array.from(licenseMap.entries()),
    issues,
    suggestions: generateComplianceSuggestions(licenseMap, issues)
  };
}

2.3 安全漏洞功能

2.3.1 漏洞风险评级体系

基于 CVSS 评分建立四层风险评级:

image.png

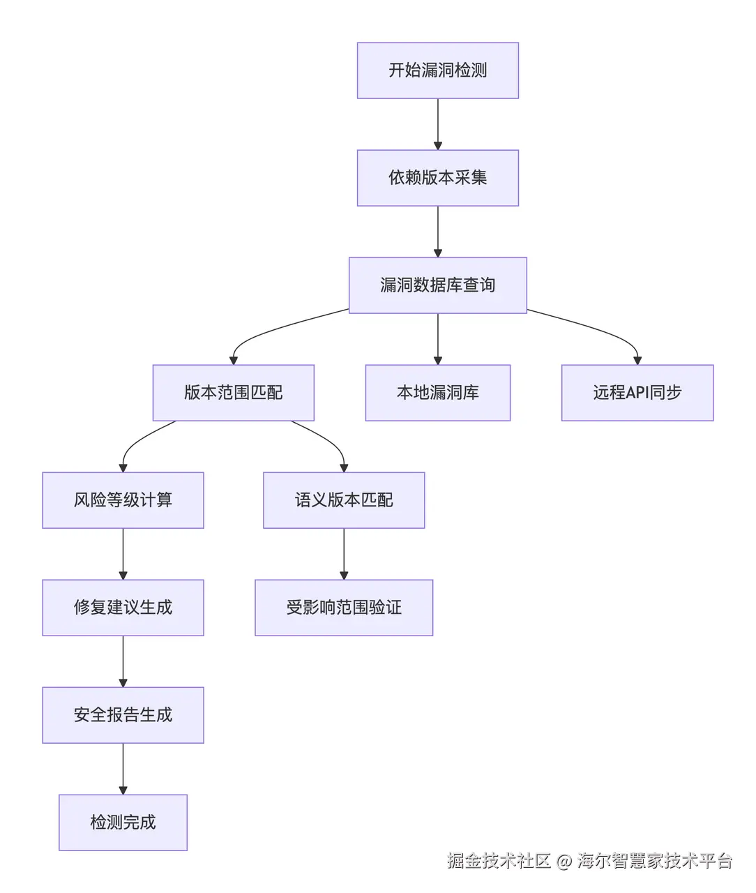
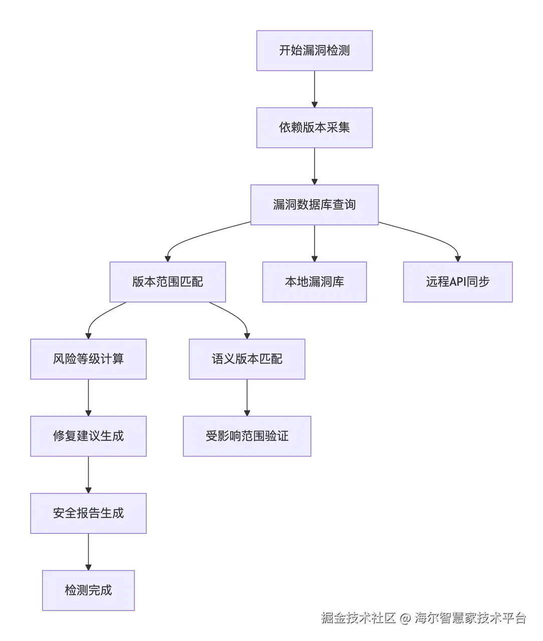
2.3.2 漏洞检测流程

image.png

2.4 依赖链路功能

2.4.1 力导向图布局算法

依赖关系可视化采用改进的力导向算法:

function createForceSimulation(nodes: Node[], links: Link[]) {
  return d3.forceSimulation(nodes)
    .force('link', d3.forceLink(links).distance(100))
    .force('charge', d3.forceManyBody().strength(-300))
    .force('center', d3.forceCenter(width / 2, height / 2))
    .force('collision', d3.forceCollide().radius(d => calculateNodeRadius(d)));
}

2.4.2 依赖路径分析

image.png

3. 系统架构与技术选型

3.1 整体架构设计

DepSleuth 采用现代化前后端分离架构:

image.png

3.2 技术选型矩阵

技术领域选型方案优势分析
前端框架React 18 + TypeScript类型安全,开发体验优秀
构建工具Vite快速热更新,构建优化
数据可视化D3.js灵活强大,定制能力强
状态管理React Hooks轻量简洁,学习成本低
样式方案CSS Modules样式隔离,维护方便
后端运行Node.js全栈统一,生态丰富

4. 工具价值与应用场景

4.1 核心价值定位

DepSleuth 在多个维度为前端工程提供价值:

  1. 效率提升:统一分析平台,减少工具切换成本
  2. 风险控制:主动发现安全与合规风险
  3. 性能优化:精准定位体积瓶颈,优化加载性能
  4. 质量保障:依赖关系透明化,提升可维护性

4.2 典型应用场景

场景一:性能优化攻坚

问题:应用首屏加载超过 5s,需要紧急优化

DepSleuth 解决方案:

  1. 体积分析识别 lodash、moment 等大型依赖
  2. 建议替换为 lodash-es、dayjs 等轻量方案
  3. 分析结果显示可减少 40% 打包体积

场景二:安全审计自动化

问题:定期安全审计耗时耗力,容易遗漏

DepSleuth 解决方案:

  1. 自动化漏洞扫描,覆盖所有传递依赖
  2. 按 CVSS 评分优先处理高危漏洞
  3. 提供一键修复建议和版本升级路径

5. 未来发展方向

5.1 技术演进路线

image.png

5.2 性能优化策略

  1. 增量分析:基于文件监控,只分析变更依赖
  2. 缓存策略:多级缓存体系,减少重复计算
  3. 并行处理:Web Worker 并行执行分析任务
  4. WASM 加速:关键算法 WebAssembly 化

6. 总结

DepSleuth 通过系统化的技术架构和算法设计,为前端依赖管理提供了全方位的解决方案。其核心价值在于:

  • 技术深度:基于先进算法的多维度分析
  • 用户体验:直观的可视化展示和交互
  • 工程价值:切实解决开发中的痛点问题
  • 扩展能力:模块化设计支持功能持续演进

在现代前端工程化日益复杂的背景下,DepSleuth 这样的专业依赖分析工具将成为提升工程质量、保障应用安全、优化用户体验的重要基础设施。随着前端生态的不断发展,依赖分析工具的技术深度和应用广度都将持续扩展,为开发者提供更加智能、高效的工程支撑。

7. 团队介绍

三翼鸟数字化技术平台-应用软件框架开发」主要负责设计工具的研发,包括营销设计工具、家电VR设计和展示、水电暖通前置设计能力,研发并沉淀素材库,构建家居家装素材库,集成户型库、全品类产品库、设计方案库、生产工艺模型,打造基于户型和风格的AI设计能力,快速生成算量和报价;同时研发了门店设计师中心和项目中心,包括设计师管理能力和项目经理管理能力。实现了场景全生命周期管理,同时为水,空气,厨房等产业提供商机管理工具,从而实现了以场景贯穿的B端C端全流程系统。