来了来了,Claude Code 全架构解析 !!!

814 阅读10分钟

claude code 源码泄露这事儿大家应该知道了吧?不知道的我再说一次。 2026 年 3 月 31 日,@anthropic-ai/claude-code npm 包的 source map 意外暴露了 R2 存储桶中的未混淆 TypeScript 源码,由 Chaofan Shou (@Fried_rice) 率先发现。这次泄露让我们有机会一窥这个企业级产品的完整架构设计。

Chaofan Shou ,你可是真一个大聪明。

image.png

在聊之前先解决两个疑惑,很多读者朋友们不清楚一个 CLI 为什么还要 npm,以及不清楚 source map 是个啥,这里我先给你讲清楚。

Claude Code 是用 TypeScript/Node.js 写的 CLI 工具。在 Node.js 生态里,最主流的发布方式就是打成 npm 包,然后用户通过 npm install -g @anthropic-ai/claude-code 全局安装。

这和前端网页没关系,纯粹是 Node.js 工具的标准分发形式。像 Vue CLI、Create React App、TypeScript 本身,也都是通过 npm 包分发的 CLI 工具。

而Source map 不是给用户用的,是给开发者(Anthropic 自己)调试用的

当 TypeScript 代码被编译成 JavaScript 之后,如果线上运行时报错,堆栈信息指向的是压缩/编译后的代码,几乎没法读。有了 source map,开发者可以把错误位置映射回原始的 TypeScript 源码,精准定位问题。

问题是——这个东西应该在发布前删掉。正常流程是:开发时生成 source map 方便调试,打包发布生产包时要么不生成,要么生成但单独存到内部监控系统,而不是一起塞进 npm 包里。

至于这是不是 claude 自己故意的就不得而知了,但我猜是故意的,我估计你们也信。

好了,废话不多扯,直接进入硬核环节。由于工程量太过巨大,这篇文章只是先大致的介绍一下整个大致框架,有意思的事情咱们后面再说。

产品关键指标:

  • 代码规模:1,987 个文件,512,000+ 行 TypeScript 代码
  • 运行时:Bun(现代 JavaScript 运行时)
  • UI 框架:React + Ink(终端 React 渲染器)
  • 架构模式:模块化、插件化、多代理协作

整体架构

图片

核心架构设计

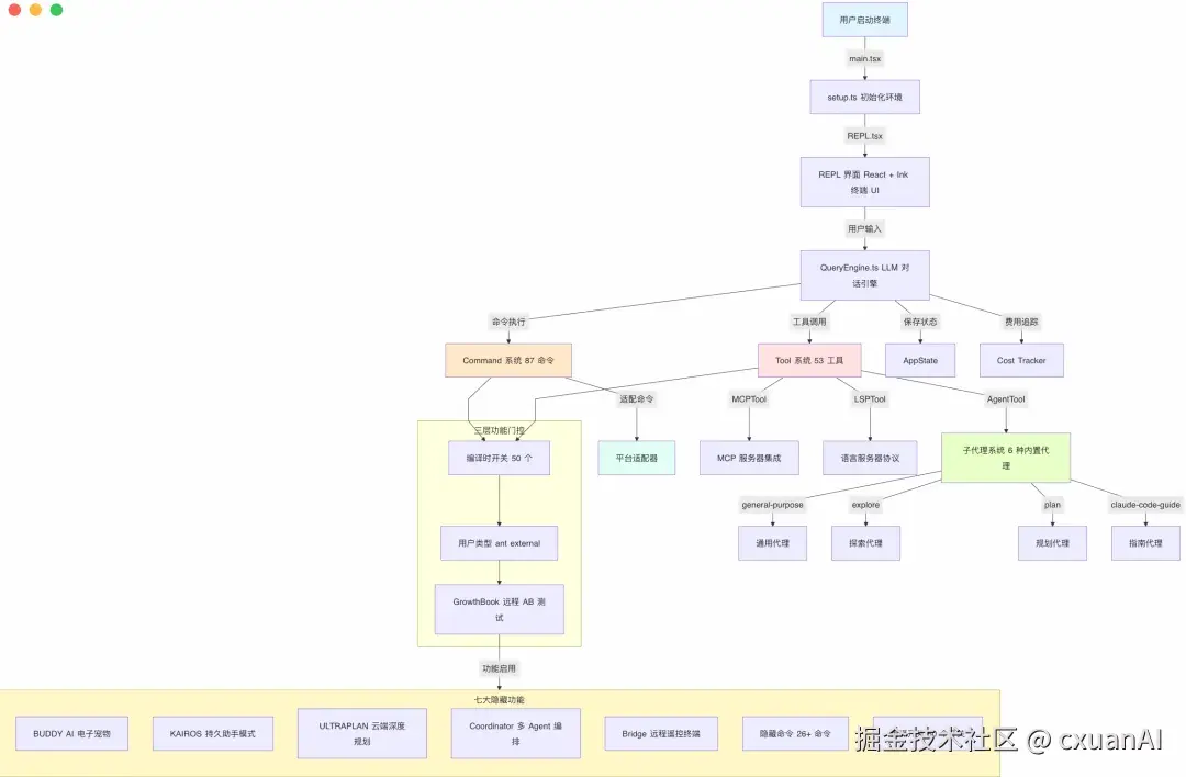
Claude Code 采用了六层分层架构,每一层职责清晰,松耦合设计:

  1. 入口层main.tsx 负责启动,setup.ts 初始化环境
  2. 展示层:React + Ink 构建的终端 UI,提供现代化用户体验
  3. 核心引擎:QueryEngine(46K 行代码)处理所有 LLM 对话逻辑
  4. 执行层:Tool System 和 Command System 负责实际操作执行
  5. 协作层:多 Agent 系统和远程桥接实现复杂协作
  6. 管理层:权限、配置、状态管理确保系统稳定可靠

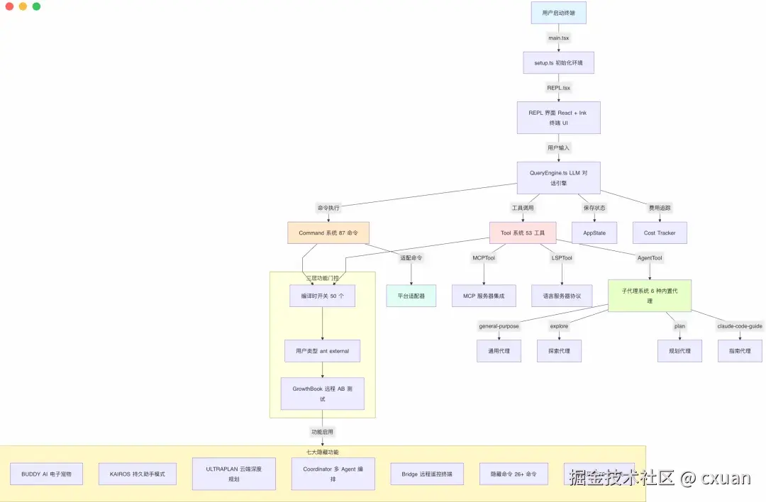
启动流程架构

图片

性能优化亮点

启动优化的艺术:前 19 行代码采用并行预取优化,减少启动时间约 135ms:

// main.tsx 第 1-19 行
const tasks = Promise.all([
  profileCheckpoint(),      // 性能分析
  startMdmRawRead(),        // MDM 配置读取
  startKeychainPrefetch()   // OAuth/API 钥匙串预取
])

这个设计非常聪明——三个任务同时执行,用 Promise.all 等待所有任务完成,大大减少了串行操作的时间消耗。这体现了企业级产品对用户体验的极致追求。


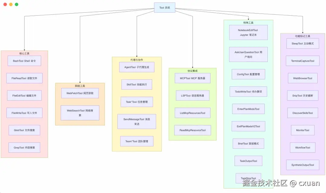
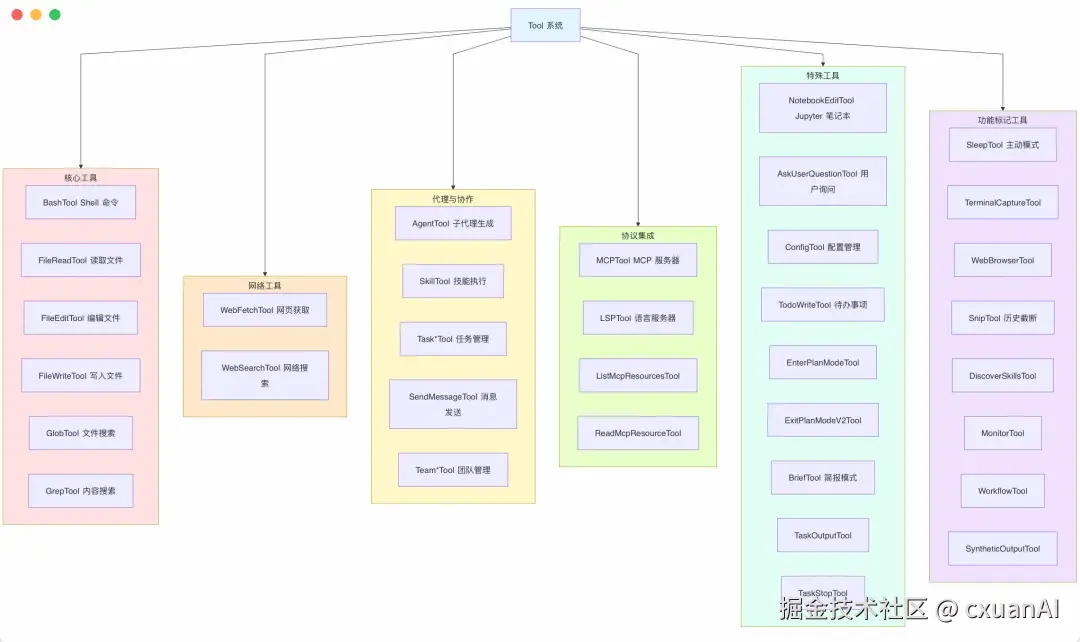
工具系统架构

图片

功能多样性分析

功能的多样性体现得淋漓尽致:

类别工具数说明
核心工具10+BashTool、FileReadTool、FileEditTool、FileWriteTool、GlobTool、GrepTool 等
网络工具2WebFetchTool、WebSearchTool
代理与协作5+AgentTool、SkillTool、TaskTool、SendMessageTool、TeamTool 等
协议集成3+MCPTool、LSPTool、ListMcpResourcesTool、ReadMcpResourceTool 等
特殊工具9+NotebookEditTool、AskUserQuestionTool、ConfigTool、TodoWriteTool 等
功能标记工具26+SleepTool、TerminalCaptureTool、WebBrowserTool、SnipTool 等

每个工具都是自包含的模块,有 input 验证、权限检查、执行逻辑,这体现了良好的代码组织实践。


命令系统架构

图片

用户体验设计

命令的威力:87 个斜杠命令按功能分类,提供优秀的用户体验:

类别命令数说明
版本控制4commit、review、diff、branch
会话管理4resume、session、share、compact
配置管理4config、theme、keybindings、permissions
工具与技能4skills、plugins、tasks、mcp
模式切换4plan、vim、fast、sandbox-toggle
分析与统计4cost、usage、stats、insights
功能标记命令8+buddy、proactive、assistant、brief、bridge、voice、ultraplan、fork 等
内部命令(仅 ant)5+teleport、bughunter、mock-limits、ctx_viz、ant-trace 等

QueryEngine 架构

图片

AI 对话引擎分析

AI 对话的引擎:46K 行代码的 QueryEngine 是整个系统的大脑,处理所有 LLM 交互:

  1. 上下文管理:收集 git 状态、CLAUDE.md、环境信息
  2. LLM 交互:处理 API 调用、流式响应
  3. 工具调度:执行工具调用、结果解析
  4. 权限检查:工具调用前的权限验证
  5. 重试逻辑:API 失败时的重试机制
  6. 费用追踪:Token 计数、成本计算

这是典型的"工具使用 Agent"架构,体现了 Anthropic 对 AI 代理设计的深刻理解。


权限系统架构

图片图片

安全架构分析

安全的边界:三级门控系统确保安全:

  1. 工具级别:checkPermissions() 方法
  2. 全局规则:alwaysAllowRules / alwaysDenyRules / alwaysAskRules
  3. 自动分类:TRANSCRIPT_CLASSIFIER(Yolo 分类器)
  4. 用户确认:用户提示或自动决策

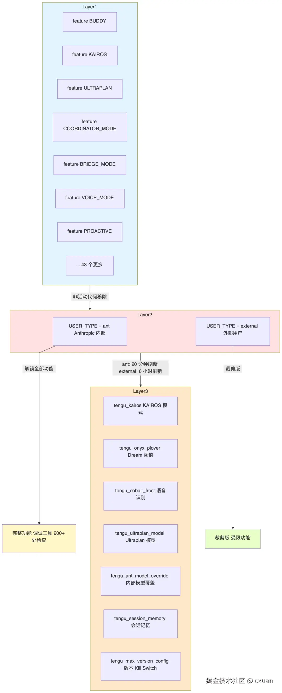
功能门控系统

  • 编译时开关:feature() 50 个,非活动代码完全从构建中移除
  • 用户类型:ant(内部)或 external(外部),功能完全不同
  • GrowthBook A/B 测试:远程配置,支持实验性功能发布

这是企业级安全架构的典范——渐进式功能发布,三层门控确保安全。


BUDDY 系统架构

图片

用户忠诚度策略

这可能是最有意思的模块了。

宠物经济学的奥妙:

  1. 确定性生成:每人只会得到一只固定的宠物,基于账号 UUID + 固定盐值 friend-2026-401 确定性生成
  2. 物种多样性:18 种物种,包括鸭子、鹅、果冻、猫、龙、章鱼、猫头鹰、企鹅、乌龟、蜗牛、幽灵、六角恐龙、水豚、仙人掌、机器人、兔子、蘑菇、胖猫
  3. 稀有度系统:
  • common:60%,★
  • uncommon:25%,★★
  • rare:10%,★★★
  • epic:4%,★★★★
  • legendary:1%,★★★★★
  1. 属性系统:5 项属性——DEBUGGING、PATIENCE、CHAOS、WISDOM、SNARK
  2. 闪光概率:1% 概率获得特殊颜色的宠物
  3. 交互命令:/buddy hatch 孵化、/buddy pet 抚摸、/buddy card 查看卡片

这是一个巧妙的用户粘性设计——确定性确保公平,稀有度带来惊喜,交互提升粘性。


KAIROS 系统架构

图片

用户粘性策略

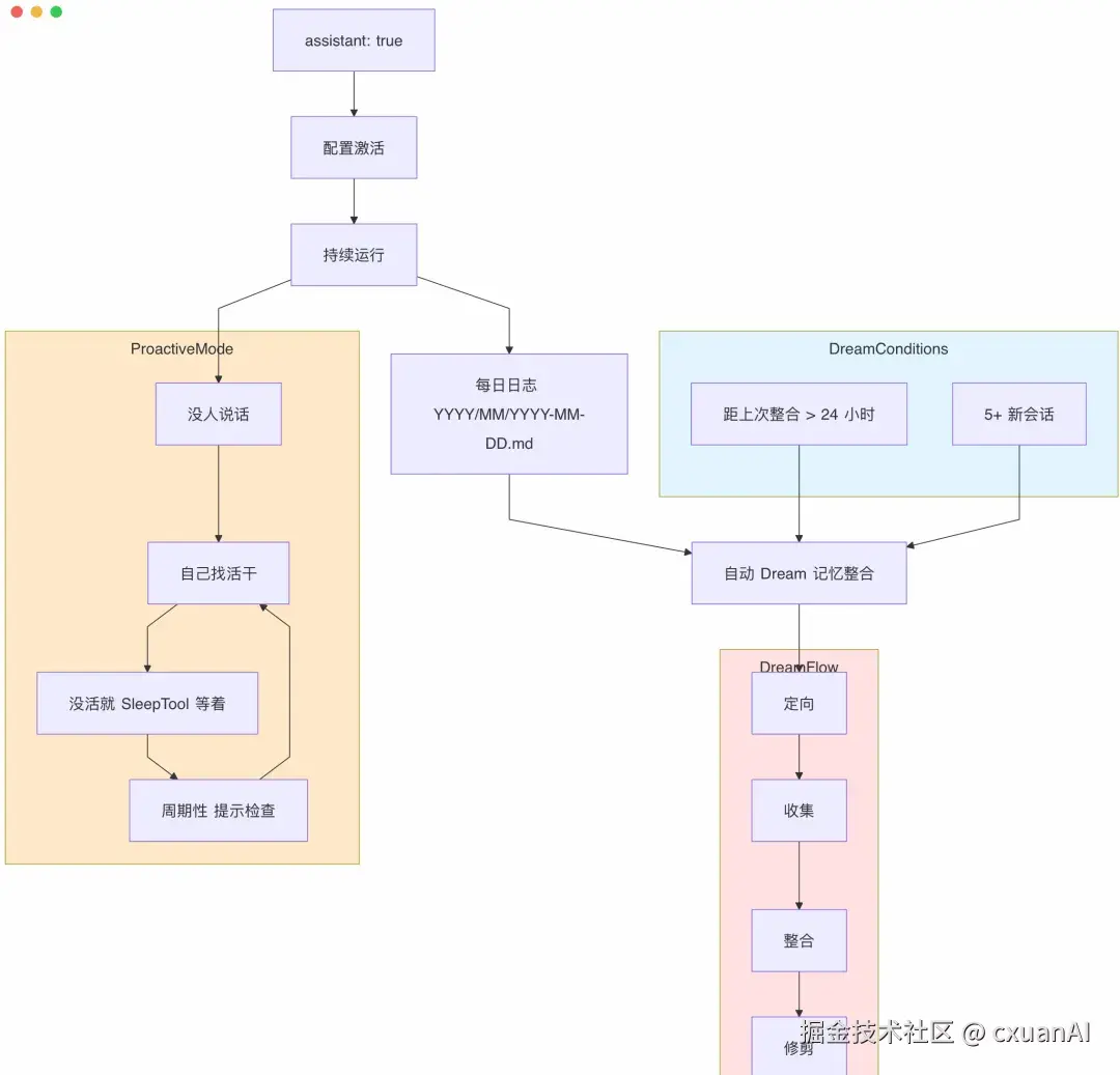
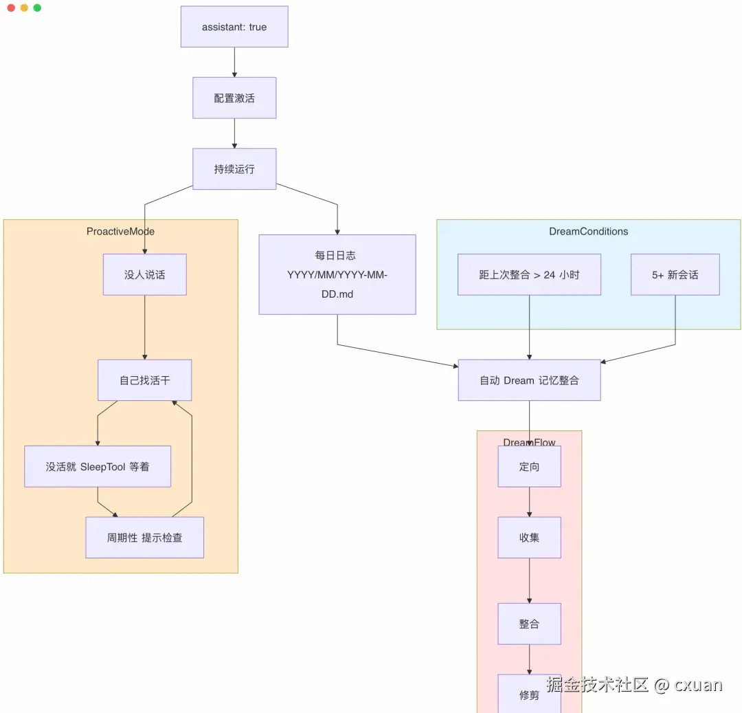
永不关机的 Claude

  1. 跨会话持久运行:通过 .claude/settings.json 的 assistant: true 激活
  2. 每日日志:自动在 /logs/YYYY/MM/YYYY-MM-DD.md 记录工作日志
  3. 自动 Dream:记忆整合流程
  • 触发条件:距上次整合 > 24 小时 + 有 5+ 新会话
  • 四阶段:Orient → Gather → Consolidate → Prune
  1. 主动模式:没人说话时自己找活干,没活就 SleepTool 等着
  2. 后台任务:命令超 15 秒自动丢后台,支持持久 cron 任务

这是用户粘性设计的典范——持久运行、每日日志、自动记忆整合,让用户离不开。


ULTRAPLAN 系统架构

图片

高级功能策略

云端的思考

  1. 功能流程:/ultraplan 触发
  • 创建远程 CCR 会话
  • Opus 模型独立研究(最长 30 分钟)
  • 后台轮询等待(30 分钟超时)
  • 浏览器查看/修改方案
  • 批准执行或传送回本地
  1. 关键词触发:消息包含 "ultraplan" 自动触发,智能排除引号/路径/标识符中的误触发
  2. 传送功能:本地 ↔ 远程会话传输,支持 Git Bundle 打包代码上下文
  3. 限制条件:isEnabled: () => "external" === 'ant',外部用户永远不可用

这是高级功能的典范——云端规划、本地控制,完美解决复杂任务。


Coordinator 系统架构

图片

复杂任务策略

多代理协作

  1. 角色分离:
  • Coordinator:只有三个工具——派活(Agent)、通信(SendMessage)、停工(Shutdown)
  • Worker:独立子进程,完整工具集
  1. 协作机制:基于文件的共享任务列表
  2. 系统提示:明确规定"禁止甩锅式委派",不能把不清楚的需求直接丢给 Worker

这是多代理架构的典范——角色分离、职责明确、协作机制完善。


Bridge 系统架构

图片

远程协作策略

远程协作的未来

  1. WebSocket 实时连接:本地 CLI 通过 WebSocket 与 claude.ai 双向通信
  2. 完整远程控制:远程端可以发送消息、批准权限、查看输出
  3. 进程间通信:跨 Claude 会话的消息传递机制
  4. 状态同步:bridgeStatusUtil.ts 实时同步运行状态
  5. 权限回调:bridgePermissionCallbacks.ts 远程权限审批

目录结构

图片

代码组织策略

代码组织的智慧

  1. 模块化设计:1,987 个文件分布在 20+ 个目录,每个模块独立且可测试
  2. 入口文件:main.tsx(803KB)是 CLI 主入口
  3. 核心引擎:QueryEngine.ts(46K 行)处理 LLM 对话
  4. 工具与命令:
  • tools/:53 个工具实现
  • commands/:87 个斜杠命令
  1. 用户界面:
  • components/:148 个 React 组件
  • hooks/:87 个自定义 Hooks
  1. 功能模块:agents/、assistant/、buddy/、bridge/、coordinator/、proactive/、voice/ 等
  2. 外部服务:services/ 包含 MCP 集成、LSP 管理、Analytics 等

这是企业级代码组织的典范——模块化、可测试、职责明确。


关键设计模式

图片

架构设计策略

架构设计的智慧

  1. 并行预取优化:启动时 3 任务同时执行
  2. 延迟加载:重模块按需导入,如 OpenTelemetry、gRPC、分析模块
  3. 死代码消除:Bun 编译时移除非活动代码,使用 feature() 编译开关
  4. 自包含工具模块:每个工具独立,有 input 验证、权限检查、执行逻辑
  5. 缓存友好设计:命令、工具、上下文 memoize 缓存

总结与启示

产品成功因素

  1. 架构清晰:模块化、插件化、多代理协作设计,易于维护和扩展
  2. 性能优化:启动优化、延迟加载、死代码消除,提供良好的用户体验
  3. 安全架构:三级权限系统、沙箱模式、审计日志,确保系统安全
  4. 用户体验:React + Ink 现代终端 UI、并行预取优化,启动时间短
  5. 功能完整性:53 个工具、87 个命令、18 种宠物、7 大隐藏功能,覆盖开发全流程
  6. 用户粘性:BUDDY 宠物系统、KAIROS 持久助手、每日日志,提升用户留存
  7. 高级功能:ULTRAPLAN 云端规划、Coordinator 多代理编排,满足复杂需求
  8. 远程协作:Bridge 系统支持远程控制,在手机上批准权限

对产品设计的启示

  1. 渐进式功能发布:使用 feature() 编译开关和 GrowthBook,实现功能渐进式发布
  2. 类型安全设计:严格 TypeScript + Zod 验证,减少错误
  3. 性能优化策略:并行预取、延迟加载、缓存友好,提升系统响应速度
  4. 安全架构设计:三级门控系统、权限检查、审计日志,确保系统安全
  5. 用户粘性策略:宠物系统、每日日志、持久助手,提升用户留存
  6. 高级功能设计:云端规划、多代理编排,满足复杂场景需求

声明

  • 源码版权:归 Anthropic 所有
  • 研究用途:本分析仅供技术研究与学习使用
  • 非官方:本文档非 Anthropic 官方文档
  • 删除请求:如有侵权,请联系删除

泄露事件时间线:

  • 2026-03-31 - Chaofan Shou (@Fried_rice) 在 X (Twitter) 公开发现
  • 2026-03-31 - GitHub 社区恢复版发布