数据架构怎么设计?一文全面掌握数据架构设计方法论

0 阅读12分钟

很多人一听到数据架构,第一反应是数据库设计,或者数据仓库分层。我们天天说的数据架构,到底是在架构什么?

简单来说,就是让业务说的话,IT能听懂;让IT做的系统,业务能用上。

简单说,数据架构要回答四个问题,企业有哪些数据?这些数据叫什么?它们什么关系?最后存在哪儿、怎么流转? 不讲虚的,直接上干货,今天就把数据架构设计的方法论给大家讲清楚。

一、先搞清楚数据架构到底是什么

很多企业在推数字化转型的时候,都会提到企业架构(EA)。企业架构通常包含四个子集:业务架构(BA)、数据架构(DA)、应用架构(AA)、技术架构(TA)

这四个架构不是并列关系,而是有明确的上下游逻辑。业务架构定义了企业怎么运作,数据架构承接业务架构的数据需求,应用架构依据业务对象规划功能,技术架构则依据数据模型设计存储方案。

说白了,数据架构是连接业务和IT的桥梁。它不是纯技术的事,也不是纯业务的事,它负责把业务语言翻译成IT能理解和实现的结构。

那数据架构具体包含什么?用过来人的经验告诉你,一套完整的数据架构,必须覆盖四个组件:数据资产目录、数据标准、数据模型、数据分布

二、数据架构的四大组件

1、数据资产目录

数据资产目录解决的是一个最基本的问题,企业有哪些数据,谁负责这些数据。很多企业做数据治理,数据说不清楚,责任落不下去。

数据资产目录采用分层结构来组织数据,从上到下分为五层:

  • L1 业务域:公司最顶层的数据分类,对应公司最高层面关注的业务领域,比如销售领域、供应链领域、财务领域。
  • L2 主题域:互不重叠的高层面数据分类,用于管理其下一级的业务对象,同时划定数据责任人的管辖范围。
  • L3 业务对象:这是整个目录体系的核心。业务对象是业务领域中重要的人、事、物,比如销售订单、客户合同、发货单。它是数据管理的基本单元,是业务和IT之间的关键连接点。
  • L4 逻辑数据实体:描述业务对象某种业务特征的属性集合,指导IT系统开发与系统集成。
  • L5 属性:描述所属业务对象的性质和特征,明确标准与规则,确保数据全流程可用。

其中,L3业务对象的识别是整个数据架构设计中最难、最关键的一步。一个合格的业务对象,必须满足四个特征:在企业运营和管理中不可缺少;具有唯一身份标识信息;相对独立并有属性描述;一般为主数据和事务数据,存在具体实例。

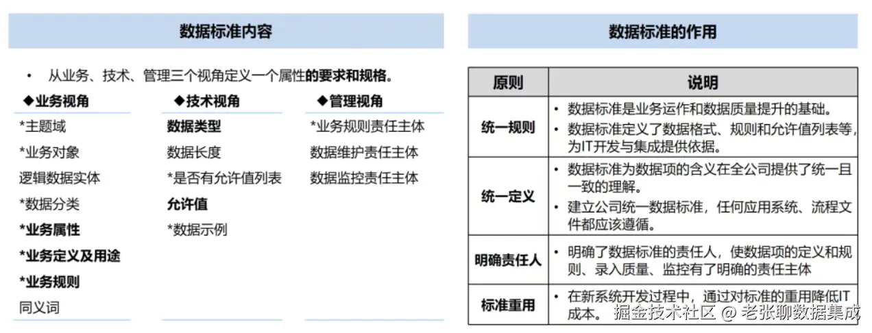
2、数据标准

数据标准解决的是语言不统一的问题。这个问题在大企业里极其普遍。

同一个字段,销售部门叫客户类型,IT系统叫Customer Type,财务系统里又是另一个叫法。各个系统各说各话,数据交互失败,业务运营受影响。你懂我意思吗?

数据标准从业务、技术、管理三个视角来定义一个属性的要求和规格。

  • 业务视角包括业务定义及用途、业务规则
  • 技术视角包括数据类型、数据长度、允许值
  • 管理视角包括业务规则责任主体、数据维护责任主体

数据标准的核心价值在于统一规则、统一定义、明确责任人、支持标准重用。建立了统一数据标准之后,任何应用系统、流程文件都应该遵守这套标准。标准变更时,业务流程给数据标准工作提供信息,应用系统也可以提供它们所使用的标准情况,整个体系形成联动。

3、数据模型

数据模型解决的是数据关系的问题,各个业务对象之间是什么关系,数据怎么组织。数据模型分三个层次:

  • 概念数据模型(CDM) :从业务角度描述各业务对象之间的关系,是对现实世界中具体人、事、物之间关系的抽象。主要用于业务沟通与对标,无范式化要求。
  • 逻辑数据模型(LDM) :描述各逻辑数据实体之间关系的数据模型,承载业务逻辑,是概念数据模型的细化设计。每个实体需列出业务属性,满足三范式要求,需确定标识符(主键)。
  • 物理数据模型(PDM) :关系型数据库能够识别的实现层数据模型,需完整涵盖逻辑数据模型所定义的业务范围,体现表和表之间的关系,包括表、字段、主键、外键等,同时需要考虑数据库特性和性能进行设计。

我一直强调,概念数据模型是数据架构规划阶段最重要的输出之一。它建立了统一的数据模型,有效整合数据,实现数据的标准化和开放共享,最终达到数据的可信、可理解、可管、可用。

4、数据分布

数据分布解决的是数据在哪里、怎么流转的问题。简单来说,数据分布是数据在业务流程和IT系统上流动的全景视图,帮助你识别数据的来龙去脉,定位数据问题的根源。

数据分布包含三个子组件:

  • 数据源:定义数据产生的IT系统源头,是业务上首次正式发布某项数据的应用系统,经过数据管理专业组织认证,作为唯一数据源头被周边系统调用。
  • 数据流:描述某一数据在应用系统中如何被创建、读取、更新、删除(CRUD),主要用于数据质量的根因分析,指导系统集成。
  • 信息链:是一个指定范围内的端到端流程,或流程中的活动间信息流的表述,包括信息被创建、读取、更新、删除的全过程。

单靠规划和人工梳理远远不够,往往需要专业的数据集成工具做支撑,承接数据源对接、数据流同步、信息链梳理可以借助FineDataLink实现,数据流转和管理更高效。

三、设计数据架构,要遵守哪些原则

1、数据按对象管理,明确数据责任

数据在业务活动中产生并记录,管理的基本单元是业务对象,而不是字段,也不是表。

为什么要强调这一点?因为很多企业的数据问题,表面上是数据质量差,根本原因是责任不清。一份数据,销售说是IT的事,IT说是业务的事,最后谁都不管。数据按对象管理,就是要把每一个业务对象的数据责任落到具体的人和部门身上。 谁的业务对象,谁就是数据Owner,负责这份数据的定义、质量和维护。

这条原则贯穿整个数据资产目录的设计,L2主题域的划分要求每个主题域有且只有一个数据责任人,L3业务对象同样需要明确责任人并正式发布确认。

2、以企业全局视角定义数据架构

数据架构不是某个部门的内部工作,它必须基于企业全局视角来建立。

数据架构的价值,恰恰在于它跨越了部门边界。 数据标准要在企业层面统一,业务对象的定义要在企业层面达成共识,数据模型要能支撑跨领域的数据流转。任何局部视角做出来的数据架构,都只能解决局部问题,无法在企业生态中真正发挥作用。

3、遵从公司数据分类管理框架

很多企业按照部门来划分数据,销售的数据归销售,财务的数据归财务。但问题是,一份客户数据,销售要用,财务要用,服务也要用,它不属于任何一个部门,它属于企业。

数据特性分类,才能真正实现数据的跨部门共享和复用。 主数据、事务数据、报表数据,各有各的管理方式和治理要求,混在一起管只会越管越乱。

4、业务对象结构化、数字化

根据业务需求,建立业务对象的结构化、数字化架构,提升业务对数据的处理和应用能力。很多企业的数据存在大量非结构化内容,备注字段里塞了关键信息,合同条款用自由文本描述,这些数据人能看懂,但系统处理不了,分析用不上。

业务对象结构化,就是要把业务运作中真正重要的信息,用明确的属性、标准的格式固定下来

5、数据服务化,同源共享

定义单一数据源,通过数据服务化,实现同源共享,保证跨流程、跨系统的数据一致。通过FineDatalink把统一的数据源封装成标准化 API,可以供各业务系统按需调用,实现数据服务化。其他所有系统需要这份数据,都从这个源头获取,而不是各自维护一份副本。

四、数据架构规划的四个步骤

数据架构规划分四个步骤:

1、规划数据资产目录 L1-L3

这是整个数据架构设计的起点。先规划L1业务域,L2主题域和L3业务对象的规划可以同步进行。

  • L1业务域的划分,需要从核心业务领域、职能管控域和数据自身的类型等方面综合考虑。如果企业有业务架构,参考业务架构,分析业务能力框架、业务流程架构,识别顶层业务能力作为业务域设计的输入;如果没有业务架构,则参考组织架构,从组织架构中分析业务范围,识别顶层业务能力。

  • L2主题域的划分,业界通用两种方法:划分法(自上而下)聚合法(自下而上) 。划分法是根据企业价值链、业务架构、业界实践等输入,对企业关键的人、事、物、地及其关系进行识别与抽象,最终通过头脑风暴与业务广泛讨论后完成主题域设计。聚合法是以识别的业务对象为基础,选取核心业务对象作为主题域,其他对象根据业务相关性归属到对应的主题域。实际项目中,划分法用得更多。
  • L3业务对象的识别是最难的部分。需要从五个维度进行分析:分析本领域业务架构和组织架构、分析主要业务场景、分析流程活动及输入输出、分析本领域现有IT系统模型、分析本领域主流软件包模型。识别出候选业务对象后,还需要经过合理性验证、完整性验证、集成性验证三轮验证,最终确定业务对象清单并明确责任人。

2、定义业务术语

业务术语定义的前提是业务对象已经确定。业务术语是对数据资产目录中业务对象在企业内的统一定义,消除歧义,为数据资产梳理提供标准的业务含义和规则。

3、设计概念数据模型

选取本领域业务对象和相关业务对象,分析业务对象之间的关系,设计概念数据模型。这一步要基于不同主题域,把该主题域下的业务对象(包含需要调用的其他主题域的业务对象)进行关联。

4、规划数据源

选取业务对象,根据概念数据模型及应用架构,规划数据源。需要从数据资产目录中选择业务对象规划数据源,基于流程架构分析业务对象在流程之间的流向,识别数据在流程上的创建点,基于应用架构分析业务对象在IT产品之间的流向,识别数据在IT产品上的创建点,最后分析数据创建点的IT系统是否符合数据源原则

五、总结

做完这一套,能带来什么?我总结了数据架构的四点核心价值

  • 厘清数据资产,落实数据责任:通过数据资产目录规划,明确企业有什么数据、谁负责,实现数据管理的责权利落地。
  • 统一数据语言,消除理解歧义:通过制定业务术语,使对数据的理解在企业层面达成一致,提高沟通效率。
  • 理解数据关系,识别业务需求:通过规划数据模型,帮助重新理解数据之间的关系,识别潜在的业务需求。
  • 支撑数据共享,提升数据质量:通过定义数据源头,实现数据的集成与共享,消除数据冗余,为数据质量的提升规划目标。

数据架构设计不是一件一次性的事,它需要随着业务的变化持续迭代。数据资产目录解决有什么和谁负责,数据标准解决叫什么和怎么定义,数据模型解决是什么关系,数据分布解决在哪里和怎么流转。 这套东西做扎实了,数据治理、数据质量、系统集成,很多问题都会迎刃而解。根子上的问题解决了,后面的事才有章可循。