推荐MySQL中的这10种高级用法

25 阅读12分钟

前言

很多小伙伴在工作中,可能只把MySQL当作一个简单的“数据存储箱”,用了它80%的基础功能,却不知道它还有另外20%的、能解决90%复杂问题的“高级用法”。

今天,我不谈基础的增删改查,就和你深入聊聊,在实际高性能、高并发、大数据量的场景下,那些真正能让你和团队生产力倍增、性能飞升的10种MySQL高级实战技巧。

希望对你会有所帮助。

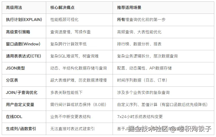
01 执行计划

在优化任何查询之前,读懂EXPLAIN的输出是你的第一门必修课

它就像SQL的“X光片”,能告诉你MySQL究竟打算如何执行你的查询,瓶颈在哪里。

核心用法与实战

执行EXPLAIN后,你需要重点关注以下几个关键字段:

  • type:访问类型,从最优到最差大致是:system > const > eq_ref > ref > range > index > ALL。看到ALL(全表扫描)就要警惕了。
  • key:实际使用的索引。如果为NULL,说明没用上索引。
  • rows:MySQL预估要扫描的行数。这个数字越接近实际需要的数据行数越好。
  • Extra:包含非常丰富的信息,例如Using filesort(需要额外排序)、Using temporary(使用了临时表),这通常是性能杀手。
-- 一个需要优化的查询示例
EXPLAIN 
SELECT * FROM orders 
WHERE user_id = 10086 
  AND create_time BETWEEN '2024-01-01' AND '2024-01-31'
ORDER BY amount DESC;

假设这个查询的typeALLkeyNULL。这意味着它在orders表上进行了全表扫描,性能极差。优化方法通常是创建一个复合索引:

-- 创建覆盖了WHEREORDER BY的复合索引
CREATE INDEX idx_user_time_amount ON orders(user_id, create_time, amount);
-- 再次使用EXPLAIN,你会看到type变成了range,key显示了新索引,性能天差地别。

深度剖析EXPLAIN是基于表的统计信息来估算成本的。如果表数据变化很大而统计信息未更新,优化器可能会选错索引。

这时,可以用ANALYZE TABLE table_name;来手动更新统计信息。

有些小伙伴在工作中写的SQL本身不复杂,但执行很慢,第一步就应该祭出EXPLAIN

02 高级索引策略

索引是性能的基石,但错误的索引比没有索引更糟糕。

高级索引策略

1、覆盖索引(Covering Index) :如果索引包含了查询需要的所有字段,引擎就无需回表查询数据行,速度极快。

-- 假设常用查询是获取用户的姓名和邮箱
SELECT name, email FROM users WHERE age > 20;
-- 为这个查询设计覆盖索引
CREATE INDEX idx_age_name_email ON users(age, name, email);
-- age用于查询,name和email本身就在索引页中,无需查找数据行。

2、索引下推(Index Condition Pushdown, ICP) :这是MySQL 5.6引入的重大优化。对于复合索引(a, b),查询WHERE a = ? AND b LIKE ‘%xxx’。在旧版本中,即使a命中了索引,引擎也会将所有a=?的记录回表,再去过滤b。而ICP允许将b LIKE ‘%xxx’这个条件下推到存储引擎层,在索引扫描时就过滤,大大减少回表次数。

3、前缀索引(Prefix Index) :对于超长文本字段(如VARCHAR(500)),为整个字段建索引非常臃肿。可以只对前N个字符建立索引,在空间和效率间取得平衡。

-- 为content字段前100个字符创建索引
CREATE INDEX idx_content_prefix ON articles (content(100));
-- 缺点是前缀索引无法用于GROUP BYORDER BY操作。

深度剖析:索引是一把双刃剑,加速查询的同时,会降低写操作(INSERT/UPDATE/DELETE)的速度,因为索引树也需要维护。

一个表上创建十几个索引是常见的设计误区。

你需要定期使用SHOW INDEX FROM table_name;审查索引的基数(Cardinality,唯一值数量),删除使用率极低的冗余索引。

03 窗口函数

这是MySQL 8.0带来的“神兵利器”,用于进行跨行计算,完美解决复杂排名、累加、移动平均等问题。

核心场景与语法

-- 经典场景:计算每个部门内员工的薪水排名
SELECT 
    name,
    department,
    salary,
    RANK() OVER (PARTITION BY department ORDER BY salary DESC) as dept_salary_rank,
    -- 同时计算公司整体排名
    RANK() OVER (ORDER BY salary DESC) as company_rank,
    -- 计算部门内薪水累计占比
    SUM(salary) OVER (PARTITION BY department) as dept_total,
    salary / SUM(salary) OVER (PARTITION BY department) as salary_ratio
FROM employees;

PARTITION BY类似于GROUP BY,但不会将行合并,而是定义窗口范围。

ORDER BY决定窗口内的排序。

深度剖析:在MySQL 8.0之前,要实现上述查询,你需要写复杂的自连接或效率极低的子查询。窗口函数在数据库内部进行了深度优化,性能提升可达几个数量级。

它特别适用于分析报表、实时排行榜、计算同比环比等OLAP型场景。

04 通用表表达式(CTE)

CTE(WITH子句)是另一个MySQL 8.0的重要特性,它允许你定义临时的命名结果集,在后续查询中像普通表一样引用。

优势与示例

  1. 提升可读性:将复杂查询分解成逻辑清晰的步骤。
  2. 支持递归:这是CTE的杀手级功能,可以轻松查询树形或图状数据。
-- 示例1:分解复杂查询(非递归)
WITH 
  high_value_orders AS ( -- 找出高价值订单
    SELECT user_id, SUM(amount) as total_spent 
    FROM orders 
    WHERE status = 'completed'
    GROUP BY user_id 
    HAVING total_spent > 10000
  ),
  active_users AS ( -- 找出活跃用户
    SELECT DISTINCT user_id 
    FROM user_logs 
    WHERE last_active_date > DATE_SUB(NOW(), INTERVAL 30 DAY)
  )
-- 最终查询:既是高价值又是活跃的用户
SELECT u.name, u.email, h.total_spent
FROM users u
JOIN high_value_orders h ON u.id = h.user_id
JOIN active_users a ON u.id = a.user_id;

-- 示例2:递归CTE,查询部门树
WITH RECURSIVE department_tree AS (
    -- 锚点:找到根部门
    SELECT id, name, parent_id, 1 as level 
    FROM departments 
    WHERE parent_id IS NULL
    UNION ALL
    -- 递归成员:连接父部门和子部门
    SELECT d.id, d.name, d.parent_id, dt.level + 1
    FROM departments d
    INNER JOIN department_tree dt ON d.parent_id = dt.id
)
SELECT * FROM department_tree ORDER BY level, id;

深度剖析:递归CTE极大地简化了组织架构、分类目录、评论嵌套等层次数据的查询。

在旧版本中,这通常需要在应用层进行多次查询或在数据库中使用存储过程,递归CTE在数据库内核完成遍历,效率更高。

05 JSON类型与函数

MySQL 5.7+原生支持JSON数据类型,让你能够在关系型数据库中灵活地存储和查询半结构化数据,这在处理动态字段、配置信息或第三方API返回的数据时非常有用。

核心操作

-- 1. 创建包含JSON列的表
CREATE TABLE products (
    id INT PRIMARY KEY,
    name VARCHAR(100),
    attributes JSON COMMENT '存储颜色、尺寸等动态属性'
);

-- 2. 插入JSON数据
INSERT INTO products VALUES (1, 'T-Shirt', '{"color": "red", "size": ["M", "L"], "tags": ["casual", "cotton"]}');

-- 3. 查询 (使用 -> 和 ->> 操作符)
-- -> 返回JSON类型, ->> 返回纯文本字符串
SELECT 
    name,
    attributes->>'$.color' as color, -- 提取color值
    attributes->'$.size' as size_array -- 提取size数组(仍为JSON)
FROM products 
WHERE attributes->>'$.color' = 'red' 
   OR JSON_CONTAINS(attributes->'$.tags', '"cotton"');

-- 4. 更新部分JSON
UPDATE products 
SET attributes = JSON_SET(attributes, '$.color', 'blue', '$.new_field', 'value') 
WHERE id = 1;

深度剖析:JSON列同样可以建立索引(通过函数索引),加速查询。

CREATE INDEX idx_color ON products( (attributes->>'$.color') );

这允许你在保持灵活性的同时,不丧失对关键字段的查询性能。

它完美填补了关系模型在应对多变业务需求时的短板。

06 分区表(Partitioning)

当单表数据量巨大(如数亿行)时,分区可以将一张大表在物理上分割为多个更小、更易管理的部分,而逻辑上仍是一张表。

分区策略与示例

-- 按时间范围(RANGE)分区,非常适合日志、订单表
CREATE TABLE sales (
    id INT,
    sale_date DATE,
    amount DECIMAL(10,2)
)
PARTITION BY RANGE COLUMNS(sale_date) (
    PARTITION p2023q1 VALUES LESS THAN ('2023-04-01'),
    PARTITION p2023q2 VALUES LESS THAN ('2023-07-01'),
    PARTITION p2023q3 VALUES LESS THAN ('2023-10-01'),
    PARTITION p2023q4 VALUES LESS THAN ('2024-01-01'),
    PARTITION p_future VALUES LESS THAN MAXVALUE
);

-- 查询时,优化器会自动定位到特定分区(分区裁剪,Partition Pruning)
EXPLAIN SELECT * FROM sales WHERE sale_date = '2023-05-15';
-- 你会看到partitions: p2023q2,意味着只扫描了2023年Q2的分区。

除了RANGE,还有LIST(按列表值)、HASH(按哈希值均匀分布)等分区方式。

深度剖析:分区的核心优势在于维护性查询性能

你可以快速删除或归档整个旧分区(ALTER TABLE sales DROP PARTITION p2023q1;),这比DELETE操作快得多,且不产生碎片。对于按分区键过滤的查询,性能提升显著。

但注意,分区键选择不当或跨分区查询,性能可能反而下降。

07 连接(JOIN)与子查询

多表关联是业务常态,但写得不好就是性能灾难。

高级技巧

1、控制连接顺序:MySQL优化器通常会选择它认为最佳的顺序,但你可以在复杂场景下用STRAIGHT_JOIN强制指定顺序。

SELECT ... 
FROM small_table s
STRAIGHT_JOIN large_table l ON s.id = l.s_id; -- 强制先查小表

2、利用衍生表(Derived Table)下推条件:有时将子查询或过滤条件提前,能极大地减少中间结果集。

-- 优化前:先连接两个大表,再过滤
SELECT * FROM A JOIN B ON A.id = B.aid WHERE A.create_time > '...';

-- 优化后:先过滤A表,再连接
SELECT * FROM (SELECT * FROM A WHERE create_time > '...') filtered_A
JOIN B ON filtered_A.id = B.aid;

3、EXISTS vs IN:对于“是否存在”的查询,特别是子查询结果集较大时,EXISTS(关联子查询)通常比IN(非关联子查询)性能更好,因为它找到第一个匹配项就会停止。

深度剖析:所有的JOIN优化,其核心思想都是 “尽早过滤,减少中间数据量” 。熟练使用EXPLAIN查看连接类型(如eq_ref很好,Using join buffer说明可能需要索引)是关键。

08 用户自定义变量

MySQL允许你定义用户变量(如@rank),这在一些需要跨行计算或记录中间状态的分析中非常有用。

实战案例:计算行间差值

-- 计算每日销售额的日环比增长率
SELECT 
    sale_date,
    daily_amount,
    -- 使用变量记录前一天的值
    @prev_amount as prev_day_amount,
    ROUND( (daily_amount - @prev_amount) / @prev_amount * 100, 2) as growth_rate,
    -- 将当前值赋给变量,供下一行使用
    @prev_amount := daily_amount
FROM 
    daily_sales_summary,
    (SELECT @prev_amount := 0) init -- 初始化变量
ORDER BY sale_date;

深度剖析:用户变量提供了过程式编程的能力,可以模拟窗口函数的部分功能(在MySQL 8.0之前)。

但它不是SQL标准,执行顺序有时反直觉,需谨慎使用。

在复杂的会话或事务中,变量的生命周期和作用域也需要仔细考量。

09 在线DDL与无锁变更

在业务7x24小时运行的时代,给大表加字段、改索引再也不能随意停服务了。

MySQL 5.6+提供了ALGORITHMLOCK选项,实现在线DDL(Online Data Definition)。

安全操作指南

-- 添加一个可为空且有默认值的新列,使用INPLACE算法和尽量低的锁级别
ALTER TABLE huge_table 
ADD COLUMN new_column VARCHAR(100) DEFAULT '' NOT NULL,
ALGORITHM=INPLACE, -- 尽量使用INPLACE(原地重建),避免COPY(锁表复制)
LOCK=NONE; -- 目标:不加锁,或共享锁

-- 修改列类型(某些情况需要COPY,会锁表)
ALTER TABLE huge_table 
MODIFY COLUMN old_column BIGINT,
ALGORITHM=COPY, -- 注意:这里可能必须用COPY
LOCK=SHARED;

深度剖析ALGORITHM=INPLACE意味着大部分工作(如重建索引)在引擎内部完成,允许并发DML操作。

ALGORITHM=COPY会创建新表并复制数据,全程锁表。

执行前务必用ALGORITHM=DEFAULT先测试一下。

pt-online-schema-change 是Percona提供的第三方工具,通过触发器实现真正的全程无锁,是更稳妥的选择。

10 利用生成列与函数索引

生成列的值由表中其他列计算而来,可分为虚拟列(VIRTUAL,不存储,读取时计算)和存储列(STORED,持久化存储)

这为建立高效的函数索引铺平了道路。

应用场景

-- 场景:经常需要根据 `first_name` 和 `last_name` 进行全名搜索
ALTER TABLE users 
ADD COLUMN full_name VARCHAR(255) 
GENERATED ALWAYS AS (CONCAT(first_name, ' ', last_name)) STORED, -- 创建存储的生成列
ADD INDEX idx_full_name (full_name); -- 在生成列上建立索引

-- 现在,以下查询可以高效使用索引
SELECT * FROM users WHERE full_name = 'John Doe';

深度剖析:这解决了直接在表达式(如CONCAT(first_name, ‘ ‘, last_name))上建立函数索引的难题。

虚拟列节省空间但增加CPU计算开销;存储列反之。

总结:从“会用”到“精通”的跃迁

好了,一口气聊了11个MySQL的高级用法。让我们最后再梳理一下,这些技巧并非孤立存在,它们构成了一个应对不同场景挑战的工具箱。

有些小伙伴在工作中可能会有这样的疑问:“我知道它们好,但该从哪里开始学起呢?”

我的建议是:EXPLAIN索引优化开始

这是性能问题的根本。

然后,根据你的业务需求,引入窗口函数CTE来简化复杂查询。当数据量上来后,考虑分区

对于动态数据结构,尝试JSON类型。

文章转载自: 苏三说技术

原文链接: www.cnblogs.com/12lisu/p/19…

体验地址: www.jnpfsoft.com/?from=331