AI+CAD:2D 图纸重叠线检查智能体

34 阅读1分钟

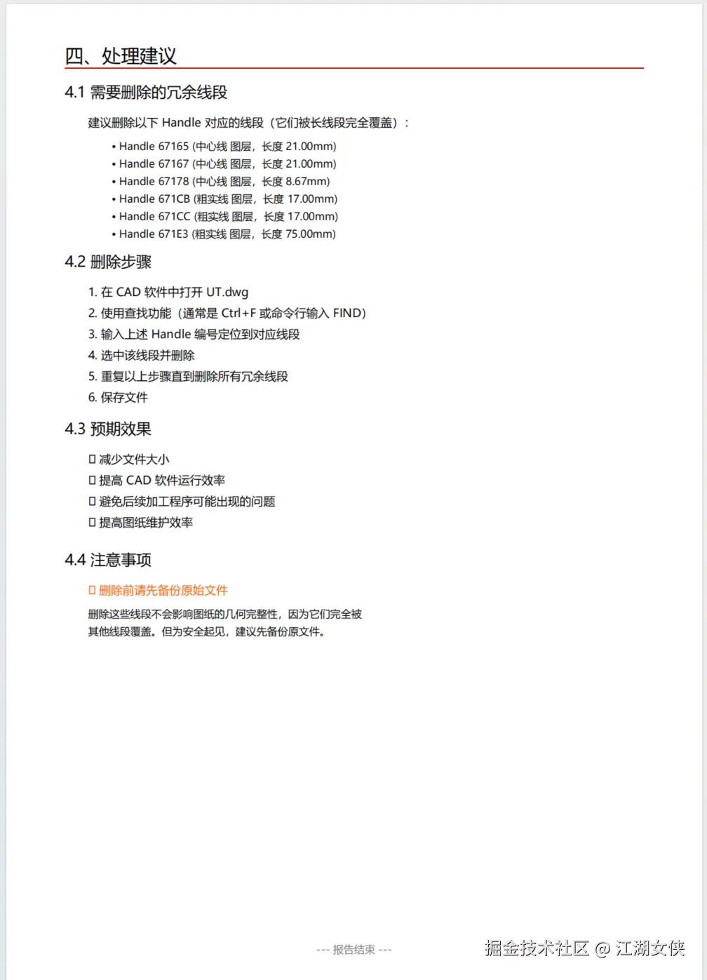
以下内容皆为 Agent 自动生成(文档支持下载):

编辑

编辑

编辑

本次所展示的 2D 图纸重叠线检查智能体,正是依托行云创新工业智能应用开发平台构建而成,让 AI 技术覆盖工业 “设计 - 仿真 - 数据反馈” 全流程。专为工业科研院所、重工、汽车等高端制造业量身打造,精准聚焦 AI 驱动的 CAD 自主设计、CAE 自主仿真及工业知识图谱管理三大核心场景。

如果您刚好对 AI + 工业研发 感兴趣,欢迎加个微信,一起交流!

感谢阅读,觉得不错点个“赞“吧。

约交流 ,请扫下方二维码!

图片.png