9. Android Shadow插件化如何解决资源冲突问题和实现tinker热修复资源(源码分析4)

114 阅读11分钟

Q1: Shadow是如何实现tinker热修复动态修复资源文件?

不支持tinker一样的差分加载,只支持全量加载!

在Android插件化开发中,资源文件的动态加载一直是一个技术难点。由于Android系统的资源ID在编译时固化,插件APK与宿主APK的资源ID冲突会导致资源加载失败。本文将深入解析腾讯开源的Shadow插件化框架如何通过创新设计解决这一棘手问题。

一、资源冲突的根源:为什么这是个难题?

在传统Android开发中,资源(如layout、drawable、string等)被打包进APK的resources.arscres/目录中,运行时通过Resources对象访问。每个资源在编译时被分配一个唯一的ID,格式为0xPPTTEEEE

  • PP(包ID):通常为0x7f表示应用自身资源
  • TT(类型ID):表示资源类型(如string、drawable)
  • EEEE(条目ID):具体资源条目

问题来了:当插件APK独立编译时,它的资源ID也是从0x7f开始分配。如果插件和宿主都有R.string.app_name,它们的ID可能都是0x7f010001。当两个APK的资源合并时,系统无法区分应该加载哪个资源。

Shadow 的核心解决思路:资源 ID 物理隔离 + 资源查找逻辑接管

Shadow 的资源加载方案可以拆解为两个关键步骤:

  1. 编译时资源 ID 强制修改
  2. 运行时自定义 Resources(MixResources)接管资源查找逻辑

1.1 编译时修改资源包 ID(避免 ID 冲突)

Shadow 通过 Gradle 插件在编译插件 APK 时,强制将插件的资源包 ID(PP 段)改为 0x7E,与宿主的 0x7F 区分开。

实现方式(build.gradle 中):

aaptOptions {
    additionalParameters "--package-id", "0x7E", "--allow-reserved-package-id"
}

--allow-reserved-package-id 允许使用系统保留的包 ID 段(通常 0x7E 不会被系统 App 使用)。

效果对比:

模块资源 ID 示例包 ID 段
宿主 APK0x7f0100010x7f
插件 APK0x7e0200050x7e

✅ 物理层面彻底避免 ID 冲突

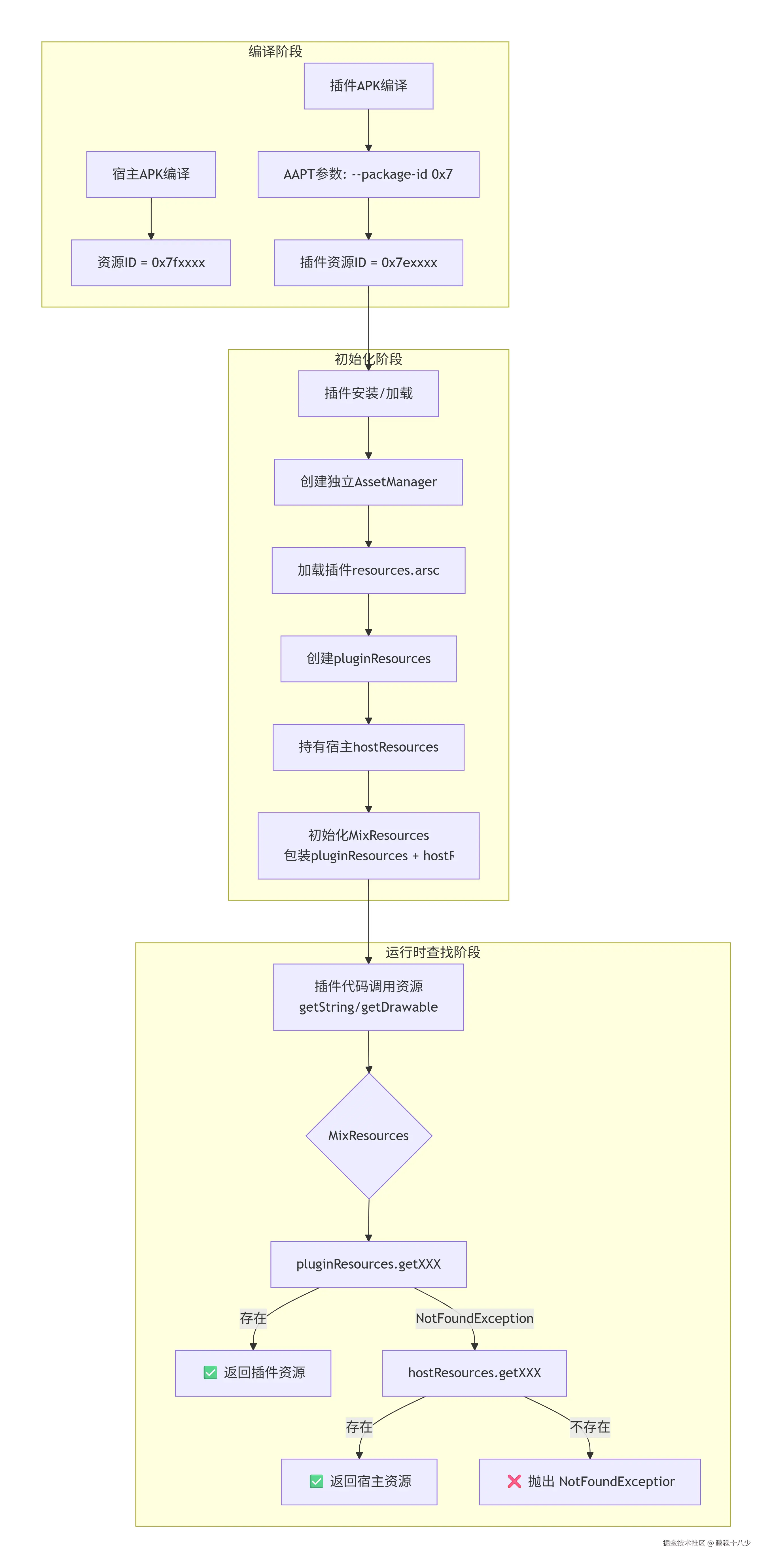
1.2 运行时资源加载:MixResources 双资源兜底机制

虽然 ID 不再冲突,但插件可能仍需要复用宿主资源(例如公共样式、主题、字符串)。Shadow 并没有简单隔离,而是实现了  “优先插件,降级宿主”  的查找策略。

核心类:MixResources

它继承自 Resources,内部持有两个 Resources 对象:

  • pluginResources:插件自身的 AssetManager 构建的 Resources
  • hostResources:宿主的 Resources(通过宿主 Context 获取)

核心逻辑伪代码:

public class MixResources extends Resources {
    private Resources pluginResources;
    private Resources hostResources;

    @Override
    public String getString(int id) throws NotFoundException {
        try {
            // 1. 优先从插件资源中查找
            return pluginResources.getString(id);
        } catch (NotFoundException e) {
            // 2. 插件中找不到,降级到宿主资源
            return hostResources.getString(id);
        }
    }

    // 同样重写 getDrawable, getText, getColor 等方法
}

运行时工作流程:

deepseek_mermaid_20260330_5720b1 (1).png

✅ 既避免冲突,又能复用宿主资源,提升插件包体积与兼容性

整体的流程图:

deepseek_mermaid_20260330_8973e0.png

二、Shadow资源加载整体架构

2.1 Android资源系统回顾

Android资源加载的核心是ResourcesAssetManager

  • Resources:资源管理器,提供资源访问API
  • AssetManager:实际加载资源的底层组件
  • 资源ID结构:0xPPTTEEEE(包ID+类型ID+条目ID)

2.2 Shadow的资源加载设计

Shadow采用"资源代理与重定向"的方案,其设计哲学是代理与路由

  • 代理:所有插件对ResourcesContext的访问,都被一个中间层(如ShadowContext, MixResources)代理
  • 路由:中间层根据资源ID、API版本或自定义策略,决定将请求路由到插件自身的资源系统还是宿主的资源系统

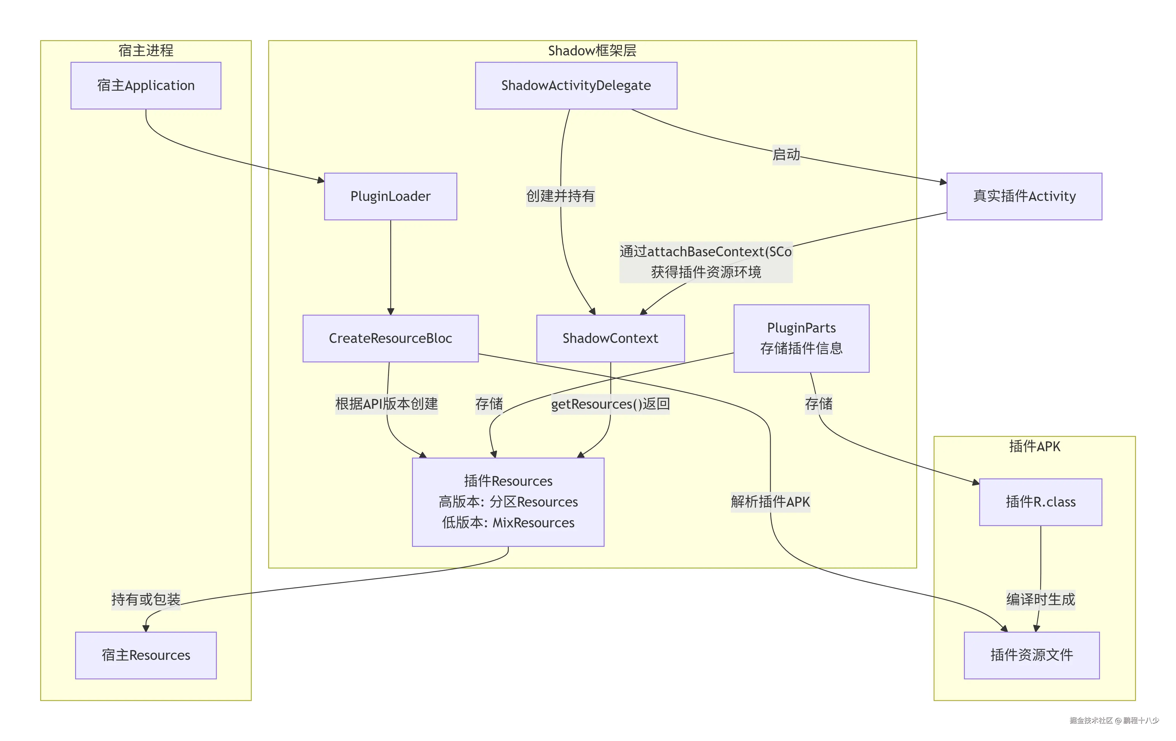
2.3 核心组件协作架构

deepseek_mermaid_20260330_ce1f72.png

关键流程

插件APK加载 → 根据Android版本选择策略 → 创建插件Resources → 替换Context的Resources

2.4 关键设计决策

  1. 编译时隔离:插件使用独立的包名(或资源包ID)编译,生成仅包含自身资源ID的R类
  2. 运行时双轨制
    • 高版本(API 27+):利用Android原生资源分区机制
    • 低版本(API ≤25):通过自定义MixResources实现运行时优先查找
  3. 访问控制:默认禁止插件访问宿主资源,需要共享时通过显式、受控的接口进行

三、Shadow如何解决资源冲突问题

3.1 资源访问机制:如何访问插件资源

一个关键问题:Shadow是否使用AssetManager?

答案是:Shadow使用Resources作为主要接口,而Resources内部管理着AssetManager。在Shadow的设计中,插件通过Resources对象访问资源,而这个Resources对象内部封装了正确的AssetManager

public class ShadowContext extends SubDirContextThemeWrapper {
    PluginComponentLauncher mPluginComponentLauncher;
    ClassLoader mPluginClassLoader;
    ShadowApplication mShadowApplication;
    Resources mPluginResources;
    LayoutInflater mLayoutInflater;
    ApplicationInfo mApplicationInfo;
    protected String mPartKey;
    private String mBusinessName;

    @Override
    public Resources getResources() {
        return mPluginResources;
    }

    @Override
    public AssetManager getAssets() {
        return mPluginResources.getAssets();  // 从Resources获取AssetManager
    }
}

关键点:Shadow框架不直接暴露AssetManager给插件开发者,而是通过Resources对象统一管理资源访问。插件代码通过context.getResources()获取的已经是封装好的插件专用Resources

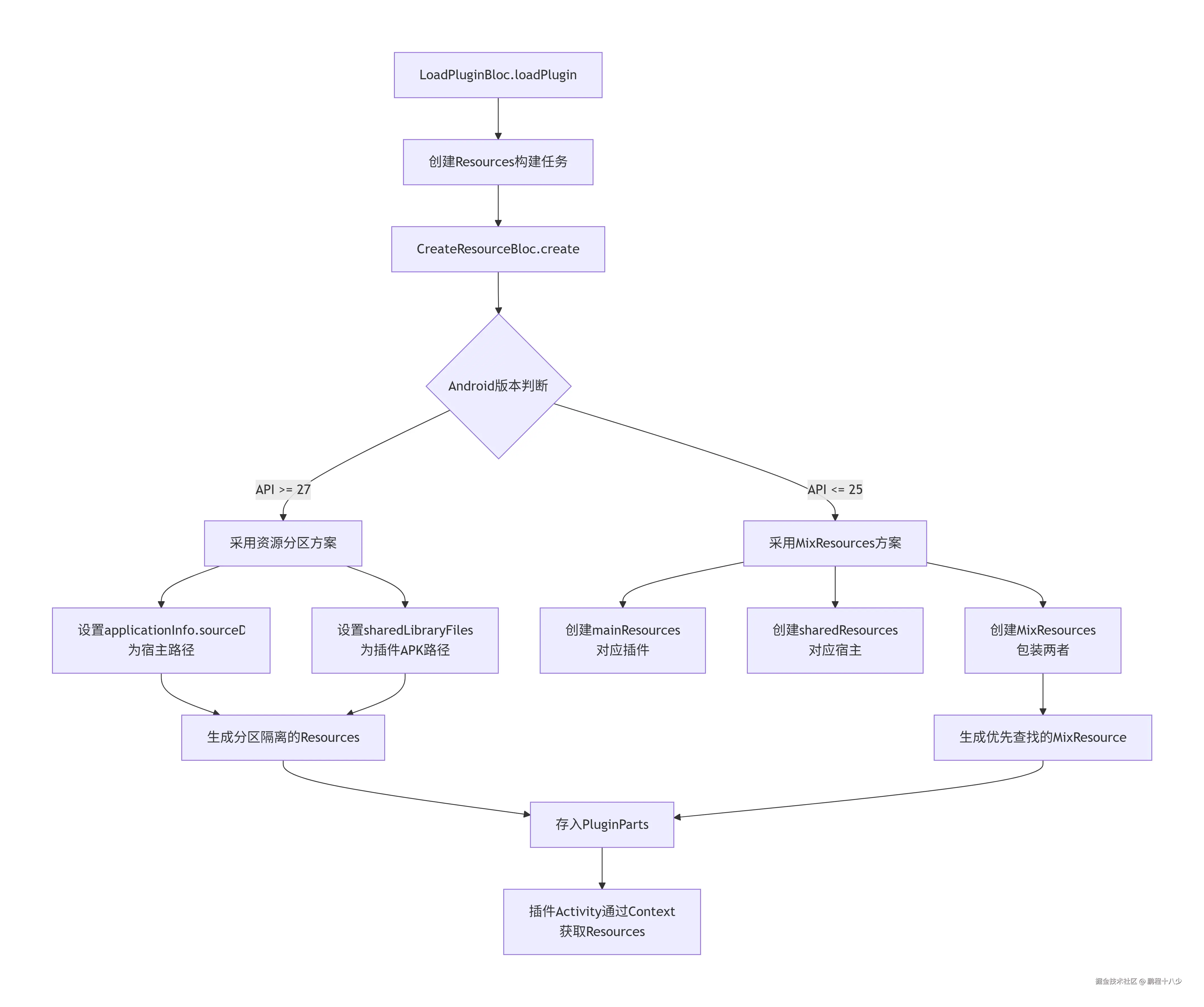
3.2 资源加载流程:三步走策略

deepseek_mermaid_20260330_8726f4.png

Shadow的资源加载遵循简洁而高效的三步流程:

第1步:入口启动

LoadPluginBloc.loadPlugin()
    ↓
创建 Resources 构建任务
    ↓
调用 CreateResourceBloc.create()

第2步:资源创建

CreateResourceBloc.create()
    ↓
根据 Android 版本选择策略:
├─ 高版本 (API 27+) → 资源分区方案
└─ 低版本 (API ≤25) → MixResources方案
    ↓
创建 Resources 对象

第3步:资源使用

Resources 存入 PluginParts
    ↓
插件 Activity.getResources()
    ↓
根据 API 版本访问:
├─ 高版本 → 系统自动路由
└─ 低版本 → MixResources 代理访问

一句话总结LoadPluginBloc 启动 → CreateResourceBloc 根据 Android 版本创建不同策略的 Resources → 插件通过 Context.resources 访问

3.3 具体实现细节

3.3.1 插件Resources的创建时机

// 在LoadPluginBloc.loadPlugin中并行创建
val buildResources = executorService.submit(Callable {
    CreateResourceBloc.create(installedApk.apkFilePath, hostAppContext)
})

3.3.2 Resources绑定到插件Activity

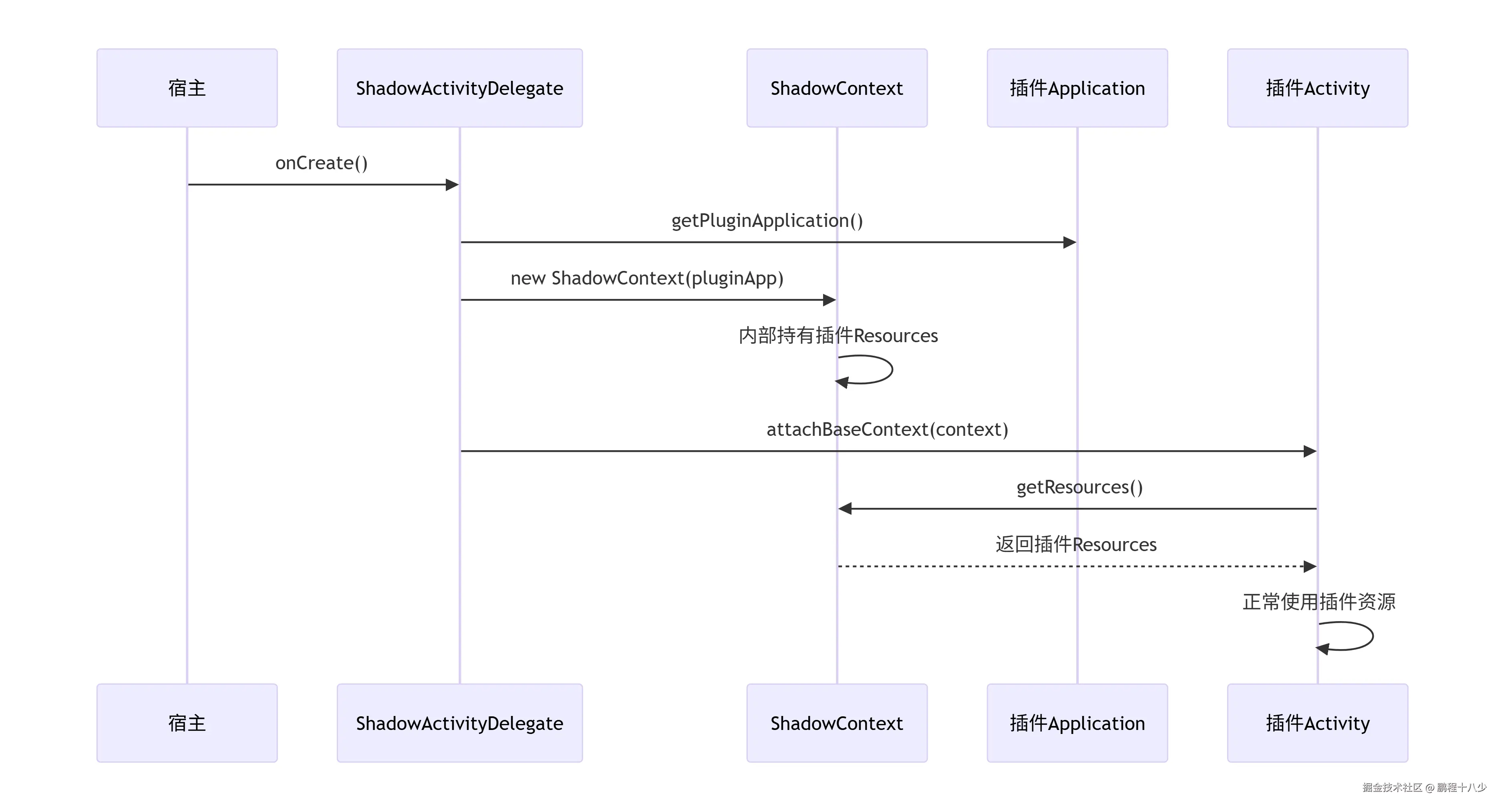
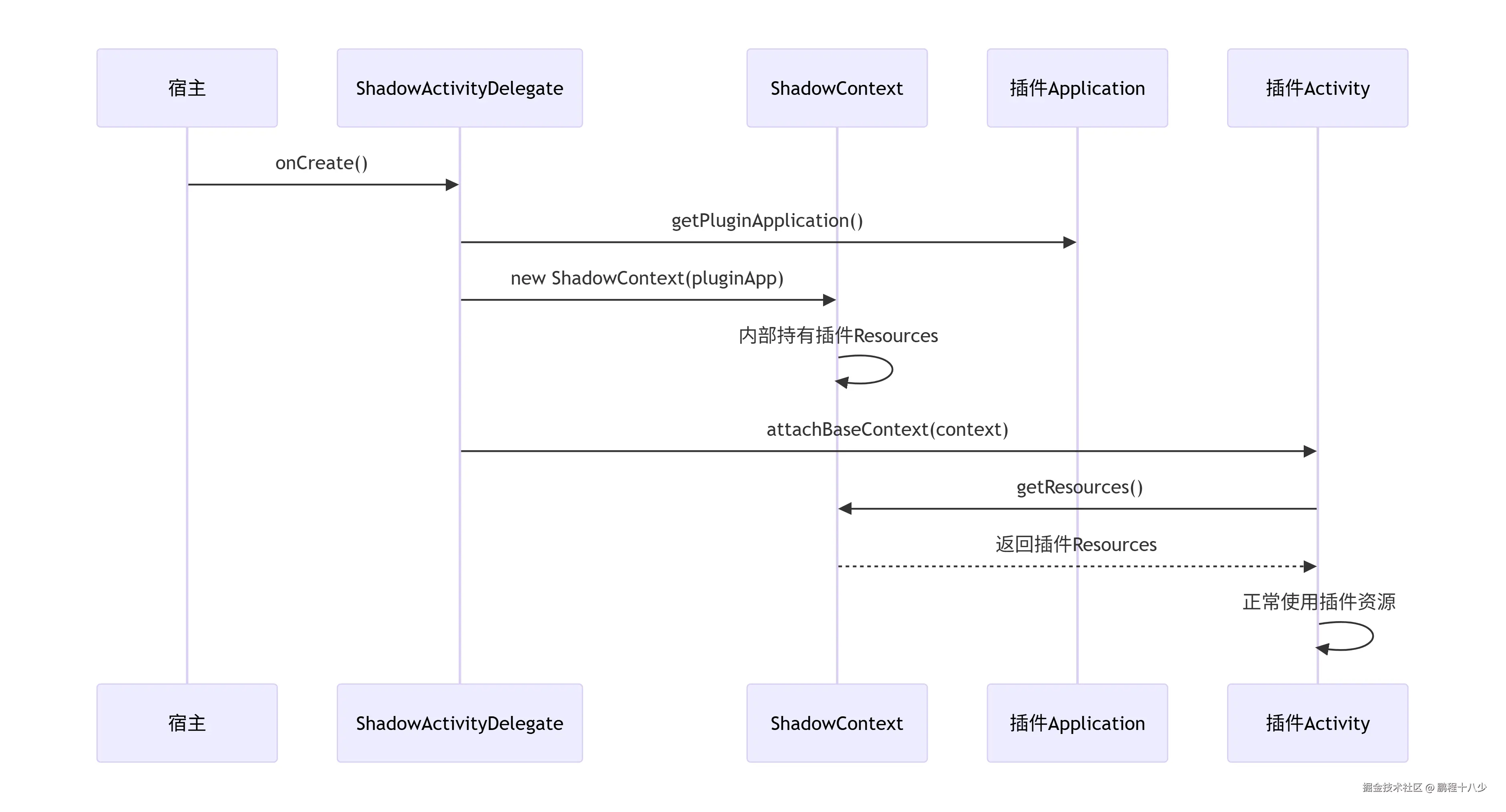
deepseek_mermaid_20260330_949d4c.png

// ShadowActivityDelegate中插件Activity创建流程
class ShadowActivityDelegate {
    
    fun onCreate(savedInstanceState: Bundle?) {
        // 1. 创建插件Activity实例
        val pluginActivity = createPluginActivity()
        
        // 2. 获取插件Application(包含Resources)
        val pluginApplication = getPluginApplication()
        
        // 3. 创建插件的BaseContext
        val pluginBaseContext = ShadowContext(pluginApplication)
        
        // 4. 为插件Activity设置BaseContext
        pluginActivity.attachBaseContext(pluginBaseContext)
        // 这个BaseContext的getResources()返回插件Resources
    }
}

// ShadowContext中资源访问
class ShadowContext : ContextWrapper {
    override fun getResources(): Resources {
        // 返回插件专属的Resources
        return pluginApplication.resources
    }
}

3.3.3 NativeActivity的特殊处理

对于使用NativeActivity的场景,Shadow也有专门的处理流程:

ShadowPluginLoader
   ↓
ShadowNativeActivityDelegate
   ↓
PackageManagerWrapper

PackageManagerWrapper负责包装宿主的PackageManager,确保插件在访问包信息时不会出现问题。

3.4 资源ID冲突问题的双轨解决方案

deepseek_mermaid_20260330_1a2a80.png

Shadow通过双轨策略解决资源ID冲突问题,根据Android版本采用不同方案:

方案一:高版本(API ≥ 27)的资源分区隔离

// 在 CreateResourceBloc 中
private fun fillApplicationInfoForNewerApi(
    applicationInfo: ApplicationInfo,
    hostApplicationInfo: ApplicationInfo,
    pluginApkPath: String
) {
    // 🔥 关键:宿主和插件分配到不同资源分区
    applicationInfo.sourceDir = hostApplicationInfo.sourceDir      // 宿主:0x7f 分区
    applicationInfo.sharedLibraryFiles = arrayOf(pluginApkPath)   // 插件:≥0x80 分区
}

工作原理

宿主资源 ID: 0x7f010001 (包ID=0x7f)
插件资源 ID: 0x80010001 (包ID=0x80 或更高)
                 ↑
            分区不同,不会冲突

优势

  • 物理隔离:系统自动维护分区,彻底避免冲突
  • 性能最佳:资源查找由系统直接路由
  • 类似动态功能模块:与 Android App Bundle 原理相同

方案二:低版本(API ≤ 25)的运行时优先查找

// MixResources 的核心查找逻辑
private fun <R> tryMainThenShared(function: (res: Resources) -> R) = try {
    function(mainResources)      // 1. 先查插件(mainResources)
} catch (e: NotFoundException) {
    function(sharedResources)    // 2. 找不到再查宿主(sharedResources)
}

工作原理

假设宿主和插件都有 R.string.app_name (0x7f010001)

插件调用 getString(0x7f010001):
  1. 先在插件 Resources 中查找 → 找到插件的 "PluginApp"
  2. 如果找不到,才会回退到宿主 Resources
  
结果是:插件始终使用自己的资源,即使 ID 相同

3.5 编译时配合方案

3.5.1 高版本编译配置

// 插件 build.gradle 配置
android {
    // 为插件分配独立的资源包 ID(如 0x80)
    // 编译时自动生成对应的 R.java
    // 确保插件资源 ID 在 0x80xxxxxx 范围
    
    aaptOptions {
        additionalParameters "--package-id", "0x80",
                            "--allow-reserved-package-id"
    }
}

3.5.2 低版本编译配置

// 插件 build.gradle 配置
android {
    // 资源 ID 仍然使用 0x7f 开头
    // 但通过 aapt 参数可以调整 ID 分配
    // Shadow 通过运行时策略解决冲突
    
    // 方案1:使用资源前缀
    resourcePrefix "plugin_"
    
    // 方案2:重命名资源文件
    // 如:宿主用 home_icon.png,插件用 plugin_home_icon.png
}

四、插件如何访问宿主资源?

默认情况下,Shadow设计为插件不能访问宿主资源,以保证隔离性。但确实有共享需求时,可通过以下方式:

方式1:通过getIdentifier()动态获取(推荐)

// 在插件代码中
// 注意:Shadow中插件Context的包名 = 宿主包名
val hostPackageName = context.packageName

val hostStringId = resources.getIdentifier(
    "host_common_string",  // 资源名称
    "string",              // 资源类型
    hostPackageName        // 包名(宿主)
)

if (hostStringId != 0) {
    val text = getString(hostStringId)
    // 使用宿主字符串
}

方式2:宿主暴露接口(更安全可控)

// 宿主定义共享接口
interface HostResourceProvider {
    fun getCommonString(key: String): String?
    fun getCommonDrawable(key: String): Drawable?
    // 仅暴露允许共享的资源
}

// 插件通过约定方式获取接口实例
val provider = getSystemService("host_resource") as HostResourceProvider
val text = provider.getCommonString("welcome")

五、完整解决方案对比

方案核心原理适用版本优点缺点
资源分区宿主和插件使用不同的资源包IDAPI ≥ 271. 彻底隔离 2. 性能最佳 3. 系统原生支持1. 需要高版本系统 2. 编译配置复杂
MixResources运行时"插件优先"查找策略API ≤ 251. 兼容低版本 2. 无需特殊编译 3. 宿主回退机制1. 性能损耗 2. 重写大量方法 3. 可能误覆盖宿主资源

六、实际应用场景

Shadow的资源方案支持以下场景:

  1. UI热更新:紧急修复布局错位、文案错误,无需发版
  2. 多语言动态下发:语言包不随主包发布,按需加载
  3. A/B测试资源:不同用户组看到不同的界面资源
  4. 业务模块独立:每个插件模块可以独立更新UI资源
  5. 主题动态切换:插件可以自带主题,动态更换

七、优势与局限

✅ 优势

  1. 无反射、无Hook:兼容Android高版本,不被系统限制
  2. 资源隔离清晰:插件与宿主资源互不干扰
  3. 双轨策略智能切换:根据系统版本自动选择最佳方案
  4. 性能影响小:高版本下几乎零损耗,低版本下可控

⚠️ 注意事项

  1. 编译配置:高版本需要特殊的编译配置
  2. 资源访问限制:默认禁止插件访问宿主资源,需要显式声明
  3. 版本兼容:需要为不同Android版本测试
  4. 插件大小:每个插件需要包含自己的资源,可能增加体积

八、总结

Shadow通过巧妙的双轨策略解决了Android插件化中的资源冲突难题:

  • 在高版本系统上,利用Android原生的资源分区机制,实现物理隔离
  • 在低版本系统上,通过自定义的MixResources实现运行时优先查找

这种设计体现了优秀的工程思想:在系统提供的边界内创新,不依赖危险的黑科技。通过编译时、运行时和架构设计的综合方案,Shadow为Android插件化提供了一个稳定、可靠、高性能的资源解决方案。

对于正在探索插件化、热修复或动态化方案的团队,Shadow的资源设计思路值得深入研究和借鉴。它告诉我们:解决复杂问题不一定需要复杂的技术,有时巧妙的设计比激进的黑客手段更有效、更持久。


扩展思考:随着Android系统的发展,特别是Android App Bundle和动态功能模块的普及,插件化的资源管理会越来越简单。但在相当长的时间内,兼容老版本的需求仍然存在,Shadow的双轨策略为我们提供了很好的过渡方案。