企业微信CLI开源项目发布,支持通过CLI使用接口能力

40 阅读2分钟

1. 企业微信支持CLI开源

企业微信 CLI 开源项目上架 Github 社区,开放企业微信消息、日程、文档、智能表格、会议、待办、通讯录等核心产品能力,支持主流 AI agent调用。

下载地址:GitHub

 

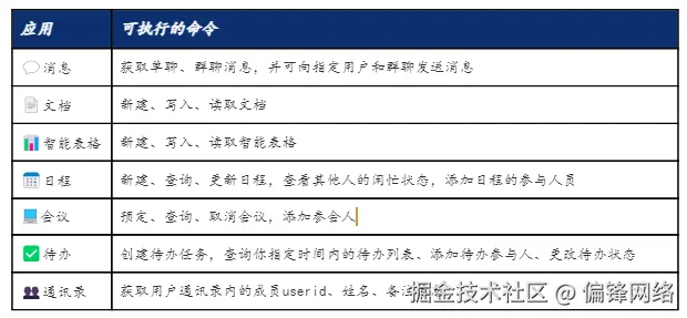
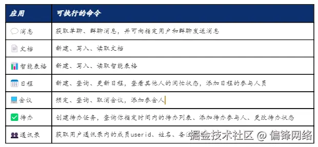
2. CLI可使用的能力

1.png  

3. 如何安装使用CLI

3.1 环境要求

l Node.js(npm/npx)

l 企业微信机器人的 Bot ID 和 Secret,步骤如下:

① 登录企微,进入工作台,找到「智能机器人」,并点击「手动创建」;

② 选择 API 模式创建;

③ 连接方式选择「使用长连接」,即可获取并保存Bot ID 及Secret;

④ 配置可见成员,并完成权限授权,保存即可完成机器人创建。

2.png

 

3.2 安装

3.png

3.3 快速开始

4.png

 

3.4包含的skills*

5.png

更多请参考GitHub使用文档

 

4. 声明

使用要求: CLI的使用需要用户绑定长连接方式机器人的BOT id 和Secret授权。授权后机器人将以用户身份使用对应能力。同时为避免越权,授权了CLI能力的机器人将限制仅创建者可对话,其他成员不可使用。企业微信CLI目前优先对≤10人企业开放使用。

风险提示: 由AI agent调用CLI操作企业微信内部应用,可能受模型幻觉等影响,存在数据泄露、越权等风险。建议在测试企业中先行验证后请谨慎使用,安装使用CLI后默认用户接受潜在风险。

 

5. 其他指引

6.png

企业微信接入OpenClaw指引与官方社群

企业微信帮助中心:企业微信支持CLI开源-帮助中心-企业微信