从零开始构建一个推理模型——使用预训练好的 LLM 生成文本

74 阅读44分钟

本章内容包括

  • 为使用 LLM 搭建代码环境
  • 如何使用 tokenizer 为 LLM 准备输入文本
  • 使用预训练 LLM 进行文本生成的逐步过程
  • 用于加速 LLM 文本生成的缓存与编译技术

在上一章中,我们讨论了传统大语言模型(LLM)与推理模型之间的区别,也介绍了多种提升 LLM 推理能力的技术。这些推理技术通常都是建立在传统(基础)LLM 之上的。

在本章中,我们将为后续章节打下基础,加载这样一个传统 LLM,后续我们会在它之上逐步应用各种推理技术,如图 2.1 所示。这个传统 LLM 已经完成了预训练,能够生成一般性文本,但它还没有被专门训练或增强为一个推理模型。

image.png

图 2.1 一个用于说明推理模型开发四个主要阶段的心智模型。本章聚焦于阶段 1:加载一个传统 LLM,并实现文本生成功能。

除了搭建编码环境和加载一个预训练 LLM,你还将学习如何使用 tokenizer 为模型准备文本输入。如图 2.1 所示,你还会实现一个文本生成函数,使这个 LLM 能够真正用于文本生成。这一功能会在后续章节中继续被使用并进一步改进。

2.1 面向文本生成的 LLM 简介

在本章中,我们会实现进行必要 LLM 实验所需的关键组件,搭建一个编码环境,并加载一个预训练 LLM,用它来生成文本,供后续章节使用。

像这样的 LLM 能够根据用户查询生成连贯的文本回应,如图 2.2 所示。

image.png

图 2.2 一个概览图,展示了 LLM 如何在接收用户查询(输入文本)后生成回答(输出文本)。

图 2.2 总结了一个 LLM 文本生成流水线中的关键组成部分,我们将在本章剩余部分讨论并实现这些步骤。

注意

按照惯例,关于神经网络的算法图通常是从左到右绘制的,因此数据会向前流动经过模型。

如果你已经在《从零开始构建大语言模型》里实现过这些内容,你会发现本章会很熟悉,因为我们会再次走一遍文本生成过程。不过,在本章里,我们会使用 PyTorch,而不是像那本书中那样只使用 NumPy,因为现在 PyTorch 已经成为这个领域更现实的默认选择。Sebastian Raschka 的《从零开始构建大语言模型》也对这些内容做了系统讲解。当然,理解那本书的细节并不是本章的前提,你仍然可以在本章中学到这些生成步骤的核心思想。

如果本章让你想起《从零开始构建大语言模型》中的相关内容,那是正常的,因为这里很多材料确实是为推理模型开发做准备的基础内容。

在真正开始实现图 2.2 中展示的组件之前,包括输入准备、加载预训练 LLM 以及生成文本,我们首先要确认编码环境已经就绪。这正是下一节的重点。

2.2 搭建编码环境

本节会介绍如何搭建代码环境,用于测试本书后续示例中的 Python 代码。我建议你在决定使用哪种方式之前,先把这一节完整读完。

如果你曾经写过 Python 代码,那么你很可能已经安装过 Python。在这种情况下,最简单的做法通常是确认你已经有一个 Python 环境可用(例如 Python 3.10 或更新版本),并且已经掌握 Python 的包安装器 pip 的基本使用。

如果你已经从本书出版社的网站下载了本书配套代码,那么可以通过 requirements.txt 一次性安装本章所需的 Python 依赖:

pip install -r requirements.txt

或者,你也可以不下载 requirements.txt 文件,而是直接执行:

pip install -r https://raw.githubusercontent.com/\
rasbt/reasoning-from-scratch/refs/heads/main/requirements.txt

本章使用的 Python 包

如果你更喜欢只安装本章用到的包,也可以直接运行下面这条命令:

pip install torch>=2.7.1 tokenizers>=0.21.2 reasoning-from-scratch
  • torch 指的是 PyTorch,它是一个被广泛使用的深度学习库,提供了构建和训练神经网络所需的工具。
  • tokenizers 是一个用于高效分词的库,我们会用它来为 LLM 准备输入文本。
  • reasoning-from-scratch 是我为本书开发的一个自定义库。它包含贯穿全书的示例实现,以及我们会用到的一些辅助函数。

虽然 pip 依然是最经典、最常见的 Python 包安装方式,但我现在更推荐使用 uvuv 是一个更现代的 Python 包和项目管理工具。简而言之,我更推荐它,因为它通常明显更快,而且它的依赖管理体验通常也比 pip 更稳定、更可靠。它还会自动创建隔离环境,并在某些情况下帮你处理系统 Python 与项目 Python 版本之间的兼容问题。它也非常适合新手,因为你可以在一个项目里快速开始,而不用先折腾一堆环境设置。

图 2.3 展示了一个四步过程,用于安装并使用 uv,以便运行本章中的代码,这一点我们会在本节后半部分详细展开。

image.png

图 2.3 通过 macOS 终端安装并使用 uv 这一 Python 包与项目管理工具。

图 2.3 所示流程是在 macOS 终端中完成的,不过 uv 同样支持 Linux 和 Windows。

1)安装 uv。你可以在 uv 的官方网站查看安装说明:
docs.astral.sh/uv/getting-…

2)接着,克隆 GitHub 仓库:

git clone --depth 1 https://github.com/rasbt/reasoning-from-scratch.git

这里的 --depth 1 选项会让 Git 执行一次浅克隆,这意味着它只下载该仓库的最新版本,而不会把完整的版本历史都拉下来。这样下载更快,也更省空间。

如果你的电脑上没有安装 Git,你也可以直接从出版社网站手动下载压缩包,或者在浏览器中访问下面这个地址下载 zip 文件:
github.com/rasbt/reaso…
(下载之后再解压。)

3)然后,在终端中进入 reasoning-from-scratch 文件夹。

4)在 reasoning-from-scratch 文件夹内部执行:

uv run jupyter lab

上面的命令会启动 JupyterLab,你也可以改成启动 Jupyter Notebook,然后执行本章对应的 notebook 代码。

提示

Python 脚本文件也可以通过下面这种方式执行:

uv run script-name.py

上面的 uv run ... 命令会自动调用一个虚拟环境(通常位于 .venv/ 文件夹里),并根据 reasoning-from-scratch 文件夹中的 pyproject.toml 自动安装所需依赖。所以,只要你用的是这个项目,你通常不需要额外手动安装 requirements.txt 里的依赖。

如果你还需要安装额外的包,可以使用如下命令:

uv add packagename

这本书配套仓库还包含一些额外的安装说明和注意事项,位于 ch02 文件夹下,供你在需要时参考。

2.3 理解硬件需求与建议

训练 LLM 非常昂贵。以当前主流 LLM 实践为例,训练一个模型通常需要数百万到上千万美元,而更大的模型甚至可能超过 5000 万美元的计算成本,才能在其基础上进一步叠加推理技术。

例如,Meta 的 Llama 3 模型——它本身也曾被不少推理工作当作基础模型——据报道是在 2,048 张 Nvidia H100 GPU 上训练约 11 周完成的,估算成本约为 550 万美元。(这里指的是完整训练成本,不包括后续进一步扩展和部署所需的额外成本。)

此外,根据相关技术报告,这类训练往往还会消耗数以千万计的 GPU 小时。如果你用一个非常粗略的平均值,比如 620 瓦功耗来估算,这相当于一个普通美国家庭大约 55 年的用电量。

这些资源需求在第一眼看上去可能非常吓人,尤其是对于想要学习如何构建 LLM 的开发者来说。但好消息是:我们并不需要重新训练一个完整的大模型。相反,我们可以从一个相对较小、已经预训练好的 LLM 出发,在其之上实现推理技术。

本章中我们使用的是一个较小的、基于 transformer 的解码器架构模型。后面章节介绍的方法,也同样适用于更大的 LLM。你可以把这里的过程理解成一种预算友好的实验路径

总的来说,我的目标是:让你可以在现实可行的硬件条件下真正上手。就一般学习而言,你大概率不需要为了跑本章内容而专门买一台昂贵的新机器。相反,你甚至可以先从一个更小的测试环境开始,例如一台带有 Apple Silicon 芯片的新款 Mac mini,它依然足以让你学到很多关于推理与模型工作方式的核心内容。在我看来,先在一个较小系统里动手,往往更有助于真正理解这些机制,因为它会迫使你更认真地去观察计算与内存之间的权衡。

不过,尽管我们在本章里使用的是一个非常小的模型来做演示,但后续章节中的某些推理优化技术——尤其是第 5 到第 8 章中的一些内容——会更偏计算密集,因此在这些阶段,GPU 会更有帮助。

如果你跟着本节做环境测试,你应该已经安装好了 PyTorch。下面这段代码可以帮助你检查当前可用的计算设备类型:

import torch
 
print(f"PyTorch version {torch.__version__}")
if torch.cuda.is_available():
    print("CUDA GPU")
elif torch.xpu.is_available():
    print("Intel GPU")
elif torch.mps.is_available():
    print("Apple Silicon GPU")
else:
    print("Only CPU")

根据你的机器配置,代码可能返回:

PyTorch version 2.7.1
Only CPU

如果你是在一台只有 CPU 的机器上工作,那也完全没问题。第 2 到第 5 章的内容都可以在合理时间内运行完。

根据不同章节,代码会优先自动使用 NVIDIA CUDA GPU(如果可用),否则会退到 Apple Silicon GPU,再不然就使用 CPU。在后续各节和后续章节中,我也会提供更具体的说明。

如果你是研究人员,或者需要更强算力,但手头没有合适 GPU,也可以考虑云端选项。就我个人而言,我比较偏好 Lightning AI Studiolightning.ai/),因为它用起来很顺手,功能也比较完整,如图 2.4 所示。另一个常见选择是 Google Colabcolab.research.google.com/)。

image.png

图 2.4 浏览器中的 Lightning AI GPU 云平台概览。该界面支持 Python 脚本、Jupyter notebook、终端访问,并允许用户根据计算需求在 CPU 与多种 GPU 之间切换。

截至写作本书时,Lightning AI 提供了一个用户友好的 Web 界面,你可以通过简单配置,在不同 GPU 选项之间灵活切换,如图 2.4 所示。(不过再次说明,本章并不要求 GPU;如果你确实想用 GPU,本章用一张 V4 GPU 就已经绰绰有余。)

注意

坦率地说,我曾在 2023 年帮助搭建并推出过 Lightning AI 平台上的一个功能,因此这里的推荐并非完全“零关联”。但我在这里推荐它,并不是因为我从中获得了任何回报,而是因为它确实是我个人实际在用、也确实觉得足够方便的一个选项。它支持快速切换 CPU 与 GPU,也支持临时环境和项目环境的快速启动。

如果你需要更详细的云平台使用建议,ch02 目录下还附带了一些额外说明。

关于 PyTorch

在本节中,我们导入并使用了 PyTorch。它是一套非常流行的通用神经网络库。全书中我们都会使用它,包括后面将实现的各种推理方法。

如果你对 PyTorch 还不熟悉,或者希望先快速掌握它的核心概念,我推荐你参考我网站上的课程材料《PyTorch in One Hour: Build and Train Neural Networks on Apple Silicon》(sebastianraschka.com/teaching/py…)。

2.4 为 LLM 准备输入文本

在本节中,我们会学习如何使用 tokenizer 来处理输入和输出文本,如图 2.5 所示。它展开展示了图 2.2 中更早提到的输入与输出准备步骤,从而更详细地说明 tokenizer 流水线的工作过程。

image.png

图 2.5 一个简化示意图,展示 LLM 如何接收输入数据并生成输出。用户提供的文本会先通过 tokenizer 的 encode 方法被转换为 token ID,然后送入 LLM。LLM 输出的 token ID 再通过 tokenizer 的 decode 方法还原成人类可读的文本。

为了让这一过程先在实践中跑通,我们会先从本书 reasoning-from-scratch Python 包里加载一个 tokenizer,这个包你应该已经在 2.2 节里安装好了。

我们先下载 tokenizer 文件(它对应的是 Qwen3 基础 LLM,后面几节我们会正式介绍它):

from reasoning_from_scratch.qwen3 import download_qwen3_small
download_qwen3_small(kind="base", tokenizer_only=True, out_dir="qwen3")

这会显示一个类似下面的进度条:

tokenizer-base.json: 100% (6 MiB / 6 MiB)

这条命令会下载 tokenizer-base.json 文件(大约 6 MB),并将其保存到 qwen3 子目录下。

接下来,我们通过这个 tokenizer 文件来初始化一个 Qwen3Tokenizer

from pathlib import Path
from reasoning_from_scratch.qwen3 import Qwen3Tokenizer
 
tokenizer_path = Path("qwen3") / "tokenizer-base.json"
tokenizer = Qwen3Tokenizer(tokenizer_file_path=tokenizer_path)

由于我们现在还没有真正加载 LLM(图 2.5 中展示的是完整组件流程),所以这里先只单独试用 tokenizer。具体来说,我们先做一个 tokenizer 的往返演示,也就是:先把一段文本编码成 token ID,再把这些 token ID 解码回字符串,如图 2.6 所示。

image.png

图 2.6 使用 tokenizer 演示“往返式”分词流程。用户提供的输入文本首先通过 encode 方法转换为 token ID,然后再通过 decode 方法准确地还原为原始文本。

下面两段代码分别实现图 2.6 中展示的编码和解码过程:

prompt = "Explain large language models."
input_token_ids_list = tokenizer.encode(prompt)
text = tokenizer.decode(input_token_ids_list)
print(text)

打印结果如下:

'Explain large language models.'

正如输出结果所示,编码再解码之后,tokenizer 成功重建出了原始输入提示词。

为了更直观地理解 tokenizer 是如何工作的,我们还可以逐个查看这些 token ID 分别对应的字符串:

for i in input_token_ids_list:
    print(f"{[i]} --> {tokenizer.decode([i])}")

输出如下:

840 --> Ex
20772 --> plain
3460 -->  large
4128 -->  language
4119 -->  models
13 --> .

如输出所示,原始文本会被拆成若干 token ID。这些 token 既可能表示整个词,也可能只表示词的一部分,这取决于 tokenizer 的切分方式。

例如,“Explain” 被拆成了两个 token:“Ex”和“plain”。这是因为 tokenizer 可能采用了一种基于 byte pair encoding(BPE) 的方法。BPE 会通过反复合并文本中最常见的字符组合,逐步构建词或子词单元。空格通常也会被包含进 token 中(例如 " large"),这样一来,LLM 在处理文本时就可以更自然地感知单词边界。

这个 Qwen3Tokenizer 拥有大约 151,000 个 token 的词表,这个规模相对相当大。作为对比,早期 GPT-2 的词表大约只有 50,000 个 token,而 Llama 3 的词表大约在 128,000 左右。

一个更大的词表,通常意味着语言模型在处理文本时能够用更少的 token 来表示更多内容,因为它更容易直接用完整词或更长的子词来表示文本,而不必频繁拆成很多很小的片段。比如,把 “Explain” 拆成 “Ex” 和 “plain” 这样的情况,在更大的词表下可能就不再需要。token 越少,输入序列通常越短,这会直接减少模型运行时的资源消耗。更具体地说,减少 token 数量往往会降低模型推理时的计算量,也会减少生成完整回答所需的 token 数量。

幸运的是,一个 tokenizer 的多 token 分词实现细节并不是本书的重点。不过,如果你对 tokenizer 机制本身很感兴趣,包括多字符实现等更深入内容,可以参考附录 C。

练习 2.1:编码未知词

试着用 tokenizer 自己做一些实验,看看它是如何处理未知词的。举例来说,如果你给它输入拼写错误的单词、虚构词语,或者不同语言里的单词,它会如何进行 token 化。

2.5 加载预训练模型

在上一节里,我们已经加载并初始化了 tokenizer,用它把输入文本转换成 token ID,并且又从 token ID 解码回文本。现在,在这一节里,我们将把真正的 LLM 模型也加载进来,如图 2.7 所示。

image.png

图 2.7 本书推理模型开发四个关键阶段的概览。本节聚焦于阶段 1:加载预训练 LLM。

正如上一节提到的,在本书中我们会使用 Qwen3 0.6B 作为一个轻量级预训练基础模型。在这一节中,我们就会真正把它加载进来,如图 2.7 所示。模型名里的 “0.6B” 表示:这个模型大约包含 6 亿个参数

为什么选择 Qwen3?

虽然目前公开可用的开源模型有很多,我之所以选择 Qwen3 0.6B,主要有以下几点考虑:

  • 对于本书来说,我们需要一个体量较小、适合在消费级硬件上运行的基础模型。
  • 在同等参数规模下,Qwen3 模型家族在当前写作时通常具备较好的基准性能。
  • Qwen3 0.6B 相比 Gemma 3 1B 和 Llama 2 1B 更节省内存。
  • Qwen3 同时提供了基础模型版本(本书推理模型开发的重点)和指令模型版本,便于后续做参考与对比。

注意

这里所说的 “Qwen3” 指的是阿里巴巴的 Qwen3 系列模型,不是其他名字相似的模型。

为了强调我们是在“从零开始”搭建整个流程,我在本书的 GitHub 仓库中自己实现了一个轻量版 Qwen3 模型,而不是直接依赖外部现成的 LLM 库。这样做主要是出于教学目的:它可以让我们更清楚地看到模型内部是如何工作的,也更容易在后续实验中进行修改。尽管是从头实现的,但它依然与原始预训练 Qwen3 权重完全兼容。

不过,这并不意味着我们会在本章里深入拆解 Qwen3 的全部实现细节。这些内容会让本书偏离主线,更像是回到另一本书——《从零开始构建大语言模型》的范畴。本书的重点是:在一个基础模型之上实现推理方法,而在这里,这个基础模型就是 Qwen3。

注意

这个自行实现的 Qwen3 LLM 能完全在本地运行,这一点对很多读者来说也有额外价值,因为他们不必把自己的输入与输出发送给外部 API。如果你对隐私更敏感,那么本地运行会是一个非常有吸引力的选择。

如果你对 Qwen3 的更多背景信息感兴趣,可以查看附录 X。

在加载模型之前,我们还需要先决定:把模型放到哪个设备上运行,也就是 CPU 还是 GPU。清单 2.1 中的代码会自动选择当前可用的最佳设备:

清单 2.1 自动获取设备

def get_device(enable_tensor_cores=True):
    if torch.cuda.is_available():
        device = torch.device("cuda")
        print("Using NVIDIA CUDA GPU")
        
        if enable_tensor_cores:
            major, minor = map(int, torch.__version__.split(".")[:2])
            if (major, minor) >= (2, 9):
                torch.backends.cuda.matmul.fp32_precision = "tf32"
                torch.backends.cudnn.conv.fp32_precision = "tf32"
            else:
                torch.backends.cuda.matmul.allow_tf32 = True
                torch.backends.cudnn.allow_tf32 = True
 
    elif torch.backends.mps.is_available():
        device = torch.device("mps")
        print("Using Apple Silicon GPU (MPS)")
 
    elif torch.xpu.is_available():
        device = torch.device("xpu")
        print("Using Intel GPU")
 
    else:
        device = torch.device("cpu")
        print("Using CPU")
 
    return device

如果你使用的是支持 Tensor Cores 的 NVIDIA GPU,并且使用的是较新的 PyTorch 版本,那么上面的 get_device() 函数会在 enable_tensor_cores=True 时自动启用 Tensor Cores,以便更快执行矩阵运算。这一设置通常只会带来极小的数值差异,但换来的速度提升往往是值得的。对于非 NVIDIA 设备,这些设置会被忽略。

接下来,我们可以直接调用它来拿到当前设备:

device = get_device()

很多硬件平台都支持一定程度的自动优化,因此即便你只是想调试代码或验证思路,让程序自动选择设备通常也是有帮助的。当然,为了便于复现实验和排查问题,你也可以显式指定设备:

device = torch.device("cpu")

不管用哪种方式,在继续本章之前,你都应该先确认模型确实被加载到了你想要的设备上。如果系统有 GPU,你通常会看到更好的性能。

注意

本章中的主要实验是在一台 Mac mini M4 上完成的;后文中提到的性能测试还包括 Apple Silicon M4 GPU 和 NVIDIA H100 GPU 的结果。

不过,在把模型放到设备上之前,我们首先要下载 Qwen3 0.6B 所需的权重文件。这些文件包含了初始化这一预训练模型所需的全部参数:

download_qwen3_small(kind="base", tokenizer_only=False, out_dir="qwen3")

输出如下:

qwen3-0.6B-base.pth: 100% (1433 MiB / 1433 MiB)
✓ qwen3/tokenizer-base.json already up-to-date

(这里 tokenizer 会显示一个勾选提示,因为我们在上一节里已经下载过它了。)

现在,权重下载完成后,我们可以实例化 Qwen3Model 类,然后通过 PyTorch 的 load_state_dict 方法把预训练权重加载进去:

from reasoning_from_scratch.qwen3 import Qwen3Model, QWEN_CONFIG_06_B
 
model_path = Path("qwen3") / "qwen3-0.6B-base.pth"
model = Qwen3Model(QWEN_CONFIG_06_B)
model.load_state_dict(torch.load(model_path))
model.to(device)

如果你的 device 设置是 "cpu",那么 model.to(device) 这一操作可能会显得“多余”,因为默认情况下模型本来就在 CPU 内存里。但把这一步写上是个好习惯,因为后面切换设备时就不需要改代码。

执行完上面的代码后,你应该会得到类似如下输出(如果你是在交互式环境里运行,比如 Jupyter Notebook,那么只要打印 model 就可以看到):

Qwen3Model(
  (tok_emb): Embedding(151936, 1024)
  (trf_blocks): ModuleList(
    (0-27): 28 x TransformerBlock(
      (att): GroupedQueryAttention(
        (W_query): Linear(in_features=1024, out_features=2048, bias=False)
        (W_key): Linear(in_features=1024, out_features=1024, bias=False)
        (W_value): Linear(in_features=1024, out_features=1024, bias=False)
        (out_proj): Linear(in_features=2048, out_features=1024, bias=False)
        (q_norm): RMSNorm()
        (k_norm): RMSNorm()
      )
      (ff): FeedForward(
        (fc1): Linear(in_features=1024, out_features=3072, bias=False)
        (fc2): Linear(in_features=1024, out_features=3072, bias=False)
        (fc3): Linear(in_features=3072, out_features=1024, bias=False)
      )
      (norm1): RMSNorm()
      (norm2): RMSNorm()
    )
  )
  (final_norm): RMSNorm()
  (out_head): Linear(in_features=1024, out_features=151936, bias=False)
)

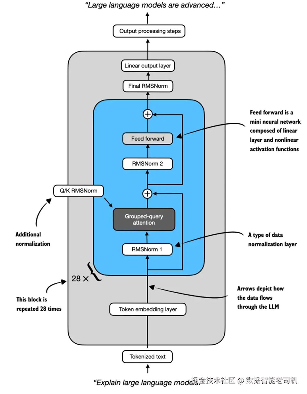
这段输出是 PyTorch 打印出来的 Qwen3 0.6B 模型结构摘要。它突出了模型的关键组件:一个嵌入层、28 个 transformer block,以及一个最终输出投影层。每个 transformer block 中又包括 grouped-query attention 机制、一个多层前馈网络,以及贯穿其中的归一化层。

这些组件的整体结构在图 2.8 中做了直观展示,帮助读者更好地理解 LLM 架构。不过,本章并不要求你必须完全掌握这些结构细节。既然我们并不打算在这里修改模型本体,而只是要在它之上构建推理方法,你完全可以先把它当作一个黑盒来看待。当然,如果你对其中诸如 RMSNorm 之类的组件感兴趣,可以参考附录 T。

image.png

图 2.8 Qwen3 0.6B 模型架构概览。输入文本先经过 tokenizer,再进入嵌入层,然后通过 28 个重复的 transformer block。每个 block 内部都包含 grouped-query attention、前馈层与 RMS 归一化。模型最后以一个归一化层和一个线性输出层结束。图中的箭头展示了数据在模型中的流动路径。

到这里,本节的核心目标就已经完成了:我们已经成功加载了一个预训练模型,也大致了解了它的架构。理论上,它现在已经具备生成连贯文本的能力了。下一节中,我们将真正让它跑起来:把它用作一个基础的文本生成器。

2.6 理解顺序式 LLM 文本生成过程

既然我们已经加载好了一个预训练 LLM,下一步就是写一个函数,让这个 LLM 真的能够生成文本。这一点对后面实现各种推理增强方法非常关键,因此我们会在本章后续反复用到,如图 2.9 所示。

image.png

图 2.9 本书推理模型开发四个关键阶段的概览。本节会解释 LLM 中文本生成的核心概念,使我们能够实现一个文本生成函数,并在本章剩余部分真正使用这个预训练 LLM。

不过,在真正开始写这个文本生成函数之前——如图 2.9 所示,这是本章剩余部分的重点——我们先来理解 LLM 文本生成背后的基本机制。

所有现代 LLM 的文本生成,本质上都是一个顺序式过程:LLM 每次只生成一个新 token。这个过程通常被称为自回归生成(autoregressive generation),如图 2.10 所示。

image.png

图 2.10 LLM 中顺序式(自回归)文本生成的示意图。每一次迭代中,模型都会根据输入以及此前已经生成的 token 来预测下一个 token,然后把这个新 token 累积回输入中,继续生成连贯输出。

图 2.10 展示的是一个宽视角的自回归生成概览。图中每次只显示一个生成出的输出 token(图中叫 “new”),以及它如何逐步扩展输入提示。它的目的是帮助你直观理解基于 LLM 的文本生成究竟是如何一步一步往前走的。

聊天机器人界面

尽管图 2.10 展示的是底层逐 token 预测过程,但在一个真正的聊天界面里,实际机制会稍微复杂一些。模型依然是一次预测一个 token,但系统还会额外管理系统提示词、历史对话以及其他上下文,让模型在多轮对话中表现得更自然、更一致。这里我们聚焦的是单轮生成场景,也就是当前回答不依赖前面已有回答的情形。更复杂的多轮对话上下文管理,可以参考附录 D。

现在,为了把这个顺序生成过程看得更清楚,我们只看其中的一个迭代步骤,如图 2.11 所示。也就是说,我们先不考虑完整的连续生成,而只聚焦于单步预测。

image.png

图 2.11 对自回归文本生成过程中的单次迭代进行更细致的观察。LLM 会生成一个与输入序列相对应、但整体右移一位的输出序列。在每次迭代中,模型都会预测序列中的下一个 token。本质上,LLM 学会的是:一次一个 token 地继续补全输入提示。

为了进一步看清图 2.11 中这一单步生成过程,我们继续沿用 2.4 节里的示例提示词:

“Explain large language models.”

对应代码如下:

prompt = "Explain large language models."
input_token_ids_list = tokenizer.encode(prompt)
print(f"Number of input tokens: {len(input_token_ids_list)}")
 
input_tensor = torch.tensor(input_token_ids_list)
input_tensor_fmt = input_tensor.unsqueeze(0)
input_tensor_fmt = input_tensor_fmt.to(device)
 
output_tensor = model(input_tensor_fmt)
output_tensor_fmt = output_tensor.squeeze(0)
print(f"Formatted Output tensor shape: {output_tensor_fmt.shape}")

squeeze 和 unsqueeze:张量形状调整

张量是具有 n 个维度的数据结构。很多 PyTorch 函数和模型组件都要求输入张量具有特定维度,因此我们经常需要通过增减长度为 1 的维度来让张量形状匹配。

PyTorch 中的 .squeeze().unsqueeze() 操作,就专门用于改变张量形状:

  • .unsqueeze() 会在指定位置新增一个长度为 1 的维度
  • .squeeze() 会去掉长度为 1 的维度

举个例子,如果模型要求输入张量必须带有一个 batch 维度,而你的输入只是一个普通向量,就可以这样补一个维度:

example = torch.tensor([1, 2, 3]) 
print(example)
print(example.unsqueeze(0))

输出为:

tensor([1, 2, 3])
tensor([[1, 2, 3]])

这里 .unsqueeze(0) 在位置 0 新增了一个维度,把一个 1D 张量变成了形状为 (1, 3) 的 2D 张量。

反过来,.squeeze(0) 会移除第 0 个位置上长度为 1 的维度:

example = torch.tensor([[1, 2, 3]]) 
print(example)
print(example.squeeze(0))

输出为:

tensor([[1, 2, 3]])
tensor([1, 2, 3])

这在你需要把额外补上的那个维度去掉时会很有用。

上面那段代码执行后,输出如下:

Number of input tokens: 6
Formatted Output tensor shape: torch.Size([6, 151936])

正如我们看到的,我们给模型输入了 6 个 token,模型返回了一个 6 × 151,936 的矩阵。这个 6 对应的是输入中的 6 个 token;第二个维度 151,936,则对应模型的输出词表大小。

也就是说,输入序列中的每一个 token,都对应一个长度为 151,936 的向量。你可以把这个向量理解成:模型对整个词表中每一个候选 token 的“打分”。分数越高,模型就越倾向于把它当作下一个生成 token。

因此,为了得到模型要生成的下一个文本 token,我们就要从这个 6 × 151,936 的输出矩阵里,找到最后一个 token 所对应那一行中分数最高的位置,再把那个位置映射回 tokenizer 中的 token ID,如图 2.12 所示。

image.png

图 2.12 更细致地展示 LLM 在一次文本生成迭代中输出的原始分数,是如何被转换成一个 token ID,以及它所对应的文本表示的。

下面我们就用代码来完成图 2.12 所示的过程。

由于当前这个 LLM 是按照 next-token prediction 训练的,并且如图 2.11 所示,我们现在只关心最后一个位置对应的分数,因此可以通过 [-1] 索引拿到它:

last_token = output_tensor_fmt[-1].detach()
print(last_token)

这里 .detach() 的作用,是把这个张量从模型训练图中分离出来。更直白地说,就是:我们只是想查看模型最后一个 token 的输出分数,不需要再保留用于反向传播的额外信息。这样可以节省内存,也让后面的操作更轻量。

打印结果会是一组对应最后一个 token 的 151,936 个值:

tensor([ 7.3750,  2.0312,  8.0000,  ..., -2.5469, -2.5469, -2.5469],
       dtype=torch.bfloat16)

接下来,我们通过 argmax 找到最大分数的位置:

print(last_token.argmax(dim=-1, keepdim=True))

结果是:

tensor([20286])

这个整数值表示:在最后一个 token 对应的输出向量里,位置 20286 拿到了最高分。也就是说,模型预测下一个 token ID 应该是 20286。然后我们把它交给 tokenizer 去解码:

print(tokenizer.decode([20286]))

输出为:

Large

max 与 argmax

这里值得顺手回顾一下 maxargmax 的区别,因为我们后面会频繁用到 torch.argmax() 来选择下一个 token。

PyTorch 中的 torch.max()torch.argmax() 功能不同:

  • torch.max() 返回的是最大值本身
  • torch.argmax() 返回的是最大值所在的位置索引

例如:

example = torch.tensor([-2, 1, 3, 1])
print(torch.max(example))
print(torch.argmax(example))

输出是:

tensor(3)
tensor(2)

最大值是 3,而它第一次出现的位置索引是 2。

如果你在 torch.argmax() 中使用 keepdim=True

print(torch.argmax(example, keepdim=True))

则输出为:

tensor([2])

这里 keepdim=True 会保留输出张量的维度数,这在后续拼接张量、或者把 token ID 交回 tokenizer 的时候非常方便。

到目前为止:

  • 图 2.10 展示了 LLM 的逐步生成整体过程;
  • 图 2.11 放大了其中单次迭代;
  • 图 2.12 又进一步说明:在这一轮迭代中,模型输出的分数矩阵是如何被转换成具体 token ID 的。

既然我们现在已经知道,LLM 是如何生成一个 token 的,下一节就可以把这些步骤串起来,写出一个真正能连续生成文本的最小文本生成函数。

2.7 编写一个最小文本生成函数

上一节解释了 LLM 中文本生成这一基本的顺序式、自回归生成过程。在本节中,我们将在这个概念基础上,真正实现一个文本生成函数,让这个预训练 LLM 能够根据给定提示生成连贯文本,如图 2.13 所示。

image.png

图 2.13 本书推理模型开发四个关键阶段的概览。本节会为预训练 LLM 实现一个文本生成函数。

图 2.13 中提到的这个文本生成函数,首先会把输入提示词转换为 token ID,交给模型处理。模型会预测最有可能的下一个 token,然后我们把它追加到当前序列中,再继续扩展这个序列来生成新的 token。这个迭代过程会一直持续,直到满足某个停止条件,然后我们再把生成出来的 token ID 解码成人类可读文本。

图 2.14 就展示了这个流程:它不仅显示生成出的 token ID,还同时显示它们对应的文本片段。

image.png

图 2.14 大语言模型(LLM)中顺序式(自回归)文本生成的示意图,并显式展示 token ID。每次迭代中,模型都会基于原始输入以及此前所有已生成 token 来预测下一个 token。这个预测出来的 token 会同时以文本形式和 token ID 形式被追加到序列中。

下面的 generate_text_basic_stream 函数,就是图 2.14 所描述的顺序生成过程的一个最基础实现。它使用上一节介绍过的 argmax 方式来决定每一步生成哪个 token。

清单 2.2 一个基础文本生成函数

@torch.inference_mode()
def generate_text_basic_stream(
    model,
    token_ids,
    max_new_tokens, 
    eos_token_id=None
):
 
    model.eval()
 
    for _ in range(max_new_tokens):
        out = model(token_ids)[:, -1]
        next_token = torch.argmax(out, dim=-1, keepdim=True)
 
        if (eos_token_id is not None
                and torch.all(next_token == eos_token_id)):
            break
 
        yield next_token
        
        token_ids = torch.cat([token_ids, next_token], dim=1)

清单 2.2 中的 generate_text_basic_stream 函数会通过 argmax 选出下一个 token,然后在一个固定的最大迭代次数(max_new_tokens)内不断重复这一过程。它返回的其实是一个个逐步生成的 token ID,就像图 2.14 中展示的那样,随后我们可以再把这些 token ID 解码成文本。

下面我们用这个函数,让 Qwen3Model 针对一个简单提示生成 100 个新 token:

prompt = "Explain large language models in a single sentence."
input_token_ids_tensor = torch.tensor(
    tokenizer.encode(prompt),
    device=device
    ).unsqueeze(0)
 
max_new_tokens = 100
 
for token in generate_text_basic_stream(
    model=model,
    token_ids=input_token_ids_tensor,
    max_new_tokens=max_new_tokens,
):
    token_id = token.squeeze(0).tolist()
    print(
        tokenizer.decode(token_id),
        end="",
        flush=True
    )

你可能需要等待 1 到 3 分钟不等,具体取决于你的计算机配置。

生成出来的文本如下:

Large language models are artificial intelligence systems that can
understand, generate, and process human language, enabling them to
perform a wide range of tasks, from answering questions to writing
articles, and even creating creative content.<|endoftext|>Human language
is a complex and dynamic system that has evolved over millions of
years to enable effective communication and social interaction. It is
composed of a vast array of symbols, including letters, numbers, and
words, which are used to convey meaning and express thoughts and
ideas. The evolution of language has

根据设备不同,你生成出的文本内容可能略有变化,例如在不同硬件上会出现一些细微差异。

从上面的输出可以看出,模型确实遵循了我们的指令,生成了一句关于“大语言模型”的单句描述。但它并没有在句号处停下来,而是继续生成,直到产生了一个特殊 token <|endoftext|>。这个 token 通常在训练过程中被用来表示一个文档或一个样本的结束。

提示

输出开头的 " Large"(第一个生成出的 token)之所以前面带空格,是因为 tokenizer 会把“前导空格”一起编码进 token 中。在清单 2.2 中,token 是一个接一个解码的,后面 token 会自然接在前面输出之后,因此最开始这个前导空格看上去会比较明显。如果你想让最终拼接出来的文本更自然,可以对第一个 token 用 .lstrip() 去掉左侧空格。

当我们在推理阶段使用模型时,通常希望它在产生 <|endoftext|> 这种特殊 token 后就停止。这个 token 对应的 ID 是 151643,我们可以确认一下:

print(tokenizer.encode("<|endoftext|>"))

更方便的是,这个值也已经保存在 tokenizer.eos_token_id 属性里。因此,我们只要把这个 ID 传给 generate_text_basic_stream,就能让生成在遇到结束标记时自动停止:

for token in generate_text_basic_stream(
    model=model,
    token_ids=input_token_ids_tensor,
    max_new_tokens=max_new_tokens,
    eos_token_id=tokenizer.eos_token_id
):
    token_id = token.squeeze(0).tolist()
    print(
        tokenizer.decode(token_id),
        end="",
        flush=True
    )

输出会变成:

Large language models are artificial intelligence systems that can
understand, generate, and process human language, enabling them to
perform a wide range of tasks, from answering questions to writing
articles, and even creating creative content.

这样一来,生成过程在检测到结束 token 后就会自动停住,不会再继续输出无关后文。

上面的简单示例已经能证明:我们的生成函数确实可以工作,并且能生成符合提示要求的文本。不过,它目前还非常慢,这一点你在自己的硬件上应该也会明显感觉到。

在真正讨论如何优化速度之前,我们先实现一个简单的辅助函数,用来统计文本生成过程中的时间和速度:

清单 2.3 token 生成速度与内存占用统计

import warnings
 
def generate_stats(output_token_ids, tokenizer, start_time,
                   end_time):
    total_time = end_time - start_time
    print(f"\n\nTime: {total_time:.2f} sec")
    print(f"{int(output_token_ids.numel() / total_time)} tokens/sec")
 
    for name, backend in (("CUDA", getattr(torch, "cuda", None)),
                          ("XPU", getattr(torch, "xpu", None))):
        if backend is not None and backend.is_available():
            device_type = output_token_ids.device.type
            if device_type != name.lower():
                warnings.warn(
                    f"{name} is available but tensors are on "
                    f"{device_type}. Memory stats may be 0."
                )
    
            if hasattr(backend, "synchronize"):
                backend.synchronize()
            
            max_mem_bytes = backend.max_memory_allocated()
            max_mem_gb = max_mem_bytes / (1024 ** 3)
            print(f"Max {name} memory allocated: {max_mem_gb:.2f} GB")
 
            backend.reset_peak_memory_stats()

generate_stats 函数会根据起止时间计算总耗时、平均每秒生成多少 token,以及 GPU 峰值显存占用。这里之所以同时检查 CUDA 和 XPU,是因为 PyTorch 对这两类后端提供了类似的工具函数,而 Apple Silicon GPU 和 MPS 目前没有完全相同的接口。

为了使用 generate_stats,我们需要在文本生成前后记录时间,并收集生成出的 token:

import time
 
start_time = time.time()
generated_ids = []
 
for token in generate_text_basic_stream(
    model=model,
    token_ids=input_token_ids_tensor,
    max_new_tokens=max_new_tokens,
    eos_token_id=tokenizer.eos_token_id
):
    token_id = token.squeeze(0).tolist()
    print(
        tokenizer.decode(token_id),
        end="",
        flush=True
    )
    next_token_id = token.squeeze(0)
    generated_ids.append(next_token_id)
 
end_time = time.time()
output_token_ids_tensor = torch.cat(generated_ids, dim=0)
generate_stats(output_token_ids_tensor, tokenizer, start_time, end_time)

在一台 Mac mini M4 CPU 上,输出如下:

Time: 7.94 sec
5 tokens/sec
 Large language models are artificial intelligence systems that can
understand, generate, and process human language, enabling them to
perform a wide range of tasks, from answering questions to writing
articles, and even creating creative content.

每秒 5 个 token 的生成速度显然非常慢。下一节中,我们会实现一种缓存技术,把这个生成过程提速大约 5 到 6 倍。

文本生成与推理(inference)术语

在 LLM 文献中,作者通常会自动使用术语 inference 来指代文本生成。这里的 “inference” 指的是:模型在已经学好参数之后,执行一次前向计算,并据此给出预测。

在神经网络语境中,inference 更具体地说,就是:拿一个已经训练好的模型,用它执行一次前向传播,然后输出预测结果,比如生成下一个 token。这和训练阶段是相对的;训练是在更新参数,而 inference 是用已经固定好的参数做推断。

如果换到统计学语境里,inference 还有更一般的含义:指的是从已知信息中推断未知信息,例如估计参数、分析不确定性,或者提出关于总体的假设。

但在大语言模型的上下文中,我们说的 inference,通常就是在给定输入后,让模型输出下一个 token 的概率分布,然后从中选出或采样一个 token。

2.8 通过 KV 缓存加速推理

现在我们已经实现了一个基础文本生成函数,也亲眼看到了它为什么慢。这就自然引出了一个非常重要的话题:推理性能优化

在运行 LLM 推理时,也就是让模型根据提示生成文本时,性能很快就会成为瓶颈。很多现实系统都会采用工程技巧来让推理变得更高效。本节中,我们会介绍其中一个最基础也最有效的技巧:KV caching,如图 2.15 所示。

image.png

图 2.15 本书推理模型开发四个关键阶段的概览。本节建立在已加载好的预训练 LLM 和前面实现的基础文本生成函数之上,利用 KV 缓存来加速执行。

如图 2.15 所示,KV 缓存是本章介绍的首个推理优化技巧。这里的 KV 指的是 attention 机制中的 keys 和 values。如果你对这些术语还不太熟悉,不用担心;你现在只需要先理解核心思想:我们可以把某些中间结果缓存下来,在后续 token 生成时直接复用,从而加快整个生成过程,如图 2.16 所示。

image.png

图 2.16 KV 缓存在自回归文本生成中提升效率的示意图。与其在每一步都重新处理整个输入序列,不如把中间表示缓存下来,这样 LLM 在生成下一个 token 时就可以直接复用它们。这也避免了在后续每次迭代中都把新 token 与旧输入重新拼接后再整体送进模型。

使用 KV 缓存的核心思想——如图 2.16 所示——就是:在第一次前向传播时,把 attention 所需的一部分中间结果保存在缓存里。此前,每新生成一个 token,我们都需要把它与整个已有输入重新拼接,再把完整序列重新送入模型,这会带来大量重复计算。而使用 KV cache 之后,我们就能避免这种重复,只需要把新 token 输入模型即可,之前已有上下文所对应的中间 attention 表示则直接从缓存里取出来复用。

正如前面提到的,标准 decoder-only LLM 通常都会支持 KV 缓存,我们这里也会把它加进来,用来提升 token 生成速度。不过,如果你想更深入理解 KV cache 的具体实现细节,我还写过一篇专门文章:
Understanding and Coding the KV Cache in LLMs from Scratch
magazine.sebastianraschka.com/p/coding-th…

下面给出的是一个带 KV cache 的 generate_text_basic_stream 改造版本。它与清单 2.2 的基础版非常相似,只是增加了缓存逻辑。

清单 2.4 带 KV 缓存的基础文本生成函数

from reasoning_from_scratch.qwen3 import KVCache
 
@torch.inference_mode()
def generate_text_basic_stream_cache(
    model,
    token_ids,
    max_new_tokens,
    eos_token_id=None
):
 
    model.eval()
    cache = KVCache(n_layers=model.cfg["n_layers"])
    model.reset_kv_cache()
 
    out = model(token_ids, cache=cache)[:, -1]
    for _ in range(max_new_tokens):
        next_token = torch.argmax(out, dim=-1, keepdim=True)
 
        if (eos_token_id is not None
                and torch.all(next_token == eos_token_id)):
            break
 
        yield next_token
        out = model(next_token, cache=cache)[:, -1]

这个版本与清单 2.2 的主要区别在于:它引入了一个 KVCache 对象。

在第一次迭代里,模型仍然需要像以前那样,完整处理整段输入序列,即:

model(token_ids, cache=cache)

此时,模型会在计算过程中把输入序列对应的中间 KV 表示存进 cache 里。

而在后续迭代中,我们就不再需要每次都重新把完整序列送进去。相反,我们只需要把刚刚生成出来的 next_token 单独送入模型:

model(next_token, cache=cache)

模型会自动从 KV cache 中读取此前上下文的表示,并只为这个新 token 计算新增部分。

我们也可以像前一节那样,用同样的方式测试它的速度:

start_time = time.time()
generated_ids = []
 
for token in generate_text_basic_stream_cache(
    model=model,
    token_ids=input_token_ids_tensor,
    max_new_tokens=max_new_tokens,
    eos_token_id=tokenizer.eos_token_id
):
    token_id = token.squeeze(0).tolist()
    print(
        tokenizer.decode(token_id),
        end="",
        flush=True
    )
    next_token_id = token.squeeze(0)
    generated_ids.append(next_token_id)
 
end_time = time.time()
 
output_token_ids_tensor = torch.cat(generated_ids, dim=0)
generate_stats(output_token_ids_tensor, tokenizer, start_time, end_time)

输出如下:

Time: 1.40 sec
29 tokens/sec
 
 Large language models are artificial intelligence systems that can
understand, generate, and process human language, enabling them to
perform a wide range of tasks, from answering questions to writing
articles, and even creating creative content.

正如我们看到的,这个版本明显快了很多:在一台 Mac mini M4 CPU 上,它从原来的大约 5 tokens/sec 提升到了 29 tokens/sec

更重要的是,生成出来的文本内容与之前完全一致,这并不奇怪,因为 KV cache 只是复用了中间结果,并没有改动模型本身的预测逻辑。

在下一节中,我们还会继续介绍另一种进一步加速的方法。它可以和这里的 KV cache 配合使用,也可以单独使用,并且对后续更复杂的推理方法也会很有帮助。

2.9 通过 PyTorch 模型编译进一步加速推理

在上一节中,我们已经介绍了 KV caching 这一加速技巧。现在,我们再来看另一种提升推理效率的方法:模型编译,如图 2.17 所示。

image.png

图 2.17 本书推理模型开发四个关键阶段的概览。本节建立在预训练 LLM 和前面实现的基础文本生成函数(包括 KV cache)之上,进一步加入模型编译以提升执行速度。

如图 2.17 所示,在本章接近尾声的时候,我们再引入一种通常能够进一步提速的技术:使用 torch.compile 对模型进行编译。这个特性允许模型在运行前被提前编译,从而减少运行时开销,并提升推理阶段的整体性能。

major, minor = map(int, torch.__version__.split(".")[:2])
if (major, minor) >= (2, 8):
    # This avoids retriggering model recompilations 
    # in PyTorch 2.8 and newer
    # if the model contains code like self.pos = self.pos + 1
    torch._dynamo.config.allow_unspec_int_on_nn_module = True
 
model_compiled = torch.compile(model)

如果你在 Apple Silicon 上运行时遇到 InductorError,请跳到第 2.9 节后面那部分说明。

值得注意的是:第一次执行编译后的模型,通常会更慢,因为系统还需要完成初始编译和优化步骤。为了更公平地衡量性能提升,我们会让文本生成过程运行多次。

先来看不带 KV cache 的版本。下面这段代码与前面类似,只是我们这次连续运行它三次,第一轮作为预热:

清单 2.5 使用编译模型进行文本生成

for i in range(3):
 
    start_time = time.time()
 
    generated_ids = []
    
    for token in generate_text_basic_stream(
        model=model_compiled,
        token_ids=input_token_ids_tensor,
        max_new_tokens=max_new_tokens,
        eos_token_id=tokenizer.eos_token_id
 
    ):
        token_id = token.squeeze(0).tolist()
        print(
            tokenizer.decode(token_id),
            end="",
            flush=True
        )
    
        next_token_id = token.squeeze(0)
        generated_ids.append(next_token_id)
    
    end_time = time.time()
    
    if i == 0:
        print("\n\nWarm-up run")
    else:
        print(f"\n\nTimed run {i}:")
 
    output_token_ids_tensor = torch.cat(generated_ids, dim=0)
    generate_stats(output_token_ids_tensor, tokenizer, start_time, end_time)
 
    print(f"\n{30*'-'}\n")

输出如下:

Large language models are artificial intelligence systems that can
understand, generate, and process human language, enabling them to
perform a wide range of tasks, from answering questions to writing
articles, and even creating creative content.
 
Warm-up run
 
Time: 11.68 sec
3 tokens/sec
 
------------------------------
 
 Large language models are artificial intelligence systems that can
understand, generate, and process human language, enabling them to
perform a wide range of tasks, from answering questions to writing
articles, and even creating creative content.
 
Timed run 1:
 
Time: 6.78 sec
6 tokens/sec
 
------------------------------
 
 Large language models are artificial intelligence systems that can
understand, generate, and process human language, enabling them to
perform a wide range of tasks, from answering questions to writing
articles, and even creating creative content.
 
Timed run 2:
 
Time: 6.80 sec
6 tokens/sec
 
------------------------------

如上所示,编译后的模型速度略有提升:从原来大约 5 tokens/sec,提升到大约 6 tokens/sec。

接下来,再看编译模型与 KV cache 一起使用时的表现。下面这段代码和前面基本一样,只是把 generate_text_basic_stream 换成了 generate_text_basic_stream_cache

清单 2.6 使用 KV 缓存的编译模型进行文本生成

for i in range(3):
    start_time = time.time()
    generated_ids = []
    
    for token in generate_text_basic_stream_cache(
        model=model_compiled,
        token_ids=input_token_ids_tensor,
        max_new_tokens=max_new_tokens,
        eos_token_id=tokenizer.eos_token_id
 
    ):
        token_id = token.squeeze(0).tolist()
        print(
            tokenizer.decode(token_id),
            end="",
            flush=True
        )
    
        next_token_id = token.squeeze(0)
        generated_ids.append(next_token_id)
    
    end_time = time.time()
 
    if i == 0:
        print("\n\nWarm-up run")
    else:
        print(f"\n\nTimed run {i}:")
 
    output_token_ids_tensor = torch.cat(generated_ids, dim=0)
    generate_stats(
        output_token_ids_tensor, tokenizer, start_time, end_time
    )
 
    print(f"\n{30*'-'}\n")

输出如下:

Large language models are artificial intelligence systems that can
understand, generate, and process human language, enabling them to
perform a wide range of tasks, from answering questions to writing
articles, and even creating creative content.
 
Warm-up run
 
Time: 8.07 sec
5 tokens/sec
 
------------------------------
 
 Large language models are artificial intelligence systems that can
understand, generate, and process human language, enabling them to
perform a wide range of tasks, from answering questions to writing
articles, and even creating creative content.
 
Timed run 1:
 
Time: 0.60 sec
68 tokens/sec
 
------------------------------
 
 Large language models are artificial intelligence systems that can
understand, generate, and process human language, enabling them to
perform a wide range of tasks, from answering questions to writing
articles, and even creating creative content.
 
Timed run 2:
 
Time: 0.60 sec
68 tokens/sec
 
------------------------------

从上面的结果可以看到:在这台 Mac mini M4 上,使用 编译模型 + KV 缓存 后,文本生成速度从原来的 29 tokens/sec 一下提升到了 68 tokens/sec,几乎是又快了一个 2 倍多。

如果你的机器上效果没这么明显,可以尝试在 torch.compile 中使用 "max-autotune" 模式,而不是默认模式。例如,把:

model = torch.compile(model)

替换为:

model = torch.compile(model, mode="max-autotune")

练习 2.2:在非 CPU 设备上重新运行代码

如果你有 GPU,请尝试把本章的代码在 GPU 设备上重新运行,并比较 CPU 与 GPU 上的耗时差异。

如果你对性能更感兴趣,也可以把不同生成配置(普通版、KV cache 版、编译版)在不同设备上的表现做成一张表,类似于表 2.1。

表 2.1 不同硬件与模型配置下的 token 生成速度与显存占用

模式硬件tokens/secGPU memory
RegularMac Mini M4 CPU5-
Regular compiledMac Mini M4 CPU6-
KV cacheMac Mini M4 CPU28-
KV cache compiledMac Mini M4 CPU68-
RegularMac Mini M4 GPU27-
Regular compiledMac Mini M4 GPU43-
KV cacheMac Mini M4 GPU41-
KV cache compiledMac Mini M4 GPU71-
RegularNVIDIA H100 GPU511.55 GB
Regular compiledNVIDIA H100 GPU1641.81 GB
KV cacheNVIDIA H100 GPU481.52 GB
KV cache compiledNVIDIA H100 GPU1411.81 GB

如上表所示,编译版通常会带来不错的性能提升,这一点是符合预期的。不过,关于 KV cache,也有一个值得特别说明的细节:在本章这种非常小模型 + 很短上下文的设置下,它的表现有时会看起来有些反直觉。

首先,本章使用的模型本来就很小。更大的模型通常更能从 KV cache 和编译带来的内存布局优化中受益,因为 GPU 可以更充分地发挥并行计算能力。也就是说,在更大的模型、更长的上下文、以及更重的推理负载下,这些优化往往会体现得更加明显。

其次,本例中的输入只有一个 prompt(即 batch size 为 1)。不同批量大小下的性能表现会有所不同,多输入批处理场景下的推理讨论可以参考附录 F。

2.10 小结

使用 LLM 生成文本,通常包括以下几个关键步骤:

  • 搭建代码环境,以便运行 LLM 代码并安装必要依赖
  • 加载一个预训练基础 LLM(例如 Qwen3 0.6B),后续我们会在它之上扩展推理能力
  • 初始化并使用 tokenizer,将文本输入转换成 token ID,再把输出解码回人类可读文本
  • LLM 的文本生成遵循顺序式(自回归)过程:模型一次生成一个 token,通过预测最可能的下一个 token 来逐步扩展序列

文本生成的速度和效率,可以通过以下方式提升:

  • KV caching:缓存中间状态,避免在每一步都重新计算此前已经出现过的输入 token
  • 模型编译(torch.compile :对运行时性能进行优化

本章通过实现一个可运行、较高效的基础文本生成流水线,为后续章节中的推理能力开发打下了技术基础。这个流水线建立在一个预训练基础 LLM 之上,而后续所有推理技术,都会在它之上继续展开。