告别 Kafka!DataMover 如何基于 Debezium Embedded 实现轻量级实时同步?

36 阅读4分钟

在数据驱动的时代,CDC(Change Data Capture)技术是连接业务数据库与数仓/数据湖的血管。市面上主流的 CDC 方案如 Flink CDC 依赖庞大的计算集群,而云厂商的 DTS 又无法私有化。

DataMover 作为一个企业级一站式数据迁移平台,选择了一条独特的路径:基于 Debezium 1.9.8 实现 Embedded (嵌入式)  架构。本文将深入其源码与设计层面,解析它是如何在不依赖 Kafka 的情况下,实现秒级延迟、断点续传和高可用的。

一、 架构选型:Embedded vs Server

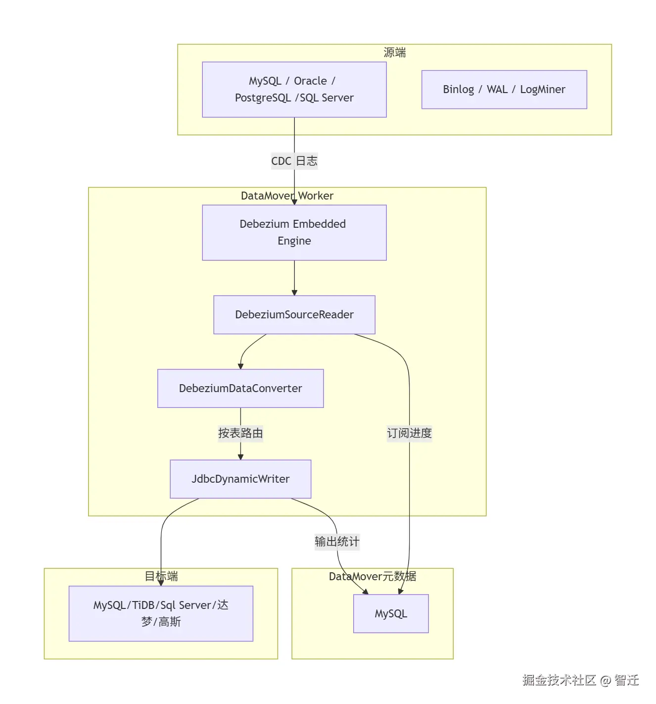
在集成 Debezium 时,通常有两种选择:Server 模式(独立进程 + Kafka)和 Embedded 模式(嵌入库)。

DataMover 选择了 Embedded 模式,这一决策背后是对“轻量化”和“部署成本”的极致追求。

表格

维度Server 模式DataMover (Embedded)
依赖组件Kafka/Zookeeper无 (仅依赖 Worker)
部署成本极低 (5分钟部署)
数据链路Source -> Kafka -> SinkSource -> Memory Queue -> Sink
适用场景超高并发、复杂 ETL中小型企业、简单同步、私有化

架构图示

1.png

二、 核心设计哲学

DataMover 的 CDC 模块并非简单的 Debezium 封装,而是进行了深度的工程化改造,主要体现在以下三点:

1. 插件化与责任链模式

  • 插件化:利用 Java SPI 机制,将 MySQL、Oracle、PostgreSQL 等 40+ 数据源解耦。新增数据源只需实现接口,无需改动核心代码。
  • 责任链:数据流经 解析 -> 转换 -> 路由 -> 写入 四个阶段。这种设计使得每个环节职责单一,便于扩展(例如在转换层加入数据脱敏逻辑)。

2. 基于 MySQL 的位点持久化 (Offset Storage)
这是与官方 Debezium 最大的不同点。官方通常推荐使用 Kafka 来存储 Offset,但 DataMover 将 Offset 存储在了 MySQL 元数据库 中。

  • 设计考量:去除了对 Kafka 的强依赖,降低了运维复杂度。
  • 实现细节:Worker 每 6 秒将当前消费的 Binlog 位点(File Number + Position)刷写到 MySQL。任务重启时,优先从 DB 读取位点,实现了真正的断点续传。

3. 智能的异常降级机制 (Fallback Strategy)
在生产环境中,数据往往是脏的。DataMover Writer 设计了一套优雅的三级降级链路,保证任务不挂:

  1. 批量写入 (Batch) :追求极致吞吐。
  2. 逐条写入 (Row) :当批量失败(如类型转换异常)时,降级为单条处理,避免“一颗老鼠屎坏了一锅粥”。
  3. 错误归档 (Dead Letter) :若单条仍失败,记录到错误文件并告警,跳过该条数据继续同步。

三、 源码级原理剖析

1. UPDATE 语义的精确处理
在 Debezium 的事件结构中,UPDATE 事件包含 before 和 after

  • 坑点:如果目标库主键发生变化,或者目标库有非空约束,直接使用 after 可能导致定位失败。
  • DataMover 的解法:在生成 UPDATE SQL 时,WHERE 条件严格使用 before 中的主键/唯一键。这保证了即使业务逻辑修改了主键字段,也能精准定位到旧记录。

2. 快照 (Snapshot) 与流式 (Streaming) 的无缝衔接
首次启动任务时,Debezium 会先执行 Snapshot(全量读取)。

  • 挑战:如何在全量读取的同时,不丢失增量数据?

  • 原理

    1. 获取当前 Binlog 位点 �1P1​ 。
    2. 加锁(可配置无锁)读取全表数据。
    3. 读取完成后,移动到位点 �2P2​ ,开始消费 �1P1​ 到 �2P2​ 之间的增量日志。
      DataMover 默认关闭了锁表,通过 RR 隔离级别或无锁快照技术保证一致性。

四、 生产环境的“血泪”教训

在落地过程中,我们遇到了几个典型的“坑”,希望能给大家带来启发:

  • DDL 变更的治理
    Debezium 本质上是解析日志,它并不直接执行 DDL。如果源库新增字段,Debezium 会报错 Schema 不匹配。

    • 最佳实践Schema 变更需人工介入。先在目标库 ALTER TABLE,再刷新 DataMover 的元数据。这是为了防止自动化工具误删生产库字段。
  • 时间类型的精度陷阱
    MySQL 的 DATETIME(6) 在 Java 中是纳秒级 Long。如果直接写入 ClickHouse 或 Doris,可能会截断精度。

    • 解决方案:DataMover 在转换层增加了纳秒处理器,自动将 Long 转换为 yyyy-MM-dd HH:mm:ss.SSSSSS 格式。

五、 总结与思考

DataMover 的 CDC 方案,本质上是在功能完备性部署简易性之间找到了一个平衡点。

  • 它适合谁?  需要私有化部署、不想维护 Kafka/ZK 集群、追求 Web 化运维的中大型企业。
  • 它的局限?  单 Worker 处理能力受限于 JVM 内存和 CPU,不适合超大规模(TB级/天)的数据同步。

通过 Debezium Embedded 模式,DataMover 证明了:在不需要复杂 Flink 作业的情况下,我们依然可以构建出高可靠、低延迟的企业级数据同步平台。