Go进阶init函数

28 阅读9分钟

Go并发编程与诗词内容整合图.png 从程序逻辑角度来看.包(package)是Go程序逻辑封装的基本单元.每个包都可以理解为一个自治的 封装良好的 对外暴露有限接口的基本单元.一个Go程序就是由一组包组成的.在Go中这一基本单元中分布这常量 包级变量 函数 类型和类型方法 接口等.要保证包内部的这些元素在被使用之前处于合理有效的初始状态.尤其是包级变量.在Go语言中一般通过init函数完成这一工作.

1.init函数:

在Go语言中有两个特殊的函数.一个是main包中的mian函数.它是所有Go可执行程序的入口函数.另一个就是init函数.

init函数是一个无参数 无返回值的函数.

func init(){

...

}

如果一个包定义了init函数.Go运行时会负责在该包初始化时调用它的init函数.在Go程序中不能显示调用init.否则会在编译期间报错.

func main() {
    init()
}
func init() {
    fmt.Println("init invoked")
}

一个包可以拥有多会init函数.每个组成Go包的Go源码文件中可以定义多个init函数.在初始化Go包时.Go运行会按照一定的次序逐一调用该包的init函数.Go运行时不会并发调用init函数.它会等待一个init函数执行完毕并返回后在执行下一个init函数.且每个init函数在整个Go程序生命周期内仅会被执行一次.因此.init函数极其适合做一些包级数据结构的初始化及初始化检查工作.

先被传递给Go编译器的源文件中的init函数先被执行.同一个源文件中的多个init函数按声明顺序依次被执行.但Go程序的管理告诉我们.不要依赖init函数的执行顺序.

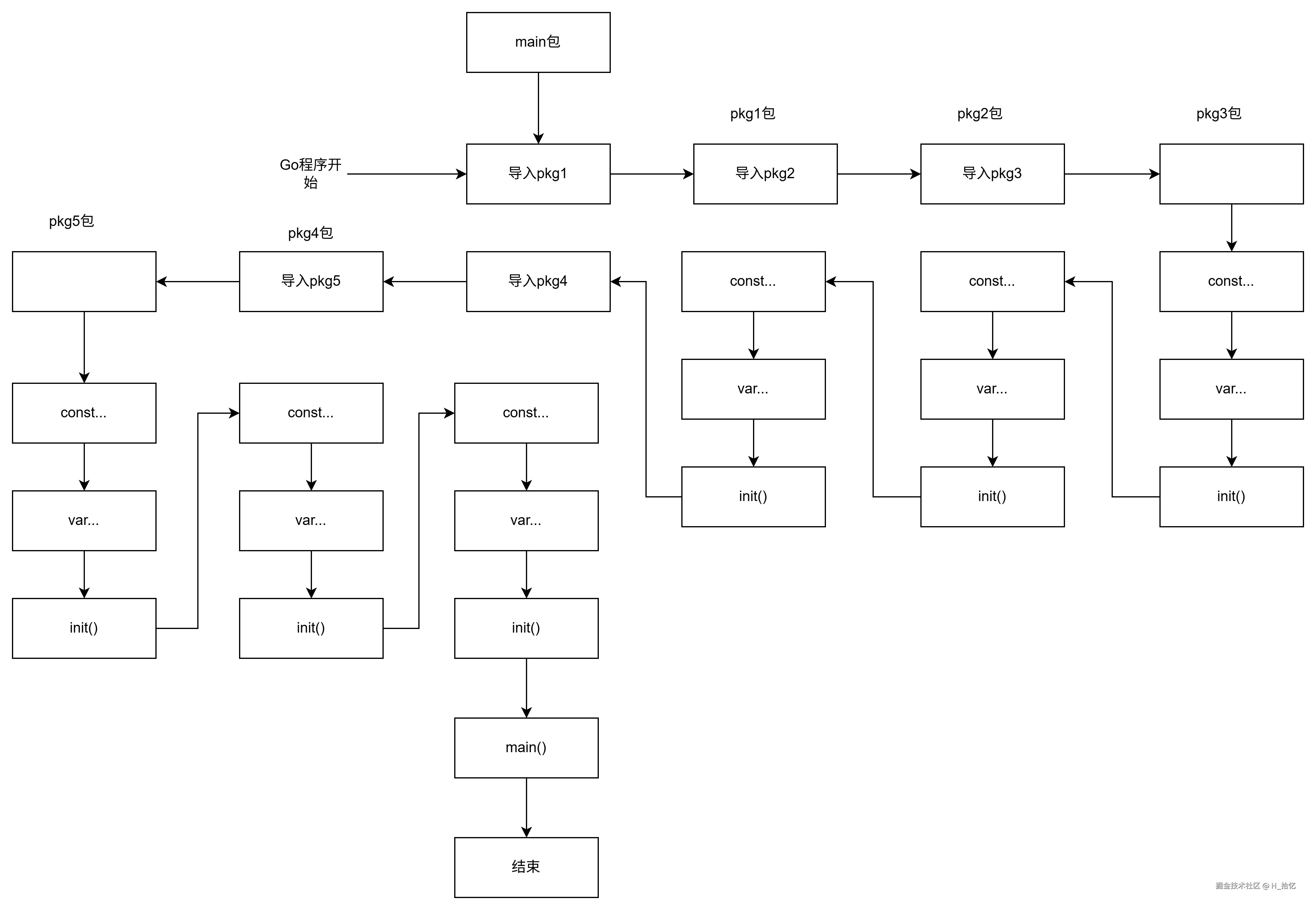
2.程序初始化顺序:

init函数是顺序执行并仅被执行一次之外.Go程序初始化也给init函数提供了胜任该工作的前提条件.

Go程序是由一组包组合而成.程序的初始化就是这些包的初始化.每个Go包都会有自己的依赖包.每个包还包含有常量 变量 init函数等(其中main包有main函数).

1).main包直接依赖pkg1 pkg4两个包.

2).Go运行时会根据包导入的顺序.先去初始化main包的第一个依赖包pkg1.

3).Go会遵循深度优先原则查看pkg1依赖pkg2.于是Go运行时去初始化pkg2.

4).pkg2依赖pkg3.Go运行时去初始化pkg3.

5).pkg3没有依赖包.于是Go运行时在pkg3包中按照常量->变量->init函数的顺序进行初始化.

6).pkg3初始化完毕后.Go运行时会回到pkg2并对pkg2进行初始化.之后在回到pkg1并对pkg1进行初始化.

7).调用完pkg1的init函数后.Go运行时完成main包的第一个依赖包pkg1的初始化.

8).Go运行时接下来会初始化main包的第二个依赖包pkg4.

9).pkg4的初始化过程与pkg1类似.也是先初始化其依赖包pkg5.然后在初始化自身.

10).在Go运行时初始化完成pkg4后.也就完成了对main包的所有依赖包的初始化.接下来初始化main包自身.

11).在main包中.Go运行时会按照常量->变量->init函数的顺序进行初始化.执行完成这些初始化工作后才正式进入程序的入口函数main函数.

通过上面的流程可以知道init函数适合做包级数据的初始化及初始状态检查工作的前提是.init函数的执行顺位排在其所在包的包集变量之后.

示例:

main包:

import (
    _ "gomodule/pkg1"
    _ "gomodule/pkg3"
)

var (
    _  = constInitCheck()
    v1 = variableInit("v1")
    v2 = variableInit("v2")
)

const (
    c1 = "c1"
    c2 = "c2"
)

func constInitCheck() string {
    if c1 != "" {
       fmt.Println("main: const c1 init")
    }
    if c2 != "" {
       fmt.Println("main: const c2 init")
    }
    return ""
}

func variableInit(name string) string {
    fmt.Printf("main: variable %s init\n", name)
    return name
}

func main() {
    fmt.Println(v1)
    fmt.Println(v2)
}

func init() {
    fmt.Println("main init")
}

pkg1:

package pkg1

import "fmt"

var (
    _  = constInitCheck()
    v1 = variableInit("v1")
    v2 = variableInit("v2")
)

const (
    c1 = "c1"
    c2 = "c2"
)

func constInitCheck() string {
    if c1 != "" {
       fmt.Println("pkg1: const c1 init")
    }
    if c2 != "" {
       fmt.Println("pkg1: const c2 init")
    }
    return ""
}

func variableInit(name string) string {
    fmt.Printf("pkg1: variable %s init\n", name)
    return name
}

func init() {
    fmt.Println("pkg1 init")
}

pkg3:

package pkg3

import "fmt"

var (
    _  = constInitCheck()
    v1 = variableInit("v1")
    v2 = variableInit("v2")
)

const (
    c1 = "c1"
    c2 = "c2"
)

func constInitCheck() string {
    if c1 != "" {
       fmt.Println("pkg3: const c1 init")
    }
    if c2 != "" {
       fmt.Println("pkg3: const c2 init")
    }
    return ""
}

func variableInit(name string) string {
    fmt.Printf("pkg3: variable %s init\n", name)
    return name
}

func init() {
    fmt.Println("pkg3 init")
}

执行结果:

3.使用init函数检查包级变量的初始状态:

init函数就好比Go包真正投入使用之前的唯一"质检员".负责对包内部以及暴露到外部的包级数据(主要是包级变量)的初始化状态进行检查.

1).重置包级变量值:

flag包的init函数.源码位置:src/flag.flag.go

func init() {
    // It's possible for execl to hand us an empty os.Args.
    if len(os.Args) == 0 {
       CommandLine = NewFlagSet("", ExitOnError)
    } else {
       CommandLine = NewFlagSet(os.Args[0], ExitOnError)
    }

    // Override generic FlagSet default Usage with call to global Usage.
    // Note: This is not CommandLine.Usage = Usage,
    // because we want any eventual call to use any updated value of Usage,
    // not the value it has when this line is run.
    CommandLine.Usage = commandLineUsage
}

CommandLine是flag包的一个导出包级变量.它也是默认情况下(如果没有新创建一个FlagSet)代表命令行的变量.

从初始化表达式可以看出.

如果参数值为空的话.就会创建一个默认的defaultUsage.如果不为空的话.就会把name值进行赋值.改变了输出.

源码位置:src/context/context.go

var closedchan = make(chan struct{})

func init() {
    close(closedchan)
}

context包在cancelCtx的cancel方法中需要一个可复用的 处于关闭状态的channel.于是context包定义了一个未导出包级变量closedchan并对其进行了初始化.但初始化后的closedchan并不满足context包的要求.唯一能检查和更正其状态的地方就是context包的init函数.于是上面的代码在init函数中将closedchan关闭了.

2).对包级变量进行初始化.保证其后续可用.

有些包级变量的初始化过程较为复杂.简单的初始化表达式不能满足要求.而init函数则非常适合完成此项工作.

标准库regexp包的init函数就负责完成对内部特殊字节数组的初始化.这个特殊字节数组被包内的special函数使用.用于判断某个字符是否需要转义.

源码位置:src/regexp.regexp.go

var specialBytes [16]byte

// special reports whether byte b needs to be escaped by QuoteMeta.
func special(b byte) bool {
    return b < utf8.RuneSelf && specialBytes[b%16]&(1<<(b/16)) != 0
}

func init() {
    for _, b := range []byte(`\.+*?()|[]{}^$`) {
       specialBytes[b%16] |= 1 << (b / 16)
    }
}

标准库http包在init函数中根据环境变量GODEBUG的值对一些包级开关变量进行赋值.

源码位置:src/net/http/h2_bundle.go

var (
    http2VerboseLogs    bool
    http2logFrameWrites bool
    http2logFrameReads  bool
    http2inTests        bool

    // Enabling extended CONNECT by causes browsers to attempt to use
    // WebSockets-over-HTTP/2. This results in problems when the server's websocket
    // package doesn't support extended CONNECT.
    //
    // Disable extended CONNECT by default for now.
    //
    // Issue #71128.
    http2disableExtendedConnectProtocol = true
)

func init() {
    e := os.Getenv("GODEBUG")
    if strings.Contains(e, "http2debug=1") {
       http2VerboseLogs = true
    }
    if strings.Contains(e, "http2debug=2") {
       http2VerboseLogs = true
       http2logFrameWrites = true
       http2logFrameReads = true
    }
    if strings.Contains(e, "http2xconnect=1") {
       http2disableExtendedConnectProtocol = false
    }
}

3).init函数中的注册模式:

package main

import (
    "database/sql"
    _ "github.com/lib/pq"
    "log"
)

func main() {
    db, err := sql.Open("postgres", "user=pqgotest dbname=pqgotest sslmode=verify-full")
    if err != nil {
       log.Fatal(err)
    }
    age := 21
    rows, err := db.Query("select name from users where id = $1", age)
    ...
}

在以空别名方式导入lib/pg包后.main函数中似乎没有使用pq的任何变量 函数或方法.奥秘全在pg包的init函数中.

package pq

import (
    "bufio"
    "context"
    "crypto/md5"
    "crypto/sha256"
    "database/sql"
    "database/sql/driver"
    "encoding/binary"
    "errors"
    "fmt"
    "io"
    "math"
    "net"
    "os"
    "reflect"
    "strconv"
    "strings"
    "sync"
    "sync/atomic"
    "time"

    "github.com/lib/pq/internal/pgpass"
    "github.com/lib/pq/internal/pqsql"
    "github.com/lib/pq/internal/pqutil"
    "github.com/lib/pq/internal/proto"
    "github.com/lib/pq/oid"
    "github.com/lib/pq/scram"
)


func init() {
    sql.Register("postgres", &Driver{})
}

空别名导入方式的副作用就是Go运行时会将lib/pg作为main包的依赖包并会初始化pg包.于是pg包的init函数得以执行.在pg包的init函数中.pg包将自己实现的SQL驱动注册到sql包中.只要应用层代码在打开数据库的时候传入驱动的名字(这里是postgres).通过sql.Open函数返回的数据库实例句柄对应的就是pg这个驱动的相应实现.

这种在init函数中注册自己的实现的模式降低了Go包对外的直接暴露.尤其是包级别变量的暴露.避免了外部通过包级变量对包状态的改动.从database/sql的角度看.这种注册模式实质是一种工厂设计模式的实现.sql.Open函数就是该模式的工厂方法.它根据外部传入的驱动名称生产出不同类别的数据库实例句柄.

示例:

package main

import (
    "errors"
    "fmt"
    "image"
    _ "image/jpeg"
    _ "image/png"
)

func main() {
    width, height, err := imageSize("D:\\ChromeCoreDownloads\\csdn榜35.png")
    if err != nil {
       fmt.Println("get image size:", err)
       return
    }
    fmt.Printf("image size: %dx%d\n", width, height)
}

func imageSize(imageFile string) (int, int, error) {
    f, err := os.Open(imageFile)
    defer f.Close()

    img, _, err := image.Decode(f)
    if err != nil {
       return 0, 0, err
    }
    bounds := img.Bounds()
    return bounds.Max.X, bounds.Max.Y, nil
}

执行结果:

这个程序支持PNG JPEG GIF三种格式的图片.达成这一目标正是因为image/png  image/jpeg和image/gif包在各自的init函数中将自己注册到image格式列表中.

源码位置:src/image/png/reader.go

func init() {
    image.RegisterFormat("png", pngHeader, Decode, DecodeConfig)
}

源码位置:src/image/gif/reader.go

func init() {
    image.RegisterFormat("gif", "GIF8?a", Decode, DecodeConfig)
}

源码位置:src/image/jpeg/reader.go

func init() {
    image.RegisterFormat("jpeg", "\xff\xd8", Decode, DecodeConfig)
}

4).init函数中检查失败的处理方法.

init函数是一个无参数 无返回值的函数.它的主要目的是保证其所在包被正式使用之前的初始状态是有效的.一旦init函数在检查包数据初始状态时遇到失败或错误的情况(尽管极少出现).则说明对包的质检亮了红灯.如果让包出厂.那么只会导致更为严重的影响.因此这种情况下.快速失败是最佳的选择.一般建议直接调用panic或者通过log.Fatal等函数记录日常日志.然后让程序快速退出.

白狼河北秋偏早,星桥又迎河鼓。清漏频移,微云欲湿,正是金风玉露。两眉愁聚。待归踏榆花,那里才诉。只恐重逢,明明相视更无语。

人间别离无数。向瓜果筵前,碧天凝伫。连理千花,相思一叶,毕竟随风何处。羁栖良苦,算未抵空房,冷香啼曙。今夜天孙,笑人愁似许。 纳兰

语雀地址www.yuque.com/itbosunmian…?

《Go.》 密码:xbkk 欢迎大家访问.提意见.

如果大家喜欢我的分享的话.可以关注我的微信公众号

念何架构之路