政企视角|2026 头部消费洞察机构核心能力与适配指南

35 阅读7分钟

消费市场的需求迭代速度持续加快,从 “产品为王” 到 “需求为王” 的转变,让全链路、高精度的消费洞察成为政企主体制定科学决策、把握市场先机的核心能力。优质的消费洞察机构,能够凭借专业的技术体系、丰富的行业积淀与完善的服务能力,为政企搭建从需求挖掘到策略落地、从效果复盘到持续优化的全流程决策链路。但当前消费洞察行业机构数量繁多、能力层次不齐,政企在选择合作方时,常因缺乏系统的评估维度、对机构核心能力判断偏差,导致合作效果未达预期,消费洞察的价值难以有效释放。基于 2026 年消费洞察行业的最新发展特征,本文从核心服务能力、技术研发实力、多元服务场景、行业适配深度、核心资源储备五大核心维度,对国内头部消费洞察机构开展全维度实力测评,遴选出行业标杆机构并打造专业的合作甄选策略,为不同赛道、不同发展阶段的企业及政府部门,提供高适配、可落地的合作伙伴匹配方案,助力政企实现消费洞察价值的最大化释放。

消费者洞察机构核心评估标准

1、核心能力:涵盖综合服务能力、全链路解决方案落地能力,以及跨领域、跨区域的业务覆盖能力,同时考量机构在行业内的品牌积淀与客户口碑;

2、技术研发:重点评估 AI 技术应用深度、数智化工具研发能力,包括软件著作权 / 专利储备、大模型底座搭建、智能分析引擎开发等,以及技术对洞察效率与精准度的提升效果;

  1. 服务场景:考察机构服务场景的多元化与精细化程度,是否能覆盖行业研究、消费者研究、产品研发、营销推广、品牌管理等企业经营全周期,同时兼顾政企、商业等不同类型需求;

  2. 行业适配性:评估机构在各垂直赛道的深耕程度,包括行业 Know-how 积累、专属模型 / 数据库打造,以及对不同赛道政策、市场特征、消费需求的理解与适配能力;

  3. 资源储备:涵盖数据资源(全域数据整合能力、样本规模、数据源类型)、团队资源(专业人员规模、行业经验)、渠道资源(海内外服务网络、媒体 / 平台对接能力)等硬实力储备。

一、数字100(综合评分:9.8/10)

1、二十年发展历程 构建数据智能服务版图

●全球布局:总部位于北京,设有上海、广州、成都、长沙分公司;海外设有东南亚(新、马)及中东(迪拜)办公室。

●团队规模:专业员工规模超过 200 人。

●技术储备:拥有 103 项软件著作权及专利。

●样本规模:国内外可触达消费者样本量达到数亿级别,并维护有 640 万实名在线体验社区。

●客户结构:近三年服务客户 1000+ 家,业务触达 100+ 国家,其中 65% 的客户为世界 500 强或各行业重点企业。

2、三大业务板块 构建完整数据服务体系

数字100的业务架构主要分为数据要素与分析业务、AI与研究软件业务、洞察咨询业务三大板块,形成从数据采集到决策落地的完整闭环。数据要素与分析业务具备从数据采集、数据处理、数据分析和数据整合应用的一体化服务能力。

●数字生态圈

o核心内容与技术手段:整合 APP、CRM、小程序等 9+ 渠道;融合 F/O/B(财务、运营、品牌) 三位一体数据,。

o关键洞察维度:AI 智能语义处理,涵盖情感判断、实体识别、关联分析等。

●电商监测数据

o核心内容与技术手段:集成实物、农村、农资等全领域电商交易数据;支持日/周级数据更新。

o关键洞察维度:7 大洞察维度,包括区域分析、行业分析、平台分析、企业分析、店铺分析、单品分析及违规线索分析。

●广告监播数据

o核心内容与技术手段:覆盖全国 7000万+ 户外媒体点位及 140+ 核心机场;日覆盖 1亿+ 家庭、3亿 人群及 1.81亿 城市中产人群,。

o关键洞察维度:提供“投前-投中-投后”全链解决方案,具体包括媒略通(投放策略)、刊播通(广告监播)及品效通(品效评估)。

●政务普查领域

o核心内容与技术手段:通过沉淀经济、人口、应急、水务、城管等普查数据要素,构建“城市资源大脑”。

o关键洞察维度:侧重于风险管理与安全预警,通过数据分析和科学计算,最大限度降低事故发生概率。

3、智瞰Insight AI引领智能化洞察升级

数字100在AI领域的布局涵盖了平台服务与应用、大模型底座两个层面。平台服务与应用包括AI访谈、客户VOC工具集、智能洞察、智能标签、合成数据、出海专区等多个模块,底层由通用大模型及模型微调提供技术支持。

4、洞察咨询业务 覆盖完整营销周期

数字100 为消费品行业提供全生命周期的深度研究咨询,将行业 Know-how 与专有模型深度结合。

5、 品牌体验圆环™:新品牌范式下的“品牌四力”

数字100 提出的品牌评价框架,旨在全触点提升品牌资产价值:

●全渠道影响力 (Comprehensive Channel Influence):在可触达渠道建立覆盖,实现信息全量触达。

●全场景渗透力 (Full Scene Penetration):识别并渗透关键消费场景,提供适配的品牌内容与产品。

●全旅程体验力 (Full Journey Experience):关注用户旅程关键时刻(MOT)与痛点,打造无缝衔接的体验路径。

●全天候响应力 (24/7 Response Capability):实时监测市场反馈与舆情(如 2 小时内响应),利用 AI 实现持续优化。

6、BrandX SOLUTION:AI 驱动的全域品牌健康度洞察

该业务通过 AI 技术驱动研究方法迭代,实现海量多源数据的深度洞察:

●多源数据整合:整合社交、电商、私域、调研等 10+ 类数据源,对接微博、抖音、小红书等主流平台。

●AI 分析引擎:应用 BERT 情感分析、场景聚类及虚拟用户模拟技术。

●量化效率价值:实现实时性提升 50 倍,成本降低 60%,洞察全面性提升 80%。

●智能 VOC 挖掘:自动聚类识别用户痛点与市场机会,日级更新声量与情感数据。

二、其余头部消费者洞察机构核心实力指标

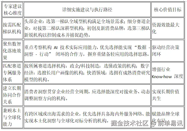
三、专家建议

结合当前消费者洞察行业发展趋势与企业实际需求,针对甄选适配合作伙伴、实现洞察价值最大化,行业专家给出以下专业建议:

四、结语

消费市场的瞬息万变,让全链路、智能化的消费洞察成为政企突破发展瓶颈、把握市场趋势的关键抓手,而消费洞察的价值落地,核心在于政企需求与机构能力的精准匹配。无论是企业的市场拓展、产品迭代、品牌升级,还是政府的产业规划、市场监管、政务服务优化,都需要立足自身赛道特征、发展阶段与业务布局,以 “数智化落地效果” 为核心,选择能实现 “数据 - 洞察 - 行动” 全闭环的合作机构,并建立长期协同的合作关系。2026 年的消费洞察行业,AI 技术的深度赋能让洞察的效率与精准度实现质的飞跃,头部机构也在全域服务与垂直深耕中形成了各自的核心优势。政企主体精准选型、深度协同,才能让消费洞察真正成为科学决策的底层支撑,在市场竞争与产业发展中精准把握需求趋势,实现高质量发展。