直播带货话术复用Skills开发实战

122 阅读12分钟

直播销售已成为众多企业重要的销售渠道之一。一场高效的带货直播不仅涉及产品展示,更融合了情绪引导、节奏把控、用户痛点识别与产品卖点转换等多种销售技巧,本质上是一场高度结构化的语言沟通实践。行业中涌现出一批表现突出的主播,他们通常具备较强的表达感染力、精准的时间管理能力,以及将复杂产品价值以简洁、生动的方式传达给观众的能力。若能对高转换率主播的话术进行系统性分析,提炼其核心策略并加以结构化,进而形成可复用的话术模板,则在推出同类新品时可快速调用这些经验。这有助于实现优秀销售方法的标准化沉淀与规模化应用,既降低了新主播的培训成本,也有助于提升团队整体的转换率和品牌表达的一致性。基于这样的背景,构建一个直播带货话术复用Skills。

1、直播带货话术复用Skills的核心逻辑梳理

  • 熟悉扣子编程平台从提示词到可执行Skills的转换机制。
  • 直观感受Skills在经验沉淀、复用与智能体调用方面的实际价值。

1.1 需求分析:优秀主播话术的复用价值与场景

在传统的优秀主播经验传承中,行业常常面临以下两大痛点。• 会做不会教。许多优秀主播凭借直觉、天赋或长期直播的经验,打磨出高效的直播话术与节奏把控能力,但缺乏将这些隐性经验系统化、结构化表达的能力。他们或许能做好直播,却难以清晰拆解为何这样做,以及每句话术背后的策略是什么,导致其核心经验难以被他人有效学习和复用。• 经验高度依附于个体,极易随人员流动而流失。一旦核心主播离职,其积累的选品逻辑、用户互动技巧、促单话术等宝贵经验资产往往随之消失。继任者不得不从零开始,在一次次试错与实战中重新摸索,不仅拉长了继任主播的成长周期,也给团队业绩带来波动风险。而扣子平台Skills的核心设计理念,正是将可重复、可迁移的方法论封装为模块化的专家经验包,供智能体在具体任务中调用执行。因此,将直播带货话术复用开发为专属Skills,能够让直播带货话术不再仅依赖个人天赋,而是转换为可积累、可迭代、可智能调用的数字资产,真正实现把顶尖主播的经验,转换为团队可复用的核心能力的目标。

1.2 项目方案设计:Skills功能设计

(1)系统化沉淀优秀主播的话术结构,形成可复用的模板库。一场高转换率的直播通常有清晰的节奏与逻辑链条,其典型环节如下。• 聚人:吸引观众进入直播间。• 留客:通过互动、福利或内容留住用户。• 锁客:建立信任,引导用户持续关注。• 说服:精准传递产品价值,解决用户疑虑。• 催单:制造紧迫感,推动用户快速下单决策。• 引导下单与关注:完成转换并沉淀私域用户。这些环节中的高频话术、情绪调动技巧、产品卖点包装方式等,均可被抽象为结构化模板。例如,催单阶段常用“库存只剩×件”“最后×分钟优惠截止”等句式;说服阶段则强调“痛点—解决方案—佐证证据”的三段式表达。(2)实现智能话术生成,赋能新人主播快速上手。当新主播需要讲解某款新产品时,只需向该Skills提供产品基本信息(如品类、核心卖点、目标人群、价格区间等),智能体即可自动匹配对应环节的话术模板,结合产品特性进行个性化填充与语义优化,最终输出一份完整、流畅、符合高转换逻辑的直播脚本。这一过程不仅能大幅缩短新人主播的学习周期,还能确保品牌话术风格与销售策略的一致性,真正实现把优秀主播的经验落地为每个主播都能用的标准化工具的目标。

2、 直播带货话术复用Skills的全流程落地实操

利用扣子编程平台,完成“直播带货话术复用”这一Skills的开发、测试与发布。

2.1 前置准备:直播话术模板的梳理与标准化

开发直播带货话术复用Skills的首要前提,是对优秀主播的话术模板进行结构化整理。本节将以一场直播中的聚人环节为例,介绍话术模板的构建方法。聚人环节的话术由欢迎话术与宣传话术两部分构成,具体如图所示。根据聚人环节话术的目标和分类,可以设计如下话术模板。

## 一、聚人阶段

### 目的

这个阶段属于直播开场阶段,做好一定的暖场,拉近与用户的距离,吸引眼球。

### 重点

  • 新人阶段要学会自说自话,不要怕尴尬
  • 紧盯着手机屏幕上的买家发言,热情及时地回复
  • 能给直播间所有人留下很好的印象

### 内容构成

聚人环节的话术由欢迎话术与宣传话术两部分构成,通常包含三方面内容:

  • 打招呼
  • 讲故事
  • 福利预告/产品预告

### 1. 欢迎话术

#### 话术目标

  • 建立情感连接
  • 预告产品价值
  • 引导观众停留

#### 话术类型与示例

  1. 解读观众账号名称:> 欢迎[昵称]宝子进入直播间!想要[产品名称]的不要走开,我们马上就要上架啦!> [昵称]宝子来啦!看你账号就感觉是懂行的,今天直播间的[产品名称]绝对合你心意,别走开!
  2. 寻找共同话题:> 你是不是和我一样换季就过敏,换好几个产品都不合适?这种情况我一般会用 XX 产品,亲测超好用!> 是不是一到秋冬皮肤就干燥起皮,涂啥都卡粉?今天就给大家安排了专治干皮的 XX 产品,一定要蹲住!
  3. 福利预告:> 新进来的家人点个关注,一会儿有专属福利放送哦~> 新进来的家人别划走,关注直播间马上抽三位送 XX 小样,刚进来的宝子都能参与!

### 2. 宣传话术

#### 话术目标

  • 传递直播基本信息
  • 强化规律与核心内容认知
  • 提升回访率与期待

#### 话术类型与示例

  1. 时间预告话术:> 我们每天中午 12 点准时开播,专属福利只在直播间,不见不散!> 每晚 8 点锁定直播间,定时上福利,蹲住不亏!2. 内容预告话术:> 今天主推三款爆款好物:XX面膜、XX精华和XX防晒,直播间专属价开抢!> 本场直播间主打平价护肤,从洁面到面霜一站式配齐,都是直播间专属福利款!3. 价值预告话术:> 今天直播间下单,件件有赠品,还能参与整点抽奖,中奖率超高!> 本场所有好物直降X元起,还有满减叠加,直播间下单更划算!> 新粉关注立减 X 元,今天直播间专属福利,仅限直播时段哦!4. 产品包装渲染话术:> 这款 XX 产品闭眼入就对了,直播间老粉复购率超高,买过的宝子基本都会来回购,反馈都特别好!> 今天这款 XX 好物专为日常居家设计,用料扎实还特别实用,不管是自己用还是送家人都合适,闭眼冲不踩雷!参考如上模板的结构,可以继续设计留客、锁客、说服、催单、引导下单与关注环节的话术模板。准备好各个环节的话术模板后,将话术模板保存为Markdown格式的文件,并命名为“直播话术指南.md”,供Skills开发及后续阶段使用。

2.2 Skills开发:提示词编写与功能可视化配置

利用零代码Skills开发平台扣子编程,快速完成直播带货话术复用Skills的开发。首先,进入扣子编程主页并登录(如果还未注册账户,需要先注册账户),点击对话框上方的“技能”标签,进入技能的编程界面。然后,点击该界面左下脚的选择并上传已准备好的话术模板文档(“直播话术参考.md”),作为智能体生成话术的核心参考依据。接下来,设计清晰、可执行的提示词。该提示词需明确任务目标、功能要求及输出要求,引导智能体正确调用上传附件中的模板内容。最终构建的提示词如下。

任务目标

开发一个名为“直播带货话术复用”的Skills。

功能要求当用户提供某款产品的基本信息(如产品名称、核心卖点、适用人群、价格区间等)时,该Skills应自动结合我上传的附件“直播话术指南.md”中所定义的直播(包括聚人、留客、锁客、说服、催单、引导下单与关注环节)话术结构,生成完整、自然、富有感染力的直播口播脚本。

输出要求

  • 覆盖完整的直播流程,从开场聚人环节到引导下单与关注环节。
  • 语言风格亲切、有节奏感,符合头部主播的表达习惯。
  • 能灵活嵌入用户提供的产品信息,避免模板化生硬感。

该页面采用双栏布局,功能非常清晰。下面简单介绍左右两栏的功能。左栏为交互式开发区。该区域以自然语言对话的形式驱动整个Skills开发过程,由扣子编程逐步解析提示词中的需求,完成初步开发。开发者如认为开发的Skills不符合预期,可通过对话方式细化逻辑,进一步引导扣子编程完善开发。右栏为预览与沙箱区域。初始状态下,系统会提示“正在初始化云端沙箱”。所谓沙箱,就像厨房常用的透明保鲜盒,是一个独立的隔离空间:将食材(开发过程中产生的中间文件、模板解析结果及最终生成的脚本)放入保鲜盒内处理,既不会让食材洒落到台面上污染环境(确保运行安全性),也能让每次处理的步骤和结果完全一致(确保结果可复现性),所有操作均在盒内完成,不影响外部空间!

待初始化完成后,便会切换并提示“技能正在生成中”。这表示扣子编程平台正在自动化开发Skills。

在Skills的开发过程中,扣子编程平台会自动完成一系列后台操作,首先是阅读文件环节,该环节会阅读并理解用户上传的“直播话术参考.md”文件,然后通过不断更新计划的方式动态生成开发计划。之后进入执行多条命令并创建文件,这些步骤的作用是创建Skills所需的各项目录及SKILLS.md文件,接下来执行打包技能步骤,这标志着Skills开发进入收尾阶段。

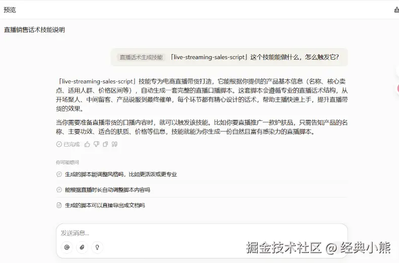
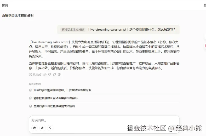
最后扣子编程平台会明确提示“Skills已创建完成”,并生成一份清晰的实现概览、交付内容和使用说明。接下来,用户只需在下方的消息输入框中发送测试提示词,即可立即验证该Skills的实际效果。

2.2 Skills测试:功能验证

以“红豆薏米茶”为例,对已开发的“直播带货话术复用”Skills进行测试。测试时,在消息输入框中输入以下提示词。

产品信息产品名称:红豆薏米茶

产品材料:栀子、无硫陈皮、低温烘焙的赤小豆、红豆、薏米、芡实,经多次科学配比而成产品功能:现代人因常吃油腻食物、熬夜,导致体内湿气堆积,易出现长痘痘、皮肤和头发出油、湿疹反复,老年人还可能伴有关节酸痛。本品通过温和祛湿,帮助调理体质,改善上述问题。产品亮点:采用低温烘焙工艺,既最大程度保留食材营养,又能有效中和薏米的寒性;独立小包装,可直接冲泡,方便快捷

输出要求

输出的脚本需要明确所属阶段,如聚人阶段、留客阶段等

可以看出,智能体生成的直播话术严格遵循了直播带货话术复用Skills开发阶段上传的“直播话术参考.md”文件中的结构,完整覆盖了聚人、留客、锁客、说服、催单、引导下单与关注环节,并融入了红豆薏米茶的产品信息,体现了高度的业务适配性与语言自然度。尤为关键的是,所有产品细节—包括配方成分(栀子、无硫陈皮、赤小豆等)、工艺特点(低温烘焙)、使用方式(直接冲泡)—均被准确提取并嵌入话术中,无遗漏、无失真、无生硬堆砌。这充分说明直播带货话术复用Skills成功实现了专家经验模板与具体产品信息的智能融合。

写在最后

原文首发于公众号【经典小熊】,关注获取更多干货

image.png