OpenVitamin 整体架构设计—— 一个本地 AI 推理平台是如何构建的

118 阅读7分钟

随着大模型能力快速发展,AI 正在从“实验性工具”逐渐变成真正的工程基础设施。

开发者不再只是用 AI 写几行代码、做几次对话,而是开始尝试:

  • 构建 AI 自动化系统
  • 设计编程智能体
  • 搭建企业内部 AI 中台
  • 让多模型协同完成复杂任务

然而在工程实践中,一个问题越来越明显:

AI 能力在不断增强,但 AI 系统却越来越难以构建和维护。

常见挑战包括:

  • 本地模型管理分散
  • 推理接口缺乏统一抽象
  • Agent 行为难以复用
  • Workflow 缺乏稳定运行时
  • 多模型协作复杂
  • 系统缺乏可观测性

换句话说:

我们拥有很多 AI 工具,却缺少一套真正的平台。

OpenVitamin(github.com/fengzhizi71…) 的设计目标,正是解决这一问题:

⭐ 构建一套 本地 AI Runtime + Control Plane,让 AI 能力可以像传统系统能力一样被工程化组织。

本文将系统介绍 OpenVitamin 的整体架构与核心设计思想。

一、从 AI 工具链到 AI 平台

在传统开发中,系统通常具有清晰的分层结构:

  • 接入层(UI / API)
  • 控制层(编排 / 调度 / 状态管理)
  • 执行层(Runtime)
  • 基础设施层(存储 / 配置 / 可观测)

而在当前 AI 工具生态中,这些能力往往被拆散在不同项目中:

  • 模型加载在某个工具里
  • Agent 执行在另一个框架里
  • Workflow 在脚本系统里
  • 推理接口风格各异

这种“工具拼装式开发”在实验阶段可以接受,但在工程阶段会导致:

  • 系统复杂度迅速上升
  • 行为不可预测
  • 可维护性下降
  • 团队协作困难

OpenVitamin 的核心思路是:

将这些能力重新组织为一个平台运行时。

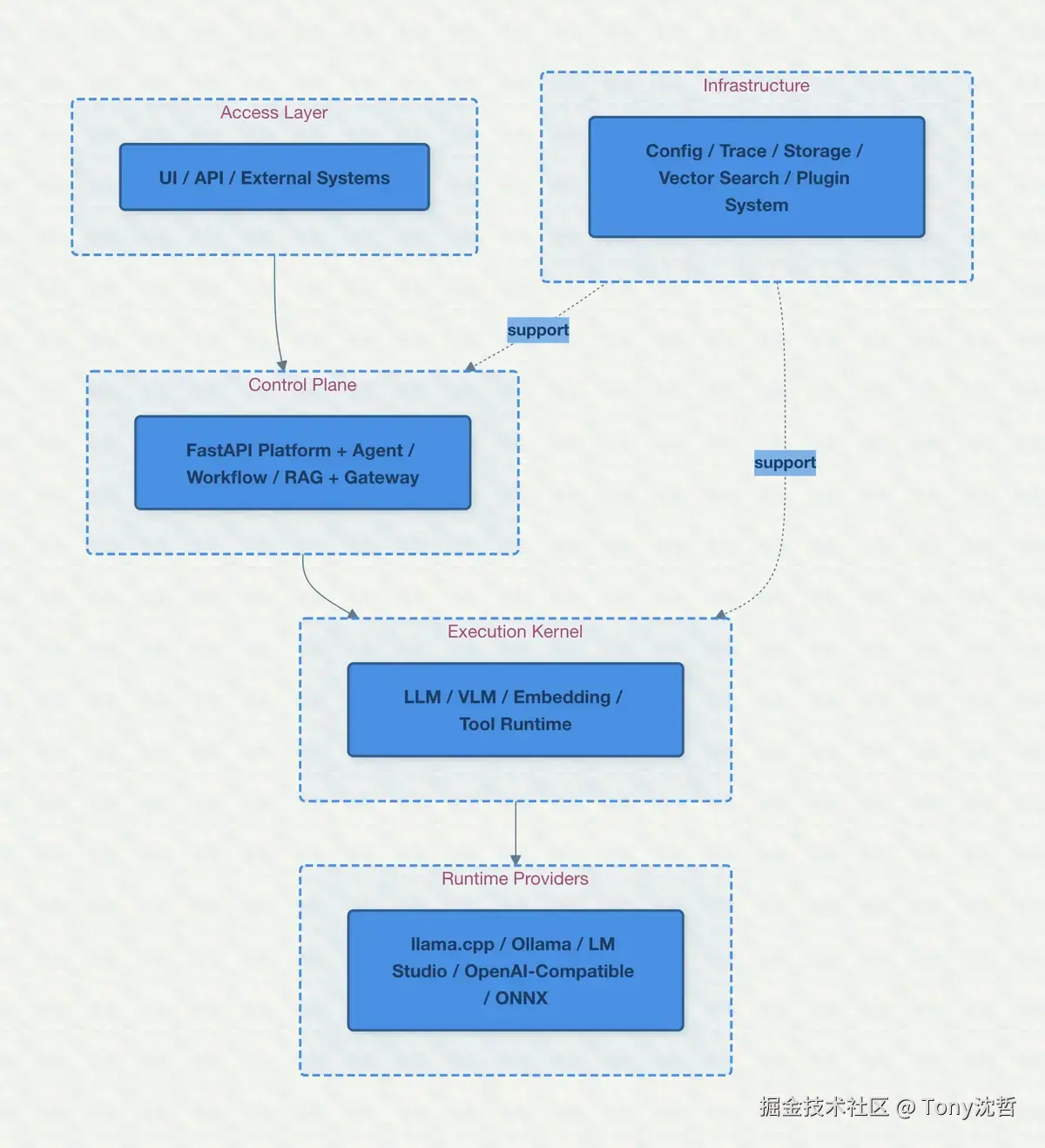
二、OpenVitamin 平台整体架构

下面是 OpenVitamin 的整体架构分层与核心模块关系:

主图.jpg

从整体上看,OpenVitamin 可以划分为五个核心部分:

  1. Access Layer:用户与外部系统进入平台的入口
  2. Control Plane:任务编排与 AI 能力调度中心
  3. Execution Kernel:统一 AI Runtime 执行层
  4. Runtime Providers:具体推理后端生态
  5. Infrastructure:贯穿全局的基础设施能力

三、Access Layer:AI 能力的统一入口

access-layer.jpg

OpenVitamin 提供多种访问方式:

  • Chat UI
  • Agent 配置界面
  • Workflow 可视化编排界面
  • OpenAI-compatible API
  • 外部系统调用(如 OpenClaw)

这些入口的意义不仅是交互,更是:

⭐ AI 系统的控制面(Control Surface)。

开发者可以在这里:

  • 调试 Agent 决策路径
  • 构建自动化流程
  • 管理模型配置
  • 观察执行状态

四、Control Plane:平台的大脑

Control_Plane.jpg

在 OpenVitamin 的整体架构中,Control Plane 是最核心的一层。

如果说:

  • Access Layer 是入口
  • Execution Layer 是执行引擎
  • Providers 是算力来源

那么:

⭐ Control Plane 就是整个平台的“大脑”。

它决定:

  • 什么任务被执行
  • 由谁执行
  • 使用哪个模型
  • 是否并发执行
  • 是否重试
  • 是否被限流
  • 如何记录执行状态

换句话说:

Control Plane 负责将“AI 能力”转化为“可调度的系统行为”。

4.1 从“调用模型”到“调度任务”

很多 AI 系统在设计之初,都是以“调用模型”为中心。

例如:

  • 用户输入 → 直接请求 LLM
  • Agent 推理 → 直接调用 Tool
  • Workflow 节点 → 直接执行脚本

这种模式在 Demo 阶段非常高效,但在工程系统中会带来明显问题:

  • 行为路径难以追踪
  • 并发与资源控制困难
  • 多模型协作缺乏统一策略
  • 任务失败缺乏恢复机制
  • 系统无法形成稳定运行时

OpenVitamin 的设计选择是:

将所有 AI 行为抽象为“任务”,并交由 Control Plane 统一调度。

这使 AI 系统开始具备类似操作系统的调度能力。

4.2 Agent Runtime:可工程化的智能体执行单元

在 Control Plane 中,Agent Runtime 是最重要的执行入口之一。

OpenVitamin 将 Agent 定义为一种:

⭐ 可调度、可治理、可观测的执行单元。

Agent Runtime 的职责包括:

  • 执行 Plan / Step
  • 调用 Skill 与 Tool
  • 管理上下文状态
  • 与 Knowledge Service 交互
  • 将推理请求交给 Inference Gateway

与传统 Prompt Agent 不同,这里的 Agent:

  • 不再是一次性对话逻辑
  • 而是可以被 Workflow 调用
  • 可以被限流与排队
  • 可以被追踪执行路径

这使 Agent 从“能力模板”,升级为“系统组件”。

4.3 Workflow Control Plane:AI 自动化流程调度中心

Workflow Control Plane 负责管理 DAG 式任务流程。

它不仅仅是流程定义器,更是:

⭐ AI 自动化系统的运行时调度中心。

Workflow Engine 需要处理的问题包括:

  • 节点依赖关系解析
  • 并行执行控制
  • 条件分支决策
  • Retry 与 Timeout 策略
  • 上下文在节点之间传播

更重要的是:

Workflow 不直接调用 Runtime,而是:

通过 Agent Runtime 与 Scheduler 协同完成任务执行。

这种设计使 Workflow 可以:

  • 动态选择执行路径
  • 调用不同 Agent
  • 协调多模型协作

从而形成真正的 AI 自动化系统。

4.4 Knowledge / RAG Service:认知能力支撑层

在复杂 AI 应用中,模型推理往往需要依赖知识检索。

OpenVitamin 将 Knowledge / RAG Service 作为 Control Plane 的核心组成部分,而不是附属插件。

它负责:

  • 文档解析与向量化
  • 向量检索与上下文构建
  • 与 Embedding Runtime 协同
  • 管理知识库状态

Agent Runtime 与 Workflow Engine 都可以调用 Knowledge Service,以增强模型推理能力。

这使平台具备:

⭐ 将“知识能力”作为基础设施统一调度的能力。

4.5 Model Registry:多模型协作的决策基础

Model Registry 提供:

  • 模型自动发现
  • 能力标签管理
  • 推理参数配置
  • 模型元数据管理

但它的真正价值在于:

为 Scheduler / Router 提供决策依据。

在多模型环境中,任务可以:

  • 根据任务类型选择模型
  • 根据资源状态切换模型
  • 根据策略进行 fallback

这使平台能够从“固定模型调用”,升级为“动态模型路由”。

4.6 Skill / Tool Registry:能力治理与扩展机制

OpenVitamin 将 Tool 与 Skill 抽象为平台能力单元。

Skill Registry 负责:

  • 能力注册与发现
  • 权限控制
  • 生命周期管理
  • 插件化扩展

Agent Runtime 并不是直接调用工具,而是:

通过 Registry 查找能力,再由 Execution Layer 执行。

这种设计可以:

  • 防止能力耦合
  • 支持插件市场
  • 支持多租户治理
  • 支持审计与权限策略

4.7 Execution Governance:任务治理与资源控制

在平台级系统中,资源控制是不可或缺的能力。

OpenVitamin 在 Control Plane 中引入:

⭐ Execution Governance 模块。

它负责:

  • 请求排队
  • 并发控制
  • Quota 管理
  • 任务优先级
  • 执行策略

这使 AI 平台具备:

  • 高负载稳定性
  • 多用户场景支持
  • 长流程任务治理

也是未来企业化部署的重要基础。

4.8 Control Plane 的本质

从整体上看,Control Plane 的本质并不是:

  • 调用模型
  • 或执行 Prompt

而是:

⭐ 将 AI 能力组织为“可调度的系统行为”。

它让:

  • Agent 成为执行单元
  • Workflow 成为调度逻辑
  • Runtime 成为执行引擎
  • Provider 成为算力来源

这正是 OpenVitamin 从工具平台走向系统平台的关键一步。

五、Execution Kernel:统一 AI Runtime

execution_kernel.jpg

Execution Kernel 将不同 AI 能力统一抽象:

  • LLM Runtime
  • VLM Runtime
  • Embedding Runtime
  • Tool Runtime

Control Plane 不需要了解模型细节,只需要调用 Runtime。

这类似:

  • 数据库执行引擎
  • 操作系统进程调度层

六、Runtime Providers:可扩展推理生态

runtime_providers.jpg

平台支持多种推理后端:

  • llama.cpp
  • Ollama
  • LM Studio
  • ONNX Runtime
  • OpenAI-compatible 服务

因此 OpenVitamin 可以:

  • 完全本地运行
  • 局域网推理
  • 云本地混合

以及作为:

  • OpenClaw 推理后端
  • 企业 AI 平台基础组件

下图是Execution Kernel <-> Runtime Providers 运行时映射关系图

运行时映射关系图.jpg

七、横向基础设施能力

Infrastructure.jpg

OpenVitamin 将以下能力设计为“全局能力”:

  • Config / Settings
  • Execution Trace
  • ORM/ State Storage
  • VectorSearchProvider
  • Plugin System

这使平台具备:

  • 可观测性
  • 可扩展性
  • 可维护性

八、未来架构演进方向

未来 OpenVitamin 将继续演进:

  • Execution Virtualization Layer
  • Event-driven Orchestration
  • 分布式推理调度
  • 更强 Workflow Runtime
  • 更智能模型路由

九、总结

OpenVitamin 并不是一个模型 UI,也不是一个 Agent Demo。

它尝试解决的是:

如何将 AI 能力构建为长期可维护的工程系统。

随着 AI 应用复杂度提升,Runtime 与 Control Plane 的价值将越来越明显。

在后续文章中,我们将继续深入:

  • 多模型推理接口设计
  • Agent Runtime 内部机制
  • Workflow 执行模型

项目地址:github.com/fengzhizi71…