第十九讲 深度布局原理与优化

52 阅读4分钟

前言:

重要性不大,vibecoding很多的细节优化相对就少了,这个等未来模型迭代自然会出现优秀的内容。

一、定位

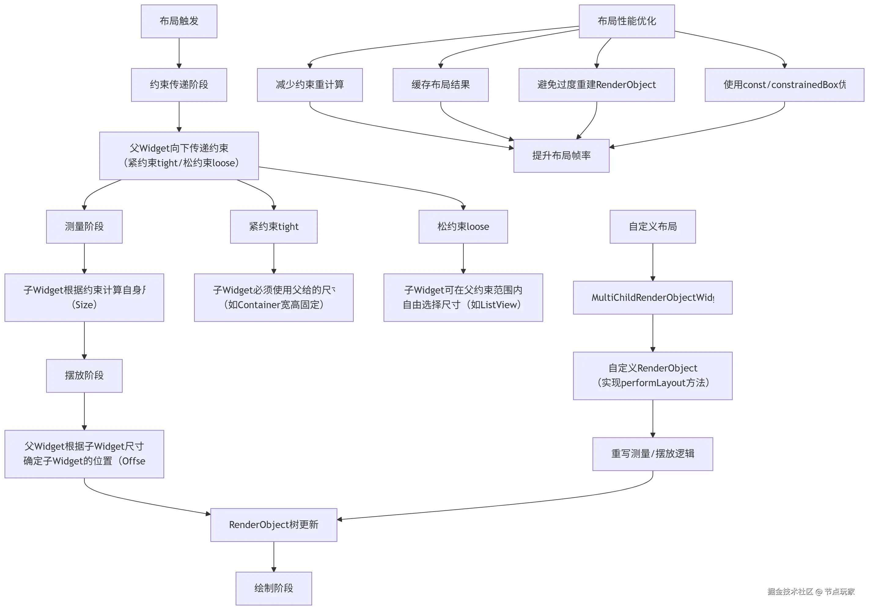
本讲聚焦 Flutter 布局的底层实现逻辑性能调优手段,核心目标是:

  • 从原理层面理解 Flutter 布局的「约束-测量-摆放」三阶段流程
  • 掌握「紧约束/松约束」的核心概念,解决布局适配的底层问题
  • 学会基于 MultiChildRenderObjectWidget 自定义复杂布局
  • 掌握复杂布局的性能优化技巧,避免布局卡顿、过度重建等问题

对于开发者而言,本章是从「会用布局组件」到「懂布局原理、能造布局组件、能优化布局性能」的关键进阶内容,适合需要开发自定义复杂布局(如流式布局、瀑布流、自定义容器)或解决布局性能瓶颈的场景。

布局三阶段:约束(父→子传递尺寸限制)→ 测量(子计算自身尺寸)→ 摆放(父确定子位置),是Flutter布局的底层逻辑

约束类型:紧约束(子必须用父指定尺寸)、松约束(子可自由选择尺寸),决定了组件的自适应行为

自定义布局:基于MultiChildRenderObjectWidgetRenderObject,重写performLayout实现核心布局逻辑

性能优化:通过constRepaintBoundary、懒加载等手段,减少布局重计算和重绘,提升复杂布局流畅度

image.png

  • 约束(Constraints) :父组件给子组件的尺寸限制(minWidth/maxWidth/minHeight/maxHeight)
  • 紧约束(Tight) :min = max,子组件必须用这个尺寸(如 SizedBox(width: 100)
  • 松约束(Loose) :min = 0,max = 父尺寸,子组件可自由选择(如 Center 包裹的无尺寸组件)
  • RenderObject:Flutter 布局/绘制的核心对象,所有布局最终都通过它实现

二、核心知识点:案例、属性、注意事项

2.1 约束-测量-摆放

关键属性
属性/类作用
LayoutBuilder捕获父组件传递的约束,用于调试/动态适配
constraints.maxWidth/maxHeight获取约束的最大尺寸(紧约束下=minWidth/minHeight)
Container(width/height)给子组件传递紧约束的核心属性
案例代码(理解三阶段)
import 'package:flutter/material.dart';

void main() => runApp(const LayoutDemoApp());

class LayoutDemoApp extends StatelessWidget {
  const LayoutDemoApp({super.key});

  @override
  Widget build(BuildContext context) {
    return MaterialApp(
      home: Scaffold(
        appBar: AppBar(title: const Text('布局三阶段演示')),
        body: Container(
          // 父容器:传递紧约束(宽300,高200)
          width: 300,
          height: 200,
          color: Colors.grey[200],
          child: const ChildBox(), // 子组件接收约束并响应
        ),
      ),
    );
  }
}

class ChildBox extends StatelessWidget {
  const ChildBox({super.key});

  @override
  Widget build(BuildContext context) {
    // 通过LayoutBuilder获取父组件传递的约束
    return LayoutBuilder(
      builder: (context, constraints) {
        // 测量阶段:打印约束信息,确认是紧约束(min=max=300/200)
        debugPrint('父约束:$constraints');
        // 摆放阶段:子组件选择占满父容器(符合紧约束要求)
        return Container(
          width: constraints.maxWidth,
          height: constraints.maxHeight,
          color: Colors.blue,
          child: Center(
            child: Text(
              '父约束:\n宽${constraints.maxWidth}\n高${constraints.maxHeight}',
              style: const TextStyle(color: Colors.white),
            ),
          ),
        );
      },
    );
  }
}

注意事项
  1. 约束是单向向下传递的:父 → 子,子不能向上修改父的约束
  2. 测量阶段子组件必须返回符合约束的尺寸,否则Flutter会强制修正(可能导致布局异常)
  3. 摆放阶段父组件完全控制子组件的位置(如 Row/Column 控制子组件的排列位置)

2.2 紧约束 vs 松约束 对比案例

核心区别
紧约束(Tight)松约束(Loose)
minWidth = maxWidth,minHeight = maxHeightminWidth = 0,maxWidth = 父宽度;minHeight = 0,maxHeight = 父高度
子组件必须使用父指定的尺寸子组件可自由选择尺寸(只要不超过父约束范围)
典型组件:SizedBoxContainer(指定宽高)典型组件:CenterListViewRow/Column(未约束子组件)
案例代码(两种约束对比)
import 'package:flutter/material.dart';

void main() => runApp(const ConstraintTypeDemo());

class ConstraintTypeDemo extends StatelessWidget {
  const ConstraintTypeDemo({super.key});

  @override
  Widget build(BuildContext context) {
    return MaterialApp(
      home: Scaffold(
        appBar: AppBar(title: const Text('紧/松约束对比')),
        body: Row(
          children: [
            // 左侧:紧约束(SizedBox固定尺寸)
            Expanded(
              child: Container(
                color: Colors.grey[100],
                child: const Column(
                  children: [
                    Text('紧约束(Tight)'),
                    SizedBox(
                      width: 200,
                      height: 100, // 紧约束:子必须用200x100
                      child: Container(color: Colors.red),
                    ),
                  ],
                ),
              ),
            ),
            // 右侧:松约束(无固定尺寸,父给最大范围)
            Expanded(
              child: Container(
                color: Colors.grey[300],
                child: const Column(
                  children: [
                    Text('松约束(Loose)'),
                    Container(
                      // 松约束:子可自由选择尺寸(这里选150x80)
                      width: 150,
                      height: 80,
                      color: Colors.green,
                    ),
                  ],
                ),
              ),
            ),
          ],
        ),
      ),
    );
  }
}

注意事项
  1. 松约束下子组件如果不指定尺寸,会默认「尽可能小」(如无内容的Container宽高为0)
  2. 嵌套布局中约束会层层传递,多层松约束可能导致「尺寸自适应异常」,需用ConstrainedBox显式约束

2.3 自定义布局:MultiChildRenderObjectWidget

核心属性/方法
名称作用
MultiChildRenderObjectWidget自定义多子组件布局的入口Widget
RenderBox所有布局相关RenderObject的基类,提供尺寸/位置管理
performLayout()核心方法:实现「测量+摆放」逻辑
layout()触发子组件的测量流程,传递约束
MultiChildLayoutParentData存储子组件的位置(offset)等布局数据
setupParentData()初始化子组件的布局数据容器
案例代码
import 'package:flutter/material.dart';
import 'package:flutter/rendering.dart';

// 步骤1:自定义MultiChildRenderObjectWidget(入口)
class CustomFlowLayout extends MultiChildRenderObjectWidget {
  const CustomFlowLayout({
    super.key,
    required List<Widget> children,
  }) : super(children: children);

  @override
  RenderObject createRenderObject(BuildContext context) {
    return RenderCustomFlowLayout();
  }
}

// 步骤2:自定义RenderObject(核心:实现布局逻辑)
class RenderCustomFlowLayout extends RenderBox
    with ContainerRenderObjectMixin<RenderBox, MultiChildLayoutParentData> {
  @override
  void performLayout() {
    // 1. 获取父组件传递的约束
    final BoxConstraints constraints = this.constraints;
    // 2. 初始化布局参数
    double currentX = 0.0; // 当前子组件的x坐标
    double currentY = 0.0; // 当前子组件的y坐标
    double maxChildHeight = 0.0; // 当前行的最大子组件高度

    // 3. 遍历所有子组件,逐个测量+摆放
    RenderBox? child = firstChild;
    while (child != null) {
      // 获取子组件的布局数据容器
      final MultiChildLayoutParentData childParentData =
          child.parentData as MultiChildLayoutParentData;

      // 测量阶段:给子组件传递松约束(最大宽度=父宽度,高度不限)
      child.layout(
        BoxConstraints(
          maxWidth: constraints.maxWidth,
          minHeight: 0,
          maxHeight: constraints.maxHeight,
        ),
        parentUsesSize: true,
      );

      // 判断是否换行:当前子组件超出父宽度则换行
      if (currentX + child.size.width > constraints.maxWidth) {
        currentY += maxChildHeight; // 换行后y坐标下移
        currentX = 0.0; // x坐标重置
        maxChildHeight = 0.0; // 重置当前行最大高度
      }

      // 摆放阶段:设置子组件的位置
      childParentData.offset = Offset(currentX, currentY);

      // 更新布局参数
      currentX += child.size.width;
      maxChildHeight = math.max(maxChildHeight, child.size.height);

      // 处理下一个子组件
      child = childParentData.nextSibling;
    }

    // 4. 设置当前布局的总尺寸
    size = Size(
      constraints.maxWidth,
      math.min(currentY + maxChildHeight, constraints.maxHeight),
    );
  }

  // 必须重写:命中测试(处理点击等交互)
  @override
  bool hitTestChildren(BoxHitTestResult result, {required Offset position}) {
    RenderBox? child = firstChild;
    while (child != null) {
      final MultiChildLayoutParentData childParentData =
          child.parentData as MultiChildLayoutParentData;
      final bool isHit = result.addWithPaintOffset(
        offset: childParentData.offset,
        position: position,
        hitTest: (result, transformed) {
          assert(transformed == position - childParentData.offset);
          return child!.hitTest(result, position: transformed);
        },
      );
      if (isHit) return true;
      child = childParentData.nextSibling;
    }
    return false;
  }

  // 必须重写:绘制子组件
  @override
  void paint(PaintingContext context, Offset offset) {
    RenderBox? child = firstChild;
    while (child != null) {
      final MultiChildLayoutParentData childParentData =
          child.parentData as MultiChildLayoutParentData;
      context.paintChild(child, offset + childParentData.offset);
      child = childParentData.nextSibling;
    }
  }

  // 必须重写:设置子组件的parentData类型
  @override
  void setupParentData(RenderObject child) {
    if (child.parentData is! MultiChildLayoutParentData) {
      child.parentData = MultiChildLayoutParentData();
    }
  }
}

// 步骤3:使用自定义布局
void main() => runApp(const CustomLayoutDemo());

class CustomLayoutDemo extends StatelessWidget {
  const CustomLayoutDemo({super.key});

  @override
  Widget build(BuildContext context) {
    return MaterialApp(
      home: Scaffold(
        appBar: AppBar(title: const Text('自定义流式布局')),
        body: Padding(
          padding: const EdgeInsets.all(16.0),
          child: CustomFlowLayout(
            children: List.generate(
              10,
              (index) => Container(
                width: 80 + index * 5, // 每个子组件宽度递增
                height: 60,
                color: Colors.primaries[index % Colors.primaries.length],
                child: Center(
                  child: Text(
                    'Item $index',
                    style: const TextStyle(color: Colors.white),
                  ),
                ),
              ),
            ),
          ),
        ),
      ),
    );
  }
}

注意事项
  1. 自定义RenderObject必须重写performLayout/paint/hitTestChildren/setupParentData
  2. parentUsesSize: true 表示父组件依赖子组件的尺寸,子组件尺寸变化会触发父组件重新布局
  3. 避免在performLayout中做耗时操作(如网络请求),会导致布局卡顿

2.4 复杂布局性能优化 核心技巧

关键优化手段(附案例)

好的,我按照你提供的内容重新排版,只调整结构,不增删任何优化手段。

1. 使用 const 减少重建

案例代码

// 优化前:每次build都新建Widget
Container(child: Text('测试'));

// 优化后:const Widget复用
Container(child: const Text('测试'));

2. 缓存布局结果( RepaintBoundary

案例代码

RepaintBoundary(
  child: CustomFlowLayout( // 复杂布局包裹,避免整体重绘
    children: [...],
  ),
)

注意事项

减少重绘区域,适合动态更新少的复杂布局。


3. 避免过度约束( UnconstrainedBox

案例代码

// 解除父组件的紧约束,避免重复计算
UnconstrainedBox(
  child: Container(width: 100, height: 100),
)

注意事项

慎用:可能导致子组件超出父容器范围。


4. 延迟布局( ListView.builder

案例代码

// 懒加载,只构建可视区域的子组件
ListView.builder(
  itemCount: 1000,
  itemBuilder: (context, index) => ListTile(title: Text('$index')),
)

注意事项

替代直接 ListView(children: [...]),适合长列表。


综合应用案例:高性能自定义瀑布流布局

需求说明

实现一个「高性能瀑布流布局」,整合本章所有技术:

  • 遵循「约束-测量-摆放」流程
  • 处理紧/松约束适配
  • 基于 MultiChildRenderObjectWidget 自定义布局
  • 加入性能优化(懒加载、缓存、减少重绘)
import 'dart:math';
import 'package:flutter/material.dart';
import 'package:flutter/rendering.dart';

// 步骤1:自定义瀑布流RenderObject
class RenderWaterfallFlow extends RenderBox
    with ContainerRenderObjectMixin<RenderBox, MultiChildLayoutParentData> {
  // 列数
  int crossAxisCount;
  // 列间距
  double crossAxisSpacing;
  // 行间距
  double mainAxisSpacing;

  RenderWaterfallFlow({
    required this.crossAxisCount,
    required this.crossAxisSpacing,
    required this.mainAxisSpacing,
  });

  // 存储每列的当前高度
  late List<double> _columnHeights;

  @override
  void performLayout() {
    final BoxConstraints constraints = this.constraints;
    // 计算每列的宽度(紧约束下均分)
    final double columnWidth =
        (constraints.maxWidth - (crossAxisCount - 1) * crossAxisSpacing) /
        crossAxisCount;

    // 初始化列高度
    _columnHeights = List.filled(crossAxisCount, 0.0);

    RenderBox? child = firstChild;
    int childIndex = 0;

    while (child != null) {
      final MultiChildLayoutParentData childParentData =
          child.parentData as MultiChildLayoutParentData;

      // 测量阶段:给子组件传递紧约束(列宽固定,高度松约束)
      child.layout(
        BoxConstraints.tightFor(
          width: columnWidth,
          // 高度松约束:子组件可自定义高度
          height: double.infinity,
        ).loosen(),
        parentUsesSize: true,
      );

      // 找到当前最矮的列(优化摆放逻辑,减少空白)
      final int shortestColumnIndex = _findShortestColumnIndex();
      final double left =
          shortestColumnIndex * (columnWidth + crossAxisSpacing);
      final double top = _columnHeights[shortestColumnIndex];

      // 摆放阶段:设置子组件位置
      childParentData.offset = Offset(left, top);

      // 更新列高度
      _columnHeights[shortestColumnIndex] =
          top + child.size.height + mainAxisSpacing;

      // 下一个子组件
      child = childParentData.nextSibling;
      childIndex++;
    }

    // 设置瀑布流总尺寸(紧约束下高度为最高列的高度)
    size = Size(
      constraints.maxWidth,
      _columnHeights.reduce(max) - mainAxisSpacing, // 减去最后一行的间距
    );
  }

  // 找到最矮的列索引
  int _findShortestColumnIndex() {
    int index = 0;
    double minHeight = double.infinity;
    for (int i = 0; i < _columnHeights.length; i++) {
      if (_columnHeights[i] < minHeight) {
        minHeight = _columnHeights[i];
        index = i;
      }
    }
    return index;
  }

  @override
  bool hitTestChildren(BoxHitTestResult result, {required Offset position}) {
    RenderBox? child = firstChild;
    while (child != null) {
      final MultiChildLayoutParentData childParentData =
          child.parentData as MultiChildLayoutParentData;
      final bool isHit = result.addWithPaintOffset(
        offset: childParentData.offset,
        position: position,
        hitTest: (result, transformed) {
          return child!.hitTest(result, position: transformed);
        },
      );
      if (isHit) return true;
      child = childParentData.nextSibling;
    }
    return false;
  }

  @override
  void paint(PaintingContext context, Offset offset) {
    RenderBox? child = firstChild;
    while (child != null) {
      final MultiChildLayoutParentData childParentData =
          child.parentData as MultiChildLayoutParentData;
      context.paintChild(child, offset + childParentData.offset);
      child = childParentData.nextSibling;
    }
  }

  @override
  void setupParentData(RenderObject child) {
    if (child.parentData is! MultiChildLayoutParentData) {
      child.parentData = MultiChildLayoutParentData();
    }
  }
}

// 步骤2:自定义瀑布流Widget
class WaterfallFlow extends MultiChildRenderObjectWidget {
  final int crossAxisCount;
  final double crossAxisSpacing;
  final double mainAxisSpacing;

  const WaterfallFlow({
    super.key,
    required super.children,
    this.crossAxisCount = 2,
    this.crossAxisSpacing = 8.0,
    this.mainAxisSpacing = 8.0,
  });

  @override
  RenderObject createRenderObject(BuildContext context) {
    return RenderWaterfallFlow(
      crossAxisCount: crossAxisCount,
      crossAxisSpacing: crossAxisSpacing,
      mainAxisSpacing: mainAxisSpacing,
    );
  }

  @override
  void updateRenderObject(
    BuildContext context,
    RenderWaterfallFlow renderObject,
  ) {
    renderObject.crossAxisCount = crossAxisCount;
    renderObject.crossAxisSpacing = crossAxisSpacing;
    renderObject.mainAxisSpacing = mainAxisSpacing;
  }
}

// 步骤3:高性能使用(懒加载+缓存+优化)
class HighPerformanceWaterfallDemo extends StatefulWidget {
  const HighPerformanceWaterfallDemo({super.key});

  @override
  State<HighPerformanceWaterfallDemo> createState() =>
      _HighPerformanceWaterfallDemoState();
}

class _HighPerformanceWaterfallDemoState
    extends State<HighPerformanceWaterfallDemo> {
  // 模拟异步加载数据
  late Future<List<int>> _itemHeights;

  @override
  void initState() {
    super.initState();
    _itemHeights = _fetchItemHeights();
  }

  // 模拟网络请求获取子组件高度(随机高度)
  Future<List<int>> _fetchItemHeights() async {
    await Future.delayed(const Duration(seconds: 1));
    return List.generate(30, (index) => Random().nextInt(200) + 100);
  }

  @override
  Widget build(BuildContext context) {
    return MaterialApp(
      home: Scaffold(
        appBar: AppBar(title: const Text('高性能瀑布流')),
        body: FutureBuilder<List<int>>(
          future: _itemHeights,
          builder: (context, snapshot) {
            if (snapshot.connectionState == ConnectionState.waiting) {
              return const Center(child: CircularProgressIndicator());
            }
            if (snapshot.hasError) {
              return const Center(child: Text('加载失败'));
            }

            final heights = snapshot.data!;
            return SingleChildScrollView(
              // 性能优化1:懒加载+滚动优化
              child: RepaintBoundary(
                // 性能优化2:缓存重绘区域
                child: Padding(
                  padding: const EdgeInsets.all(8.0),
                  child: WaterfallFlow(
                    crossAxisCount: 2,
                    crossAxisSpacing: 8,
                    mainAxisSpacing: 8,
                    children: List.generate(
                      heights.length,
                      (index) => RepaintBoundary(
                        // 性能优化3:单个子组件缓存
                        child: Container(
                          // 紧约束下使用列宽,高度随机(松约束)
                          color:
                              Colors.primaries[index % Colors.primaries.length],
                          child: Center(
                            child: Text(
                              'Item $index',
                              style: const TextStyle(
                                color: Colors.white,
                                fontSize: 16,
                              ),
                            ),
                          ),
                        ),
                      ),
                    ),
                  ),
                ),
              ),
            );
          },
        ),
      ),
    );
  }
}

void main() => runApp(const HighPerformanceWaterfallDemo());

代码说明

  1. 布局原理:遵循「约束-测量-摆放」流程,performLayout中先计算列宽(紧约束),再测量子组件高度(松约束),最后按「最矮列优先」摆放

  2. 约束处理:列宽是紧约束(均分父宽度),子组件高度是松约束(随机高度)

  3. 自定义布局:基于MultiChildRenderObjectWidget实现瀑布流核心逻辑

  4. 性能优化

    1. RepaintBoundary 减少重绘区域
    2. SingleChildScrollView + 异步加载 避免首屏卡顿
    3. 列高度缓存 减少重复计算
    4. const 关键字复用静态Widget

应用场景

  • 基础布局问题:用「约束-测量-摆放」分析布局异常(如溢出、尺寸不对)
  • 自定义布局:基于MultiChildRenderObjectWidget实现瀑布流、流式布局等原生组件不支持的布局
  • 性能调优:针对长列表、复杂嵌套布局,通过缓存、懒加载等手段优化帧率