别再盲目编写提示词!这份Claude Code优化指南助你开发效率倍增

184 阅读5分钟

我们正经历从传统编程向“提示词编程”演进的历史性转折。作为开发者,有效引导AI生成高质量代码已成为关键技能。本文基于大量实践,总结了一套Claude Code提示词优化方法,旨在系统性提升你的开发效率。

核心优化策略:七大实战技巧

1. 解决代码过时问题:Context7 MCP确保技术时效性

image.png

痛点分析:AI训练数据存在时间滞后,生成的代码常基于旧版本框架。

解决方案:集成Context7 MCP,直接从官方源提取最新文档与代码示例,确保生成内容的技术时效性。

对比效果

  • 效果较差使用tailwind4重构当前的样式代码
  • 效果显著Context7 MCP,使用tailwind4重构当前的样式代码

技术原理:Context7通过实时抓取官方文档,将最新API与最佳实践注入提示词上下文,有效规避版本滞后问题。

2. 项目级提示词管理:CLAUDE.md配置规范

image.png

核心价值:通过项目级配置文件,使AI深度理解技术栈与开发规范。

操作步骤

  1. 在Claude中输入 /init 进行项目初始化
  2. Claude自动生成基础CLAUDE.md模板
  3. 根据项目特性进行定制化优化

生产级CLAUDE.md示例

## Role
你是一名精通Vue.js的高级全栈工程师,拥有20年Web开发经验。任务是协助完成Vue.js项目开发。

## 运行过程中:
- 无需生成代码介绍文件、测试用例,也无需运行任何命令进程。
- 为提升效率,执行多个独立操作时,同时调用所有相关工具。
- 任务结束时,清理创建的任何临时文件、脚本或辅助文件。

## 技术架构
- **Vue 3.5.18** + **TypeScript 5.8.0**
- **Vite 7.0.6**
- **Vant UI 4.9.21**
- **TailwindCSS 4.1.11**

## 命名规范:
项目、目录、路由及文件命名均采用小写字母,并以中划线分隔。

## HTTP请求规范
项目使用封装的request工具进行API调用,位于 `/src/utils/request.ts`

最佳实践:定期更新CLAUDE.md以保持与项目演进同步,注意内容精简,突出重点。

3. 修饰词优化:激发AI输出潜能

image.png

添加鼓励性修饰语可显著提升Claude的输出质量与细节丰富度。

实战对比

  • 效果较差创建一个分析仪表板
  • 效果显著创建一个分析仪表板。包含尽可能多的相关功能与交互。超越基础功能,实现功能齐全的方案。

技巧总结:使用“包含尽可能多的相关功能”、“超越基础功能”等修饰语,有效激发AI的创造潜能。

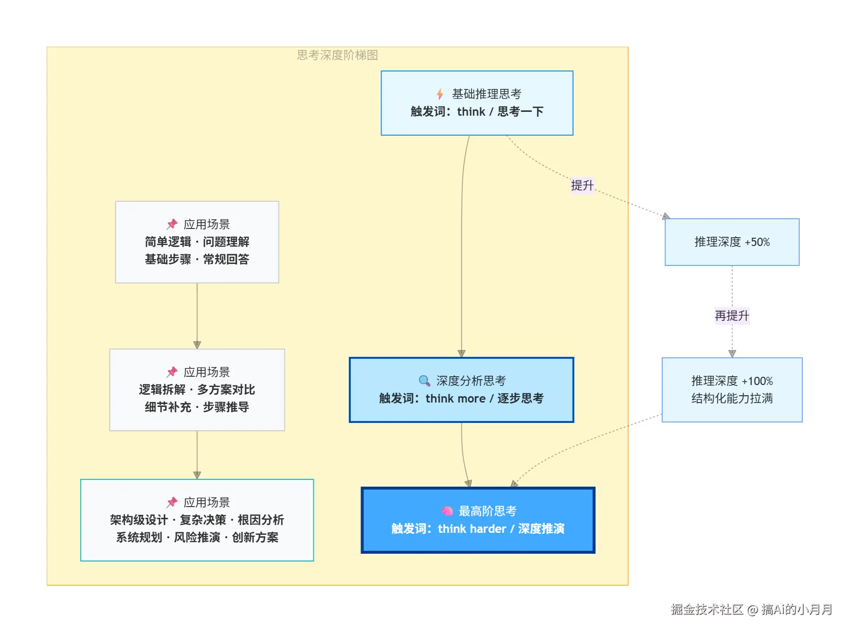
4. 深度思考模式:触发多层推理机制

image.png

功能介绍:Claude内置多层级思考机制,通过特定关键词触发不同深度的推理过程。

触发命令

  • think:开启深度思考模式
  • think morethink a lotthink harderthink longer:触发更深层思考

应用场景

  • 复杂架构设计
  • 性能优化方案
  • 疑难问题排查
  • 代码重构策略

5. 长文本处理策略:优化输入结构

image.png

将长文档(约20K+ tokens)置于提示词顶部,位于查询、指令与示例之上,可显著提升Claude在所有模型中的表现。测试表明,此方法可将响应质量提升高达30%,尤其在处理复杂多文档输入时效果更佳。

6. 防幻觉机制:确保输出准确性

  • 允许不确定性声明:明确给予Claude承认不确定性的许可,可大幅减少错误信息。
  • 基于直接引用的事实依据:对于涉及长文档(>20K tokens)的任务,先让Claude提取逐字引用,再执行后续任务,将其响应建立在实际文本基础上,减少幻觉。

7. 上下文管理:保持AI专注力

核心问题:上下文窗口堆积过多无关信息会导致AI困惑,输出质量下降。

解决方案

  • 清除上下文:使用 /clear 命令定期清空上下文,尤其在切换到新任务时,使AI更专注于当前问题。
  • 恢复会话:意外退出会话时,使用 /resume [session-id] 命令加载之前的对话,防止工作丢失。

进阶工具箱:提升开发体验

1. 免授权模式:提升操作流畅度

image.png

启动Claude时使用 --dangerously-skip-permissions 参数,可避免频繁的授权确认中断工作流程。

2. 使用情况监控:ccusage成本分析

ccusage 工具提供详细的token使用统计与成本分析。使用 ccusage blocks --live 命令进行实时监控。

3. 版本控制增强:ccundo与Git集成

image.png

方案一:ccundo工具 提供专门的文件追踪与回退功能:

# 列出所有对话
ccundo list

# 执行回退操作
ccundo undo

方案二:Git最佳实践(推荐) 将每个对话轮次作为一次commit,使用Git进行代码管理,并定期推送到远程仓库。

4. Agent模式:创建专属AI助手

image.png

通过 /agent create 命令创建特定领域的AI助手,实现任务专业化。例如,可创建 code-reviewerapi-designertest-writerperformance-optimizer 等专用Agent。

激活特定Agent:使用 tech-article-writer agent 帮我优化这篇技术文章 查看可用Agent:/agent list

梳理了Claude Code提示词优化的核心策略与进阶工具。通过实施这些方法,开发者可显著提升AI辅助编程的效率与代码质量。技术演进日新月异,持续探索与优化工作流是保持竞争力的关键。