价值来自稀缺:我用Obsidian+Claudian+Excalidraw打造知识库

145 阅读5分钟

图片

大家好,我是陌晨,分享有用的AI知识与工具,喜欢记得关注。

伴随龙虾工具的升级,超级个体继续抢跑在一线,那随着AI的不断渗透+蚕食,属于个体的活人感越来越夯,也越来越稀缺。

所以沉淀下来的知识库,你的语料就是你后面生存的核心技能。

发现使用obsidian+Claudian+BRAT可以搞定写作、公众号排版、一键发布到公众号平台草稿箱,非常丝滑,而且借助BRAT延伸的插件:fast-note-sync,可支持移动端多段内容同步。

我早期是用flomo做内容记录,后面会再用墨滴做公众号排版,之后再粘贴到草稿箱,现在已经被革命了😄

好方法,分享给大家。

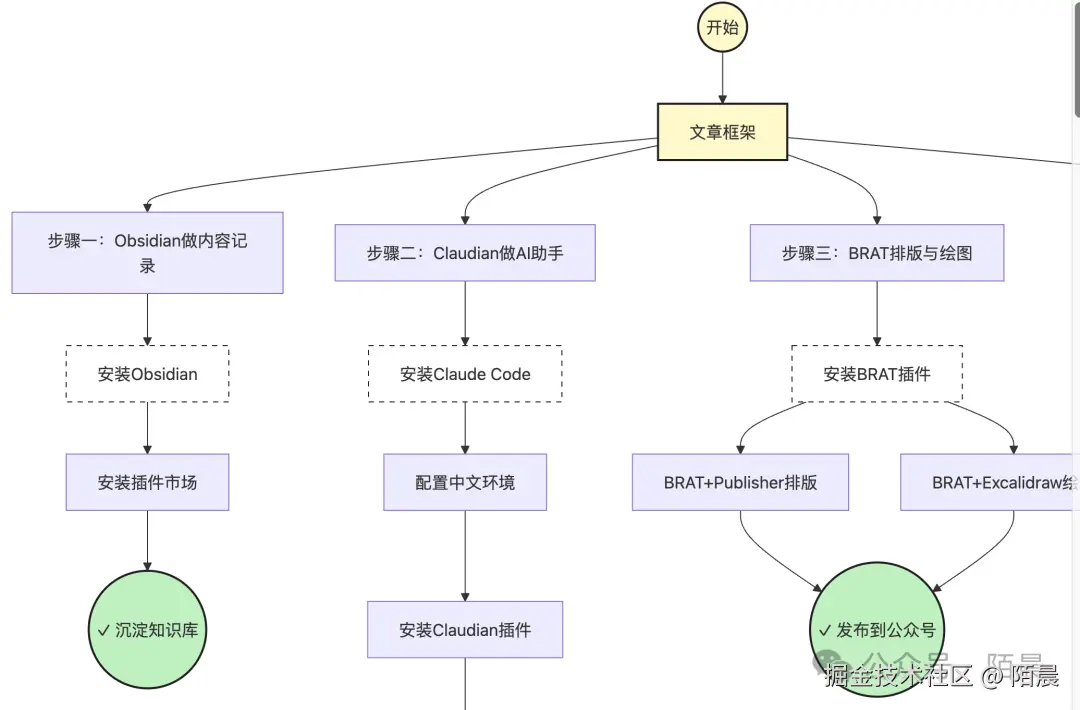
文章框架

• obsidian做内容记录、沉淀

• Claudian做AI助手,承担润色、整理、输出

• BRAT+Publisher搞定排版、BRAT+Excalidraw搞定绘图

• BRAT+fast-note-sync搞定移动端同步,免费!!!

步骤一:obsidian做内容记录、沉淀

安装obsidian,

访问地址:obsidian.md/zh/。  

我直接粘贴的是中文语言,方便大家做初步了解。

其他就是安装插件了,obsidian的插件市场安装就是很丝滑,直接给github地址就可以。

图片

步骤二:Claudian做AI助手,承担润色、整理、输出

这里面有个前提条件,就是你的电脑需要安装Claude code,我之前有写过安装方法,4 步搞定 Claude code 搭建!小白也能轻松上手

图片图片

安装完成后看先设置下中文语言环境,这样打开新世界会更直观点,点击箭头位置,完成语言设置(右边第三行选择简体中文)。

图片

点击第三方插件,关闭安全模式,搜索框输入Claudian,完成安装并做启动,也支持从BRAT直接从github地址上直接安装,后面会讲到。

启动后,会在设置的下方位置,如截图,进去后,在右侧先设置语言,然后配置你的环境,这块就是选api模型。

图片

格式要求:

ANTHROPIC_API_KEY=你的apikey(记得替换)
ANTHROPIC_BASE_URL=apikey的访问地址(记得替换)

配置完成后,可做下测试。看是否是正常唤醒状态。 这是我的配置,可对照看下。

图片

基础步骤完成了,后面如需要安装skill文件,就可以从这里面来完成。

这块就是Claude code,功能非常强大,强AI助手👍🏻。

步骤三:BRAT的无穷拓展性:BRAT+Publisher,BRAT+Excalidraw

与安装claudian的方式类似,只需要去市场搜索BRAT即可。 完成安装并启动

位置与claudian位置一样,里面的内容不太重要,直接留意我的截图位置即可,下面就会用到。

图片

BRAT+Publisher搞定公众号排版

Publisher核心功能就是支持markdown格式的在线预览,并可以复制,且点击发布就可以直接在公众号草稿箱展示。

产品github地址:github.com/joeytoday/o…

点击BRAT,点击Add beta theme,粘贴github地址,等待一下即可完成安装。

图片

完成后在obsidian左右侧都可以看到。然后做公众号appid+APPsecret的配置,如何找,见:

图片

BRAT+Excalidraw搞定手绘等绘图

同理,也是类似,

地址是:抱歉,没找到 也没关系,

直接去市场搜索Excalidraw,我记得第一个就是。 

这块可配合我之前写的手绘的文章来看这个AI工作流太好用!Claude code+Excalidraw自动生成手绘图

 类似可视化图表,可结合右边claudian来直接生成。

基本就是如下面类似的图片:

图片

图片

步骤四:BRAT+fast-note-sync搞定移动端同步,免费!!!

也是结合BRAT的方式来新增, 

访问地址:github.com/haierkeys/o…

粘贴即可,然后下载,这块需要本地化部署来完成。

建议大家先看下作者写的文档,然后再动手操作。 

我是使用终端+docker部署完成。

docker pull haierkeys/fast-note-sync-service:latest

# 2. 启动容器
docker run -tid --name fast-note-sync-service \
    -p 9000:9000 \
    -v /data/fast-note-sync/storage/:/fast-note-sync/storage/ \
    -v /data/fast-note-sync/config/:/fast-note-sync/config/ \
    haierkeys/fast-note-sync-service:latest
services:
  fast-note-sync-service:
    image: haierkeys/fast-note-sync-service:latest
    container_name: fast-note-sync-service
    restart: always
    ports:
      - "9000:9000"  # RESTful API & WebSocket 端口 其中 /api/user/sync 为 WebSocket 接口地址
    volumes:
      - ./storage:/fast-note-sync/storage  # 数据存储
      - ./config:/fast-note-sync/config    # 配置文件

这块遇到问题,可借助豆包完成,我就是这么做的。 这块是完成web的同步。如截图然后说下手机端的同步。 iOS下载obsidian。然后按照web的方式按照BRAT+fast-note-sync插件,方式一样。 然后单击配置,配置的时候,需要mac电脑给你访问窗口,不然可能会出现无法配置的情况发生。

我的问题定位是这样:Mac 的 9000 端口被防火墙拦截了

一顿操作,终于算是搞定。如截图。

图片

写在后面

工具一定是需要结合场景来用的,不要给工作流裹挟,找到适合自己的方法就可以。 

本身我以为万事大吉了,发现同步到公众号的发布有问题,大家尝试做好内容备份。

感谢你看到这里,我是陌晨,记得关注我,咱们下次见。

更多内容

越焦虑,越被AI裹挟

网易大裁员,或许那个员工就是你

AI的到来,让技能更多元,职能边界感不断弱化

这个AI工作流太好用!Claude code+Excalidraw自动生成手绘图

315晚会反向教育GEO,这个行业更爆了

更多AI探索与案例

扫码备注【AI】拉你进群

图片