把小度音箱接入小龙虾是一种什么体验?

183 阅读6分钟

先来看个视频:

wxv_4442808733378723843

我把小度音箱接入了小龙虾,远程控制小度播放歌曲、新闻天气等。

这个视频没有任何倍速调整,你会发现,指令下达速度还蛮快的。

有个点你可能注意到了,通过下达定时指令,配合小度,达到强提醒的功效非常 nice。比如久坐不运动,通过这套方案,比设定闹钟方便多了。

图片

大家好,我是苍何。最近在尝试探索一些小龙虾更好玩的场景,比如结合智能硬件或者智能家居。

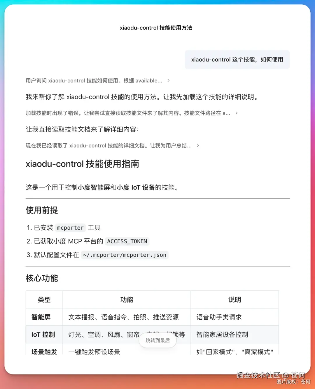
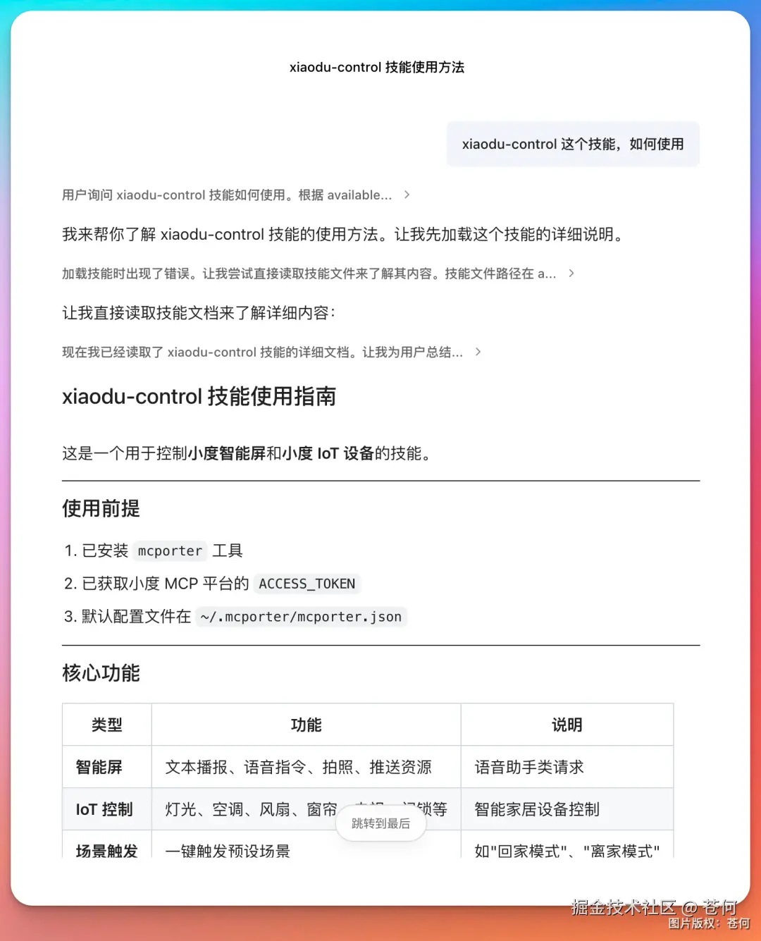
这个接入流程非常简单丝滑,用的 xiaodu-control-official 这个技能:

图片

接入你的小龙虾,绑定上小度音箱就能直接使用了。

不过,我测试下来,相对丝滑和快的还是通过百度自家的Agent搭子 DuMate 来配合。

图片

虽然我也不知道是不是他们针对性的优化了,但效果确实会赞很多。

DuMate 中安装好技能后,直接让它教我一步步配置,主要就是需要去小度控制台获取一些 ACCESS_TOKEN,绑定后就可直接开始用。

图片

这个玩法还挺有意思的,小度音箱可以连接智能家居,我现在,只要下达一个指令,就能远程指挥家里的小度帮我开空调,关窗帘、开关灯。

这是小龙虾在日常生活中使用的一个比较大的场景,而且想象空间巨大。

总结了下如何完成这个配置的细节,当然如果要更详细教程,我也放在了知识库,后台发送私信获取:openclaw知识库

图片

我在玩的时候发现,百度现在有点想学谷歌了,准备结合自家的产品优势来相互连接,相互融合。

你如果使用过 DuMate,你就会发现,他内置的不少技能是百度生态的强大能力,比如百度搜索、百度百科,甚至还融入了百度千帆的生态。

图片

这在我眼里,这显得多少有点儿不百度。

或许,在这一波 AI 浪潮中,百度一直在偷偷努力吧。

DuMate 这个产品也挺有意思的,化繁为简,没有过多的配置,大大的任务输入框覆盖了他整个的产品理念。

对比 Claude 的 Cowork,体验下来,「DuMate 给人的感受是更快了,在 Token 消耗上也更低」

特别是在百度生态的技能上,表现更为优异。比如我让它:

帮我基于天才少女罗福莉的百度百科详细资料,做成 PPT

图片

整个任务耗时很短,不到 3 分钟。

图片

搜素了罗福莉的百度百科资料后,快速完成 PPT 的制作:

图片

话说回来,我才发现罗福莉也同时关注了我,果然大佬也在时刻关注着 AI 的最新发展。

图片

DuMate 我感觉更像是你老实的工作搭子,在默默帮你干活,遇到问题想办法解决。

我让它帮我搜集今日热点,并写一篇公众号文章发布,它会帮我通过 API 的方式直接传到公众号后台草稿箱。

图片

我也试了下通过浏览器 GUI 的方式,也 ok,不过图片上传这里有点问题,无法上传,建议通过 API 方式。

配合上百度的秒哒 Skill,让 DuMate 开发应用变得非常简单,一句话需求就能开发好个人网站 web 应用,也能随时在 DuMate 中调整应用。

图片

我发现,DuMate 一定是偷偷做了很多优化,指令遵循和秒哒 Skill 的配合,显得非常的丝滑和快速。

我曾经在别的🦞试过,多少有些反应上的延迟。

我发现,在 DuMate 中,也完全可以通过 Agent 来控制 tmux 指挥 Claude Code 写代码。

图片

但由于 DuMate 是运行于沙箱环境,并无法直接打开 tmux,所以就没法直观的展示tmux 中 Claude  Code 在写代码的场景。

不过,在沙箱环境中,依旧是可以指挥Claude  Code 完成任务的,而且,理论上来说,沙箱环境更加安全,这也是对比 Claude Cowork 的又一大优势了。

「DuMate 预装安全沙箱,与本机设备环境隔离。代码、任务、文件闭环执行,不影响本地环境、不扩散风险、不泄露数据。」

配合上我之前的抖音下载技能、视频解析技能、公众号文章创作技能,就能实现通过 DuMate 完成一个抖音视频连接,对爆款视频进行拆解并二创,然后还能转为一篇公众号文章,并直接保存到草稿箱。

图片

这个流程,DuMate 任务执行时长远低于Claude Cowork。

DuMate 作为桌面端 Agent,像 Cowork 能完成的工作基本都能完成,比如文件管理。

在 DuMate 中选择一个工作目录后,让它按照文件类型自动化整理该本地文件夹。

对于高危操作,DuMate 需要人工确认才能执行。比如文件删除、系统修改、数据外发等高风险操作,强制用户明确授权后才执行。

图片

经过 DuMate 整理后,分类也更清晰了。

图片

不过作为一个早期的产品,DuMate 多少有些隐性的 bug,比如聊的久了,就会莫名其妙上下文卡顿。

不过也正常,就看怎么迭代和融合了。

说实话,桌面端 Agent 这个赛道,今年肉眼可见地卷起来了。

Claude 有 Cowork,Manus 在搞全自动,现在百度也带着 DuMate 下场了。

我体验下来的感受是,DuMate 胜在一个字:「快」。任务执行速度、Token 消耗,确实比我预期的要好。特别是结合百度自家的产品生态更有优势。

再加上百度自家生态的串联,搜索、百科、秒哒、小度,这套组合拳打下来,体验是连贯的。

当然,也不是没毛病。沙箱环境虽然更安全,但也意味着一些操作没法直观展示,灵活性上还有提升空间。

但这不重要。

重要的是,「AI Agent 正在从「聊天框里的玩具」变成「真正帮你干活的搭子」」。你动嘴,它动手,还不摸鱼,还比你快。

不管是哪家的产品,能让我少加一小时班的,就是好产品。

感兴趣的可以去体验下,评论区聊聊你用下来的感受。

下载地址:https://cloud.baidu.com/product/dumate.html?track=sckch