告别手动部署噩梦:CI/CD 持续交付全链路实战

182 阅读17分钟

很多Java开发者都有过这样的经历:改完一行代码,手动打包、上传服务器、修改配置、重启服务,中途遇到环境不一致、依赖缺失、配置写错,折腾半天还回滚不了;团队协作时,多人提交代码导致合并冲突,上线前集中合并引发大量bug,发布日全员加班到深夜。而CI/CD持续交付体系,就是解决这些痛点的核心方案,它能让代码从提交到发布的全流程自动化,大幅降低人为失误,提升研发交付效率与系统稳定性。

一、CI/CD核心概念与底层逻辑

很多开发者对CI/CD的认知停留在“自动化部署工具”的层面,甚至混淆了核心概念,导致落地时出现流程设计错误。本节将明确区分易混淆的核心概念,讲透每个环节的底层逻辑。

1.1 核心概念的明确区分

持续集成(Continuous Integration, CI)

持续集成的核心定义是:开发者频繁地将代码合并到主干分支,每次合并都通过自动化的构建、测试来验证,尽早发现集成错误。 它的底层逻辑是把“上线前集中合并代码”变成“每天多次小批量合并”,将集成风险分散到日常开发中,避免“合并地狱”。核心目标是提前验证,每次代码提交都做全量校验,不让问题代码进入主干分支。

持续交付(Continuous Delivery, CD)

持续交付的核心定义是:在持续集成的基础上,将经过验证的代码自动部署到预生产环境,确保代码随时处于可发布的状态,最终的发布决策由人工触发。 它的底层逻辑是打通从构建到部署的全流程自动化,消除发布前的人工操作环节,保证任何时候都有一个可随时发布的、经过完整验证的制品。核心目标是随时可发布,把发布变成一个低风险、一键式的操作。

持续部署(Continuous Deployment, CD)

持续部署的核心定义是:在持续交付的基础上,将通过所有验证环节的代码,自动部署到生产环境,全程无需人工干预。 它的底层逻辑是只有当自动化测试、安全扫描、性能压测等所有环节都100%通过,代码才会自动进入生产环境,把发布变成开发流程的自然延伸。核心目标是全自动发布,适合迭代速度快、自动化验证体系完善的团队。

核心区分点:持续交付的终点是“人工触发发布”,持续部署的终点是“自动发布到生产环境”,这是两者最核心的边界,也是行业内最容易混淆的知识点。

1.2 CI/CD全链路核心架构

CI/CD不是一个单一的工具,而是一套完整的闭环交付体系,全链路的每个环节都有明确的校验规则,前一步不通过,后续环节不会执行,确保只有符合质量标准的代码才能进入下一个环节。

二、持续集成(CI)环节拆解与实战

持续集成是整个CI/CD体系的基础,核心是代码提交后的自动化验证与构建,确保每一次代码变更都符合质量标准,不会引入新的bug和安全漏洞。

2.1 流水线触发机制

流水线的触发是CI的起点,核心是事件驱动,而非定时执行,常见的触发方式有4种,分别对应不同的业务场景:

  • 代码推送触发:开发者push代码到远程仓库时触发,是最常用的触发方式,适用于日常开发的分支提交
  • 合并请求触发:提交PR/MR时触发,用于合并前的预验证,确保合并到主干的代码已经通过基础校验
  • 标签推送触发:推送版本标签(如v1.0.0)时触发,用于正式版本的构建与发布
  • 定时触发:用于定期执行全量测试、安全扫描、依赖升级检查等非实时性任务

2.2 静态代码检查

静态代码检查的底层逻辑是:在代码运行前,通过静态分析工具检查代码规范、潜在bug、安全漏洞、性能问题,不需要执行代码,就能发现80%以上的常见编码问题,是保障代码质量的第一道门禁。

Java生态中主流的静态检查工具包括CheckStyle(代码规范检查)、SpotBugs(字节码缺陷检查)、SonarQube(全维度代码质量分析),以下是Spring Boot项目的完整配置示例。

Maven插件配置

在项目的pom.xml中添加以下插件配置,所有插件均采用当前最新稳定版本:

<build>
    <plugins>
        <!-- CheckStyle 代码规范检查 -->
        <plugin>
            <groupId>org.apache.maven.plugins</groupId>
            <artifactId>maven-checkstyle-plugin</artifactId>
            <version>3.4.0</version>
            <configuration>
                <configLocation>checkstyle.xml</configLocation>
                <encoding>UTF-8</encoding>
                <failsOnError>true</failsOnError>
                <linkXRef>false</linkXRef>
            </configuration>
            <executions>
                <execution>
                    <id>checkstyle</id>
                    <phase>validate</phase>
                    <goals>
                        <goal>check</goal>
                    </goals>
                </execution>
            </executions>
        </plugin>
        <!-- SpotBugs 字节码缺陷检查 -->
        <plugin>
            <groupId>com.github.spotbugs</groupId>
            <artifactId>spotbugs-maven-plugin</artifactId>
            <version>4.8.6.0</version>
            <configuration>
                <failOnError>true</failOnError>
                <includeTests>true</includeTests>
            </configuration>
            <executions>
                <execution>
                    <id>spotbugs</id>
                    <phase>test</phase>
                    <goals>
                        <goal>check</goal>
                    </goals>
                </execution>
            </executions>
        </plugin>
        <!-- SonarQube 代码质量分析 -->
        <plugin>
            <groupId>org.sonarsource.scanner.maven</groupId>
            <artifactId>sonar-maven-plugin</artifactId>
            <version>4.0.0.4121</version>
        </plugin>
        <!-- Spring Boot 打包插件 -->
        <plugin>
            <groupId>org.springframework.boot</groupId>
            <artifactId>spring-boot-maven-plugin</artifactId>
            <version>3.4.3</version>
            <executions>
                <execution>
                    <goals>
                        <goal>repackage</goal>
                    </goals>
                </execution>
            </executions>
        </plugin>
        <!-- OWASP 依赖安全扫描 -->
        <plugin>
            <groupId>org.owasp</groupId>
            <artifactId>dependency-check-maven</artifactId>
            <version>10.0.4</version>
            <configuration>
                <failOnCVSSScore>7.0</failOnCVSSScore>
                <skipProvidedScope>true</skipProvidedScope>
                <skipRuntimeScope>false</skipRuntimeScope>
            </configuration>
            <executions>
                <execution>
                    <id>dependency-check</id>
                    <phase>verify</phase>
                    <goals>
                        <goal>check</goal>
                    </goals>
                </execution>
            </executions>
        </plugin>
    </plugins>
</build>

CheckStyle规范配置

在项目根目录创建checkstyle.xml文件,配置基础的代码规范规则,示例如下:

<?xml version="1.0"?>
<!DOCTYPE module PUBLIC
        "-//Checkstyle//DTD Checkstyle Configuration 1.3//EN"
        "https://checkstyle.org/dtds/configuration_1_3.dtd">
<module name="Checker">
    <property name="charset" value="UTF-8"/>
    <property name="fileExtensions" value="java"/>
    <module name="TreeWalker">
        <module name="ConstantName"/>
        <module name="LocalFinalVariableName"/>
        <module name="LocalVariableName"/>
        <module name="MemberName"/>
        <module name="MethodName"/>
        <module name="PackageName"/>
        <module name="ParameterName"/>
        <module name="StaticVariableName"/>
        <module name="TypeName"/>
        <module name="AvoidStarImport"/>
        <module name="UnusedImports"/>
        <module name="LineLength">
            <property name="max" value="120"/>
        </module>
        <module name="MethodLength">
            <property name="max" value="100"/>
        </module>
    </module>
</module>

2.3 自动化测试

自动化测试是CI环节的核心校验环节,核心目标是确保代码修改不会破坏原有功能。CI环节的测试设计核心是快速反馈,优先执行速度快的单元测试,再执行轻量的集成测试,避免流水线执行时间过长,影响开发效率。

Java生态主流的测试框架是JUnit 5、Mockito、TestContainers,以下是Spring Boot项目的单元测试示例。

业务接口代码

package com.example.cicd.controller;

import org.springframework.web.bind.annotation.GetMapping;
import org.springframework.web.bind.annotation.RestController;

@RestController
public class HelloController {

    @GetMapping("/hello")
    public String hello() {
        return "Hello CI/CD!";
    }
}

单元测试代码

package com.example.cicd.controller;

import org.junit.jupiter.api.DisplayName;
import org.junit.jupiter.api.Test;
import org.springframework.beans.factory.annotation.Autowired;
import org.springframework.boot.test.autoconfigure.web.servlet.AutoConfigureMockMvc;
import org.springframework.boot.test.context.SpringBootTest;
import org.springframework.test.web.servlet.MockMvc;

import static org.springframework.test.web.servlet.request.MockMvcRequestBuilders.get;
import static org.springframework.test.web.servlet.result.MockMvcResultMatchers.content;
import static org.springframework.test.web.servlet.result.MockMvcResultMatchers.status;

@SpringBootTest
@AutoConfigureMockMvc
class HelloControllerTest {

    @Autowired
    private MockMvc mockMvc;

    @Test
    @DisplayName("测试hello接口返回正确内容")
    void shouldReturnHelloMessage() throws Exception {
        mockMvc.perform(get("/hello"))
                .andExpect(status().isOk())
                .andExpect(content().string("Hello CI/CD!"));
    }
}

2.4 依赖安全扫描

第三方依赖是Java项目安全漏洞的重灾区,超过70%的应用安全漏洞都是通过第三方依赖引入的。CI环节的依赖安全扫描,核心是在构建阶段就发现依赖中的高危漏洞,避免带有安全风险的代码进入生产环境。

上文中的pom.xml已经配置了OWASP Dependency-Check插件,该插件会自动扫描项目所有依赖,匹配国家漏洞数据库(NVD)中的漏洞信息,当发现CVSS分数大于等于7.0的高危漏洞时,会直接终止构建,强制开发者修复漏洞。

2.5 自动化构建打包

构建环节的核心逻辑是生成不可变的制品,制品一旦生成,内容就不会改变,所有环境都使用同一个制品,避免不同环境重新构建导致的不一致问题。Java项目的标准制品是可执行Jar包,后续的容器镜像也会基于这个Jar包构建。

标准的Maven构建命令为mvn clean package,该命令会按顺序执行clean、validate、compile、test、package等所有生命周期阶段,前文配置的代码检查、测试、安全扫描都会在这个过程中自动执行,任何一个环节失败,构建都会立即终止,确保只有符合质量标准的代码才能生成制品。

2.6 完整CI流水线实战

本节以GitHub Actions为例,实现完整的CI流水线,GitHub Actions与GitHub仓库深度集成,配置简单、免费开源,是目前最主流的CI/CD工具之一。

在项目仓库的.github/workflows/目录下创建ci.yml文件,配置如下:

name: Java CI Pipeline
on:
  push:
    branches: [ main, develop ]
  pull_request:
    branches: [ main ]

jobs:
  build-and-verify:
    runs-on: ubuntu-latest
    steps:
      - name: Checkout code
        uses: actions/checkout@v4

      - name: Set up JDK 21
        uses: actions/setup-java@v4
        with:
          java-version: '21'
          distribution: 'temurin'
          cache: maven

      - name: Code style check
        run: mvn checkstyle:check

      - name: Run unit tests
        run: mvn test

      - name: Dependency security scan
        run: mvn org.owasp:dependency-check-maven:check

      - name: Build application package
        run: mvn clean package -DskipTests

      - name: SonarQube analysis
        env:
          SONAR_TOKEN: ${{ secrets.SONAR_TOKEN }}
          SONAR_HOST_URL: ${{ secrets.SONAR_HOST_URL }}
        run: mvn sonar:sonar -Dsonar.projectKey=cicd-demo -Dsonar.host.url=${SONAR_HOST_URL} -Dsonar.login=${SONAR_TOKEN}

      - name: Upload build artifact
        uses: actions/upload-artifact@v4
        with:
          name: app-jar
          path: target/*.jar

该流水线的触发规则为:当代码推送到main、develop分支,或者提交PR到main分支时,自动触发执行。流水线按顺序执行代码拉取、JDK环境初始化、代码规范检查、单元测试、依赖安全扫描、Jar包构建、SonarQube质量分析、制品上传,所有步骤都通过后,才算CI环节完成。

三、持续交付环节拆解与实战

持续交付是连接CI与生产发布的核心环节,核心目标是将CI环节生成的制品,自动部署到非生产环境,完成集成测试、验收测试,确保制品随时可以安全地发布到生产环境。

3.1 制品管理核心逻辑

制品是CI的输出,也是CD的输入,制品管理的两个核心原则是不可变性版本唯一性

  • 不可变性:制品一旦生成,内容就绝对不能修改,所有环境都使用同一个制品,环境差异化的配置通过环境变量、配置中心注入,绝对不能针对不同环境重新构建制品。
  • 版本唯一性:每个制品都有唯一的版本号,版本号通常采用Git提交哈希、语义化版本号的方式,便于追溯代码提交记录,也便于快速回滚到指定的历史版本。

Java项目的制品管理分为两个层级:基础的Jar包管理通常采用Nexus等Maven私服;容器化部署的场景下,通常采用Docker镜像作为最终制品,通过Docker Registry进行管理,主流的Registry包括GitHub Container Registry、Harbor、Docker Hub等。

3.2 容器化制品构建实战

Docker容器化技术能将应用和运行环境一起打包,彻底解决“我本地能跑,线上跑不了”的环境不一致问题,是目前持续交付体系中最主流的制品形式。

Dockerfile配置

在项目根目录创建Dockerfile,采用最新的JDK21 JRE Alpine基础镜像,体积小、安全性高:

FROM eclipse-temurin:21-jre-alpine
WORKDIR /app
COPY target/*.jar app.jar
EXPOSE 8080
ENTRYPOINT ["java""-jar""app.jar"]

镜像构建与推送流水线配置

在之前的ci.yml文件中,新增镜像构建与推送的job,实现CI环节完成后,自动构建Docker镜像并推送到Registry:

  build-and-push-image:
    needs: build-and-verify
    runs-on: ubuntu-latest
    if: github.event_name == 'push' && github.ref == 'refs/heads/main'
    steps:
      - name: Checkout code
        uses: actions/checkout@v4

      - name: Download build artifact
        uses: actions/download-artifact@v4
        with:
          name: app-jar
          path: target

      - name: Set up Docker Buildx
        uses: docker/setup-buildx-action@v3

      - name: Login to GitHub Container Registry
        uses: docker/login-action@v3
        with:
          registry: ghcr.io
          username: ${{ github.actor }}
          password: ${{ secrets.GITHUB_TOKEN }}

      - name: Extract metadata for Docker
        id: meta
        uses: docker/metadata-action@v5
        with:
          images: ghcr.io/${{ github.repository }}/cicd-demo
          tags: |
            type=sha,format=short
            type=raw,value=latest

      - name: Build and push Docker image
        uses: docker/build-push-action@v5
        with:
          context: .
          push: true
          tags: ${{ steps.meta.outputs.tags }}
          cache-from: type=gha
          cache-to: type=gha,mode=max

该job的needs字段确保只有前序的build-and-verify job成功后,才会执行镜像构建;if条件确保只有当代码推送到main分支时,才会构建镜像,避免开发分支的临时提交生成无效镜像。镜像同时打上了Git短哈希标签和latest标签,确保每个镜像都有唯一的版本号,便于追溯和回滚。

3.3 环境管理与自动化部署

持续交付的核心是多环境部署,通常企业级项目会分为4个环境,每个环境有明确的用途和准入规则:

  • 开发环境(dev):供开发者日常调试使用,部署最新的开发分支代码,稳定性要求低
  • 测试环境(test):供测试团队执行功能测试、集成测试,部署main分支的最新代码,要求功能完整,稳定性中等
  • 预生产环境(staging):与生产环境配置完全一致,用于上线前的最终验收、性能压测,部署待发布的版本,要求与生产环境完全一致,稳定性高
  • 生产环境(prod):面向最终用户的线上环境,只有经过完整验证的版本才能部署,稳定性要求最高

多环境部署的核心原则是:制品相同,配置不同。所有环境使用同一个Docker镜像,环境差异化的配置通过环境变量、配置中心注入,确保测试过的制品和生产环境运行的制品完全一致。

自动化部署到测试环境实战

以下示例通过GitHub Actions实现镜像构建完成后,自动部署到测试服务器,采用Docker Compose进行容器编排。

首先在测试服务器上创建项目目录,编写docker-compose.yml配置文件:

version: '3.8'
services:
  cicd-demo-app:
    image: ghcr.io/your-username/cicd-demo:latest
    container_name: cicd-demo-app
    ports:
      - "8080:8080"
    environment:
      - SPRING_PROFILES_ACTIVE=test
    restart: always
    healthcheck:
      test: ["CMD""wget""--no-verbose""--tries=1""--spider""http://localhost:8080/actuator/health"]
      interval: 30s
      timeout: 10s
      retries: 3
      start_period: 30s

为了支持健康检查,需要在项目的pom.xml中添加Spring Boot Actuator依赖:

<dependency>
    <groupId>org.springframework.boot</groupId>
    <artifactId>spring-boot-starter-actuator</artifactId>
</dependency>

同时在application.yml中配置健康检查端点:

management:
  endpoints:
    web:
      exposure:
        include: health
  endpoint:
    health:
      show-details: never

最后在ci.yml中新增自动部署的job:

  deploy-to-test:
    needs: build-and-push-image
    runs-on: ubuntu-latest
    steps:
      - name: Deploy to test server via SSH
        uses: appleboy/ssh-action@v1.2.0
        with:
          host: ${{ secrets.TEST_SERVER_HOST }}
          username: ${{ secrets.TEST_SERVER_USER }}
          key: ${{ secrets.TEST_SERVER_SSH_KEY }}
          script: |
            cd /opt/cicd-demo
            docker compose pull
            docker compose up -d
            docker system prune -af

该job会在镜像推送完成后,通过SSH登录到测试服务器,拉取最新的镜像,重启容器,清理无用的镜像资源,实现测试环境的自动更新,确保测试环境始终运行main分支的最新代码。

四、生产环境发布策略与零停机实战

生产环境发布是整个CI/CD体系的最终环节,核心目标是低风险、零停机、可快速回滚,避免发布导致的服务不可用,影响用户体验。本节将详细讲解主流的发布策略,区分易混淆的发布模式,并提供可落地的零停机发布实战示例。

4.1 主流发布策略详解与对比

1. 重建发布

重建发布的原理是:停止旧版本服务,部署新版本服务,启动新版本服务。

  • 优点:配置简单,实现成本低,不需要额外的服务器资源
  • 缺点:发布期间服务不可用,有明确的停机时间,回滚速度慢
  • 适用场景:开发环境、测试环境,非核心的离线服务,对可用性要求极低的场景

2. 滚动发布

滚动发布的原理是:逐个或分批替换旧版本的服务实例,直到所有实例都升级为新版本,发布过程中服务始终有实例在运行,不会停机。

  • 优点:发布期间服务持续可用,用户无感知,不需要额外的服务器资源,实现成本中等
  • 缺点:发布过程中同时存在新旧两个版本,需要处理多版本兼容问题,回滚是分批执行的,速度较慢
  • 适用场景:大部分无状态Web应用,兼容多版本共存的业务场景,中小规模的服务集群

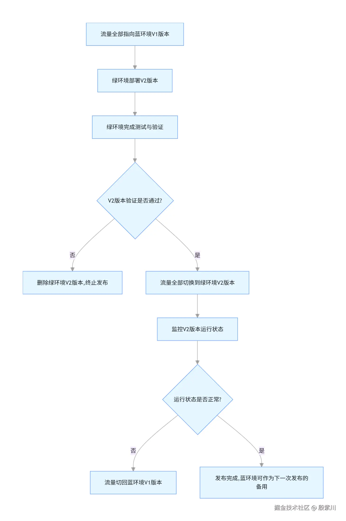
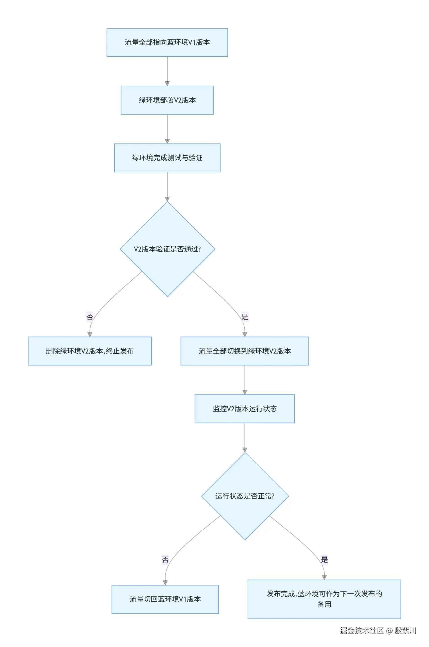
3. 蓝绿部署

蓝绿部署的原理是:准备两套完全相同的服务环境,蓝环境运行当前的线上稳定版本,绿环境部署新版本,对绿环境完成完整的测试验证后,将流量一次性从蓝环境切换到绿环境,完成发布。

  • 优点:流量切换是瞬间完成的,无停机时间,回滚速度极快,直接切回流量即可,发布过程中只有一个版本对外提供服务,不存在多版本兼容问题
  • 缺点:需要两套完全相同的服务器资源,硬件成本较高
  • 适用场景:核心业务系统,对可用性要求极高,不允许多版本共存的业务场景

4. 金丝雀发布(灰度发布)

金丝雀发布的原理是:先将一小部分流量切换到新版本,监控新版本的运行状态、错误率、性能指标,确认没有问题后,逐步扩大流量比例,直到所有流量都切换到新版本,期间如果出现问题,立即切回流量,终止发布。

  • 优点:发布风险极低,先小流量验证,出现问题影响范围极小,用户无感知,不需要额外的大量服务器资源
  • 缺点:发布周期长,需要完善的监控、流量调度能力,需要处理多版本共存的兼容问题
  • 适用场景:大型互联网应用,核心业务系统,对稳定性要求极高,有完善的可观测性体系的场景

核心区分点:蓝绿部署是一次性全量切换流量,金丝雀发布是逐步放量切换流量,这是两者最核心的区别,也是行业内最容易混淆的知识点。

4.2 零停机蓝绿部署实战

以下示例通过Nginx反向代理+Shell脚本,实现Java服务的零停机蓝绿部署,脚本包含完整的健康检查、流量切换、异常回滚、资源清理逻辑。

Nginx反向代理配置

在服务器上创建Nginx配置文件/etc/nginx/conf.d/cicd-demo.conf

server {
    listen 80;
    server_name your-domain.com;

    location / {
        proxy_pass http://127.0.0.1:8080;
        proxy_set_header Host $host;
        proxy_set_header X-Real-IP $remote_addr;
        proxy_set_header X-Forwarded-For $proxy_add_x_forwarded_for;
    }
}

蓝绿部署Shell脚本

创建blue-green-deploy.sh脚本,内容如下:

#!/bin/bash
set -e

# 环境变量定义
BLUE_CONTAINER="cicd-demo-blue"
GREEN_CONTAINER="cicd-demo-green"
IMAGE="ghcr.io/your-username/cicd-demo:latest"
PORT_BLUE=8080
PORT_GREEN=8081
NGINX_CONF="/etc/nginx/conf.d/cicd-demo.conf"

# 步骤1: 拉取最新版本镜像
docker pull $IMAGE

# 步骤2: 识别当前运行的环境
if docker ps --format '{{.Names}}' | grep -q "^${BLUE_CONTAINER}$"then
    CURRENT_CONTAINER=$BLUE_CONTAINER
    CURRENT_PORT=$PORT_BLUE
    NEW_CONTAINER=$GREEN_CONTAINER
    NEW_PORT=$PORT_GREEN
else
    CURRENT_CONTAINER=$GREEN_CONTAINER
    CURRENT_PORT=$PORT_GREEN
    NEW_CONTAINER=$BLUE_CONTAINER
    NEW_PORT=$PORT_BLUE
fi

# 步骤3: 启动新版本容器
echo "启动新版本容器: ${NEW_CONTAINER}"
docker run -d \
    --name $NEW_CONTAINER \
    -p $NEW_PORT:8080 \
    -e SPRING_PROFILES_ACTIVE=prod \
    --restart always \
    $IMAGE

# 步骤4: 新版本容器健康检查
echo "等待新版本容器健康检查通过..."
for i in {1..30}; do
    if curl -s http://localhost:$NEW_PORT/actuator/health | grep -q "UP"then
        echo "新版本容器健康检查通过"
        break
    fi
    if [ $i -eq 30 ]; then
        echo "新版本容器健康检查失败,执行回滚"
        docker stop $NEW_CONTAINER
        docker rm $NEW_CONTAINER
        exit 1
    fi
    sleep 2
done

# 步骤5: 切换Nginx流量到新版本
echo "切换流量到新版本容器"
sed -i "s/127.0.0.1:$CURRENT_PORT/127.0.0.1:$NEW_PORT/g" $NGINX_CONF
nginx -s reload

# 步骤6: 停止并清理旧版本容器
echo "清理旧版本容器"
docker stop $CURRENT_CONTAINER
docker rm $CURRENT_CONTAINER

echo "蓝绿部署完成,服务已更新至最新版本"

该脚本的执行流程完全符合蓝绿部署的核心逻辑:先启动新版本容器,完成健康检查确认服务正常后,再切换Nginx流量,最后清理旧版本容器。如果新版本健康检查不通过,会自动回滚,删除新版本容器,不会影响线上服务,实现真正的零停机发布。

五、CI/CD体系最佳实践与避坑指南

5.1 核心最佳实践

  1. 测试左移:把测试、代码检查、安全扫描等环节尽可能提前到开发阶段,在代码提交时就完成全量校验,而不是等到上线前才做,问题发现得越早,修复成本越低。
  2. 制品不可变性:整个交付流程只构建一次制品,所有环境都使用同一个制品,环境差异化配置通过环境变量、配置中心注入,绝对不能针对不同环境重新构建制品。
  3. 流水线即代码:把CI/CD的流水线配置和业务代码一起存放在代码仓库中,进行版本化管理,和业务代码一起评审,确保流水线的变更可追溯、可回滚。
  4. 自动化一切:所有能自动化的环节都要实现自动化,包括代码检查、测试、构建、部署、发布、回滚,尽量减少人工操作,降低人为失误的概率。
  5. 快速反馈:流水线的执行时间要尽可能缩短,优先执行速度快的校验环节,失败则立即终止流水线,给开发者快速反馈,避免长时间等待影响开发效率。
  6. 一键式回滚:任何发布都必须设计对应的回滚方案,回滚操作要实现自动化、一键式,确保出现问题时能快速恢复服务,回滚的速度直接决定了故障的影响时长。
  7. 环境一致性:开发、测试、预生产、生产环境尽可能保持一致,包括JDK版本、依赖版本、操作系统、中间件版本,通过容器化技术彻底解决环境不一致问题。
  8. 密钥与配置分离:数据库密码、API密钥、Token等敏感信息,绝对不能写在代码里,也不能打包到制品中,要通过专业的密钥管理工具管理,通过环境变量注入到应用中。

5.2 常见坑与避坑指南

  1. 流水线执行时间过长,开发者不愿意使用

    • 原因:把全量集成测试、性能压测等耗时任务都放在CI环节,导致流水线执行几十分钟甚至几个小时,开发者无法快速得到反馈。
    • 解决方案:CI环节只执行单元测试、代码检查、安全扫描等快速校验环节,把耗时的集成测试、性能压测放在后续的交付环节,或者定时执行,保障开发者的快速反馈。
  2. 测试环境验证通过,生产环境出现问题

    • 原因:测试环境和生产环境使用不同的代码分支、不同的构建命令重新打包制品,导致两个环境的制品内容不一致,出现“测试环境没问题,生产环境出问题”的情况。
    • 解决方案:严格遵循制品不可变性原则,整个交付流程只构建一次制品,所有环境都使用这个制品,配置通过环境变量注入,确保测试过的制品和生产环境运行的制品完全一致。
  3. 敏感信息泄露到代码仓库或制品中

    • 原因:把数据库密码、API密钥等敏感信息写在代码里、配置文件里,提交到代码仓库,或者打包到Docker镜像中,导致敏感信息泄露。
    • 解决方案:所有敏感信息都通过密钥管理工具管理,通过环境变量注入,配置文件里只放占位符,代码仓库里只存放非敏感的配置模板,通过.gitignore忽略本地敏感配置文件。
  4. 发布出现问题,无法快速回滚

    • 原因:只关注发布流程的设计,没有设计对应的回滚流程,出现问题时只能手动修改代码、重新构建、重新部署,故障恢复时间极长。
    • 解决方案:发布前必须设计好回滚方案,回滚操作要实现自动化、一键式,基于版本化的制品,回滚就是切换到上一个稳定版本的制品,不需要重新构建。
  5. 自动化测试覆盖率低,无法拦截问题代码

    • 原因:单元测试编写不足,或者测试用例无效,代码覆盖率低,代码修改导致的bug无法在CI环节发现,等到上线后才暴露。
    • 解决方案:制定合理的测试覆盖率要求,把测试覆盖率作为CI环节的门禁,低于阈值的代码无法通过构建,强制开发者编写有效的测试用例。
  6. 长期特性分支导致合并地狱

    • 原因:团队成员在自己的特性分支上长期开发,不合并到主干分支,上线前集中合并,出现大量的合并冲突和集成bug。
    • 解决方案:遵循持续集成的核心原则,开发者每天至少把代码合并到主干分支一次,通过特性开关(Feature Flag)控制未完成的功能,避免长期的特性分支,大幅降低集成风险。

六、总结

CI/CD不是一套简单的工具,而是一套完整的研发交付方法论,它的核心目标是通过自动化的流程,把代码从提交到发布的全流程标准化、可视化、低风险化,让开发者从繁琐的手动部署中解放出来,专注于业务代码的开发,同时大幅提升系统的稳定性和交付效率。一套完善的CI/CD体系,能让团队的交付效率提升数倍,同时将线上发布的风险降到最低,真正实现“随时可发布,发布不加班”的研发状态。