ToDesk重磅更新, 硬核-ToClaw AI 实现科技新闻日报自动化实战

32 阅读5分钟

一、前言

最近发现ToDesk悄悄更新,直接内置了 ToClaw 龙虾AI,真的格外惊喜!之前看中轻量化OpenClaw却被繁琐的本地部署、代码搭建劝退,如今不用任何前置准备,打开就能用。刚好我想做一款省心的每日科技新闻自动播报工具,省去手动搜资讯的麻烦,索性直接实测,从功能上手、实操任务到同类对比,全程分享真实体验,不吹不黑,看看这款桌面AI助手到底好不好用。

二、界面与入口

最新版ToDesk的 ToClaw 入口设在首页醒目位置,我下载的是4.8.7.1版本。

不用翻找多级菜单,打开就能快速定位,上手零难度,点开直接进入交互界面,操作极简高效。

启动ToClaw后会自动生成专属悬浮窗,支持全局一键唤醒,不管是办公、整理文件还是使用其他软件,都能随时呼出AI,不用切换界面,日常使用便捷度拉满,实测顺手不耽误手头操作。

三、核心架构

简单说下ToClaw的底层逻辑,OpenClaw并非独立运算模型,而是轻量化交互载体,负责衔接用户与AI核心算力,不占用过多内存,这也是它轻量化的关键,所有智能处理全靠底层内核支撑,核心配置扎实,为后续稳定运行打下基础。

实测可见,ToClaw AI搭载Kimi K2.5核心内核,语义理解精准、响应快、运行稳定,搭配OpenClaw轻量化框架,平衡了低门槛与强性能,不用复杂部署就能拥有实用AI能力,是体验出众的核心原因,绝非花架子功能

四、科技日报实操

本次实测主打日常实用的科技新闻定时推送任务,全程依托ToClaw生成并执行任务,还原真实操作流程,测试这款AI能否让普通用户零技术基础实现自动化需求

全程不用手动调参数、找接口,也不用懂任何代码,我只需要把“每日科技新闻定时推送、绑定QQ邮箱发送”的需求,直接输入ToClaw对话窗口,它就能自动生成完整任务配置,界面条理清晰,只需补充基础账号授权,无需额外调试,填完即可启用,操作十分友好。

实测初期遇到小问题,新闻接口偶尔连接波动、资讯获取失败,初始推送也仅为基础纯文本,无规整排版,但这些小问题不影响核心功能,且修复难度极低。

任务运行界面清晰展示各项状态,发现获取失败问题后,我直接反馈ToClaw添加重连逻辑,全程只需简单指令,无需手动改代码,AI快速优化后,任务运行彻底稳定,再无连接故障,后续推送顺畅,新手也能轻松完成优化。

按照需求优化后,ToClaw会自动执行三次重连操作,应对接口波动问题,不用手动反复触发重试,全程自动化处理,适配接口不稳定的情况,彻底解决资讯获取失败的小故障。

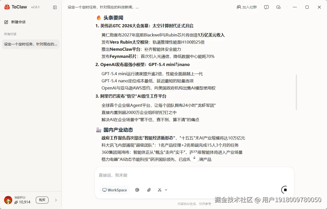
重连机制落地后,任务运行稳定性拉满,推送内容也同步升级为邮件卡片式排版,支持展开收起、一键跳转原文详情,设定好固定推送时段,就能自动接收整理完毕的科技资讯,不用手动搜索排查,全程省心又实用。

五、使用成本

ToClaw AI使用成本十分亲民,无强制订阅、隐藏付费等套路,核心功能靠免费积分即可使用。平台每日赠送固定免费积分,额度完全满足日常资讯推送、轻度自动化任务需求,无需花费一分钱,零付费压力。

六、同类对比

我找了两款同类AI自动化工具做对比,实测后差距明显,ToClaw的易用性与稳定性优势突出,实打实靠体验胜出。

先测Coding Plan:界面杂乱、功能分区混乱,上手门槛极高,看似免费,核心自动化功能需付费订阅,参数配置繁琐,无技术基础根本无法操作,使用体验极差。

再测WorkBuddy(QQ虾) :这款工具安装后可直接运行基础指令,绑定社交账号即可操作,看似上手简单,走亲民易用路线,但实测问题频发。

实测同款新闻推送任务时,QQ虾漏洞百出,不仅未做繁体字转化功能,多场景适配性极差,核心使用体验也远不达标。

首次测试能爬取资讯,但消息发送直接失败,需手动反复排查调试才能修复,耗时费力。

即便修复发送问题,QQ虾推送内容也是杂乱文本堆砌,无规整排版,界面交互按钮形同虚设,无法查看完整资讯,搭配缺失繁体转化功能,整体实用性、流畅度全方位落后于ToClaw,对比差距一目了然。

七、总结

整体实测下来,ToClaw龙虾AI的实用性拉满,不用折腾复杂部署,打开ToDesk就能直接用,做日常自动化小任务格外省心。

没有付费套路,免费积分够用,运行稳定无冗余bug,对比同类工具优势十分突出。

这波ToDesk升级不搞花架子,日常做资讯播报、简单自动化任务都很顺手,整体体验超出预期。