说点掏心窝子的话

111 阅读8分钟

前几天突然收到一条私信,这个人想要加群,因为我现在还没有建任何交流群,但不保准以后会建,所以我就回复了一下。


(这个回复还是出现在微信公众号接入 OpenClaw 之前。)

但没想到,我这一回复,他反而有点感动。

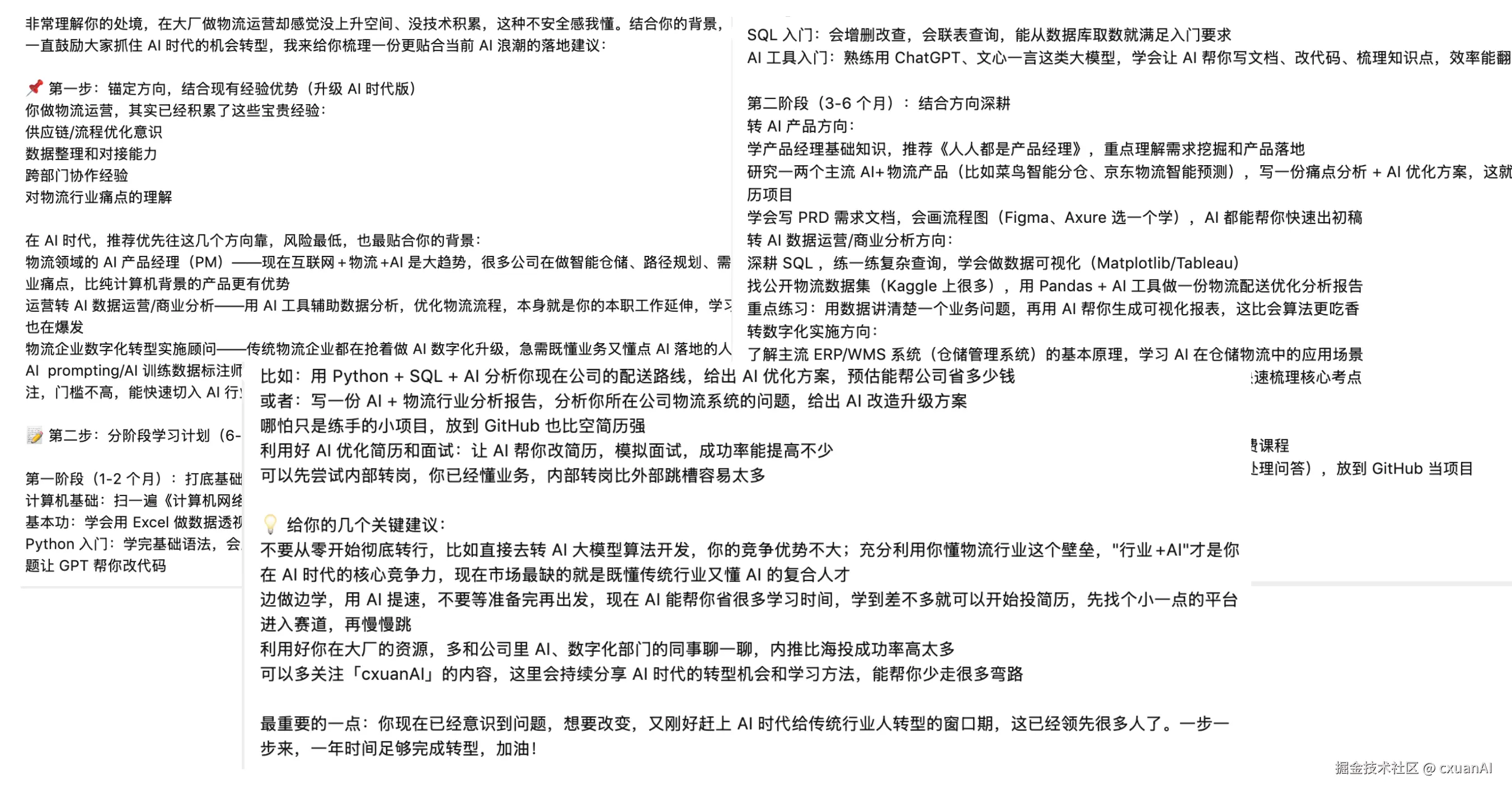
他问了一个看似简单、实则无比深奥的问题。而且他的问题,我想很多人都有。

image-20260321151625747

这个问题背后的一个深层逻辑是,他目前在一个可具替代性的行业,他感觉自己没啥上升空间,而且工作也没有技术含量。其实我能从他字里行间感觉出来他的焦虑。

其实这种状态,就是很多人挂在嘴边的内耗。,明知未来一眼看到头,但却无能为力。想要去外面看看,但是又碍于技术壁垒,就像是温水煮青蛙,最后被老板直接“吃”掉。

他想结合自己的物流经验往互联网转——虽然没说具体细节,但我大概能猜到:那份在大厂做物流的经验,让他既有些底气 ,但是又隐隐不安,好像谁都能替代。

现在互联网行业的情况,也许这位读者还不太清楚。即使有所耳闻,大概率也停留在“听其声未见其人”的阶段——雾里看花,终究隔了一层。

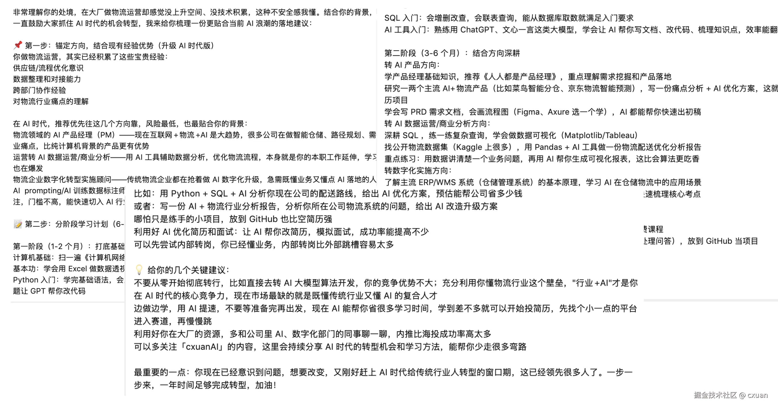
当时我也是认真给了他一个回复,但是后来一想这个回复貌似只能起到安慰作用,对他的职业规划来说帮助不大。

image-20260323220049384

所以我就借着这个机会仔细分析一下向上的可能性。

他这份工作其实也是有优势的,他觉得自己“没技术”,但物流运营本身就是一种技术——只不过这种技术不是写代码,而是懂业务、懂流程、懂协同。问题在于,他需要把这些隐形经验转化成显性能力。

路径一:供应链/物流方向的互联网产品经理

这是他最顺滑的转型路径。大厂的物流运营经验,在互联网公司里是有买方市场的——电商、即时零售、供应链 SaaS、跨境物流平台,都需要懂业务的人来设计产品。

需要补充的技能

  • 产品基本功:PRD撰写、需求分析、原型工具(Figma/Axure)
  • 数据能力:SQL(取数)+ Excel/BI(分析)
  • 业务抽象能力:能把线下运营经验提炼成系统逻辑

3 个月入门清单:

  • 第1个月:读《人人都是产品经理》+ 看B站"产品经理入门"系列
  • 第2个月:学Figma(做3个物流相关的原型)+ 写1份PRD
  • 第3个月:学SQL(LeetCode SQL简单题刷完)+ 准备3个项目故事

路径二:物流/供应链方向的业务运营专家

如果不想完全脱离运营赛道,可以从大厂物流运营升级为具备数据分析能力和策略思维的运营。现在的互联网公司需要的不只是执行者,而是能用数据驱动效率提升的运营。

需要补充的能力:

  • 数据分析:SQL + Python(Pandas基础)+ 可视化工具
  • 策略思维:A/B测试、指标体系搭建、成本优化方法论

从哪里开始练手?

  • 用你现在的工作数据练手:做一份《物流运营效率分析报告》
  • 哪怕只是 Excel 做的,也能体现你的数据思维
  • 面试时拿出来,比说 10 句"我会数据分析"都管用

补充几句:

  1. 不要盯着“纯开发”岗位:如果他转到互联网行业,顶多只能算转行的新手、初级码农。初级码农的生存现状放在几年前都无比困难,更何况现在是 AI 时代——一个行动力强的资深程序员,加上几个 agent,效率已经能吊打不少中小公司。转行的收益太低,成本太高。
  1. 大厂背景是资产,不是负债:他虽然觉得在大厂没学到东西,但大厂的流程规范、业务复杂度、项目体量,在小公司眼里都是稀缺经验。关键是学会“翻译”——把大厂的黑话和流程,转化成通用能力来描述。
  1. 转型需要 6-12 个月的心理准备:他现在的焦虑,很大程度来自“想立刻改变”。但实际上,在职转型本身就很难,需要给自己留足时间。哪怕花一年时间慢慢学,只要方向对,都不算慢。

很多时候,焦虑的解药不是“想清楚”,而是“先做一步”。

另外,我昨天不是直接把 OpenClaw 接入了微信公众号中吗,我看到后台私信已经快爆炸了。万幸的是服务器没崩,有些小伙伴测试了一下提示词注入,目前还挺平稳。

我把他的情况发给了 Clawra ,这是 Clawra 的回复。

写完上面这些分析,我顺手把这位读者的情况发给了 Clawra,想看看 AI 会怎么回答。结果……她的回复确实比我更全面。


回过头来,我们再聊聊他所在的互联网行业。

现在的互联网行业,你从围城外看上去发展很快一副蒸蒸日上的样子,其实从内部看大家都挺焦虑。

我在各个交流群里能明显感受到两极分化:失业找工作的,心态都不太好;在岗的,也在时时刻刻担心被 AI 取代。当然这里面不排除有大佬,从来不用担心失业,降薪?那更是不存在的。

还记得上周从脉脉热点上传出来的裁员情况吗?从脉脉上热传的这张图,虽然真假难辨,但确实戳中了很多人的不安。

image-20260323201536788

我说这些不是给大家制造焦虑,换个说法,焦虑还用我制造吗?我不制造就没有了?

为什么现在大家都很难,却基本上看不到什么发声的情况?

一方面,AI 抢夺了大家的注意力。这个时代,注意力是极其稀缺和昂贵的资源。人一天只有24小时,抛去吃饭睡觉工作,再加上马桶革命,真正的注意力没剩几个小时。谁能抢夺注意力,谁就站在风口上——而 AI 恰好出现了,抢走了大量的注意力。

二方面是股市的情况,从 24 年年初以来股市开始回温,直到 24 年十月份的二次探底,后续直接开始爆发,股市回温一方面是存款搬家,一方面确实是政策问题。股市的爆发确实让矛盾少了许多。

当然还有很多情况在公共层面上是说不了的,这个谁也无法改变。只要你观察观察周遭的生活,你肯定会有所感悟。

我前两年也是很困难,从公众号的更新频率就能看出来。有心的读者可以往前翻翻,前两年我几乎没写什么文章。一来是我也焦虑,带着技术人那种偏执和拧巴,很难释怀。二来是有娃之后,我的精力也被工作、写作、折腾应用、带娃等事情占据,很少有娱乐的机会。

而且我基本上不怎么用,也没时间用抖音这类社交平台……给大家看下我的使用时长。

image-20260323210812408

(感觉我就是个老登)

我平常开发是 cli + vscode,chrome 页签也是常年开着,Claude 也是。

虽然很疲惫,但是写作还是给我带来了莫大的兴趣,这就像是在繁忙世界角落里的一隅,一片自留地。

关于养娃,我多说两句。在有孩子之前,我也很排斥生孩子。但这个小生命一旦真的出现在你的生活里,一切都变了。虽然我已经当爹了,还是想跟各位说一句:养娃真的要慎重,做这个决定需要的决心和魄力,比换工作大得多得多。而且,有了娃之后躺平就彻底与你无缘了。

AI 虽然对于做应用,产品,工作提效有极大的帮助,但是却也极度榨干了人的精力。如果大家深有同感的话,可以划线。

另外,大家还是要多注意身体,生活已经挺难的了,在某些时候还是要对自己好点,不卷没必要的事情,心态平和一些。卷从短期来看拼的是脑力、精力和行动力,但是从长期来看拼的是体力、专注力和持久力。只不过越来越多的人现在选择不从长期来看了,这也是非常能理解,因为时代变化太快,前两年可以借鉴的范式现在已经过时了。

但是过期的是方法,不是本质。