ServiceMesh 服务网格全解:Istio 核心原理拆解与云原生架构升级实战

26 阅读25分钟

随着云原生架构的普及,微服务已经成为企业级应用开发的主流范式。但随着服务数量的激增,服务间的通信治理、安全管控、可观测性建设等问题逐渐成为微服务架构的核心痛点。传统的微服务治理方案依赖于各语言的SDK嵌入,不仅带来了业务与治理逻辑的强耦合,还面临多语言异构支持难、版本升级成本高、治理能力不统一等问题。ServiceMesh服务网格的出现,彻底解决了这些痛点,成为云原生时代微服务治理的标准解决方案。而Istio作为ServiceMesh领域最主流、功能最完善的开源实现,已经被大量企业用于生产环境的微服务架构升级。

一、微服务架构的演进与ServiceMesh的诞生

1.1 微服务架构的核心痛点

从单体架构到微服务架构的演进,本质上是将复杂的单体应用拆分为多个独立部署、独立迭代的小型服务,每个服务专注于单一业务能力,通过网络通信完成协同。但这种拆分也带来了新的问题:

  • 治理逻辑与业务代码强耦合:熔断、限流、重试、超时、追踪等服务治理能力,需要通过SDK嵌入到业务代码中,开发人员需要同时关注业务逻辑和治理逻辑,增加了开发成本。
  • 多语言异构支持困难:不同语言的SDK需要单独开发和维护,能力难以统一,对于多语言技术栈的团队,治理成本呈指数级增长。
  • 升级迭代成本高:SDK的版本升级需要所有业务服务同步修改、重新编译和发布,对于大规模微服务集群,升级周期长、风险高,极易出现版本碎片化问题。
  • 治理能力边界模糊:不同团队开发的SDK能力参差不齐,难以实现全集群统一的治理规则和安全策略,无法满足企业级的合规和管控要求。

1.2 ServiceMesh的核心定位与架构

ServiceMesh是一个专门用于处理服务间通信的基础设施层,它通过透明的代理模式,将服务治理能力从业务代码中完全剥离出来,实现了业务与治理的彻底解耦。 ServiceMesh的核心架构分为两个部分:数据面(Data Plane)和控制面(Control Plane)。

  • 数据面:由一系列与业务服务实例并排部署的轻量级代理组成,也就是常说的Sidecar(边车)。所有服务间的入站和出站流量都会经过Sidecar代理,由Sidecar完成流量治理、安全加密、指标采集等所有治理能力,业务服务只需要关注自身的业务逻辑,完全感知不到Sidecar的存在。
  • 控制面:是ServiceMesh的大脑,负责统一管理和下发所有的治理规则、安全策略、配置信息,同时负责证书签发、服务发现、状态同步等核心能力。控制面将配置规则实时推送给数据面的所有Sidecar代理,Sidecar无需重启即可更新规则,实现了配置的动态生效。

1.3 ServiceMesh与传统方案的核心区别

这里需要明确区分几个极易混淆的技术概念:

ServiceMesh vs 传统SDK治理方案

特性传统SDK治理方案ServiceMesh服务网格
耦合性与业务代码强耦合完全透明,与业务无耦合
多语言支持需为每种语言单独开发SDK语言无关,支持所有编程语言
升级成本需业务服务重新编译发布代理独立升级,业务无感知
治理能力各SDK能力参差不齐,难以统一全集群统一的治理规则和能力
运维复杂度低,仅需维护SDK版本中,需维护控制面和代理集群

ServiceMesh vs API网关 很多人会混淆ServiceMesh和API网关的作用,二者是互补关系,而非替代关系,核心区别如下:

特性API网关ServiceMesh服务网格
核心定位集群南北向流量入口管控集群东西向服务间通信治理
部署位置集群边缘,流量入口处每个服务实例旁的Sidecar代理
治理范围外部客户端到内部服务的访问集群内所有服务的端到端通信
治理粒度粗粒度,针对服务级别细粒度,针对请求级别
性能损耗集中式代理,单次转发损耗分布式Sidecar,两次转发损耗

二、Istio核心架构与底层原理

Istio是由Google、IBM、Lyft联合开源的ServiceMesh实现,是目前ServiceMesh领域最主流、功能最完善的开源项目,已经成为云原生计算基金会(CNCF)的毕业项目,拥有活跃的社区和大量的企业生产落地案例。

2.1 Istio整体架构

Istio的架构完全遵循ServiceMesh的标准设计,分为控制面和数据面两个部分,最新稳定版本中,控制面被整合为单一的istiod组件,数据面则基于高性能的Envoy代理实现。

2.2 控制面:istiod的核心能力

Istio 1.5版本之后,将原本分散的Pilot、Citadel、Galley等控制面组件整合为单一的istiod二进制文件,极大简化了部署和运维的复杂度,istiod的核心职责包括:

  • 配置管理与下发:接收用户定义的流量管理、安全、路由等规则,转换为Envoy可识别的配置格式,通过xDS协议实时推送给数据面的所有Sidecar代理,确保所有代理的配置一致性。
  • 服务发现:对接Kubernetes等容器编排平台的服务注册中心,实时同步服务实例的状态变化,更新对应的路由配置,确保流量能够正确转发到健康的服务实例。
  • 证书管理:内置CA(证书颁发机构),自动为每个服务实例签发基于SPIFFE标准的身份证书,实现服务间的双向TLS(mTLS)加密通信,同时负责证书的自动轮换,保障通信安全。
  • 配置校验与验证:对用户提交的Istio配置资源进行语法和语义校验,防止无效配置导致的集群异常,同时提供配置分析能力,帮助用户排查配置冲突和错误。

2.3 数据面:Envoy代理的核心原理

Istio的数据面代理基于Lyft开源的Envoy项目实现,Envoy是一款用C++开发的高性能L7/L4代理,专为云原生架构设计,具备极低的延迟和极高的吞吐量,是Istio数据面的核心。 Envoy的核心特性包括:

  • 多协议原生支持:原生支持HTTP/1.1、HTTP/2、HTTP/3、gRPC、TCP、WebSocket等主流协议,可实现丰富的7层流量治理能力。
  • 动态配置能力:通过xDS协议实现配置的动态更新,无需重启进程,即可更新路由、集群、监听器等所有配置,避免业务流量中断。
  • 内置负载均衡:支持轮询、随机、加权最小请求、一致性哈希等多种负载均衡算法,同时支持区域感知负载均衡,优化跨区域访问的延迟。
  • 健康检查与熔断:内置主动和被动健康检查能力,自动剔除异常的服务实例,同时支持熔断配置,防止故障扩散导致的雪崩效应。
  • 全链路可观测性:自动生成流量的指标、日志和分布式追踪数据,无需业务代码修改,即可实现服务的全链路可观测。

2.4 xDS协议:Istio配置下发的核心

xDS协议是Istio控制面和数据面之间通信的核心,是一系列动态配置发现服务的统称,Envoy通过xDS协议从istiod获取所有的配置信息,实现配置的动态更新。 xDS协议包含以下核心的发现服务,每个服务负责一类配置的下发:

  • LDS(Listener Discovery Service) :监听器发现服务,负责下发Envoy的监听器配置,定义Envoy需要监听的端口、协议类型、流量处理规则等,是流量进入Envoy的入口。
  • RDS(Route Discovery Service) :路由发现服务,负责下发HTTP请求的路由规则,定义请求的匹配条件、目标服务集群、重写规则、重试策略、故障注入等配置,是实现流量治理的核心。
  • CDS(Cluster Discovery Service) :集群发现服务,负责下发后端服务集群的配置,定义集群的负载均衡算法、连接池配置、健康检查规则、熔断策略等,对应Kubernetes中的一个Service。
  • EDS(Endpoint Discovery Service) :端点发现服务,负责下发服务集群对应的具体实例端点信息,包括实例的IP地址、端口、健康状态、权重等,对应Kubernetes中Service的Endpoints。
  • SDS(Secret Discovery Service) :密钥发现服务,负责下发TLS证书和私钥,实现服务间的mTLS加密通信,同时支持证书的自动轮换,无需重启Envoy即可更新证书。

xDS协议的工作流程是:Envoy启动后,会与istiod建立长连接,按需请求对应的配置资源,istiod会实时监听配置和服务实例的变化,一旦有更新,会立即通过长连接将最新的配置推送给Envoy,Envoy收到配置后自动生效,无需重启,实现了配置的热更新。

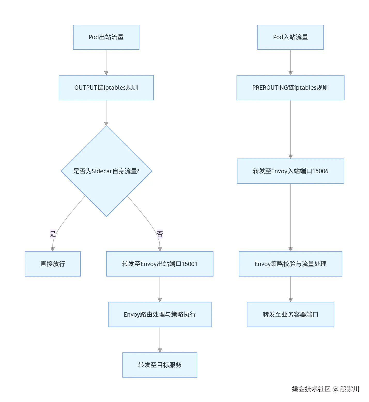
2.5 流量拦截的底层原理

Istio通过Linux的iptables(默认模式)或eBPF技术实现流量的透明拦截,无需修改业务代码即可将服务的所有流量转发到Sidecar代理。 Istio在Sidecar注入时,会给Pod添加一个名为istio-init的初始化容器,该容器会在业务容器和Sidecar容器启动之前运行,负责设置Pod内的iptables规则,将Pod的入站和出站流量都转发到Envoy代理的对应端口,整个过程完全透明。

iptables流量拦截的核心规则分为两部分:

  • 出站流量拦截:Pod内业务容器发出的流量,会经过OUTPUT链的iptables规则,Istio会排除Sidecar自身发出的流量,将其他所有出站流量都转发到Envoy的15001端口,由Envoy处理后再转发到目标服务。
  • 入站流量拦截:发送到Pod的流量,会经过PREROUTING链的iptables规则,Istio会将所有入站流量都转发到Envoy的15006端口,由Envoy处理后再转发到业务容器的对应端口。

除了默认的iptables模式,Istio还支持基于eBPF的流量拦截模式,该模式无需设置iptables规则,通过eBPF程序直接在内核态完成流量的拦截和转发,具备更低的延迟和更高的性能。

2.6 Istio核心能力的底层实现

Istio的核心能力主要分为三大类:流量管理、安全治理、可观测性,下面分别讲解其底层实现原理。

2.6.1 流量管理

流量管理是Istio最核心的能力,它允许用户对服务间的流量进行细粒度的控制,实现灰度发布、蓝绿部署、流量镜像、请求路由、故障注入、熔断限流等丰富的治理场景。 Istio的流量管理能力主要通过以下几个核心的CRD(自定义资源)实现:

  • VirtualService(虚拟服务) :定义流量的路由规则,是Istio流量管理的核心。用户可以通过VirtualService定义请求的匹配条件,比如请求头、URI、请求参数等,然后将匹配的流量转发到对应的目标服务或服务版本,同时可以配置重试、超时、故障注入、流量镜像等策略。
  • DestinationRule(目标规则) :定义流量转发到目标服务之后的处理规则,包括服务的版本子集划分、负载均衡算法、连接池配置、熔断策略、TLS配置等。DestinationRule通常和VirtualService配合使用,VirtualService负责流量的路由分发,DestinationRule负责目标服务的治理规则。
  • Gateway(网关) :定义集群的南北向流量入口,管理外部到集群内部服务的访问,替代传统的Nginx、Ingress等入口网关,支持丰富的7层路由规则和安全策略。
  • ServiceEntry(服务入口) :将集群外部的服务注册到Istio的服务网格中,让外部服务可以像集群内部的服务一样,享受Istio的流量管理、安全治理、可观测性等能力,实现对外部服务的统一管控。

2.6.2 安全治理

Istio提供了全方位的服务安全治理能力,实现了服务间通信的透明加密、身份认证、授权管控,无需修改业务代码,即可构建零信任的微服务安全架构。 Istio的安全能力主要分为三个部分:

  • 双向TLS(mTLS)透明加密:Istio通过内置的CA,自动为每个服务实例签发基于SPIFFE标准的身份证书,实现服务间的双向TLS加密通信。服务端和客户端都会验证对方的身份证书,确保通信双方的身份合法,同时所有的通信内容都会被加密,防止流量窃听和篡改。整个过程完全透明,业务容器无需管理证书,也无需修改任何代码,Istio会自动完成证书的签发、轮换和TLS握手。
  • 身份认证:Istio提供了两种身份认证方式:对等认证(PeerAuthentication)和请求认证(RequestAuthentication)。对等认证用于服务间的身份认证,基于mTLS证书验证客户端的服务身份;请求认证用于终端用户的身份认证,基于JWT令牌验证用户的身份,支持OIDC等标准认证协议。
  • 授权管控:Istio通过AuthorizationPolicy资源实现细粒度的服务访问控制,用户可以定义哪些服务可以访问目标服务,哪些请求可以被允许,支持基于服务身份、请求属性、命名空间、IP地址等多种维度的授权规则,实现服务间的最小权限访问控制。

2.6.3 可观测性

Istio提供了开箱即用的全链路可观测性能力,无需修改业务代码,即可自动生成服务的指标、日志和分布式追踪数据,帮助用户快速定位问题、了解服务的运行状态和流量情况。

  • 指标采集:Envoy会自动采集所有流量的4大黄金指标:延迟、流量、错误率、饱和度,同时提供TCP流量的指标数据,这些指标可以通过Prometheus采集,通过Grafana看板进行可视化展示。
  • 分布式追踪:Envoy会自动为每个请求生成追踪上下文,支持W3C Trace Context、Zipkin、Jaeger等主流的追踪协议,自动生成服务间的调用链路,帮助用户定位请求的延迟瓶颈和故障点。Istio会自动处理追踪上下文的传递,业务服务只需要将请求中的追踪头信息透传即可。
  • 访问日志:Envoy会为每个请求生成详细的访问日志,包括请求的源地址、目标地址、请求方法、URI、响应状态码、延迟、请求大小、响应大小等信息,帮助用户审计请求、排查故障。
  • 服务拓扑:Istio可以通过采集的流量数据,生成服务间的调用拓扑图,直观展示服务的依赖关系、流量走向、健康状态,Kiali看板提供了完整的服务拓扑可视化能力。

三、Istio核心能力实战

本部分通过完整的实战示例,演示Istio核心能力的配置和使用。

3.1 环境准备

首先需要准备一个Kubernetes集群,然后安装Istio控制面,具体步骤如下:

  1. 下载并安装istioctl命令行工具:
curl -L https://istio.io/downloadIstio | ISTIO_VERSION=1.23.2 sh -
cd istio-1.23.2
export PATH=$PWD/bin:$PATH

2. 安装Istio到Kubernetes集群:

istioctl install --set profile=demo -y

3. 为default命名空间开启Sidecar自动注入:

kubectl label namespace default istio-injection=enabled

4. 安装Istio可观测性插件:

kubectl apply -f samples/addons

3.2 示例应用部署

我们将部署两个简单的微服务:order-service(订单服务)和payment-service(支付服务),每个服务都提供v1和v2两个版本,用于后续的流量管理演示。

首先创建服务对应的ServiceAccount:

apiVersion: v1
kind: ServiceAccount
metadata:
  name: order-service
---
apiVersion: v1
kind: ServiceAccount
metadata:
  name: payment-service

然后部署order-service的v1和v2版本,以及对应的Service:

apiVersion: apps/v1
kind: Deployment
metadata:
  name: order-service-v1
spec:
  replicas1
  selector:
    matchLabels:
      app: order-service
      version: v1
  template:
    metadata:
      labels:
        app: order-service
        version: v1
    spec:
      serviceAccountName: order-service
      containers:
      - name: order-service
        imagenginx:alpine
        ports:
        - containerPort80
        command: ["/bin/sh""-c"]
        args:
        - |
          echo '{"service":"order-service","version":"v1","message":"order created successfully"}' > /usr/share/nginx/html/index.html
          nginx -g 'daemon off;'
---
apiVersion: apps/v1
kind: Deployment
metadata:
  name: order-service-v2
spec:
  replicas1
  selector:
    matchLabels:
      app: order-service
      version: v2
  template:
    metadata:
      labels:
        app: order-service
        version: v2
    spec:
      serviceAccountName: order-service
      containers:
      - name: order-service
        imagenginx:alpine
        ports:
        - containerPort80
        command: ["/bin/sh""-c"]
        args:
        - |
          echo '{"service":"order-service","version":"v2","message":"order created successfully with v2 features"}' > /usr/share/nginx/html/index.html
          nginx -g 'daemon off;'
---
apiVersion: v1
kind: Service
metadata:
  name: order-service
spec:
  selector:
    app: order-service
  ports:
  - name: http-order
    port80
    targetPort80

接着部署payment-service的v1和v2版本,以及对应的Service:

apiVersion: apps/v1
kind: Deployment
metadata:
  name: payment-service-v1
spec:
  replicas: 1
  selector:
    matchLabels:
      app: payment-service
      version: v1
  template:
    metadata:
      labels:
        app: payment-service
        version: v1
    spec:
      serviceAccountName: payment-service
      containers:
      - name: payment-service
        image: nginx:alpine
        ports:
        - containerPort: 80
        command: ["/bin/sh""-c"]
        args:
        - |
          echo '{"service":"payment-service","version":"v1","message":"payment completed successfully"}' > /usr/share/nginx/html/index.html
          nginx -g 'daemon off;'
---
apiVersion: apps/v1
kind: Deployment
metadata:
  name: payment-service-v2
spec:
  replicas: 1
  selector:
    matchLabels:
      app: payment-service
      version: v2
  template:
    metadata:
      labels:
        app: payment-service
        version: v2
    spec:
      serviceAccountName: payment-service
      containers:
      - name: payment-service
        image: nginx:alpine
        ports:
        - containerPort: 80
        command: ["/bin/sh""-c"]
        args:
        - |
          echo '{"service":"payment-service","version":"v2","message":"payment completed successfully with v2 features"}' > /usr/share/nginx/html/index.html
          nginx -g 'daemon off;'
---
apiVersion: v1
kind: Service
metadata:
  name: payment-service
spec:
  selector:
    app: payment-service
  ports:
  - name: http-payment
    port: 80
    targetPort: 80

将上述配置保存为yaml文件,通过kubectl apply -f命令部署到集群中,部署完成后,Istio会自动为每个Pod注入Sidecar代理。

3.3 灰度发布:按比例流量分配

灰度发布可以将少量流量引导到新版本的服务,验证新版本的稳定性,降低发布风险。

首先创建DestinationRule,定义order-service的版本子集:

apiVersion: networking.istio.io/v1
kind: DestinationRule
metadata:
  name: order-service
spec:
  host: order-service
  trafficPolicy:
    loadBalancer:
      simple: ROUND_ROBIN
  subsets:
  - name: v1
    labels:
      version: v1
  - name: v2
    labels:
      version: v2

然后创建VirtualService,配置90%的流量路由到v1版本,10%的流量路由到v2版本:

apiVersion: networking.istio.io/v1
kind: VirtualService
metadata:
  name: order-service
spec:
  hosts:
  - order-service
  http:
  - route:
    - destination:
        host: order-service
        subset: v1
      weight90
    - destination:
        host: order-service
        subset: v2
      weight10

配置完成后,创建测试Pod验证流量分配:

kubectl run test --image=curlimages/curl --rm -it -- sh
# 循环访问order-service,查看返回的版本信息
while truedo curl order-service; sleep 0.5; echodone

3.4 基于请求内容的精准路由

Istio支持基于请求头、URI、请求参数等内容的精准路由,实现灵活的流量控制。

修改VirtualService配置,将请求头中包含user: test的请求路由到v2版本,其他所有请求路由到v1版本:

apiVersion: networking.istio.io/v1
kind: VirtualService
metadata:
  name: order-service
spec:
  hosts:
  - order-service
  http:
  - match:
    - headers:
        user:
          exact: test
    route:
    - destination:
        host: order-service
        subset: v2
  - route:
    - destination:
        host: order-service
        subset: v1

配置完成后,通过测试Pod验证路由规则:

# 不带请求头访问,返回v1版本响应
curl order-service
# 带user: test请求头访问,返回v2版本响应
curl -H "user: test" order-service

3.5 故障注入与弹性测试

Istio支持故障注入能力,可以为服务注入延迟、中断等故障,模拟生产环境中的异常场景,测试服务的弹性和容错能力。

修改VirtualService配置,为order-service注入2秒的固定延迟,同时为50%的请求注入503服务不可用的故障:

apiVersion: networking.istio.io/v1
kind: VirtualService
metadata:
  name: order-service
spec:
  hosts:
  - order-service
  http:
  - fault:
      delay:
        fixedDelay2s
        percentage:
          value100
      abort:
        httpStatus503
        percentage:
          value50
    route:
    - destination:
        host: order-service
        subset: v1

配置完成后,访问order-service,即可验证故障注入的效果。

3.6 熔断配置:防止故障雪崩

Istio的熔断能力可以自动将异常实例从负载均衡池中剔除,防止故障扩散到整个集群,避免雪崩效应。

为payment-service创建DestinationRule,配置熔断策略:

apiVersion: networking.istio.io/v1
kind: DestinationRule
metadata:
  name: payment-service
spec:
  host: payment-service
  trafficPolicy:
    loadBalancer:
      simple: ROUND_ROBIN
    connectionPool:
      tcp:
        maxConnections: 100
      http:
        http1MaxPendingRequests: 100
        maxRequestsPerConnection: 10
    outlierDetection:
      consecutive5xxErrors: 5
      interval: 30s
      baseEjectionTime: 30s
      maxEjectionPercent: 50
  subsets:
  - name: v1
    labels:
      version: v1
  - name: v2
    labels:
      version: v2

上述配置的含义是:当某个实例连续出现5个5xx错误时,将该实例驱逐30秒,最多驱逐50%的实例。

3.7 安全治理:mTLS加密与访问控制

Istio提供了开箱即用的mTLS加密能力,无需修改业务代码,即可实现服务间通信的全加密,同时通过授权策略实现细粒度的访问控制。

首先,为default命名空间配置严格的mTLS模式,要求所有服务间的通信必须使用mTLS加密:

apiVersion: security.istio.io/v1
kind: PeerAuthentication
metadata:
  name: default
  namespacedefault
spec:
  mtls:
    mode: STRICT

接下来,为payment-service配置授权策略,只允许order-service访问,其他所有服务的访问都会被拒绝:

apiVersion: security.istio.io/v1
kind: AuthorizationPolicy
metadata:
  name: payment-service-authz
  namespacedefault
spec:
  selector:
    matchLabels:
      app: payment-service
  action: ALLOW
  rules:
  - from:
    - source:
        principals: ["cluster.local/ns/default/sa/order-service"]

3.8 可观测性能力使用

Istio提供了开箱即用的可观测性能力,我们可以通过以下命令打开对应的看板:

  • 打开Kiali服务拓扑看板:istioctl dashboard kiali
  • 打开Jaeger分布式追踪看板:istioctl dashboard jaeger
  • 打开Grafana指标看板:istioctl dashboard grafana
  • 打开Prometheus指标管理界面:istioctl dashboard prometheus

四、云原生架构的Istio升级最佳实践

4.1 渐进式升级路径

ServiceMesh的升级可以采用渐进式的方式,逐步接入,降低升级风险,具体步骤如下:

  1. 控制面搭建与验证:首先搭建Istio控制面,验证控制面的健康状态和稳定性,配置合理的资源和高可用策略。
  2. 非核心服务试点接入:选择非核心的、低流量的服务进行试点,为试点服务的命名空间开启Sidecar自动注入,开启PERMISSIVE模式的mTLS,兼容现有的明文通信。
  3. 可观测性接入:为试点服务开启可观测性能力,通过指标、日志、追踪数据,了解服务的流量情况和运行状态,发现潜在的问题。
  4. 流量管理能力落地:为试点服务配置灰度发布、路由规则、重试超时等流量管理策略,验证流量管理能力的效果。
  5. 安全策略加固:将试点服务的mTLS模式从PERMISSIVE切换到STRICT,强制使用mTLS加密通信,同时配置细粒度的授权策略。
  6. 核心服务逐步接入:在试点服务验证稳定后,按照业务的重要程度,逐步将核心服务接入到ServiceMesh中。
  7. 全集群治理能力统一:当所有服务都接入ServiceMesh后,实现全集群统一的流量管理、安全治理、可观测性能力。

4.2 多集群服务网格部署

Istio提供了完善的多集群服务网格支持,实现跨集群的服务发现、流量管理和安全治理,主要分为两种部署模式:

  • 主从集群模式:只有一个主集群部署istiod控制面,其他从集群的Sidecar都连接到主集群的istiod控制面,由主集群统一管理所有集群的配置和服务发现。该模式部署简单,运维成本低,适合集群数量较少、网络连通性好的场景。
  • 多主集群模式:每个集群都部署独立的istiod控制面,所有集群的控制面共享根CA证书,实现跨集群的服务身份互信,每个集群的控制面管理本集群的Sidecar,同时同步其他集群的服务信息。该模式具备更高的可用性和隔离性,适合大规模、多地域的集群部署场景。

4.3 生产环境性能优化最佳实践

在生产环境中,我们可以通过以下优化策略,降低Istio的性能损耗,提升服务网格的性能:

  • Sidecar资源配置优化:根据服务的流量规模,为Sidecar配置合理的CPU和内存资源,避免资源不足导致的延迟增加。
  • 配置范围限制:通过Sidecar资源,限制Sidecar需要感知的服务和命名空间范围,减少istiod下发给Sidecar的配置数量,降低Sidecar的内存占用。
  • 流量拦截优化:对于不需要经过Sidecar代理的流量,比如数据库、缓存等中间件的访问,可以通过iptables规则排除,减少Sidecar的转发压力。
  • 协议优化:对于服务间的通信,优先使用HTTP/2或gRPC协议,提升连接复用率,降低代理的连接管理开销。
  • eBPF流量拦截模式:对于对性能要求极高的场景,可以切换到eBPF流量拦截模式,在内核态完成流量的拦截和转发,降低性能损耗。

4.4 生产环境落地避坑指南

在Istio的生产环境落地过程中,有很多常见的问题需要提前规避:

  • Sidecar启动顺序问题:业务容器在Sidecar代理启动完成之前就启动,导致流量无法被拦截。解决方案:在Istio注入配置中开启holdApplicationUntilProxyStarts=true,让业务容器等待Sidecar代理启动完成后再启动。
  • Service端口协议问题:Kubernetes Service的端口没有指定正确的协议名称,导致Istio无法正确识别流量的协议。解决方案:Service的端口名称必须遵循<协议>[-<后缀>]的格式,比如http-order、grpc-payment等。
  • 配置冲突问题:多个VirtualService使用相同的hosts,导致配置冲突,路由规则不生效。解决方案:使用istioctl analyze命令检查配置的正确性,避免重复的hosts和冲突的路由规则。
  • mTLS证书问题:istiod故障导致证书无法正常签发和轮换,证书过期后服务间通信失败。解决方案:监控istiod的运行状态和证书的生命周期,配置istiod的高可用部署。
  • 跨命名空间访问问题:VirtualService中只配置了服务名称,没有指定命名空间,导致跨命名空间访问时路由失败。解决方案:在VirtualService的host配置中,使用完整的服务域名,比如order-service.default.svc.cluster.local。

五、Istio与同类方案的对比

5.1 Istio vs Linkerd

Linkerd是轻量级ServiceMesh实现,也是ServiceMesh概念的提出者,和Istio相比,核心区别如下:

特性IstioLinkerd
功能丰富度功能极其丰富,支持复杂的流量管理、安全、多集群等能力轻量级,只提供核心的服务治理能力,功能相对简单
性能损耗中等,Envoy代理的资源占用相对较高极低,基于Rust开发的micro-proxy代理,资源占用极低
部署复杂度中等,控制面和数据面的配置相对复杂极低,部署极其简单,开箱即用
适用场景中大规模企业级集群,需要复杂的流量治理和安全能力中小规模集群,追求轻量级、低损耗的核心服务治理能力

5.2 Sidecar模式 vs 无Sidecar模式

传统的ServiceMesh采用Sidecar模式,而Cilium ServiceMesh等方案采用了无Sidecar的架构,基于eBPF技术在内核态实现服务治理能力,二者的核心区别如下:

特性Sidecar模式(Istio)无Sidecar模式(Cilium)
部署方式每个服务实例旁部署Sidecar代理基于eBPF程序,节点级部署,无需Sidecar
性能损耗中等,两次用户态代理转发,有一定的性能损耗极低,内核态完成流量处理,无需用户态转发
功能丰富度极其丰富,支持复杂的7层流量治理能力7层能力相对有限,主要专注于4层治理
资源占用每个Sidecar都需要占用一定的CPU和内存资源,服务数量越多,总资源占用越高节点级共享资源,总资源占用极低,和服务数量无关
适用场景通用场景,需要丰富的7层流量治理能力的企业级集群对性能要求极高,大规模集群,主要需要4层治理能力的场景

结尾

ServiceMesh服务网格已经成为云原生时代微服务治理的标准解决方案,它彻底解决了传统微服务治理方案的痛点,实现了业务逻辑与治理能力的完全解耦,让开发人员可以专注于业务价值的实现,无需关注底层的服务治理细节。 Istio作为ServiceMesh领域最主流的开源实现,提供了完整的流量管理、安全治理、可观测性能力,具备丰富的功能和极高的灵活性,已经被大量企业用于生产环境的微服务架构升级。 对于企业而言,采用渐进式的方式,逐步将微服务架构升级到ServiceMesh,不仅可以降低升级风险,还可以逐步积累经验,充分发挥ServiceMesh的能力,构建更加稳定、安全、可观测的云原生微服务架构。