26年,Java后端全新整理面试题(含答案,万字总结,精心打磨,建议收藏)堪称2026最强

90 阅读5分钟

死磕高频20题!7天保命法:

Day1-2:Java基础:

HashMap扩容2倍防哈希碰撞+链表转红黑树阈值8(泊松分布解释)→ synchronized锁升级流程(无锁→偏向→轻量→重量)→ ArrayList扩容1.5倍与LinkedList场景对比。

Day3:

JVM:背熟G1/ZGC区别(G1分Region回收/ZGC<1ms暂停)+ OOM排查三板斧(jps→jstack→jmap -heap)+ GC算法口诀(新生代复制/老年代标记整理)。

Day4:

并发:线程池7参数核心公式(CPU密集型=N+1,IO密集型=2*N)+ volatile可见性/禁止重排序原理→ AQS底层双向链表锁竞争。

Day5:

MySQL:B+树比B树优势(矮胖多叉+范围查询快)+ 事务ACID实现(undo log回滚/redo log持久化)+ 索引失效场景(LIKE左%/OR条件未覆盖索引)。

Day6:

框架:Spring循环依赖三级缓存(提前暴露半成品Bean)+ Spring Boot自动配置原理(spring.factories加载)+ MyBatis一级缓存缺陷(SqlSession级别易脏读)。

Day7:

补漏:TCP三次握手(SYN→SYN-ACK→ACK)→ Redis雪崩(随机过期时间)&穿透(布隆过滤器)→ Git回滚(reset --soft保代码/--hard彻底删)。

暴力技巧:

需要的同学点赞+关注 【2026Java题库】! 加油!Java后端佬们!

场景题:

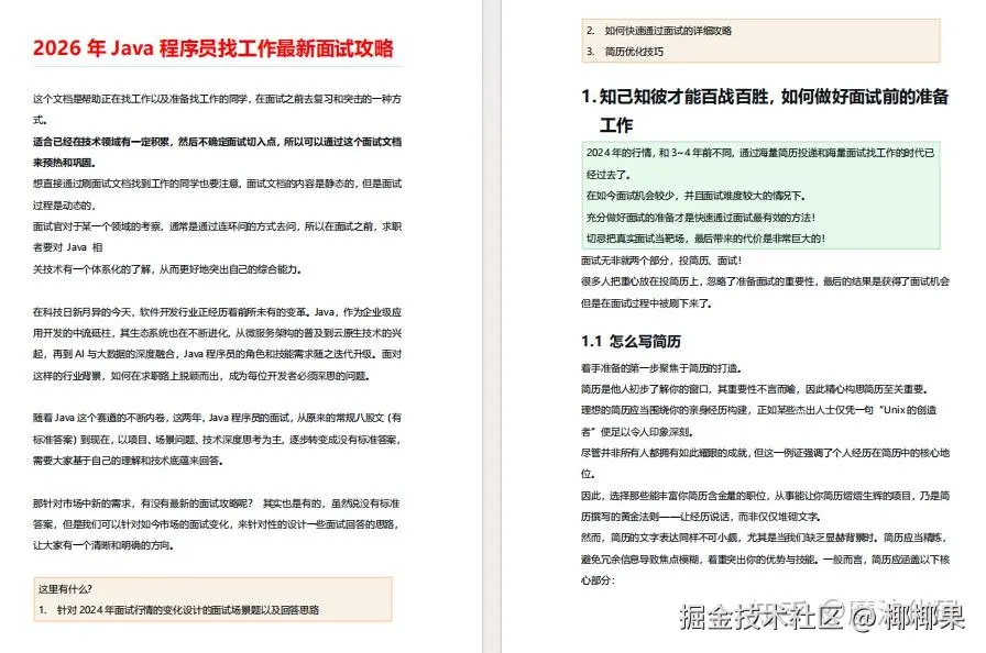
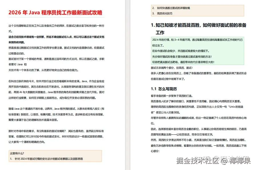
  • 知己知彼才能百战百胜,如何做好面试前的准备工作
  • 电商平台中订单未支付过期如何实现自动关单?
  • 如何设计一个秒杀系统
  • 如果你的系统的QPS突然提升10倍你会怎么设计?
  • 字节二面:如何设计一个支持10万QPS的会员系统
  • 如何从零搭建10万级QPS大流量、高并发优惠券系统
  • 设计一个支持10W QPS的评论中台,你会怎么设计?
  • 短URL生成器设计:百亿短URL怎样做到无冲突?
  • 如何设计一个支持万亿GB网盘实现秒传与限速的系统

  • 如何设计RPC框架在10万QPS下实现毫秒级的服务调用?
  • 在你上一家公司中是如何如何实现蓝绿发布的?
  • 如何根据应用场景选择合适的消息中间件?
  • 如何提升RocketMQ顺序消费性能?
  • 使用分布式调度框架该考虑哪些问题?
  • 在做同城多活方案中如何实现机房之间的数据同步?
  • 你们采用微服务架构,请问你是什么做系统拆分的?
  • 如何解决高并发下的库存抢购超卖少买问题?
  • 为什么高并发下数据写入不推荐关系数据库?
  • 如果让你设计一个分布式链路跟踪系统?你怎么做?

  • 如何设计一个敏感词过滤系统?
  • 微信抢红包的功能是如何实现的,如果让你来做你怎么设计?
  • 系统升级过程中如何实现数据的平滑迁移
  • 如何确保你的消息只被消费一次?
  • 如何设计一个在生产环境下做全链路压测的平台
  • [线上问题排查]MQ消息队列消息堆积问题排查和解决思路
  • [线上问题排查]如果JVM出现频繁FullGC该如何解决
  • [线上问题排查]VM OOM问题如何排查和解决

八股文展示系列:

JVM

  • java中会存在内存泄漏吗,请简单描述。
  • 64位JVM中,int的长度是多数?
  • Serial与Parallel GC之间的不同之处?
  • 32位和64位的JVM,int类型变量的长度是多数?
  • Java 中 WeakReference 与 SoftReference 的区别?
  • JVM选项-XX:+UseCompressedOops有什么作用?为什么要使用
  • 怎样通过Java程序来判断JVM是32位还是64位?
  • 32位JVM和64位JVM的最大堆内存分别是多数?
  • JRE、JDK、JVM及JIT之间有什么不同?
  • 解释Java堆空间及GC?
  • JVM内存区域

.............................................................................................................................

MySql

  • 数据库存储引擎
  • InnoDB(B+树)
  • TokuDB(FractalTree-节点带数据)
  • MyIASM
  • Memory
  • 数据库引擎有哪些
  • InnoDB与MylSAM的区别
  • 索引
  • 常见索引原则有
  • 数据库的三范式是什么

.............................................................................................................................

Spring

  • 不同版本的 Spring Framework 有哪些主要功能?
  • 什么是Spring Framework?
  • 列举Spring Framework的优点。
  • Spring Framework有哪些不同的功能?
  • Spring Framework中有多少个模块,它们分别是什么?
  • 什么是Spring配置文件?
  • Spring应用程序有哪些不同组件?
  • 使用Spring有哪些方式?
  • 什么是Spring IOC容器?
  • 什么是依赖注入?

.............................................................................................................................

Dubbo

  • 为什么要用Dubbo?
  • Dubbo的整体架构设计有哪些分层?
  • 默认使用的是什么通信框架,还有别的选择吗?
  • 服务调用是阻塞的吗?
  • 一般使用什么注册中心?还有别的选择吗?
  • 默认使用什么序列化框架,你知道的还有哪些?
  • 服务提供者能实现失效踢出是什么原理?
  • 服务上线怎么不影响旧版本?
  • 如何解决服务调用链过长的问题?
  • 说说核心的配置有哪些?

.............................................................................................................................

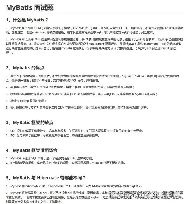
MyBatis

  • 什么是Mybatis?
  • Mybaits的优点
  • MyBatis 框架的缺点
  • MyBatis 框架适用场合
  • MyBatis 与Hibernate有哪些不同?
  • #{}和${}的区别是什么?
  • 当实体类中的属性名和表中的字段名不一样,怎么办?
  • 模糊查询like语句该怎么写?
  • 在 mapper 中如何传递多个参数?
  • 如何获取自动生成的(主)键值?

.............................................................................................................................

真相:7天背不全所有!但死磕这20题=覆盖90%基础考点,犹豫1小时=少面2家公司!

各位Java后端的小伙伴,有需要跳槽或者面试工作的,我在这里准备好了一份2026年精选的Java面试题,内容都是经过精简的,全部都是高频中大厂的面试真题,有需要的可以拿去看看! 【2026精选宝典】