推荐几个牛逼的AI Agent项目

11,102 阅读16分钟

大家好,我是苏三,又跟大家见面了。

前言

最近我一口气肝了4个AI项目,包含:LLM、SpringAI、SpringAI Alibaba、RAG、Funcation Calling、向量数据库、向量检索、MCP等最新的AI技术。

今天给大家介绍一下这些项目,感兴趣的小伙伴,可以一起学习,嘎嘎香。

想学习AI项目实战,或者最近找工作的小伙伴一定不要错过。

当然下面介绍的不止AI项目,分布式、微服务、高并发、海量数据、毕业设计、代码生成器等什么都有,总有几个是适合你的。

点击这里获取项目源代码和教程:www.susan.net.cn/project

1.智能代码审查AI Agent

项目描述

代码审查AI Agent(CodeGuardian AI) 是面向企业与团队的智能代码审查 Agent。

它将传统静态分析与大语言模型(LLM)深度结合,提供多语言、多维度、高上下文感知的代码问题识别与修复建议。

通过与 Git 仓库、CI/CD 流水线的无缝集成,项目在开发、提交、发布前审计等关键环节提供可审计、可落地的审查能力与专业报告。

核心功能

  • 多范围审查:支持项目/目录/文件/代码片段/Git 项目审查,适配不同开发阶段与场景。
  • 深度分析(AI+规则):LLM 结合规则引擎(PMD/Checkstyle/SpotBugs/Semgrep),既有上下文推理又有规范落地。
  • RAG 增强:基于代码库与知识库的检索增强生成(Hybrid:BM25 + 向量检索 + Rerank),提供相似问题与修复示例。
  • Function Calling:以结构化工具调用驱动本地分析器与解析器(JavaParser/Semgrep),强制输出严格 JSON 结果(Finding/Report)。
  • 专业报告:生成 HTML/Markdown/PDF 报告,包含问题分布、严重级别统计、位置与 Diff、可执行建议。
  • 历史与检索:审查记录留存、分页与查询(名称/范围/时间)、二次检索与复盘。
  • 规范与规则:内置阿里/Google/Airbnb/PEP8 规范模板,支持自定义规范(名称+要点)、权重调优。
  • Git 集成:支持 Git 地址配置(账户与令牌),拉取并增量分析模块级问题。
  • CI/CD 集成:REST API 与 Webhook,在 PR/MR、构建、发布前自动触发审查与阻断策略。
  • 安全与合规:敏感信息脱敏、凭据仅会话态、审计日志与链路追踪。

技术栈

  • 语言与框架:Java 21、Spring Boot 3.x、Spring Web(REST)
  • 解析与规则:JavaParser、Semgrep、PMD、Checkstyle、SpotBugs、Tree-sitter(可选)
  • AI 接入:Spring AI;RAG(Embedding + 向量库 + BM25)
  • 数据与存储:PostgreSQL(任务/结果)、Redis(缓存)、MinIO(对象存储/大报告)
  • 检索与向量:ElasticSearch/pgvector/VectorDB(可选,混合检索)
  • 并发与事件:Java 21 虚拟线程(Loom)、Redis Streams(事件总线,可选)
  • 构建与部署:Maven、Docker
  • 观测与日志:Grafana/ELK、SLF4J + Logback
  • 测试:JUnit 5

技术亮点

  • 可演进单体 + 事件驱动:以模块化单体起步,内部事件总线组织审查管线,平滑演进为微服务。

  • 虚拟线程并发:利用 Java 21 Loom 显著提升多文件/多模块并行分析吞吐。

  • 混合检索与重排:BM25 + 向量检索 + Rerank,让上下文更精准、建议更可靠。

  • 工具函数调用:LLM 与本地分析器协作,既智能又可落地,输出严格结构化结果。

系统架构图:智能审查系统架构图
部分页面截图:image.pngimage.pngimage.png图片

更多项目实战在项目实战网:java突击队

2.智能天气播报AI Agent

核心功能

  • 天气数据获取:实时获取天气信息
  • 智能播报:用自然语言播报天气
  • 穿衣建议:根据天气推荐穿衣搭配
  • 出行建议:基于天气条件的出行建议
  • 语音播报:支持语音播报功能

技术栈

核心框架:

  • Spring Boot 3.x
  • Spring AI Alibaba Starter

AI服务:

  • 通义千问 (天气解读)
  • 阿里云语音合成

第三方API:

  • 聚合数据API 

数据存储:

  • Redis (天气数据缓存)

图片图片

3.智能翻译助手AI Agent

核心功能

  • 文本翻译支持中英日韩等多语言互译
  • 文档翻译PDF、Word、Excel文档智能翻译
  • 实时对话翻译聊天场景的实时翻译
  • 术语库管理专业术语的定制化翻译
  • 翻译质量评估自动评估翻译准确性
  • 会员点数付费功能

技术栈

核心框架:

  • Spring Boot 3.x
  • Spring AI Starter
  • Elasticsearch
  • MinIO

AI服务:

  • 通义千问 (文本理解和优化)

  • RAG

数据存储:

  • MySQL (翻译记录)
  • Redis (缓存)

前端:

  • Thymeleaf

  • Bootstrap (UI框架)

  • JavaScript ES6+

  • WebSocket

系统架构图:图片部分页面截图:图片
图片图片图片
图片

这个项目是一个完整的AI商业应用,包含了完整的会员开通、下单、支付、获取点数、消费点数、续费等功能。

 

4.智能商品推荐AI Agent系统

项目描述

智能推荐与交易助手(Smart Recommendation Assistant)  是面向电商/零售团队的对话式导购与交易协同系统。

它将 RAG(检索增强生成)  与 Function Calling(工具调用)  深度结合,把“问商品→选商品→加购→改数量→下单→查订单→取消订单→看详情”的链路收敛到一个对话入口中,既能给出可解释的推荐理由,也能直接执行可落地的业务操作。

项目支持与现有商品/购物车/订单服务无缝集成(Feign + 网关),并提供会话历史保存与页面级交互(订单卡片、购物车卡片、订单确认卡片等),更适合真实业务场景的接入与演进。

核心功能

  • 智能推荐(RAG) :结合向量检索增强上下文,输出场景化、可解释的推荐结果与对比建议
  • 对话式购物车操作(Function Calling) :支持加入购物车、修改数量、删除商品、查看购物车,支持“第几个/商品ID/条目ID”等多种输入方式
  • 对话式下单:支持从购物车“已选商品”发起订单确认与下单,并在对话中反馈结果
  • 对话式查询订单(多关键字条件) :支持在对话中拉起订单列表,并用多个关键字组合筛选(订单号/商品名/状态等)
  • 对话式取消订单:支持在对话中“取消订单 + 订单号”,以及订单卡片一键取消
  • 订单列表与详情页:订单卡片展示状态、金额、时间、商品信息,支持跳转订单详情
  • 历史会话与快照:保存聊天记录与关键 UI 快照(订单列表/购物车/确认单),支持恢复会话上下文

技术栈

  • 语言与框架:Java 21、Spring Boot 3.x、Spring Web(REST)、Thymeleaf
  • AI 接入:Spring AI(Chat + Tools/Function Calling)、Embedding
  • 检索与向量库:PostgreSQL + pgvector(向量存储),支持初始化 schema/扩展
  • 服务集成:Spring Cloud OpenFeign、网关透传配置
  • 数据与存储:PostgreSQL(向量库/结构化数据)、Redis(缓存/会话相关能力)、MongoDB(聊天历史与快照)
  • 构建与测试:Maven、JUnit 5
  • 日志与观测:SLF4J + Logback(按需扩展链路追踪与指标)

技术亮点

  • RAG + 工具调用的组合范式:对“需要推理的内容”走 RAG,对“需要真实数据与执行动作”走 Function Calling,减少幻觉并提升可落地性
  • 对话即工作流:把购物车、订单确认、订单列表等“中间态”以卡片形式嵌入对话,减少页面跳转与流程断点
  • 多关键字查询的稳定交互:支持空格/逗号等分隔的多关键字筛选,面向真实用户表达习惯
  • 外部服务适配与兼容:对接订单/购物车等服务时,支持多种请求体与字段兼容策略,降低接入成本
  • 会话快照与降级兜底:存储会话历史与关键渲染数据,服务波动时尽量保证“用户看见的内容不丢失”

部分功能截图:

图片

图片

图片图片图片

图片

更多项目实战在项目实战网:java突击队

5 100万QPS短链系统

使用技术:JDK21、SpringBoot3.5.3、JPA、Redis、布隆过滤器、Sentinel、Nacos、Redisson、shardingsphere、HikariCP、guava、Prometheus、AlertManager、Grafana、ELK等。

这个系统拥有超高的并发,面包含的东西很复杂。

目前设计了32个数据库,每个数据库包含256张表。

每天可支持2.6亿以上的数据写入。

简历中加上短链系统面试机会一下子多了很多:

100万QPS短链系统架构图如下:图片

该系统的亮点是:

图片

  1. 使用了最新的JDK21和SpringBoot3.5.3
  2. 100万QPS的超高并发请求
  3. 数据库分库分表设计
  4. 多级布隆过滤器设计
  5. 限流和熔断的使用
  6. Redis分片集群
  7. 改进后的雪花算法
  8. Redis分布式锁的使用
  9. Redis Stream的使用
  10. 多级缓存设计
  11. 多线程的处理
  12. 完整的单元测试覆盖
  13. 使用Prometheus对项目实时监控
  14. 使用Grafana创建监控仪表盘
  15. 使用AlertManager实现自动报警功能
  16. 接入钉钉报警
  17. 基于时间片的布隆过滤器
  18. 系统平滑8倍扩容
  19. 基于Docker容器化部署
  20. 支持多种短链生成算法
  21. 接口幂等性设计
  22. 数据双写机制
  23. 历史数据迁移程序
  24. 数据一致性校验程序
  25. 过期数据自动迁移程序
  26. 多个服务节点数据同步机制

等等。。。

基于时间片的布隆过滤器流程图如下:

图片

短链系统平滑扩容方案如下:

图片

通过这个项目,可以学到很多高并发、流量评估、分库分表、多级缓存、多级布隆过滤器、限流、熔断、多线程、监控、报警、数据扩容、集群、广播消息、单元测试编写等多方面的知识。

目前这个项目包含两端代码:

  1. 后端服务
  2. 前端服务

想进大厂的小伙伴们,一定不要错过这个项目,里面有很多加分项。

更多项目实战在项目实战网:java突击队

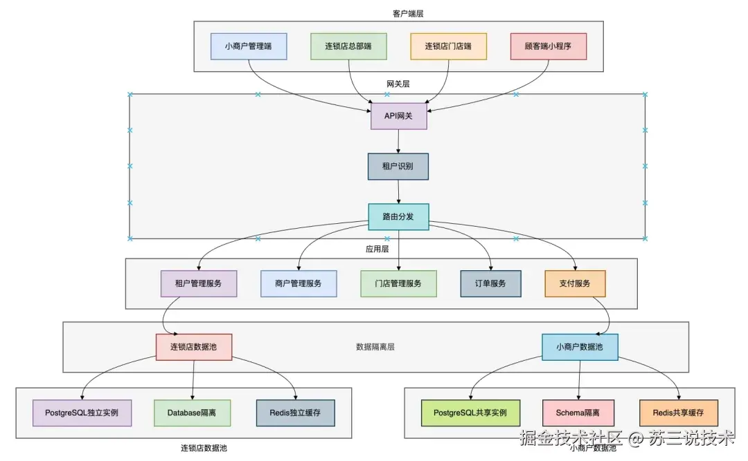
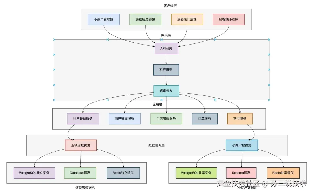
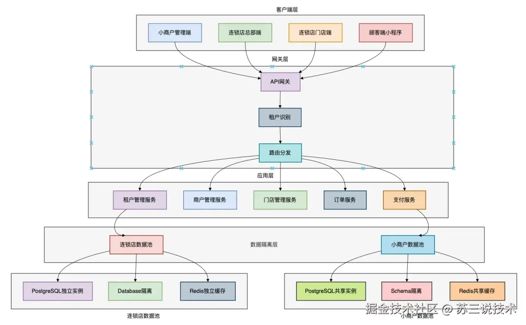
6 SaaS点餐系统

使用技术:JDK21、SpringBoot3.4.3、SpringCloud、SpringCloud Alibaba、Gateway、Mybatis、PostgesSQL、Redis、RocketMQ、ElasticSearch、Knife4j、Prometheus、Grafana、Minio、数据隔离等。

SaaS点餐系统是一套:DDD开发模式 + 多租户 + PostgesSQL 的复杂微服务系统。

包含了9个微服务。

系统整体架构如下:

图片
数据隔离方案如下:图片

DDD开发模式的代码示例:

图片

通过这个项目可以掌握DDD开发模型、多租户数据隔离的方案实现、PostgresSQL数据库的使用,还有微服务之间的数据交换,网关服务的统一处理,以及复杂系统的职责领域的划分。

页面效果:

image.png

7 商城微服务系统

susan_mall_cloud是微服务项目。

使用了目前业界比较新的技术:JDK17、Spring6、SpringBoot3.3.5、SpringCloud2024、SpringCloud Alibaba2023.0.1.0。

微服务后端包含了:

  • susan-mall-common (公共文件)
  • susan-mall-gateway (网关服务)
  • susan-mall-basic (基础服务)
  • susan-mall-auth (权限服务,包含用户和权限相关的)
  • susan-mall-product (商品服务)
  • susan-mall-order (订单服务)
  • susan-mall-pay (支付服务)
  • susan-mall-member (会员服务)
  • susan-mall-marketing (营销服务)
  • susan-mall-admin(后台管理系统API)
  • susan-mall-mobile(移动端API)

这个版本在商城已有技术基础之上,又增加了:SpringCloud Gateway、WebFlux、Seata、Skywaking、OpenFeign、Loadbalancer、Sentinel、Nacos、Canal、xxl-job、Prometheus、K8S等。

图片

项目架构图:

图片

目前包含了多端代码:

  1. 服务端的网关服务和6个微服务。
  2. 后台管理系统。
  3. uniapp小程序。

下面是商城小程序真实的截图:

图片

图片

图片

看起来是不是非常专业?

商城微服务项目很复杂,包含了目前业界微服务分布式系统中使用最主流的技术,强烈推荐一下。

无论在工作中,还是面试中,都可以作为加分项。

特别是SpringCloud Gateway中WebFlux的使用,微服务之间的异常处理,以及微服务之间的通信,都很值得一看。

8 商城系统

商城系统目前包含了:SpringBoot后端 + Vue管理后台 + uniapp小程序 ,三个端的完整代码。

商城项目中包含了:基于Docker部署教程、域名解析教程、按环境隔离、网络爬虫、推荐算法、支付宝支付、分库分表、分片算法优化、手写动态定时任务、手写通用分页组件、JWT登录验证、数据脱敏、动态workId、hanlp敏感词校验,手写分布式ID生成器、分布式限流、手写Mybatis插件、两级缓存提升性能、MQ消息通信、ES商品搜索、OSS服务对接、失败自动重试机制、接口幂等性处理、百万数据excel导出、WebSocket消息推送、用户异地登录检测、freemarker模版邮件发送、代码生成工具、重复请求自动拦截、自定义金额校验注解等等一系列功能。

使用的技术:

图片

功能亮点:

商城项目无论是毕业设计,还是面试,还是实际工作中,都非常值得一看。

商城项目使用了目前非常主流的技术,手写了很多底层的代码,设计模式、自定义了很多拦截器、过滤器、转换器、监听器等,很多代码可以搬到实际的工作中。

目前包含了商城项目从0~1的完整开发教程,小白也可以直接上手。

更多项目实战在项目实战网:java突击队

9 秒杀系统

苏三的秒杀系统是专门为高并发而生的。

目前使用的技术有:SpringBoot、Redis、Redission、lua、RocketMQ、ElasticSearch、JWT、freemarker、themelaf、html、vue、element-ui等。

功能包括:商品预热、商品秒杀、分布式锁、MQ异步下单、限流、失败重试、预扣库存、数据一致性处理等。图片图片

涉及到了高并发的多种技术,特别是对页面静态化,倒计时、秒杀按钮控制、预扣库存、分布式锁、MQ处理、数据一致性等,会有比较大的收获。

秒杀系统的系统架构图如下:图片

可以帮你增加高并发的工作经验,也可以写到你的简历中。

秒杀系统在面试或者工作中,会经常遇到,非常有参考价值。

10 苏三的demo项目

这个项目包含了一些工作中常用的技术点,有很多非常有参考价值的示例。

涵盖:Spring、Mybatis、多线程、事务、常用工具、设计模式、http请求、lamda、io、excel、泛型、注解等多个方面。

图片

本项目的宗旨是分享实际工作中,非常实用的代码技巧,能够让你写出更优雅高效的代码。

此外,后面会收录一下面试中,尤其是笔试中经常会被问题到的代码片段和算法。

11 代码生成器项目

这是一个基于Spring Boot的智能代码生成器,能够根据数据库表结构自动生成完整的Java Web项目代码,极大提升开发效率,让开发者专注于业务逻辑而非重复的CRUD代码编写。

我们用这个代码生成器,可以通过数据库表,一键直接生成controller、service、mapper、entity、菜单sql、vue页面等。

使用的技术:SpringBoot、MyBatis、Apache Velocity、Swagger2、Lombok、Druid、Maven等。

我们在日常开发中,把数据库表设计好了之后,然后通过该工具,能够快速生成一个可以直接运行的CRUD代码。图片毫不夸张的说,如果在项目中使用它,可以让你的开发效率快速提升,我们真的可以少写30%的代码。

image.pngimage.png

代码生成器的优势:

1.极速开发

  • 10倍效率提升 :原本需要几小时的CRUD代码编写,现在只需几分钟
  • 零错误率 :模板化生成,避免手工编码错误
  • 标准化输出 :确保代码风格统一,便于团队协作

2.高度可定制

  • 灵活的模板系统 :基于Velocity模板引擎,可自定义生成规则
  • 可配置参数 :支持作者信息、包名、表前缀等个性化配置
  • 扩展性强 :可轻松添加新的代码模板

3.企业级特性

  • 完整的分层架构 :严格按照MVC模式生成代码
  • 统一异常处理 :内置错误处理机制
  • API文档自动化 :集成Swagger,自动生成接口文档
  • 数据验证 :支持参数校验和业务规则验证

4.现代化开发体验

  • RESTful设计 :生成符合REST规范的API接口
  • JSON数据交互 :现代化的数据交换格式
  • 分页查询内置 :开箱即用的分页功能
  • 响应式设计 :支持前后端分离架构

在实际工作中,非常有价值。

更多项目实战在项目实战网:java突击队

12 刷题吧小程序

IT刷题吧是我用AI花了几天时间,设计和开发了一款小程序。

使用技术:JDK17、SpringBoot、MyBatis、MySQL、Redis、MongoDB、MinIO、JWT、Spring Security、Knife4j、HuTool、阿里云短信服务、邮件服务等。

真实的效果图如下:图片

图片

图片

系统架构图如下:图片

为了帮助大家能够快速的掌握使用AI开发项目的技巧,提升开发效率,能够先人一步,变成全栈工程师。

你可以是产品经理,可以是UI设计师,可以是运营,可以是前端工程师,可以是后端工程师,可以是运维,也可以是DBA。

无论是自己接私活,还是开发公司的项目,都能够用更少的时间,写出更多,更有价值的代码。

苏三在知识星球中给小伙伴们,通过IT刷题吧项目,专门开设了一个AI开发课程。

你看完之后,会发现打开了一扇通向新世界的大门。(有很多惊喜)

这个课程会包含如下内容:

  • 如何用AI设计产品原型的?
  • 如何用AI生成小程序端和后端的代码结构的?
  • 如何用AI生成后端的表结构?
  • 如何用AI生成小程序和后端代码?
  • 如何生成一套完整的可运行的代码?
  • 如何基于图片生成想要的代码?
  • 如何搞定小程序页面中的图片问题?
  • 如何让小程序端和后端代码调通?
  • 生成的代码不理想怎么办?
  • 如果在开发过程中遇到了一些问题,用AI如何解决问题?
  • 如何生成测试数据?
  • 如何制定代码开发规范?
  • AI开发工具的使用方法
  • AI开发工具卡顿怎么办?
  • 如何运行项目?
  • 如何上线部署项目? 等等。。。

星球中会交付如下内容:

  1. IT刷题吧小程序
  2. SpringBoot后端代码
  3. 用AI开发项目的完整教程
  4. 技术答疑

目前这个项目已经全部开发完。

使用AI开发这个项目,从0~1的开发和部署教程。

通过这个项目,你可以学到使用AI开发项目的具体方法。

如果你掌握了这些方法,开发其他的小程序绰绰有余。

这个项目有极大的价值。

授人予鱼,不如授人以渔。

点击这里获取项目源代码和教程:www.susan.net.cn/project