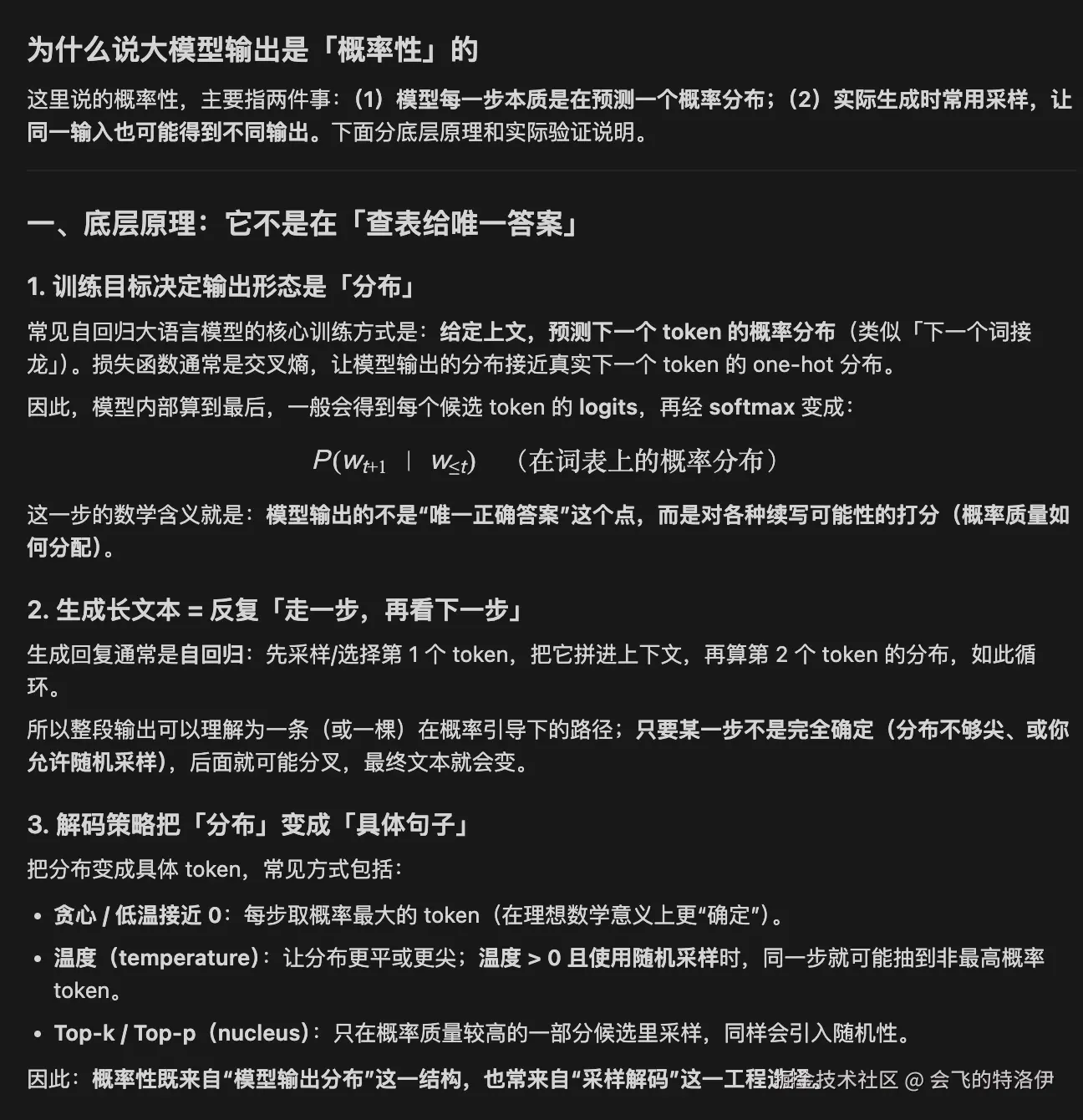
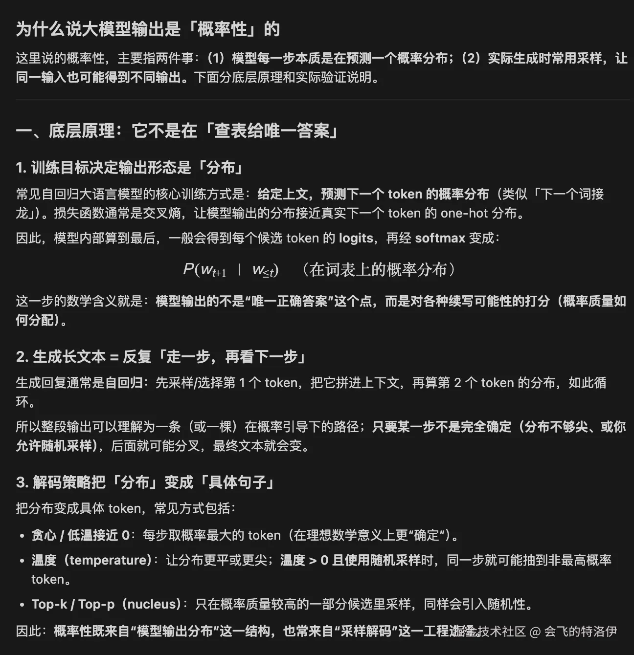
AI的理解

43 阅读3分钟

LLM(Large Laguage)

二、Prompt(提示词)

定义,什么是提示词?你给大模型的输入的语言指令?例如:你让ai做什么?怎么做?任务的边界是什么?这些都属于提示词。

作用&重要性 大模型本身不知道你的先验知识和业务背景,因此我嗯需要把我们的提示词尽量完备:把我们的头脑中的目标意图翻译成自然语言

在AI对话中提示词可以分为三种类型:

  1. 用户提示词:本次(当前)输入给AI的信息或指令
  2. 系统提示词:预先在系统给AI设置好的角色定位和行为规则
  3. 助手提示词(助手消息):模型历史回复。AI模型在上一轮对话中生成的内容。一般作为下一轮对话的上下文(因为在多轮对话中模型会历史的assistant片段回传回去)

系统提示词

2.1 提示词工程

抽象的:为什么要工程?所谓工程化:就是我们要把“一个经常要做的一件主观上比较随意的事” -> 转化为:一个“标准化、规范程序化、可复用”的流程,重复执行这个流程中可以"迭代,测试,更新"。
为什么要把提示词工程化?
核心原因:大模型的输出是概率性的(同样的意图换几个字结果可能就差很多),而业务要求的往往是长期、稳定、可控、可协作和追责的。因此我们要通过工程化保证“差别不大的输入” -> "质量可预测的结果" 解决方案: 提示词往往不是孤立文本,而是产品链路的一环:RAG 材料怎么塞、工具怎么调用、失败怎么重试。工程化让提示与数据流、错误处理、降级策略一致,而不是每个接口各写一套。

image.png

(相关名词:RAG、Dify)

2.2 如何做好提示词?

(1)MarkDown语言

在日常使用AI编程的过程中,使用大白话沟通其实是大忌(导致大模型抓不住重担),使用MarkDown作为提示词才是驯服的终极武器。因为大模型底层使用的是transformer架构(核心:注意力机制,即输入的提示词中每个token和其他词语的关联度),而大白话的问题在于:大白话缺乏层级关系,信息密度低。
大模型之所以输出Markdown,是因为这是目前在纯文本中最轻量、最具逻辑性、最容易被解析的富文本标记语言。 Markdown就是大模型最熟悉的“母语”之一。  用Markdown写Prompt,相当于你直接把脑子里的逻辑画成了一张层次分明的蓝图,然后直接塞进了AI的处理核心里。它不需要再去耗费算力猜测你的句子成分,直接顺着你的 标题列表 就能提取出核心诉求。具体有以下注意点:

  1. #(标题)划分逻辑区块,如下: image.png

2.**加粗** 拿捏 AI 的生死线:大模型有时候会有“幻觉”,或者会忽略你的某些要求。对于绝对不能违反的规则,直接用**把它们包起来。

image.png 3.- (无序列表)和 1.(有序列表)拆解流程

参考文献:juejin.cn/post/761323…