王自如公开招聘01号员工,这要求有多离谱?

14,431 阅读8分钟

提到王自如,不知道大家是否了解。

说实话,回想起当年他还在 ZEALER 做数码测评那会,他的视频我看得还是非常多的,当年靠他的测评视频还种草了不少数码产品,不过说话间,那也是属于自己的一段青涩的时光了。

但是众所周知,后来王自如突然离开 ZEALER,加入了格力,自那之后我就基本再也没有看过 ZEALER 出的视频了。

然而,就在去年夏天,王自如不知道什么原因又从格力出走,跑出来自己创业了,创业方向定在了 AI。

这不,最近突然又刷到了老王的视频,好家伙,哥们儿居然玩起 AI Coding 了嘿。

在这期视频里面,他分享了一个自己耗时 48 天从 0 到 1 独立开发出来的一款和日程管理与日历协作相关的原生 AI 应用,同时分享了自己的实践经验和心路历程。

这期视频半小时多一点,我完整的追完了,该说不说,这么多年过去,老王的极客范依然还是非常在线的。

同时这支视频也让人看得酣畅淋漓,他作为一个非科班出身的人,对于 AI Coding 和工程实践的理解把握在视频中都展现得可圈可点。


那除了分享自己的 AI 产品以及 AI Coding 心得,那在这期视频的评论区里,王自如还发了一个置顶的招聘公告:

招聘 01 号员工,并详细给出了岗位 JD。

他招聘的这个 01 号员工岗位叫做「全栈前端工程师」,详细的岗位 JD 如下,大家可以感受一下:

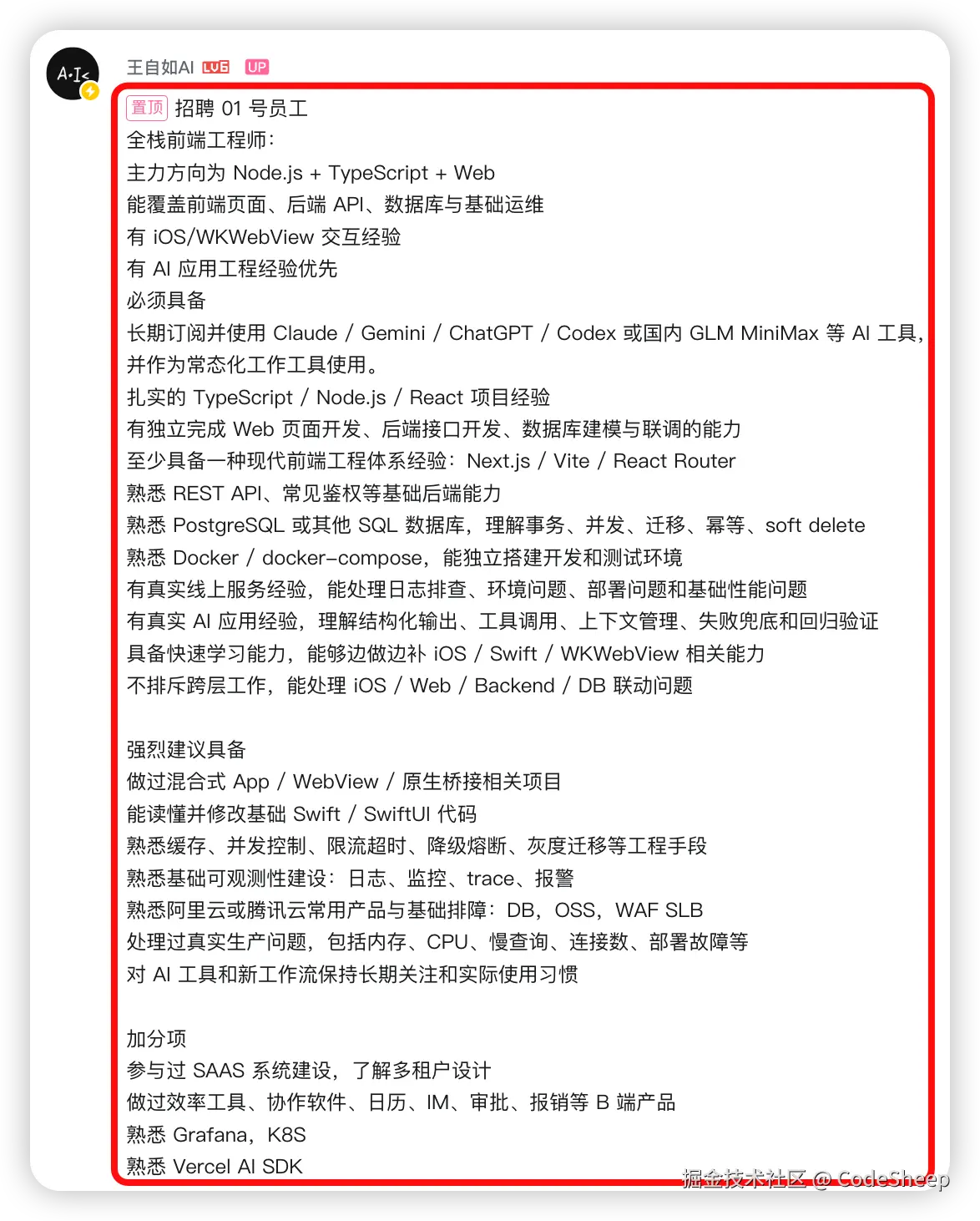
招聘 01 号员工

全栈前端工程师:

  • 主力方向为 Node.js + TypeScript + Web
  • 能覆盖前端页面、后端 API、数据库与基础运维
  • 有 iOS/WKWebView 交互经验
  • 有 AI 应用工程经验优先

必须具备

  • 长期订阅并使用 Claude / Gemini / ChatGPT / Codex 或国内 GLM MiniMax 等 AI 工具,并作为常态化工作工具使用。
  • 扎实的 TypeScript / Node.js / React 项目经验
  • 有独立完成 Web 页面开发、后端接口开发、数据库建模与联调的能力
  • 至少具备一种现代前端工程体系经验:Next.js / Vite / React Router
  • 熟悉 REST API、常见鉴权等基础后端能力
  • 熟悉 PostgreSQL 或其他 SQL 数据库,理解事务、并发、迁移、幂等、soft delete
  • 熟悉 Docker / docker-compose,能独立搭建开发和测试环境
  • 有真实线上服务经验,能处理日志排查、环境问题、部署问题和基础性能问题
  • 有真实 AI 应用经验,理解结构化输出、工具调用、上下文管理、失败兜底和回归验证
  • 具备快速学习能力,能够边做边补 iOS / Swift / WKWebView 相关能力
  • 不排斥跨层工作,能处理 iOS / Web / Backend / DB 联动问题

强烈建议具备

  • 做过混合式 App / WebView / 原生桥接相关项目
  • 能读懂并修改基础 Swift / SwiftUI 代码
  • 熟悉缓存、并发控制、限流超时、降级熔断、灰度迁移等工程手段
  • 熟悉基础可观测性建设:日志、监控、trace、报警
  • 熟悉阿里云或腾讯云常用产品与基础排障:DB,OSS,WAF SLB
  • 处理过真实生产问题,包括内存、CPU、慢查询、连接数、部署故障等
  • 对 AI 工具和新工作流保持长期关注和实际使用习惯

加分项

  • 参与过 SAAS 系统建设,了解多租户设计
  • 做过效率工具、协作软件、日历、IM、审批、报销等 B 端产品
  • 熟悉 Grafana,K8S
  • 熟悉 Vercel AI SDK

不知道大家第一眼看完这个岗位招人要求的时候,内心是何感受?

该说不说,这堆料真猛啊。

别的咱先不说,就光这段岗位 JD 中的技术名词,我丢给 AI 工具粗略统计了一下,就足足 60+ 个!

包括:编程语言、框架、库、运行时、数据库、运维、协议、云服务、AI 工具、模型、以及诸多工程、架构、设计概念,几乎都有所涉及。

所以老王还是那个老王,评论区放个招聘 JD,范儿都必须给拿捏到位。


我们一项一项分析来看。

首先这个招聘的岗位名字叫做「全栈前端工程师」,有一说一,这在各种招聘软件或网站的招聘信息中,这样的岗位 title 还真不咋常见。

全栈前端?不禁会让人产生疑问,那进公司到底是搞全栈?还是搞前端?还是搞完前端搞全栈?

首先,从主力方向要求来看,还是 Node+TS+Web 那一套,这不稀奇,典型的前端开发都要会的一套,属于基操,很正常。

但是呢,他又明确写了,需要你懂后端 API、数据库,以及运维,除此之外,还需要有 iOS 客户端经验。嗯?这不就是全栈要做的事情么。

另外,在这份岗位 JD 中,「必须具备技能」和「强烈建议具备技能」部分有 70% 的篇幅在描述:后端接口、鉴权、缓存、高并发、数据库、事务、降级熔断、灰度、可观测性、云产品排障……而这些往往又是后端工程师,甚至可以说是资深后端架构师的核心竞争力了。

其次,除了普通技术栈,这份岗位 JD 另外还有一个显著特征就是对 AI 工具和 AI Coding 的要求。

因为 JD 里面显性明确地要求了,求职者必须具备长期订阅并常态化使用 Claude、Gemini、Codex、GLM、MiniMax 等当下主流的 AI 工具,同时还要有真实的 AI 应用经验,能理解结构化输出、工具调用、上下文管理、失败兜底以及回归验证。

在不少公司还在纠结要不要用 AI 取代程序员的时候,这个岗位就已经要求你必须把 AI Coding 和工程经验作为标配了,所以怎么说,还得是老王啊。

所以,细扒完他要招的这个岗位 JD 的要求不难发现,这位候选人的技术能力最起码得覆盖下面这 6 个维度:

  • 前端
  • 后端
  • 数据库
  • 运维/DevOps
  • 移动端(iOS)
  • AI 应用工程

所以这样来看,这可不是简单的招一个前端或者全栈工程师岗位,相反,这实际上是:

「前端 + 后端 + DBA + 运维 + 客户端(iOS) + AI 工程」这六个岗位的职责合集了。

那在真实的公司环境中,一个人或许可以在两三个领域达到精通,但如果能在六个领域同时保持高质量产出,那说实话,很牛的。


这个视频一经发出,视频的评论区,包括网上的帖子讨论区,可谓非常热闹。

有网友说:一个人同时干六项,这不是全栈,这是全干。

也有网友说:能同时满足这份 JD 的人,各种大厂公司随便进,甚至自己出来创业单干都没问题,为啥要选这个?

但是这里面让我印象最深的还是这样一条评论,第一眼看到的时候,刚喝进嘴的菊花茶差点没喷出来:

“我不在乎薪水多少,我只想在王总办公室旁边,跟着王总学习。”

看到这里,不得不说,还是网友们有才。

至此,艺术已成。


其实于我而言,当我第一眼看完这个岗位招聘 JD 时,其实内心最大的一个感受并不是说它要求多,也不是说它有多难,而是深刻感受到了 AI 原生思维在日常软件开发岗位中的渗透。

这个岗位 JD 明确要求候选人必须长期订阅并常态化使用 Claude、Codex、GLM、MiniMax 等前沿 AI Coding 工具,并将其放在和主流编程语言一样的技能位列,其重要性可见一斑。

这也清晰地说明,AI Coding 能力如今已经不再是锦上添花的技能加分,而是逐渐演变为技术招聘的基本入场券。

可能在不久的将来,其他技术招聘也会如此,AI Coding 的工程实践和技术思维或许会成为不可或缺的一环。

当然,借由这样一个岗位 JD,我还隐约联想到一点担忧那就是:

随着 AI 的加速普及,希望老板们不要利用 AI 工具的普及,将本应由团队协作完成的多岗位职责不合理地压缩到单个岗位上,还美其名曰效率跃迁或者技能升维。如果是这样,那就没啥意思了。

承担了多少工作,就应该给予员工多少回报,而不是借由 AI 的加持和赋能,让一切都变得理所应当。

这一点担忧,或许有些同学在看完这份岗位 JD 之后,可能会有所同感。

另外王自如在发布这条招聘 JD 时,只提了要求,却没说薪资待遇,所以文章的最后,也欢迎大家一起来交流讨论:

如果这些条件都满足,大家觉得这个岗位的薪资待遇应该给多少合适呢?

注:本文在GitHub开源仓库「编程之路」 github.com/rd2coding/R… 中已经收录,里面有我整理的6大编程方向(岗位)的自学路线+知识点大梳理、面试考点、我的简历、几本硬核pdf笔记,以及程序员生活和感悟,欢迎star。