从零学RAG0x0f:RAG 评估指标提升实战

185 阅读11分钟

前言

前面学习了 什么是 RAG 评估 以及相关指标。在相关 Demo 中也看到有些指标比较低,那么实际开发中该怎么去提升这些指标呢?

经验性指标值

指标的理想值并非一成不变,需结合业务场景的风险和需求来设定。

指标通用阈值/目标应用场景与具体要求
Context Precision≥ 0.7 通常是好的起点。高风险场景要求更高。客服/电商/咨询 (效率与体验)
Context Recall≥ 0.7-0.8 是常见目标。知识密集型场景要求更高。若允许部分信息缺失,可降至 0.6。医疗/法律 (高风险) : 要求 ≥ 0.9,对信息遗漏的容忍度极低;通用问答/内容生成 (平衡型) : 要求 ≥ 0.7。
Faithfulness≥ 0.85 是行业普遍追求的目标。低于 0.7 可能存在严重幻觉。医疗/法律 (高风险) : 要求 ≥ 0.9。任何事实错误或信息遗漏都可能导致严重后果。
Answer Relevancy≥ 0.8 保证较好的用户体验,低于 0.6 用户可能难以接受。开放域问答 ≥ 0.7 也可接受。客服/电商/咨询 (效率与体验) : 要求 ≥ 0.8。回答需直接解决问题,避免冗余信息干扰用户; 通用问答/内容生成 (平衡型) : 要求 ≥ 0.7。关注在开放域中保持答案相关性和信息覆盖面的平衡。

chunk_size 优化

角色

文档分块是 RAG 工程的第一步,这一步的 chunk_size 是一个相对简单,但容易被忽视的基础参数问题。

  • 核心问题:
    1. chunk_size 越小,产生的知识块越多、粒度越小。尽管知识块越小,语义越精确,但是风险是携带的上下文越少,可能导致单块信息不完整(上下文碎片化),进而无法支撑生成答案,影响答案相关性(特别是当 top_K 比较小时)。
    2. chunk_size 越大,携带的上下文越完整,但块内可能包含大量与查询无关的噪声信息,虽然召回关键信息的概率高,但会稀释向量表示的焦点,降低检索精度,并增加后续 token 成本

经验值

换句话说,在RAG流水线中,chunk_size直接决定了存入向量数据库的知识颗粒度。所以,首先可以通过优化 chunk_size 来提高 Context Precision 和 Answer Relevancy。那么该怎么选择合适的 chunk_size 呢?

典型取值/区间适用场景与考量分块逻辑与原因
128 - 512 tokens​ (常见区间)通用场景的基准选择。上下文完整性检索效率之间寻求平衡。较小的块(如128)可提升精准度,512 tokens是广泛采用的基准。
512 tokens​ (重叠256)长上下文、复杂问答场景。 (参考:Databricks 实验固定大小分块配合重叠策略,可缓解边界效应,在长文档中捕获更完整的语义关联。
1024 tokens需要大量上下文的复杂分析任务。 (参考:LlamaIndex 测试响应时间与回答质量(忠实度、相关性)间取得最佳平衡,为模型提供更丰富的推理依据。
200 - 300 tokens技术文档、学术论文等专业性强、逻辑紧密的文档。确保专业术语逻辑结构的完整性。分块过大会导致关键术语被稀释,影响检索准确性。
500 - 1000 tokens长叙事文本(如小说、报告)。减少分块数量,以保留完整的情节、论证或叙述流程,避免因碎片化破坏核心信息的连贯性。
100 - 200 tokens社交媒体帖子、即时消息等碎片化短文本。适配内容本身长度较短、信息密度高的特点,避免将多个不相关主题强行合并到同一个块中。

实践

分块

chunk_size = 512
text_splitter = RecursiveCharacterTextSplitter(
    chunk_size=chunk_size,
    chunk_overlap=int(chunk_size * 0.20),
)
split_docs = text_splitter.split_documents(docs)
print("分块个数:", len(split_docs))

FAISS

FAISS是一个专注于底层相似性搜索计算的高性能库。

  • 核心:近似最近邻搜索算法
  • 目标:在十亿级别向量中实现毫秒级响应

而我们之前常用的 Chroma 则是一个面向应用层、提供完整数据管理能力向量数据库。FAISS 关注极致性能,Chroma 则小而全。这里核心只用到了检索功能本身,所以选择了 FAISS。

基础用法:

  1. 准备工作
index_folder_path = "../data/faiss_index"
# index_name = "c_default_"+str(chunk_size)
index_name = f"rag_index_c{chunk_size}"
index_file_path = os.path.join(index_folder_path, 

2. 基本使用:加载向量数据库

# 检查索引文件是否存在
if os.path.exists(index_file_path):
    print("索引文件已存在,直接加载...")
    vectordb = FAISS.load_local(index_folder_path, embeddings, index_name, allow_dangerous_deserialization=True)
else:
    print("索引文件不存在,创建并保存索引...")
    # 创建向量存储
    vectordb = FAISS.from_documents(split_docs, embeddings)
    # 保存索引
    vectordb.save_local(index_folder_path, index_name)
    print("向量化完成....")

QAEvaluator

QAEvaluator 是一个质检员,主要有两个核心作用:

  1. 和 LLM 交互生成 answers
  2. 执行 ”质检“,得出评估结果
初始化
def __init__(self, retriever):
    # 创建文档链
    document_chain = create_stuff_documents_chain(llm, prompt_template)
    # 创建检索链
    self.chain = create_retrieval_chain(retriever,document_chain)
    self.retriever = retriever
答案生成
def generate_answers(self, questions):
    answers = []
    contexts = []
    for question in questions:
        print("问题:", question)
        response = self.chain.invoke({"input": question})
        print("大模型答复:", response["answer"], "\n")
        answers.append(response["answer"])
        # 获取上下文
        contexts.append([doc.page_content for doc in response["context"]])
        print("大模型回答时参考的上下文:", contexts, "\n")
        print("=="*35)
    return answers, contexts
RAGAs 评估
def evaluate(self, questions, answers, contexts, ground_truths):
    evaluate_data = {
        "question": questions,
        "answer": answers,
        "contexts": contexts,
        "ground_truth": ground_truths
    }
    evaluate_dataset = Dataset.from_dict(evaluate_data)
    evaluate_result = evaluate(
        evaluate_dataset,
        llm=vllm,
        embeddings=vllm_e,
        metrics=[
            faithfulness,
            answer_relevancy,
            context_recall,
            context_precision,
        ]
    )
    return evaluate_result

简单封装

def exec_eval(retriever):
    qa_evaluator = QAEvaluator(retriever)
    answers, contexts = qa_evaluator.generate_answers(questions)
    return qa_evaluator.evaluate(questions, answers, contexts, ground_truths)

F1分数计算

def calc_f1(evaluate_result):
    context_precisions = evaluate_result["context_precision"]
    context_recalls = evaluate_result["context_recall"]
    print("context_precisions=",context_precisions)
    print("context_recalls=",context_recalls)
    context_precision_score = sum(context_precisions) / len(context_precisions)
    context_recall_score = sum(context_recalls) / len(context_recalls)
    f1_score = (2 * context_precision_score * context_recall_score) / (context_precision_score + context_recall_score)
    return round(f1_score,4)

Run

我们以 512 为基准,然后尝试在 512 附近修改参数来比较 RAGAs 结果。

# 修改 chunk_size,分别运行比较 RAGAs 结果
chunk_size = 512
# chunk_size = 1024
# chunk_size = 256
# chunk_size = 128

评估类封装

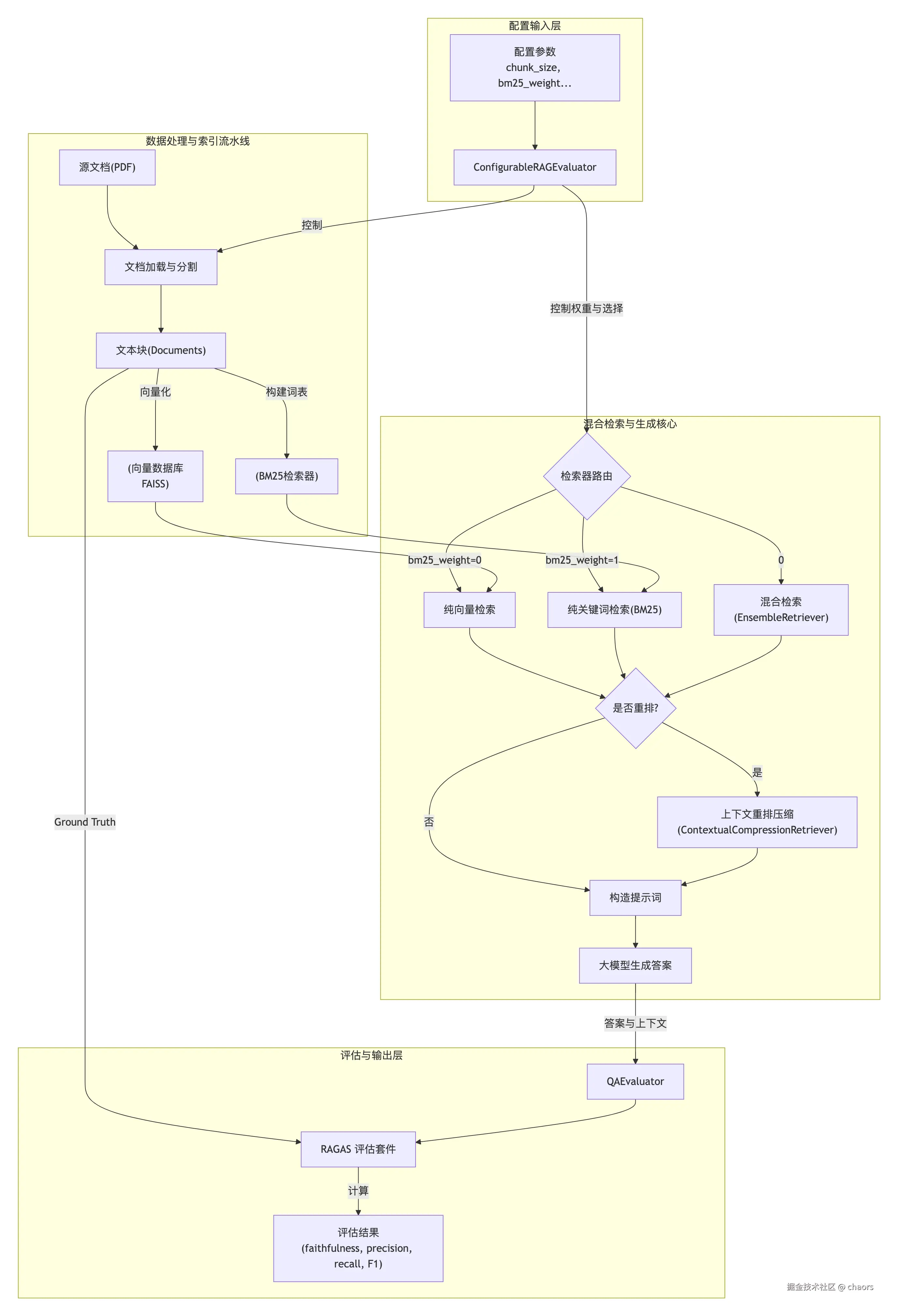
我们发现前面代码需要不断修改 chunk_size 重新运行代码来看结果比对,而且代码也比较分散。我们按工程化的思想将上述代码封装一下,同时在后续实验中能够运行一次,产出批量对比结果。

我们采取 ”配置即实验“ 的设计思想,通过chunk_sizebm25_weightuse_rerank等少数几个“旋钮”,把RAG链路中最影响效果的几个可变环节进行封装,使得系统比对变得非常高效。

image.png

QAEvaluator

首先是 QAEvaluator,本着 ”单一职责“ 的设计原则,他本身只负责评估答案的生成。

class QAEvaluator:
    def __init__(self, retrieval_chain):
        self.chain = retrieval_chain

    def generate_answers(self, questions: List[str]):
        """对问题列表生成答案,并收集使用的上下文"""
        answers = []
        contexts = []
        for i, q in enumerate(questions, 1):
            print(f"\n问题 {i}/{len(questions)}: {q}")
            response = self.chain.invoke({"input": q})
            answers.append(response["answer"])
            contexts.append([doc.page_content for doc in response["context"]])
            print(f"答案: {response['answer'][:150]}...")  # 预览前150字符
        return answers, contexts

ConfigurableRAGEvaluator

ConfigurableRAGEvaluator 是一个高度可配置的RAG系统评估器。

类级别默认值

DEFAULT_CHUNK_SIZE = 512
DEFAULT_BM25_WEIGHT = 0.0
DEFAULT_USE_RERANK = False

初始化

参数验证
if not 0 <= bm25_weight <= 1:
    raise ValueError("bm25_weight 必须在 [0.0, 1.0] 区间内")
if chunk_size <= 0:
    raise ValueError("chunk_size 必须为正整数")
if chunk_overlap_ratio < 0 or chunk_overlap_ratio >= 1:
    raise ValueError("chunk_overlap_ratio 必须在 [0, 1) 区间内")
核心配置
self.pdf_path = pdf_path
self.llm = llm_client or get_ali_model_client(temperature=0)
self.embeddings = embeddings_model or get_ali_embeddings()
self.chunk_size = chunk_size
self.chunk_overlap = int(chunk_size * chunk_overlap_ratio)
self.bm25_weight = bm25_weight
self.use_rerank = use_rerank
self.rerank_top_n = rerank_top_n
self.vector_top_k = vector_top_k
self.index_folder = index_folder
self.index_name = f"rag_index_c{chunk_size}_b{int(bm25_weight*100)}"
内部状态和组件
# 内部状态
self._vectorstore: Optional[FAISS] = None
self._retriever: Optional[BaseRetriever] = None
self._evaluator: Optional['QAEvaluator'] = None
self._split_docs = None

# 初始化核心组件
self._text_splitter = RecursiveCharacterTextSplitter(
    chunk_size=self.chunk_size,
    chunk_overlap=self.chunk_overlap,
)
self._prompt_template = self._create_prompt_template()

提示词模板

def _create_prompt_template(self):
    system_prompt = """
    您是问答任务的助理。使用以下的上下文来回答问题,
            上下文:<{context}>
            如果你不知道答案,不要其他渠道去获得答案,就说你不知道。
    """
    return ChatPromptTemplate.from_messages([
        ("system", system_prompt),
        ("human", "{input}")
    ])

文档加载和分割

def _load_and_split_documents(self):
    print(f"[步骤1] 加载文档: {self.pdf_path}")
    loader = PyPDFLoader(self.pdf_path)
    raw_docs = loader.load()
    print(f"  原始文档数: {len(raw_docs)}")

    print(f"[步骤2] 分割文本 (chunk_size={self.chunk_size}, overlap={self.chunk_overlap})")
    self._split_docs = self._text_splitter.split_documents(raw_docs)
    print(f"  分块后文档数: {len(self._split_docs)}")
    return self._split_docs

向量存储

def _create_vector_store(self, force_rebuild=False):
    """创建或加载FAISS向量存储"""
    index_file_path = os.path.join(self.index_folder, f"{self.index_name}.faiss")

    if not force_rebuild and os.path.exists(index_file_path):
        print(f"[步骤3] 加载现有向量索引: {self.index_name}")
        self._vectorstore = FAISS.load_local(
            self.index_folder,
            self.embeddings,
            self.index_name,
            allow_dangerous_deserialization=True
        )
    else:
        print(f"[步骤3] 创建新向量索引: {self.index_name}")
        if self._split_docs is None:
            self._load_and_split_documents()
        self._vectorstore = FAISS.from_documents(self._split_docs, self.embeddings)
        self._vectorstore.save_local(self.index_folder, self.index_name)
        print("  向量化完成并已保存")
    return self._vectorstore

检索器

这里会根据 bm25_weight 参数来决定返回的检索器,默认纯向量检索器。

def _create_retriever(self):
    """
    根据配置创建检索器(纯向量、纯BM25或混合)
    """
    if self._vectorstore is None:
        self._create_vector_store()

    # 1. 向量检索器
    vector_retriever = self._vectorstore.as_retriever(
        search_kwargs={"k": self.vector_top_k}
    )

    # 2. 纯向量检索
    if self.bm25_weight == 0.0:
        print(f"[步骤4] 使用纯向量检索 (top_k={self.vector_top_k})")
        self._retriever = vector_retriever
        return self._retriever

    # 3. 准备BM25检索器
    if self._split_docs is None:
        self._load_and_split_documents()
    bm25_retriever = BM25Retriever.from_documents(self._split_docs)
    bm25_retriever.k = self.vector_top_k

    # 4. 纯BM25检索
    if self.bm25_weight == 1.0:
        print(f"[步骤4] 使用纯BM25检索 (top_k={self.vector_top_k})")
        self._retriever = bm25_retriever
        return self._retriever

    # 5. 混合检索
    print(f"[步骤4] 使用混合检索 (向量权重={1 - self.bm25_weight:.2f}, BM25权重={self.bm25_weight:.2f})")
    self._retriever = EnsembleRetriever(
        retrievers=[vector_retriever, bm25_retriever],
        weights=[1 - self.bm25_weight, self.bm25_weight]
    )
    return self._retriever

Chain

def _create_rerank_chain(self, retriever):
    """在检索链中加入重排模型"""
    if not self.use_rerank:
        return create_retrieval_chain(retriever, self._create_document_chain())

    print(f"[步骤5] 启用结果重排 (top_n={self.rerank_top_n})")

    # 使用您提供的函数
    reranker = get_ali_rerank(top_n=self.rerank_top_n)
    compression_retriever = ContextualCompressionRetriever(
        base_compressor=reranker,
        base_retriever=retriever
    )
    return create_retrieval_chain(compression_retriever, self._create_document_chain())

文档创建

def _create_document_chain(self):
    """创建文档问答链"""
    return create_stuff_documents_chain(self.llm, self._prompt_template)

初始化

def initialize(self):
    """初始化评估器,创建所有必要的组件"""
    self._create_retriever()
    final_chain = self._create_rerank_chain(self._retriever)
    self._evaluator = QAEvaluator(final_chain)
    print("[系统] 评估器初始化完成。")
    return self

运行评估

这里着重看一下整体输出的设计,这样我们在每次结果不仅能看到评估结果,还能看到档次评估的一些基础信息。

  • config:配置
  • questions:问题
  • answers:答案
  • contexts:检索到的上下文
  • ragas_metrics:ragas 评估结果
  • f1_score:F1 分数
def run(
        self,
        questions: List[str],
        ground_truths: List[str],
        verbose: bool = True
) -> Dict[str, Any]:
    """
    执行完整的RAG评估流程。
    返回包含答案、上下文和评估结果的字典。
    """
    if self._evaluator is None:
        self.initialize()

    print(f"\n{'=' * 60}")
    print(f"开始评估 [chunk_size={self.chunk_size}, bm25_weight={self.bm25_weight}, rerank={self.use_rerank}]")
    print(f"{'=' * 60}")

    # 生成答案
    answers, contexts = self._evaluator.generate_answers(questions)

    # RAGAS评估
    evaluate_dataset = Dataset.from_dict({
        "question": questions,
        "answer": answers,
        "contexts": contexts,
        "ground_truth": ground_truths
    })

    vllm = LangchainLLMWrapper(self.llm)
    vllm_e = LangchainEmbeddingsWrapper(self.embeddings)

    evaluation_result = evaluate(
        evaluate_dataset,
        llm=vllm,
        embeddings=vllm_e,
        metrics=[faithfulness, answer_relevancy, context_recall, context_precision],
    )

    # 计算F1分数
    f1_score = self._calc_f1_score(evaluation_result)

    result_summary = {
        "config": {
            "chunk_size": self.chunk_size,
            "bm25_weight": self.bm25_weight,
            "use_rerank": self.use_rerank,
            "vector_top_k": self.vector_top_k,
        },
        "questions": questions,
        "answers": answers,
        "contexts": contexts,
        "ragas_metrics": dict(evaluation_result),
        "f1_score": f1_score,
    }

    if verbose:
        print(f"\n评估结果: {dict(evaluation_result)}")
        print(f"综合F1分数: {f1_score:.4f}")
        print(f"{'=' * 60}")

    return result_summary

chunk_size 示例

以上面的 chunk_size 为例,如果使用 ConfigurableRAGEvaluator,则代码为:

configs = [    {"chunk_size": 512},    {"chunk_size": 1024},    {"chunk_size": 256},    {"chunk_size": 128}]

all_results = []
for config in configs:
    chunk_size = config.get("chunk_size")
    print(f"------------ chunk_size = {chunk_size} ------------")
    evaluator = ConfigurableRAGEvaluator(
        pdf_path="../data/领克汽车使用手册.pdf",
        **config
    )
    result = evaluator.run(
        questions=questions,
        ground_truths=ground_truths,
    )
    evaluator.format_evaluation_result(show_details=False)
    all_results.append(result)

如果要优中选优,chunk_size=1024 的指标组表现最优。F1 分数最高,说明上下文质量综合最优,在信息完整性(Recall)和纯净度(Precision)之间达到最佳平衡

chunk_sizefaithfulnessanswer_relevancycontext_recallcontext_precisionf1分数
1280.88070.65930.88890.11110.1975
2560.77560.71170.58330.52080.5503
5120.88890.70030.91670.61670.7373
10240.87460.70240.91670.65870.7666

其他优化方式

# 批量实验不同配置
configs = [
    {"chunk_size": 1024, "bm25_weight":0.5},                        # 混合检索
    {"chunk_size": 1024, "use_compress":True},                      # 压缩上下文
    {"chunk_size": 1024, "bm25_weight":0.5, "use_compress":True},   # 混合检索 + 压缩上下文
    {"chunk_size": 1024, "use_rerank":True},                        # 检索结果重排
]

除了 chunk_size,我们还可以使用前面讲过的Hybird_search、rerank、上下文压缩等。

总结

其实在实际项目中优化 RAG 指标的思路就是,先有一个基准,然后基于此不断尝试周围的指标变化。同时结合前面 AdvancedRAG 优化方式来不断提高RAG 指标。核心是检索和生成调优,以及过程中的相关参数调优。

源码

github