浏览器渲染原理?

33 阅读2分钟

一、整体流程(核心主线)

浏览器渲染页面大致分为 5 个阶段:

1. 解析 HTML → 构建 DOM
2. 解析 CSS → 构建 CSSOM
3. 合并 DOM + CSSOM → Render Tree
4. Layout(布局 / 回流)
5. Paint(绘制) → Composite(合成)

二、详细拆解每一步

1️⃣ HTML 解析 → DOM 树

Image

Image

Image

Image

Image

Image

浏览器拿到 HTML 后:

  • 从上到下解析(流式解析)
  • 遇到标签 → 转成节点(Node)
  • 最终形成 DOM 树

👉 特点:

  • 同步解析
  • 遇到 <script> 默认会阻塞解析(除非 async / defer)

2️⃣ CSS 解析 → CSSOM 树

Image

Image

Image

Image

Image

  • 解析 CSS 文件和 <style>
  • 生成 CSSOM(CSS Object Model)

👉 注意:

  • CSS 是 阻塞渲染的(render blocking)
  • 因为浏览器必须知道样式才能绘制

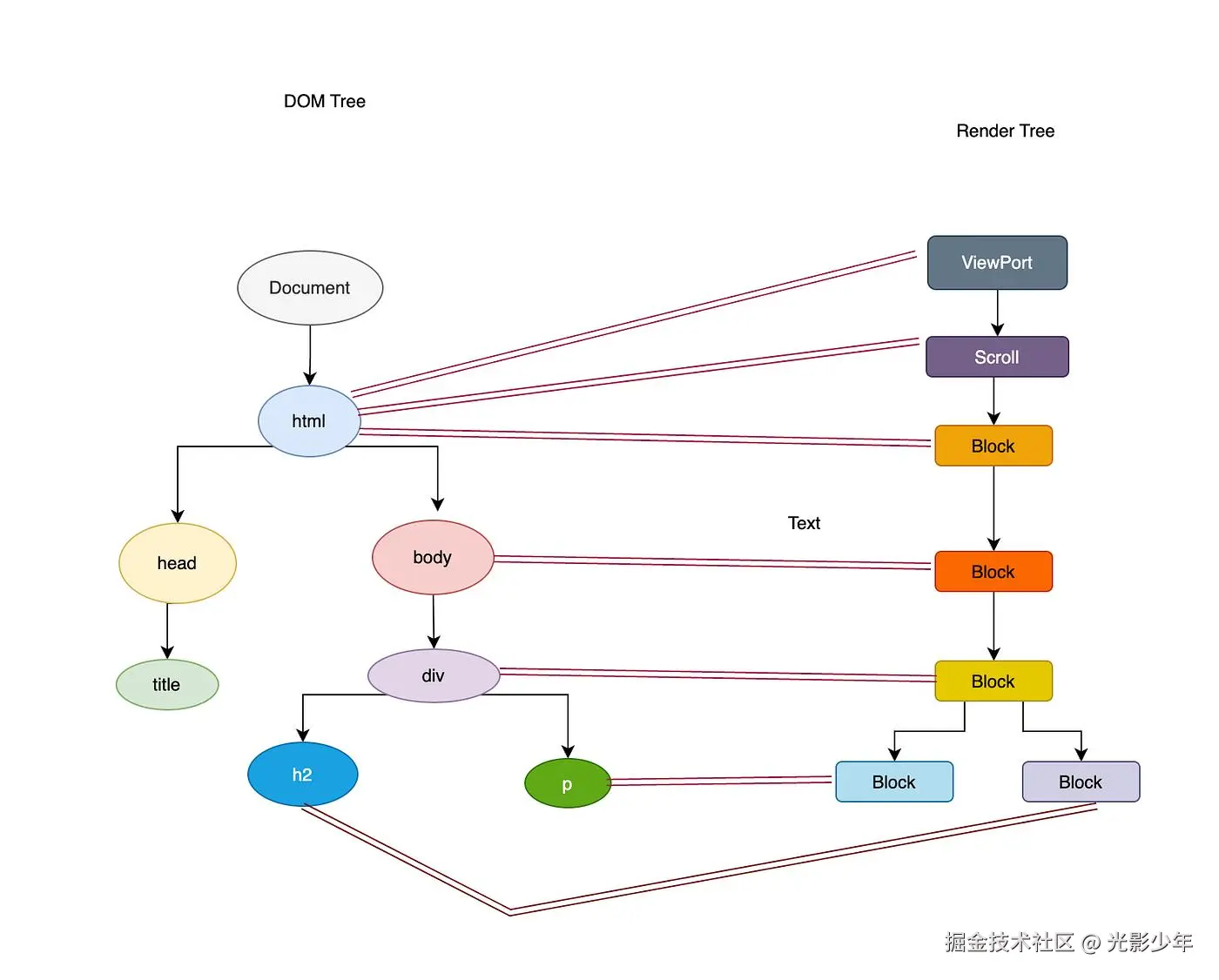
3️⃣ 构建 Render Tree(渲染树)

Image

Image

Image

Image

Image

Image

将:

DOM + CSSOM → Render Tree

👉 特点:

  • 只包含 可见节点

    • display: none ❌ 不会进入
  • 每个节点都有样式信息


4️⃣ Layout(布局 / 回流 Reflow)

Image

Image

Image

Image

Image

Image

计算每个元素的位置和大小:

  • width / height
  • margin / padding
  • position

👉 结果:

确定每个元素在屏幕上的精确位置

👉 会触发 Reflow 的操作:

  • 修改 DOM
  • 改变元素尺寸
  • 改变字体大小
  • 获取布局信息(如 offsetTop)

5️⃣ Paint(绘制)

Image

Image

Image

Image

Image

Image

将布局后的节点:

  • 转换成像素
  • 绘制颜色、边框、阴影、文字

6️⃣ Composite(合成)

Image

Image

Image

Image

Image

Image

Image

Image

  • 页面被分成多个 图层(layers)
  • GPU 进行合成
  • 最终显示到屏幕

👉 常见触发新图层:

  • transform
  • opacity
  • will-change
  • position: fixed

三、重点机制(面试必问🔥)

✅ 1. 回流(Reflow) vs 重绘(Repaint)

类型影响
Reflow重新计算布局(最贵)
Repaint只改样式,不影响布局

👉 举例:

div.style.width = '200px'  // Reflow
div.style.color = 'red'    // Repaint

✅ 2. 为什么 CSS 会阻塞渲染?

因为:

👉 浏览器必须确保:

DOM + CSSOM → Render Tree 正确

否则页面会出现:

  • 闪烁(FOUC)
  • 样式错乱

✅ 3. JS 为什么会阻塞?

默认 <script>

  • 会暂停 HTML 解析
  • 因为 JS 可能修改 DOM

👉 解决方案:

<script defer></script>  // HTML解析完再执行
<script async></script>  // 下载完立即执行(不保证顺序)

✅ 4. GPU 加速(性能优化关键)

transform: translateZ(0);

👉 作用:

  • 创建独立图层
  • 避免 Reflow
  • 提高动画性能

四、性能优化总结(实战)

🚀 减少 Reflow

  • 批量修改 DOM
  • 使用 documentFragment
  • 避免频繁读取 layout 属性

🚀 使用合成层优化动画

优先用:

transform
opacity

避免:

width
height
top
left

🚀 CSS / JS 优化

  • CSS 放头部
  • JS 放底部或用 defer
  • 减少 CSS 层级

五、一句话总结(面试版)

👉 浏览器渲染流程:

HTML → DOM
CSS → CSSOM
DOM + CSSOM → Render Tree
Layout → Paint → Composite