SQL 性能优化全解:从执行计划到底层逻辑,根治 99% 的慢 SQL 与规范落地

98 阅读25分钟

线上业务系统的性能瓶颈,90%以上都集中在数据库层,而慢SQL是引发数据库雪崩的头号元凶。很多开发者优化SQL时,只会盲目加索引,却不懂执行计划的底层逻辑,最终导致索引滥用、性能越优化越差,甚至引发线上故障。


一、执行计划:SQL优化的"导航仪"

1.1 MySQL SQL执行全链路

要读懂执行计划,首先要明确SQL从输入到返回结果的完整执行流程,这是理解执行计划来源的基础: 客户端请求 → 连接器(身份认证、权限校验)→ 解析器(词法解析、语法解析,生成语法树)→ 预处理器(校验表、字段是否存在,权限二次校验)→ 优化器(生成最优执行计划)→ 执行器(调用存储引擎接口执行)→ 存储引擎(InnoDB,返回数据) 注:MySQL 8.0已彻底移除查询缓存模块,生产环境无需关注相关配置。

1.2 执行计划的获取方式

执行计划是MySQL优化器生成的SQL执行步骤明细,通过EXPLAIN关键字获取,核心用法有3种:

  1. 基础用法:EXPLAIN SELECT * FROM user_info WHERE id = 1;
  2. 详细JSON格式:EXPLAIN FORMAT=JSON SELECT * FROM user_info WHERE id = 1; 可查看优化器的成本计算、执行细节
  3. 执行分析(MySQL 8.0.18+支持):EXPLAIN ANALYZE SELECT * FROM user_info WHERE id = 1; 实际执行SQL,返回执行计划+真实执行耗时、扫描行数、循环次数等,是优化的终极利器

1.3 执行计划核心字段全解

执行计划的输出有12个核心字段,每个字段都对应SQL执行的关键信息,必须逐个吃透。以下所有实例均基于统一的测试表,MySQL 8.0可直接执行:

CREATE TABLE `user_info` (
  `id` bigint unsigned NOT NULL AUTO_INCREMENT COMMENT '主键ID',
  `user_no` varchar(32NOT NULL COMMENT '用户编号',
  `user_name` varchar(64NOT NULL COMMENT '用户姓名',
  `age` int NOT NULL DEFAULT '0' COMMENT '年龄',
  `gender` tinyint NOT NULL DEFAULT '0' COMMENT '性别 0-未知 1-男 2-女',
  `phone` varchar(11NOT NULL COMMENT '手机号',
  `create_time` datetime(3NOT NULL DEFAULT CURRENT_TIMESTAMP(3) COMMENT '创建时间',
  `update_time` datetime(3NOT NULL DEFAULT CURRENT_TIMESTAMP(3) ON UPDATE CURRENT_TIMESTAMP(3) COMMENT '更新时间',
  PRIMARY KEY (`id`),
  UNIQUE KEY `uk_user_no` (`user_no`),
  KEY `idx_age_create_time` (`age`,`create_time`),
  KEY `idx_name_phone` (`user_name`,`phone`)
) ENGINE=InnoDB DEFAULT CHARSET=utf8mb4 COLLATE=utf8mb4_0900_ai_ci COMMENT='用户信息表';

CREATE TABLE `order_info` (
  `id` bigint unsigned NOT NULL AUTO_INCREMENT COMMENT '主键ID',
  `order_no` varchar(32NOT NULL COMMENT '订单编号',
  `user_id` bigint unsigned NOT NULL COMMENT '用户ID',
  `order_amount` decimal(10,2NOT NULL COMMENT '订单金额',
  `order_status` tinyint NOT NULL DEFAULT '0' COMMENT '订单状态',
  `create_time` datetime(3NOT NULL DEFAULT CURRENT_TIMESTAMP(3) COMMENT '创建时间',
  PRIMARY KEY (`id`),
  UNIQUE KEY `uk_order_no` (`order_no`),
  KEY `idx_user_id` (`user_id`)
) ENGINE=InnoDB DEFAULT CHARSET=utf8mb4 COLLATE=utf8mb4_0900_ai_ci COMMENT='订单表';

1.3.1 id:执行顺序标识

id值相同,执行顺序从上到下;id值不同,id越大越先执行;id为NULL的行最后执行。用于区分复杂查询(子查询、联表查询)的执行顺序,示例:

EXPLAIN SELECT * FROM user_info WHERE id = (SELECT id FROM user_info WHERE user_no = 'U001');

子查询的id为2,优先执行;外层查询id为1,后执行。

1.3.2 select_type:查询类型

标识当前查询的类型,核心类型及含义:

  • SIMPLE:简单查询,不包含子查询、UNION
  • PRIMARY:复杂查询的最外层查询
  • SUBQUERY:SELECT/WHERE中的子查询
  • DERIVED:FROM中的子查询(派生表)
  • UNION:UNION中的第二个及以后的查询
  • UNION RESULT:UNION的结果集

1.3.3 type:访问类型(核心优化指标)

标识MySQL找到目标行的方式,是性能最核心的指标,性能从优到劣的顺序为: system > const > eq_ref > ref > range > index > ALL 生产环境核心要求:所有SQL的type必须至少达到range级别,核心查询必须达到ref级别。 逐个拆解核心级别:

  1. system:系统表,只有一行数据,极少出现
  2. const:常量查询,通过主键/唯一索引等值查询,最多匹配一行数据,性能最优
EXPLAIN SELECT * FROM user_info WHERE id = 1;
EXPLAIN SELECT * FROM user_info WHERE user_no = 'U001';

3. eq_ref:联表查询时,被驱动表通过主键/唯一索引等值关联,每行匹配最多一行数据,是联表查询的最优级别

EXPLAIN SELECT o.* FROM order_info o LEFT JOIN user_info u ON o.user_id = u.id WHERE o.order_no = 'O001';

4. ref:非唯一索引等值查询,匹配多行数据,是普通查询的最优级别

EXPLAIN SELECT * FROM user_info WHERE age = 18;

5. range:范围查询,使用索引进行范围匹配,比如>、<、>=、<=、IN、BETWEEN

EXPLAIN SELECT * FROM user_info WHERE age BETWEEN 18 AND 30;
EXPLAIN SELECT * FROM user_info WHERE id IN (1,2,3);

6. index:遍历整个索引树,比全表扫描略快,因为索引文件比数据文件小 7. ALL:全表扫描,性能最差,必须优化

1.3.4 possible_keys & key:索引匹配情况

  • possible_keys:可能用到的索引,优化器评估的候选索引
  • key:实际用到的索引,为NULL表示没有用到索引 核心注意点:possible_keys有值但key为NULL,说明索引失效,必须优化。

1.3.5 key_len:索引使用长度

标识MySQL使用的索引字节数,可用于判断联合索引的哪些字段被用到。 MySQL 8.0 utf8mb4字符集下的计算规则:

  • 数值类型:TINYINT=1,INT=4,BIGINT=8
  • 字符串类型:VARCHAR(n) = 4*n + 2(变长字段额外2字节),NOT NULL字段无需额外字节,允许NULL的字段额外1字节
  • 时间类型:DATETIME(3)=8 示例:联合索引idx_age_create_time(age, create_time),age是INT NOT NULL(4字节),create_time是DATETIME(3) NOT NULL(8字节)。若key_len=4,说明只用到了age字段;若key_len=12,说明两个字段都用到了。

1.3.6 ref:索引匹配的常量/字段

标识与索引列进行等值匹配的字段或常量,比如constu.id等,可判断索引的匹配精度。

1.3.7 rows & filtered:扫描行数预估

  • rows:MySQL预估的需要扫描的行数,数值越小越好
  • filtered:符合查询条件的行数占扫描行数的比例,数值越接近100%越好,低于10%说明索引选择不合理 示例:rows=10000,filtered=10.00,说明扫描了10000行,只有1000行符合条件,索引效率极低,必须优化。

1.3.8 Extra:额外信息(优化核心)

Extra字段包含SQL执行的关键细节,是优化的重中之重,核心项及优化方案如下:

  1. Using index:覆盖索引,查询的所有字段都在索引中,无需回表查询,性能最优,是优化的核心目标
EXPLAIN SELECT user_name, phone FROM user_info WHERE user_name = '张三';

2. Using where:通过索引扫描后,再用WHERE条件过滤,通常说明索引覆盖不全 3. Using filesort:无法利用索引完成排序,MySQL对结果集进行额外的排序操作,是核心优化点

-- 反例:无法用到索引排序
EXPLAIN SELECT * FROM user_info WHERE age > 18 ORDER BY create_time;
-- 优化:联合索引匹配查询+排序字段
EXPLAIN SELECT * FROM user_info WHERE age > 18 ORDER BY age, create_time;

核心纠正:Using filesort不是磁盘排序,只要无法用索引排序,无论内存还是磁盘排序,都会显示该标识。只有当排序结果超过sort_buffer_size时,才会触发磁盘临时文件排序。 4. Using temporary:MySQL需要创建临时表存储中间结果,常见于GROUP BY、UNION、DISTINCT,性能极差,必须优化 5. Impossible WHERE:WHERE条件永远为false,比如WHERE 1=2,无数据返回 6. Using join buffer:联表查询时,被驱动表无法用到索引,需要用连接缓存,说明联表关联字段没有加索引,必须优化

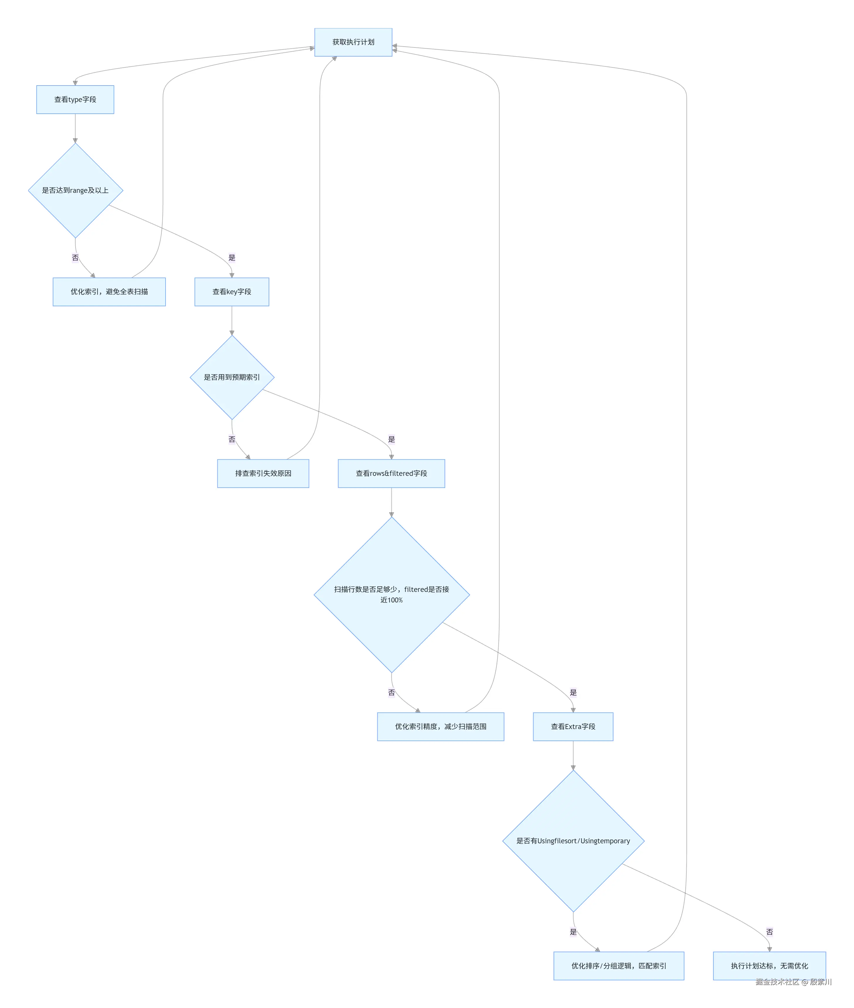
1.4 执行计划正确解读顺序

很多人拿到执行计划不知道从哪看,正确的解读顺序如下:

1.5 EXPLAIN ANALYZE:真实执行分析

MySQL 8.0.18+提供的EXPLAIN ANALYZE,会实际执行SQL,返回执行计划+真实执行数据,包括实际执行时间、实际扫描行数、实际匹配行数、循环执行次数、排序/分组的耗时与内存使用情况,是排查优化效果、定位复杂慢SQL的终极工具,示例:

EXPLAIN ANALYZE SELECT * FROM user_info WHERE age BETWEEN 18 AND 30 ORDER BY create_time;

二、慢SQL优化:全场景根治方案

2.1 索引优化核心原则与失效场景

InnoDB采用B+树索引结构,所有数据都存储在主键索引的叶子节点(聚簇索引),普通索引的叶子节点存储主键值(二级索引),通过二级索引查询需要先查二级索引得到主键,再查主键索引得到数据(回表操作)。

2.1.1 最左前缀原则

联合索引的匹配必须从左到右依次匹配,遇到范围查询时,右侧的字段会失效,是联合索引设计的核心原则。 示例:联合索引idx_a_b_c(a,b,c)

  • 可匹配的查询:a=1a=1 AND b=2a=1 AND b=2 AND c=3a=1 AND b BETWEEN 2 AND 3
  • 不可匹配的查询:b=2a=1 AND c=3(跳过b字段)、a=1 AND b>2 AND c=3(c字段失效)

2.1.2 高频索引失效场景与优化方案

以下场景是生产中90%的索引失效原因,每个场景都有明确的原理和优化方案:

  1. 索引列上执行函数运算、表达式计算 原理:B+树存储的是索引列的原始值,对索引列做函数运算后,无法匹配索引树,导致全表扫描。
-- 反例:索引列使用函数,失效
EXPLAIN SELECT * FROM user_info WHERE YEAR(create_time) = 2024;
-- 正例:范围查询,保留索引列原始值,用到索引
EXPLAIN SELECT * FROM user_info WHERE create_time BETWEEN '2024-01-01 00:00:00' AND '2024-12-31 23:59:59';

2. 隐式类型转换 原理:当查询条件的类型与索引列的类型不一致时,MySQL会对索引列做隐式类型转换,相当于对索引列执行函数,导致索引失效。 核心规则:字符串列与数字常量比较,索引失效;数字列与字符串常量比较,索引有效。

-- 反例:user_no是varchar类型,与数字常量比较,隐式转换,索引失效
EXPLAIN SELECT * FROM user_info WHERE user_no = 123;
-- 正例:类型匹配,用到索引
EXPLAIN SELECT * FROM user_info WHERE user_no = '123';

3. 模糊查询以%开头 原理:B+树的索引排序是按前缀匹配的,以%开头的模糊查询,无法利用索引的前缀排序,导致索引失效。

-- 反例:%开头,索引失效
EXPLAIN SELECT * FROM user_info WHERE user_name LIKE '%张三';
-- 优化方案1:覆盖索引,仅查询索引内的字段,可触发索引扫描
EXPLAIN SELECT user_name, phone FROM user_info WHERE user_name LIKE '%张三';
-- 优化方案2:全文索引,MySQL 8.0支持中文全文索引
ALTER TABLE user_info ADD FULLTEXT INDEX `ft_user_name` (`user_name`);
EXPLAIN SELECT * FROM user_info WHERE MATCH(user_name) AGAINST('张三' IN NATURAL LANGUAGE MODE);

4. OR条件两侧未全部建立索引 原理:OR条件只要有一侧没有索引,MySQL就会放弃索引,执行全表扫描。

-- 反例:gender无索引,全表扫描
EXPLAIN SELECT * FROM user_info WHERE id = 1 OR gender = 1;
-- 正例:UNION ALL拆分,两个查询都用到索引
EXPLAIN SELECT * FROM user_info WHERE id = 1 UNION ALL SELECT * FROM user_info WHERE gender = 1;

5. NOT IN、!=、<> 负向查询 原理:负向查询无法利用B+树的有序性,大部分场景会触发全表扫描,仅当主键/唯一索引的负向查询,可触发range级别扫描。

-- 反例:普通索引负向查询,全表扫描
EXPLAIN SELECT * FROM user_info WHERE age != 18;
-- 优化方案:业务上用正向范围查询替代,或限制主键范围
EXPLAIN SELECT * FROM user_info WHERE age < 18 OR age > 18;
EXPLAIN SELECT * FROM user_info WHERE id NOT IN (1,2,3);

6. JOIN关联字段类型、字符集不一致 原理:联表查询时,关联字段的类型、字符集不一致,会触发隐式类型转换,导致被驱动表的索引失效。

-- 反例:user_info.id是bigint,order_info.user_id是varchar,关联时隐式转换,索引失效
ALTER TABLE order_info MODIFY COLUMN `user_id` varchar(32NOT NULL COMMENT '用户ID';
EXPLAIN SELECT o.* FROM order_info o LEFT JOIN user_info u ON o.user_id = u.id;
-- 正例:关联字段类型、字符集完全一致,用到索引
ALTER TABLE order_info MODIFY COLUMN `user_id` bigint unsigned NOT NULL COMMENT '用户ID';
EXPLAIN SELECT o.* FROM order_info o LEFT JOIN user_info u ON o.user_id = u.id;

2.2 联表查询优化

MySQL联表查询的核心算法是Nested-Loop Join(NLJ),驱动表的每一行数据,到被驱动表中匹配符合条件的行,循环次数=驱动表行数×被驱动表单次查询成本。 核心优化原则:小表驱动大表,被驱动表的关联字段必须建立索引

2.2.1 驱动表选择规则

  • LEFT JOIN:左表为驱动表,右表为被驱动表
  • RIGHT JOIN:右表为驱动表,左表为被驱动表
  • INNER JOIN:MySQL优化器会自动选择数据量小的表作为驱动表,大表作为被驱动表

2.2.2 联表算法优化

  1. Nested-Loop Join(NLJ) :被驱动表关联字段有索引时使用,性能最优,循环次数=驱动表行数
  2. Block Nested-Loop Join(BNL) :被驱动表关联字段无索引时使用,将驱动表数据加载到join buffer中,批量匹配被驱动表,循环次数=驱动表行数/join_buffer_size,性能极差,必须优化
  3. Batched Key Access(BKA) :MySQL 8.0默认开启,基于MRR(Multi-Range Read)优化,批量读取被驱动表的索引数据,减少随机IO,提升联表性能

2.3 分页查询优化

深分页查询是生产中最常见的慢SQL场景,比如LIMIT 100000, 20,MySQL会先扫描100020行数据,然后丢弃前100000行,仅返回后20行,扫描行数随分页深度线性增长,性能急剧下降。

核心优化方案:

  1. 主键覆盖优化:利用主键索引的有序性,先定位到分页起始的主键值,再查询后续数据
-- 反例:深分页全表扫描
EXPLAIN SELECT * FROM user_info ORDER BY id LIMIT 10000020;
-- 正例:主键覆盖优化,仅扫描20行
EXPLAIN SELECT * FROM user_info WHERE id >= (SELECT id FROM user_info ORDER BY id LIMIT 1000001) LIMIT 20;

2. 延迟关联优化:先通过覆盖索引查询分页所需的主键,再通过主键关联查询完整数据,减少回表次数

-- 正例:延迟关联优化
EXPLAIN SELECT a.* FROM user_info a INNER JOIN (SELECT id FROM user_info ORDER BY id LIMIT 10000020b ON a.id = b.id;

3. 业务限制分页深度:禁止无限制分页,比如最多允许翻页到100页,超过后提示用户缩小查询范围,从根源上避免深分页问题。

2.4 分组与排序优化

GROUP BY和ORDER BY是引发Using temporary、Using filesort的核心原因,优化的核心原则是:让排序/分组的字段与索引的顺序、升降序完全一致,避免额外的排序操作

2.4.1 排序优化核心规则

  1. ORDER BY的字段顺序必须与联合索引的字段顺序完全一致
  2. ORDER BY的字段升降序必须与联合索引的升降序完全一致
  3. 排序字段必须全部在同一个联合索引中
-- 反例:排序字段与索引顺序不一致,触发Using filesort
EXPLAIN SELECT * FROM user_info WHERE age = 18 ORDER BY create_time DESC, age ASC;
-- 正例:排序字段与索引顺序、升降序一致,无Using filesort
EXPLAIN SELECT * FROM user_info WHERE age = 18 ORDER BY age ASC, create_time DESC;

2.4.2 分组优化核心规则

  1. GROUP BY的字段顺序必须与联合索引的字段顺序完全一致
  2. MySQL 8.0.13+已移除GROUP BY的隐式排序,无需额外添加ORDER BY NULL
  3. 避免分组结果集过大,触发临时表
-- 反例:分组字段无索引,触发Using temporary、Using filesort
EXPLAIN SELECT age, COUNT(*FROM user_info GROUP BY age;
-- 正例:分组字段有索引,无临时表、无文件排序
EXPLAIN SELECT age, COUNT(*FROM user_info USE INDEX (idx_age_create_time) GROUP BY age;

2.5 聚合函数优化

常见的聚合函数有COUNT、SUM、MAX、MIN,优化核心是利用索引减少扫描行数。

2.5.1 COUNT函数优化

核心纠正:COUNT( )、COUNT(1)、COUNT(主键)的性能几乎无差异,MySQL优化器会选择最小的辅助索引进行统计,COUNT(非空字段)与COUNT( )等价,COUNT(允许NULL的字段)会忽略NULL值,性能最差。

-- 最优写法:统计总行数
SELECT COUNT(*FROM user_info;
-- 反例:统计行数却用COUNT(字段),性能差
SELECT COUNT(age) FROM user_info;
-- 优化:判断是否存在符合条件的数据,用LIMIT 1替代COUNT(*)
-- 反例:全表扫描符合条件的行
SELECT COUNT(*FROM user_info WHERE age > 18 LIMIT 1;
-- 正例:找到第一行就返回,无需扫描全表
SELECT 1 FROM user_info WHERE age > 18 LIMIT 1;

2.5.2 MAX/MIN函数优化

MAX/MIN函数可直接利用B+树的有序性,索引列的MAX/MIN查询只需访问索引树的根节点或叶子节点的首尾,性能最优。

-- 正例:索引列的MAX查询,无需扫描全表
EXPLAIN SELECT MAX(create_time) FROM user_info WHERE age = 18;

2.6 批量操作优化

批量插入、更新是提升写入性能的核心方案,可大幅减少网络IO、事务开销、锁等待时间。

-- 反例:循环单条插入,性能极差
INSERT INTO user_info (user_no, user_name, age, phone) VALUES ('U001''张三'18'13800138000');
INSERT INTO user_info (user_no, user_name, age, phone) VALUES ('U002''李四'20'13800138001');
-- 正例:批量插入,一次提交
INSERT INTO user_info (user_no, user_name, age, phone) 
VALUES ('U001''张三'18'13800138000'), ('U002''李四'20'13800138001');

-- 反例:大表单条更新,锁表时间长,引发锁等待
UPDATE order_info SET order_status = 1 WHERE create_time < '2024-01-01';
-- 正例:分批更新,每次更新1000条,避免锁表
UPDATE order_info SET order_status = 1 WHERE create_time < '2024-01-01' AND id BETWEEN 1 AND 1000;
UPDATE order_info SET order_status = 1 WHERE create_time < '2024-01-01' AND id BETWEEN 1001 AND 2000;

三、SQL编写与设计规范

规范是避免慢SQL的第一道防线,以下规范均经过生产环境验证,可直接落地。

3.1 表设计规范

  1. 所有表必须有主键,优先使用BIGINT UNSIGNED AUTO_INCREMENT,禁止使用UUID作为主键,避免InnoDB页分裂,影响写入性能。
  2. 所有字段必须设置NOT NULL DEFAULT,NULL值会占用额外存储空间,导致索引、统计、比较运算更复杂。
  3. 字符串字段优先使用VARCHAR,长度不超过2048,大文本使用TEXT,禁止在TEXT字段上建立索引。
  4. 小数类型必须使用DECIMAL,禁止使用FLOATDOUBLE,避免精度丢失。
  5. 时间字段必须使用DATETIME(3),精度到毫秒,禁止使用VARCHARINT存储时间。
  6. 所有表和字段必须添加COMMENT注释,明确业务含义。
  7. 表的字符集统一使用utf8mb4,排序规则使用utf8mb4_0900_ai_ci,支持emoji和所有中文。
  8. 禁止使用外键约束,外键的关联逻辑在业务层实现,避免写入时的外键校验开销和死锁风险。

3.2 索引设计规范

  1. 单表索引数量控制在5个以内,联合索引的字段数量不超过5个,避免索引过多影响写入性能。
  2. 索引命名规范:主键索引pk_字段名,唯一索引uk_字段名,普通索引idx_字段1_字段2_字段3(按最左前缀顺序命名)。
  3. 联合索引设计遵循最左前缀原则,区分度高的字段放在左侧,区分度计算公式:COUNT(DISTINCT 字段)/COUNT(*),越接近1区分度越高。
  4. 禁止给更新频繁、区分度极低的字段建立索引,比如性别、状态(仅2-3个枚举值),除非数据分布极不均匀,且查询目标为占比极低的枚举值。
  5. 联表查询的关联字段必须建立索引,且类型、字符集完全一致。
  6. 优先建立覆盖索引,避免回表操作,核心查询必须实现覆盖索引。
  7. 禁止使用冗余索引,比如已有联合索引idx_a_b(a,b),禁止再建立idx_a(a)

3.3 查询编写规范

  1. 禁止使用SELECT *,必须指定具体的查询字段,避免返回无用数据,无法使用覆盖索引。
  2. 禁止使用不带WHERE条件的SELECT、UPDATE、DELETE语句。
  3. 禁止在WHERE条件中对索引列执行函数运算、表达式计算、类型转换。
  4. 禁止使用以%开头的模糊查询,除非使用覆盖索引或全文索引。
  5. 禁止使用OR条件连接无索引的字段,用UNION ALL拆分查询。
  6. 禁止使用负向查询(NOT IN、!=、<>),除非是主键/唯一索引,且结果集可控。
  7. 禁止子查询嵌套超过3层,优先使用JOIN查询替代子查询。
  8. 大表禁止JOIN超过3张表,高并发场景尽量避免JOIN,用冗余字段或单表查询替代。
  9. 深分页查询必须使用主键覆盖或延迟关联优化,禁止直接使用LIMIT offset, size。
  10. 禁止在业务代码中使用COUNT(*)判断数据是否存在,用SELECT 1 ... LIMIT 1替代。

3.4 写入操作规范

  1. 批量插入、更新必须使用批量操作,禁止循环单条写入,单次批量操作的数据量控制在1000条以内。
  2. 大表更新必须分批执行,每次更新的数据量控制在1000条以内,避免锁表和长事务。
  3. 高并发场景禁止使用长事务,写入操作必须尽量简短,快速提交。
  4. 禁止使用UPDATE ... JOIN多表更新,避免锁等待时间过长。
  5. 插入数据时,禁止指定主键值,使用数据库自增主键,保证主键有序。

四、Java工程化落地:MyBatis-Plus最佳实践

基于Spring Boot 3.2.4、JDK 17、MyBatis-Plus 3.5.6实现,符合编码规范,结合SQL优化最佳实践。

4.1 Maven核心依赖

<dependencies>
    <dependency>
        <groupId>org.springframework.boot</groupId>
        <artifactId>spring-boot-starter-web</artifactId>
        <version>3.2.4</version>
    </dependency>
    <dependency>
        <groupId>com.baomidou</groupId>
        <artifactId>mybatis-plus-boot-starter</artifactId>
        <version>3.5.6</version>
    </dependency>
    <dependency>
        <groupId>com.mysql</groupId>
        <artifactId>mysql-connector-j</artifactId>
        <version>8.3.0</version>
    </dependency>
    <dependency>
        <groupId>org.springdoc</groupId>
        <artifactId>springdoc-openapi-starter-webmvc-ui</artifactId>
        <version>2.5.0</version>
    </dependency>
    <dependency>
        <groupId>org.projectlombok</groupId>
        <artifactId>lombok</artifactId>
        <version>1.18.32</version>
        <scope>provided</scope>
    </dependency>
    <dependency>
        <groupId>com.alibaba.fastjson2</groupId>
        <artifactId>fastjson2</artifactId>
        <version>2.0.52</version>
    </dependency>
    <dependency>
        <groupId>com.google.guava</groupId>
        <artifactId>guava</artifactId>
        <version>33.1.0-jre</version>
    </dependency>
    <dependency>
        <groupId>org.springframework.boot</groupId>
        <artifactId>spring-boot-starter-jdbc</artifactId>
        <version>3.2.4</version>
    </dependency>
</dependencies>

4.2 实体类

package com.jam.demo.entity;

import com.baomidou.mybatisplus.annotation.IdType;
import com.baomidou.mybatisplus.annotation.TableField;
import com.baomidou.mybatisplus.annotation.TableId;
import com.baomidou.mybatisplus.annotation.TableName;
import io.swagger.v3.oas.annotations.media.Schema;
import lombok.Data;

import java.time.LocalDateTime;

/**
 * 用户信息实体类
 * @author ken
 */
@Data
@TableName("user_info")
@Schema(name = "UserInfo", description = "用户信息实体")
public class UserInfo {

    @TableId(type = IdType.AUTO)
    @Schema(description = "主键ID", example = "1")
    private Long id;

    @TableField("user_no")
    @Schema(description = "用户编号", example = "U001")
    private String userNo;

    @TableField("user_name")
    @Schema(description = "用户姓名", example = "张三")
    private String userName;

    @TableField("age")
    @Schema(description = "年龄", example = "18")
    private Integer age;

    @TableField("gender")
    @Schema(description = "性别 0-未知 1-男 2-女", example = "1")
    private Integer gender;

    @TableField("phone")
    @Schema(description = "手机号", example = "13800138000")
    private String phone;

    @TableField("create_time")
    @Schema(description = "创建时间")
    private LocalDateTime createTime;

    @TableField("update_time")
    @Schema(description = "更新时间")
    private LocalDateTime updateTime;
}

4.3 Mapper接口

package com.jam.demo.mapper;

import com.baomidou.mybatisplus.core.mapper.BaseMapper;
import com.baomidou.mybatisplus.core.metadata.IPage;
import com.baomidou.mybatisplus.extension.plugins.pagination.Page;
import com.jam.demo.entity.UserInfo;
import org.apache.ibatis.annotations.Mapper;
import org.apache.ibatis.annotations.Param;

/**
 * 用户信息Mapper接口
 * @author ken
 */
@Mapper
public interface UserInfoMapper extends BaseMapper<UserInfo> {

    /**
     * 延迟关联分页查询用户列表
     * @param page 分页参数
     * @param minAge 最小年龄
     * @param maxAge 最大年龄
     * @return 分页结果
     */
    IPage<UserInfoselectUserPageByDelayJoin(Page<UserInfo> page, @Param("minAge") Integer minAge, @Param("maxAge") Integer maxAge);
}

4.4 Mapper XML文件

<?xml version="1.0" encoding="UTF-8"?>
<!DOCTYPE mapper PUBLIC "-//mybatis.org//DTD Mapper 3.0//EN" "http://mybatis.org/dtd/mybatis-3-mapper.dtd">
<mapper namespace="com.jam.demo.mapper.UserInfoMapper">
    <resultMap id="BaseResultMap" type="com.jam.demo.entity.UserInfo">
        <id column="id" property="id" jdbcType="BIGINT"/>
        <result column="user_no" property="userNo" jdbcType="VARCHAR"/>
        <result column="user_name" property="userName" jdbcType="VARCHAR"/>
        <result column="age" property="age" jdbcType="INTEGER"/>
        <result column="gender" property="gender" jdbcType="TINYINT"/>
        <result column="phone" property="phone" jdbcType="VARCHAR"/>
        <result column="create_time" property="createTime" jdbcType="TIMESTAMP"/>
        <result column="update_time" property="updateTime" jdbcType="TIMESTAMP"/>
    </resultMap>

    <select id="selectUserPageByDelayJoin" resultMap="BaseResultMap">
        SELECT a.* FROM user_info a
        INNER JOIN (
            SELECT id FROM user_info
            WHERE age BETWEEN #{minAge} AND #{maxAge}
            ORDER BY id
        ) b ON a.id = b.id
    </select>
</mapper>

4.5 Service层接口

package com.jam.demo.service;

import com.baomidou.mybatisplus.extension.service.IService;
import com.baomidou.mybatisplus.core.metadata.IPage;
import com.jam.demo.entity.UserInfo;

/**
 * 用户信息服务接口
 * @author ken
 */
public interface UserInfoService extends IService<UserInfo> {

    /**
     * 分页查询用户列表
     * @param pageNum 页码
     * @param pageSize 每页条数
     * @param minAge 最小年龄
     * @param maxAge 最大年龄
     * @return 分页结果
     */
    IPage<UserInfo> getUserPage(Integer pageNum, Integer pageSize, Integer minAge, Integer maxAge);

    /**
     * 批量保存用户信息
     * @param userInfoList 用户列表
     * @return 保存结果
     */
    Boolean batchSaveUserInfo(java.util.List<UserInfo> userInfoList);
}

4.6 Service层实现类

package com.jam.demo.service.impl;

import com.baomidou.mybatisplus.core.metadata.IPage;
import com.baomidou.mybatisplus.extension.plugins.pagination.Page;
import com.baomidou.mybatisplus.extension.service.impl.ServiceImpl;
import com.google.common.collect.Lists;
import com.jam.demo.entity.UserInfo;
import com.jam.demo.mapper.UserInfoMapper;
import com.jam.demo.service.UserInfoService;
import lombok.extern.slf4j.Slf4j;
import org.springframework.stereotype.Service;
import org.springframework.transaction.TransactionStatus;
import org.springframework.transaction.support.TransactionCallback;
import org.springframework.transaction.support.TransactionTemplate;
import org.springframework.util.CollectionUtils;
import org.springframework.util.ObjectUtils;

import jakarta.annotation.Resource;
import java.util.List;

/**
 * 用户信息服务实现类
 * @author ken
 */
@Slf4j
@Service
public class UserInfoServiceImpl extends ServiceImpl<UserInfoMapperUserInfoimplements UserInfoService {

    @Resource
    private UserInfoMapper userInfoMapper;

    @Resource
    private TransactionTemplate transactionTemplate;

    private static final int BATCH_SIZE = 1000;

    @Override
    public IPage<UserInfogetUserPage(Integer pageNum, Integer pageSize, Integer minAge, Integer maxAge) {
        if (ObjectUtils.isEmpty(pageNum) || pageNum < 1) {
            pageNum = 1;
        }
        if (ObjectUtils.isEmpty(pageSize) || pageSize < 1 || pageSize > 100) {
            pageSize = 20;
        }
        Page<UserInfo> page = new Page<>(pageNum, pageSize);
        return userInfoMapper.selectUserPageByDelayJoin(page, minAge, maxAge);
    }

    @Override
    public Boolean batchSaveUserInfo(List<UserInfo> userInfoList) {
        if (CollectionUtils.isEmpty(userInfoList)) {
            return Boolean.TRUE;
        }
        return transactionTemplate.execute(new TransactionCallback<Boolean>() {
            @Override
            public Boolean doInTransaction(TransactionStatus status) {
                try {
                    List<List<UserInfo>> partitionList = Lists.partition(userInfoList, BATCH_SIZE);
                    for (List<UserInfo> partition : partitionList) {
                        saveBatch(partition, BATCH_SIZE);
                    }
                    return Boolean.TRUE;
                } catch (Exception e) {
                    status.setRollbackOnly();
                    log.error("批量保存用户信息失败", e);
                    return Boolean.FALSE;
                }
            }
        });
    }
}

4.7 Controller层

package com.jam.demo.controller;

import com.baomidou.mybatisplus.core.metadata.IPage;
import com.jam.demo.entity.UserInfo;
import com.jam.demo.service.UserInfoService;
import io.swagger.v3.oas.annotations.Operation;
import io.swagger.v3.oas.annotations.Parameter;
import io.swagger.v3.oas.annotations.tags.Tag;
import lombok.extern.slf4j.Slf4j;
import org.springframework.http.ResponseEntity;
import org.springframework.web.bind.annotation.*;

import jakarta.annotation.Resource;
import java.util.List;

/**
 * 用户信息控制器
 * @author ken
 */
@Slf4j
@RestController
@RequestMapping("/user")
@Tag(name = "用户信息管理", description = "用户信息的增删改查接口")
public class UserInfoController {

    @Resource
    private UserInfoService userInfoService;

    @GetMapping("/page")
    @Operation(summary = "分页查询用户列表", description = "延迟关联优化的分页查询,支持年龄范围筛选")
    public ResponseEntity<IPage<UserInfo>> getUserPage(
            @Parameter(description = "页码", example = "1"@RequestParam(defaultValue = "1") Integer pageNum,
            @Parameter(description = "每页条数", example = "20"@RequestParam(defaultValue = "20") Integer pageSize,
            @Parameter(description = "最小年龄", example = "18"@RequestParam Integer minAge,
            @Parameter(description = "最大年龄", example = "30"@RequestParam Integer maxAge
    ) {
        IPage<UserInfopageResult = userInfoService.getUserPage(pageNum, pageSize, minAge, maxAge);
        return ResponseEntity.ok(pageResult);
    }

    @PostMapping("/batch/save")
    @Operation(summary = "批量保存用户信息", description = "分批批量插入,提升写入性能")
    public ResponseEntity<BooleanbatchSaveUserInfo(@RequestBody List<UserInfo> userInfoList) {
        Boolean result = userInfoService.batchSaveUserInfo(userInfoList);
        return ResponseEntity.ok(result);
    }

    @GetMapping("/{id}")
    @Operation(summary = "根据ID查询用户信息", description = "主键查询,性能最优")
    public ResponseEntity<UserInfogetUserById(@Parameter(description = "用户ID", example = "1"@PathVariable Long id) {
        if (id == null || id < 1) {
            return ResponseEntity.badRequest().build();
        }
        UserInfo userInfo = userInfoService.getById(id);
        return ResponseEntity.ok(userInfo);
    }
}

五、慢SQL监控与排查体系

优化的前提是发现问题,建立完善的慢SQL监控体系,是线上数据库稳定运行的核心保障。

5.1 MySQL慢查询日志开启

MySQL慢查询日志会记录执行时间超过阈值的SQL,是发现慢SQL的核心手段,MySQL 8.0配置方式:

# my.cnf 配置文件
slow_query_log = ON
long_query_time = 1
log_queries_not_using_indexes = ON
log_output = FILE
slow_query_log_file = /var/log/mysql/slow.log

配置修改后,无需重启MySQL,执行以下命令即可生效:

SET GLOBAL slow_query_log = 'ON';
SET GLOBAL long_query_time = 1;
SET GLOBAL log_queries_not_using_indexes = 'ON';

5.2 慢查询日志分析工具

  1. mysqldumpslow:MySQL自带的慢日志分析工具,可快速统计慢SQL的执行次数、平均耗时、扫描行数等
# 统计耗时最长的10条SQL
mysqldumpslow -s t -10 /var/log/mysql/slow.log
# 统计访问次数最多的10条SQL
mysqldumpslow -c -10 /var/log/mysql/slow.log

2. pt-query-digest:Percona Toolkit提供的慢日志分析工具,功能更强大,可生成详细的分析报告,是生产环境的首选工具。

5.3 线上慢SQL排查流程

  1. 开启慢查询日志,定期收集慢SQL
  2. 用分析工具统计慢SQL的频次、耗时、扫描行数
  3. 用EXPLAIN/EXPLAIN ANALYZE分析执行计划,定位性能瓶颈
  4. 针对性优化索引、改写SQL、调整表结构
  5. 验证优化效果,对比优化前后的执行计划和耗时
  6. 落地规范,避免同类问题再次发生

六、常见优化误区纠正

  1. 索引越多越好:错误。索引会大幅降低INSERT、UPDATE、DELETE的性能,因为每次写入都需要维护所有索引的B+树,单表索引必须控制在5个以内。
  2. 主键索引一定比普通索引快:错误。如果普通索引是覆盖索引,无需回表查询,性能比主键索引更快。
  3. Using filesort就是磁盘排序:错误。只要无法利用索引完成排序,无论内存还是磁盘排序,都会显示Using filesort,只有当排序结果超过sort_buffer_size时,才会触发磁盘排序。
  4. COUNT(1)比COUNT(*)快:错误。MySQL 8.0中,COUNT( )和COUNT(1)的性能几乎无差异,优化器会选择最小的辅助索引进行统计,COUNT( )是SQL标准定义的统计行数的语法,优先使用。
  5. 联合索引的字段顺序无关紧要:错误。联合索引必须遵循最左前缀原则,区分度高的字段放在左侧,否则会导致索引失效。
  6. IN子查询一定比JOIN慢:错误。MySQL 8.0的优化器已经能很好的优化IN子查询,会自动转换为JOIN执行,性能与JOIN无差异,NOT IN子查询除外。

SQL性能优化的核心,不是盲目加索引,而是理解MySQL的底层执行逻辑,读懂执行计划,从业务场景出发,设计合理的表结构和索引,编写符合规范的SQL。 优化的最高境界,是减少数据库的访问,比如通过缓存、冗余字段、业务逻辑优化,从根源上避免慢SQL的产生。只有把底层逻辑吃透,才能以不变应万变,搞定所有线上SQL性能问题。