击穿 InnoDB 底层:事务、MVCC 与锁机制的硬核原理与实战避坑

23 阅读33分钟

很多开发者在使用MySQL时,仅关注SQL语法的正确性,却忽略了InnoDB存储引擎的底层实现逻辑。线上环境中90%以上的MySQL性能问题、死锁故障、数据不一致异常,根源都在于对InnoDB事务、MVCC、锁机制的理解不到位。本文将从底层数据结构到源码级实现逻辑,结合可复现的实战案例,彻底讲透InnoDB三大核心模块,让你既能夯实底层基础,又能直接解决线上实际问题。

一、InnoDB核心架构全局概览

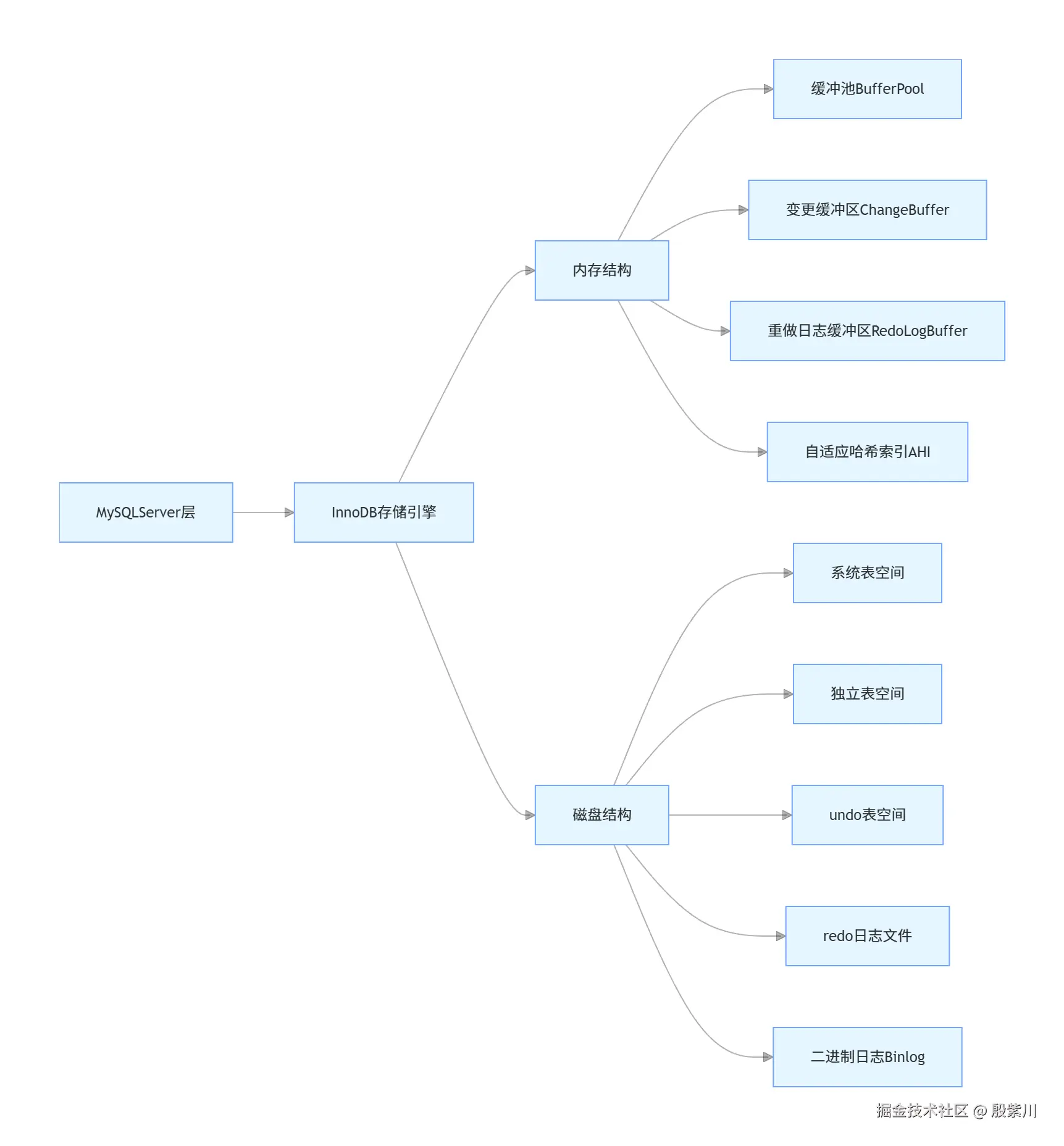
要理解事务、MVCC与锁机制,必须先建立InnoDB的全局架构认知。InnoDB的架构分为内存结构和磁盘结构两大核心模块,所有核心特性都基于这两个模块实现。

1.1 内存结构

InnoDB内存结构是提升数据库性能的核心,所有数据的读写操作都优先在内存中完成,再通过特定机制刷入磁盘。

  • 缓冲池(Buffer Pool) :InnoDB内存中最大的一块区域,默认占物理内存的50%-70%,用于缓存磁盘上的数据页和索引页。数据库的增删改查操作都直接操作缓冲池中的页,而非直接读写磁盘,以此减少磁盘IO,提升性能。锁机制的实现也完全基于缓冲池中的索引页,所有行锁都加在索引页的记录上。
  • 变更缓冲区(Change Buffer) :专门针对非唯一二级索引的DML操作优化。当修改的二级索引页不在缓冲池中时,InnoDB不会立即触发磁盘IO加载页,而是将修改操作记录在Change Buffer中,后续当该页被访问时,再将变更合并到缓冲池的页中,大幅减少随机磁盘IO。
  • 重做日志缓冲区(Redo Log Buffer) :用于缓存即将写入磁盘的redo log数据,默认大小16MB。事务执行过程中产生的redo log会先写入该缓冲区,再根据刷盘策略批量写入磁盘的redo log文件,是事务持久性的核心支撑。
  • 自适应哈希索引(AHI) :InnoDB会根据缓冲池中的B+树索引访问频率,自动为热点页构建哈希索引,将等值查询的时间复杂度从O(logn)降至O(1),无需人工干预。

1.2 磁盘结构

InnoDB的磁盘结构负责数据的持久化存储,同时为事务、MVCC提供核心日志支撑。

  • 系统表空间(System Tablespace) :存储InnoDB的元数据、undo log(MySQL5.7之后可独立配置)、change buffer的持久化数据,默认是ibdata1文件。
  • 独立表空间(File-Per-Table Tablespace) :MySQL8.0默认开启,每张表的数据和索引都存储在单独的.ibd文件中,便于数据备份、迁移和空间回收。
  • undo表空间(Undo Tablespace) :专门存储undo log日志,是事务原子性和MVCC多版本的核心载体,MySQL8.0默认独立配置了两个undo表空间,支持动态扩容和收缩。
  • redo日志文件(Redo Log Files) :默认是ib_logfile0和ib_logfile1两个文件,循环写入,存储物理格式的重做日志,是WAL(预写日志)机制的核心,保障事务的持久性。
  • 二进制日志(Binlog) :MySQL Server层的日志,不属于InnoDB独有,记录所有数据库表结构变更和数据修改的逻辑操作,用于主从复制和数据恢复。

二、事务的底层实现原理

事务是一组原子性的SQL操作,要么全部执行成功,要么全部执行失败回滚,是关系型数据库区别于NoSQL的核心特性之一。SQL标准定义了事务的ACID四大特性,InnoDB通过底层机制完整实现了这四大特性。

2.1 原子性(Atomicity):undo log的回滚机制

原子性的核心是保证事务中的所有操作要么全部提交,要么全部回滚到初始状态,InnoDB完全基于undo log实现事务的原子性。

2.1.1 undo log的核心本质

undo log是逻辑日志,记录的是数据变更的反向操作。当执行insert语句时,undo log会记录对应的delete语句;当执行update语句时,undo log会记录反向的update语句,将数据恢复到修改前的状态。当事务需要回滚时,InnoDB会执行undo log中的反向操作,将数据恢复到事务开启前的状态。

2.1.2 undo log的两种类型

  • insert undo log:仅由insert语句产生,insert操作的记录只对当前事务可见,其他事务不可见,因此事务提交后,该undo log可以直接被删除,无需保留。
  • update undo log:由update和delete语句产生,不仅要用于事务回滚,还要为MVCC多版本并发控制提供历史版本数据,因此事务提交后不能立即删除,会被放入undo链表中,等待purge线程清理。

2.1.3 事务回滚的完整流程

  1. 事务执行过程中,所有修改操作都会先写入缓冲池,同时生成对应的undo log,写入undo表空间。
  2. 若事务执行过程中出现异常,执行rollback操作,InnoDB会根据undo log中的反向操作,逐行将数据恢复到事务开启前的状态。
  3. 回滚完成后,释放事务持有的所有锁,清理对应的undo log资源。

2.2 持久性(Durability):redo log与WAL机制

持久性的核心是保证事务一旦提交成功,其修改的数据就会永久保存在数据库中,即使发生数据库宕机、服务器断电等异常,数据也不会丢失。InnoDB基于WAL(Write-Ahead Logging,预写日志)机制,通过redo log实现事务的持久性。

2.2.1 WAL机制的核心逻辑

WAL机制的核心是:修改数据之前,先写日志;只有日志写入磁盘成功,事务才算提交成功。 传统的随机写磁盘方式,每次修改数据都需要将对应的数据页刷入磁盘,随机IO性能极差。而WAL机制将随机写转化为redo log的顺序写,大幅提升了事务提交的性能,同时保障了数据的持久性。

2.2.2 redo log的核心特性

redo log是InnoDB独有的物理日志,记录的是数据页的物理修改,而非逻辑操作。redo log采用循环写入的方式,默认配置两个固定大小的文件,当第一个文件写满后,会切换到第二个文件写入;当第二个文件写满后,会回到第一个文件覆盖写入。写入前必须确保对应的数据页已经刷入磁盘,否则会覆盖未持久化的日志,导致数据丢失。

2.2.3 两阶段提交:redo log与binlog的一致性保障

MySQL的架构分为Server层和存储引擎层,binlog是Server层的归档日志,redo log是InnoDB存储引擎层的事务日志,两个日志必须保持一致,否则会出现主从同步数据不一致、崩溃恢复数据丢失的问题。InnoDB通过两阶段提交(2PC)机制解决这个问题。

两阶段提交的完整流程:

  1. 事务执行过程中,先将修改写入缓冲池,同时生成redo log写入redo log buffer,标记为prepare状态。
  2. 事务执行commit操作时,先将redo log buffer中的内容刷入磁盘的redo log文件,完成prepare阶段。
  3. 然后将事务对应的binlog写入磁盘的binlog文件。
  4. 最后将redo log中的事务标记为commit状态,事务提交完成。

崩溃恢复时的处理逻辑:

  • 若redo log中的事务已经是commit状态,直接提交该事务。
  • 若redo log中的事务是prepare状态,检查对应的binlog是否已经完整写入磁盘:若binlog完整,提交该事务;若binlog不完整,回滚该事务。 通过两阶段提交,完美保证了redo log和binlog的一致性,无论哪个阶段发生宕机,都不会出现数据不一致的问题。

2.2.4 redo log刷盘策略

InnoDB通过innodb_flush_log_at_trx_commit参数控制redo log的刷盘时机,直接影响事务的性能和数据安全性:

  • 值为1:默认值,事务每次提交时,都会将redo log buffer中的内容刷入磁盘,并调用fsync强制刷入物理磁盘,完全符合ACID特性,即使宕机也不会丢失已提交的事务数据,安全性最高,性能相对最低。
  • 值为0:事务提交时不会触发刷盘操作,由后台主线程每秒将redo log buffer中的内容刷入磁盘并调用fsync。宕机时会丢失最多1秒的事务数据,性能最高,安全性最低。
  • 值为2:事务每次提交时,会将redo log buffer写入操作系统的页缓存,不会调用fsync,由操作系统每秒将页缓存中的内容刷入物理磁盘。宕机时,若仅数据库崩溃,不会丢失数据;若服务器断电,会丢失最多1秒的事务数据,性能和安全性折中。

2.3 一致性(Consistency):事务的最终目标

一致性是指事务执行前后,数据库的完整性约束没有被破坏,包括主键唯一性、外键约束、唯一索引约束、字段的check约束等,同时也包括业务层面的数据一致性。 需要明确的是:一致性是事务的最终目标,原子性、隔离性、持久性都是为了保障一致性而存在的。数据库层面只能提供保障一致性的机制,业务层面的一致性需要开发者通过事务逻辑来保证。

2.4 隔离性(Isolation):并发事务的隔离保障

隔离性是指多个并发事务同时执行时,事务内部的操作与其他事务隔离,并发执行的事务之间不会互相干扰。隔离性是InnoDB最复杂的特性之一,完全基于锁机制和MVCC多版本并发控制实现。

SQL标准定义了四个隔离级别,从低到高分别是:读未提交(READ UNCOMMITTED)、读已提交(READ COMMITTED)、可重复读(REPEATABLE READ)、串行化(SERIALIZABLE)。InnoDB默认使用可重复读(RR)隔离级别。

隔离级别脏读不可重复读幻读实现方式
读未提交存在存在存在无锁,直接读取最新数据
读已提交不存在存在存在每次快照读生成新的Read View
可重复读不存在不存在部分解决事务首次快照读生成固定Read View+临键锁
串行化不存在不存在不存在全量加锁,所有操作串行执行

四个隔离级别解决的问题定义:

  • 脏读:一个事务读取到了另一个事务未提交的数据。
  • 不可重复读:同一个事务中,两次相同的查询,读取到的数据内容不一致,原因是其他事务修改并提交了数据。
  • 幻读:同一个事务中,两次相同的范围查询,第二次查询返回了第一次没有的行,原因是其他事务插入了符合查询条件的数据并提交。

这里要明确一个核心误区:很多人认为InnoDB的RR隔离级别完全解决了幻读问题,实际上并非如此。InnoDB的RR级别中,快照读通过MVCC完全解决了幻读,当前读通过临键锁(Next-Key Lock)解决了幻读。如果在同一个事务中,混合使用快照读和当前读,依然会出现幻读现象。

三、MVCC多版本并发控制底层实现

MVCC(Multi-Version Concurrency Control,多版本并发控制)是InnoDB实现高并发的核心机制,通过维护数据的多个历史版本,让读操作无需加锁,实现了读写不阻塞,大幅提升了数据库的并发性能。 需要明确的是:MVCC仅在读已提交(RC)可重复读(RR) 两个隔离级别下生效,读未提交级别总是读取最新的数据行,串行化级别会对所有读操作加锁,都不需要MVCC。

3.1 MVCC的核心基础:行隐藏列与undo版本链

3.1.1 InnoDB行记录的隐藏列

InnoDB会为每一行数据添加三个隐藏列,是MVCC实现的基础:

隐藏列名长度核心作用
DB_TRX_ID6字节记录最后一次插入或修改该行的事务ID,每个事务开启时会分配一个全局唯一、单调递增的事务ID
DB_ROLL_PTR7字节回滚指针,指向该行记录对应的undo log日志,通过该指针可以找到该行的历史版本数据
DB_ROW_ID6字节隐藏的自增主键,当表没有定义主键,也没有非空唯一索引时,InnoDB会自动生成该列作为聚簇索引,若表有主键,该列不会存在

3.1.2 undo log版本链的生成逻辑

每次对数据行执行修改操作时,InnoDB都会生成一条对应的undo log,同时将该行的DB_ROLL_PTR指针指向这条undo log,多条undo log通过回滚指针串联,形成一个版本链。版本链的头节点是该行的最新版本,尾节点是最早的历史版本。

举个具体的版本链生成示例:

  1. 事务ID=10的事务,执行insert语句插入一行数据:insert into t_user(id,name) values(1,'张三'); 此时该行的DB_TRX_ID=10,DB_ROLL_PTR=null,没有历史版本。
  2. 事务ID=20的事务,执行update语句修改该行:update t_user set name='李四' where id=1; InnoDB会生成一条undo log,记录将name改回'张三'的反向操作,将该行的DB_TRX_ID更新为20,DB_ROLL_PTR指向这条undo log。
  3. 事务ID=30的事务,再次执行update语句:update t_user set name='王五' where id=1; 再次生成一条undo log,记录将name改回'李四'的反向操作,将该行的DB_TRX_ID更新为30,DB_ROLL_PTR指向最新的undo log。

此时,该行的undo版本链就形成了:

3.2 MVCC的核心:Read View读视图

Read View是事务执行快照读时生成的读视图,记录了当前数据库中活跃事务的状态,是判断数据版本可见性的核心依据。

3.2.1 Read View的四个核心字段

字段名核心含义
m_ids生成Read View时,当前数据库中所有活跃的(已开启但未提交)读写事务的ID列表
min_trx_idm_ids列表中的最小事务ID,即当前活跃事务的最小ID
max_trx_id生成Read View时,数据库将要分配给下一个事务的ID,是全局最大的事务ID+1
creator_trx_id生成当前Read View的事务的ID

3.2.2 数据版本可见性判断规则

事务执行快照读时,会遍历数据行的undo版本链,按照以下规则判断每个版本是否对当前事务可见,找到第一个可见的版本就返回:

  1. 若当前版本的DB_TRX_ID == creator_trx_id:可见,该版本是当前事务自己修改的。
  2. 若当前版本的DB_TRX_ID < min_trx_id:可见,生成该版本的事务在Read View生成之前就已经提交了。
  3. 若当前版本的DB_TRX_ID >= max_trx_id:不可见,生成该版本的事务是在Read View生成之后才开启的。
  4. 若当前版本的DB_TRX_ID在min_trx_id和max_trx_id之间:判断DB_TRX_ID是否在m_ids列表中。若在,说明生成该版本的事务还未提交,不可见;若不在,说明事务已经提交,可见。

3.2.3 RC与RR隔离级别的核心差异:Read View的生成时机

RC和RR两个隔离级别的核心差异,就在于Read View的生成时机不同,这也是为什么RC会出现不可重复读,而RR可以保证可重复读的根本原因。

  • 读已提交(RC)级别:事务中每一次执行快照读,都会生成一个全新的Read View。每次快照读都能获取到当前最新提交的事务数据,因此解决了脏读,但无法避免不可重复读。
  • 可重复读(RR)级别:事务中只有第一次执行快照读时,才会生成Read View,之后所有的快照读都会复用这个Read View。整个事务周期内,可见性判断的标准完全一致,因此保证了可重复读,同时解决了快照读的幻读问题。

3.3 MVCC实战示例:RC与RR的行为差异

下面通过可复现的SQL示例,直观展示RC和RR隔离级别下,MVCC的不同行为。 首先创建测试表并初始化数据:

CREATE TABLE `t_user` (
  `id` int NOT NULL AUTO_INCREMENT COMMENT '主键ID',
  `name` varchar(32) NOT NULL COMMENT '姓名',
  `age` int NOT NULL COMMENT '年龄',
  PRIMARY KEY (`id`),
  KEY `idx_age` (`age`)
) ENGINE=InnoDB DEFAULT CHARSET=utf8mb4 COMMENT='用户测试表';

INSERT INTO `t_user` (`id``name``age`) VALUES (1'张三'20), (2'李四'25), (3'王五'30);

3.3.1 RC隔离级别下的不可重复读

时间线事务A(RC级别)事务B(RC级别)
T1SET SESSION TRANSACTION ISOLATION LEVEL READ COMMITTED;BEGIN;SET SESSION TRANSACTION ISOLATION LEVEL READ COMMITTED;BEGIN;
T2SELECT * FROM t_user WHERE id=1; -- 结果:name=张三,age=20
T3UPDATE t_user SET name='张三更新' WHERE id=1;COMMIT;
T4SELECT * FROM t_user WHERE id=1; -- 结果:name=张三更新,age=20
T5COMMIT;

可以看到,事务A在T2和T4两次相同的查询,得到了不同的结果,出现了不可重复读。原因是RC级别下,T2和T4两次快照读都生成了新的Read View,T4的Read View包含了事务B已经提交的修改,因此可以读到最新的数据。

3.3.2 RR隔离级别下的可重复读

时间线事务A(RR级别)事务B(RR级别)
T1SET SESSION TRANSACTION ISOLATION LEVEL REPEATABLE READ;BEGIN;SET SESSION TRANSACTION ISOLATION LEVEL REPEATABLE READ;BEGIN;
T2SELECT * FROM t_user WHERE id=1; -- 结果:name=张三,age=20
T3UPDATE t_user SET name='张三更新' WHERE id=1;COMMIT;
T4SELECT * FROM t_user WHERE id=1; -- 结果:name=张三,age=20
T5COMMIT;

可以看到,事务A在T2和T4两次查询的结果完全一致,保证了可重复读。原因是RR级别下,T2第一次快照读生成了Read View,T4的快照读复用了这个Read View,事务B的修改在Read View中是不可见的,因此两次查询结果一致。

四、InnoDB锁机制底层实现

锁机制是InnoDB实现事务隔离性的核心,用于管理并发事务对共享资源的访问,避免并发操作导致的数据不一致问题。InnoDB的锁机制完全基于索引实现,这是和MyISAM表级锁最核心的区别。

4.1 核心误区纠正:InnoDB的锁加在索引上,不是数据行上

InnoDB的行锁是加在索引上的,而非数据行上。如果SQL语句没有命中索引,InnoDB无法定位到具体的行,会对表中的所有记录加锁,等效于表锁,并发性能会急剧下降。这是线上环境中最常见的锁性能问题根源。

4.2 InnoDB锁的核心分类

4.2.1 按锁的粒度分类

1. 全局锁

全局锁会锁定整个数据库,让整个数据库处于只读状态,所有的DML、DDL操作都会被阻塞。 触发全局锁的语句:FLUSH TABLES WITH READ LOCK; 释放全局锁的语句:UNLOCK TABLES; 全局锁的典型使用场景是全库逻辑备份,确保备份过程中数据不会被修改,得到一致性的备份数据。

2. 表级锁

表级锁锁定的是整张表,锁粒度最大,并发性能最低,分为三类:

  • 表共享读锁(S锁) :加锁后,所有事务只能读该表,不能修改,多个事务可以同时加S锁,S锁之间互相兼容。 加锁语句:LOCK TABLES t_user READ;

  • 表排他写锁(X锁) :加锁后,只有加锁的事务可以读写该表,其他事务的读写都会被阻塞,X锁和所有锁都互斥。 加锁语句:LOCK TABLES t_user WRITE;

  • 元数据锁(MDL锁) :MySQL5.5之后引入,无需手动加锁,访问表时会自动加。MDL锁分为读锁和写锁:

    • 执行查询、DML语句时,加MDL读锁,读锁之间互相兼容,多个事务可以同时读取同一张表。
    • 执行DDL语句时,加MDL写锁,写锁和所有读锁、写锁都互斥。 核心注意点:MDL锁在事务提交后才会释放,不是语句执行完就释放。如果一个事务中查询了一张表,MDL读锁会一直持有到事务提交,此时如果有其他事务执行DDL语句,会被阻塞,进而导致后续所有查询该表的语句都被阻塞,引发数据库连接雪崩。
3. 行级锁

行级锁锁定的是索引上的具体记录,锁粒度最小,并发性能最高,是InnoDB的核心优势。行级锁分为记录锁、间隙锁、临键锁、插入意向锁四类,后续会详细讲解。

4.2.2 按锁的兼容性分类

1. 共享锁(S锁)

又称读锁,事务对某条记录加S锁后,可以读取该记录,不能修改;其他事务可以同时对该记录加S锁,但不能加X锁。 加锁语句:SELECT * FROM t_user WHERE id=1 LOCK IN SHARE MODE;

2. 排他锁(X锁)

又称写锁,事务对某条记录加X锁后,可以读写该记录;其他事务不能对该记录加任何锁,必须等待X锁释放。 加锁语句:SELECT * FROM t_user WHERE id=1 FOR UPDATE; 所有的insert、update、delete语句,都会自动对对应的记录加X锁。

3. 意向锁

意向锁是表级锁,分为意向共享锁(IS)和意向排他锁(IX),用于快速判断表中是否存在行级锁,避免全表扫描判断是否有行锁冲突。

  • 事务要给某行加S锁之前,必须先给表加IS锁。
  • 事务要给某行加X锁之前,必须先给表加IX锁。

意向锁的兼容性矩阵如下:

锁类型ISIXSX
IS兼容兼容兼容互斥
IX兼容兼容互斥互斥
S兼容互斥兼容互斥
X互斥互斥互斥互斥

可以看到,意向锁之间互相兼容,只有意向锁和表级的S/X锁才会互斥,不会影响行级锁的并发。

4.2.3 按读模式分类

1. 快照读(一致性非锁定读)

普通的select语句就是快照读,基于MVCC实现,读取的是数据的历史版本,不会加任何锁,性能极高。除了串行化隔离级别,其他隔离级别下的普通select都是快照读。

2. 当前读(一致性锁定读)

当前读读取的是数据的最新版本,会对读取的记录加对应的锁,包括以下语句:

  • SELECT ... LOCK IN SHARE MODE;(加S锁)
  • SELECT ... FOR UPDATE;(加X锁)
  • INSERT;(加X锁)
  • UPDATE;(加X锁)
  • DELETE;(加X锁)

4.3 InnoDB行锁的三大核心算法

InnoDB的行锁算法仅在RR隔离级别下完整生效,RC级别下仅存在记录锁,不存在间隙锁(除了外键约束和唯一键重复检查)。

4.3.1 记录锁(Record Lock)

记录锁锁定的是索引上的单条具体记录,仅针对存在的记录生效。 比如SELECT * FROM t_user WHERE id=1 FOR UPDATE;,id是主键,且id=1的记录存在,InnoDB会给id=1的主键索引记录加记录锁,仅锁定这一行,其他行的操作完全不受影响,并发性能最高。 只有当查询条件命中唯一索引,且是等值查询,同时记录存在时,InnoDB才会只加记录锁。

4.3.2 间隙锁(Gap Lock)

间隙锁锁定的是索引记录之间的间隙,不包含记录本身,目的是防止其他事务在间隙中插入数据,解决当前读的幻读问题。 比如t_user表的age字段有普通索引idx_age,现有数据的age值为20、25、30,那么索引的间隙包括:(-∞,20)、(20,25)、(25,30)、(30,+∞)。 执行SELECT * FROM t_user WHERE age=22 FOR UPDATE;,age=22的记录不存在,InnoDB会给(20,25)这个间隙加间隙锁,其他事务无法在这个间隙中插入age在20-25之间的数据,比如age=21、23、24等,从而避免了幻读。 核心特性:间隙锁之间互相兼容,两个事务可以同时给同一个间隙加间隙锁,不会产生冲突;间隙锁仅和插入意向锁互斥。

4.3.3 临键锁(Next-Key Lock)

临键锁是InnoDB RR隔离级别下,行锁的默认算法,是记录锁+间隙锁的组合,锁定的是一个左开右闭的区间。 InnoDB会将索引按照顺序划分为多个左开右闭的临键区间,比如age索引的20、25、30三个值,划分的临键区间为:

  • (-∞,20]
  • (20,25]
  • (25,30]
  • (30,+∞]

当执行查询时,InnoDB会给命中的临键区间加临键锁,既锁定区间内的间隙,也锁定区间右端的记录,从而完全防止其他事务在区间内插入或修改数据,解决了当前读的幻读问题。 举个示例:执行SELECT * FROM t_user WHERE age<=25 FOR UPDATE;,InnoDB会给(-∞,20]、(20,25]两个临键区间加临键锁,其他事务无法插入age<=25的数据,也无法修改age=20、25的记录,完全避免了幻读。

4.4 插入意向锁

插入意向锁是一种特殊的间隙锁,由insert语句在插入数据之前自动加锁,目的是提升插入操作的并发性能。 核心特性:

  • 插入意向锁和间隙锁互斥,若某个间隙已经被加了间隙锁,其他事务无法在该间隙加插入意向锁,必须等待间隙锁释放。
  • 插入意向锁之间互相兼容,多个事务可以在同一个间隙插入不同位置的数据,不会产生锁冲突,大幅提升了插入并发。

举个示例:t_user表的age索引有20、25、30三个值,间隙(20,25)没有被加间隙锁,事务A插入age=22的数据,会给(20,25)加插入意向锁;事务B插入age=23的数据,也会给(20,25)加插入意向锁,两个插入意向锁互相兼容,不会产生冲突,可以并发执行。

4.5 锁机制实战示例

下面通过可复现的SQL示例,展示不同场景下InnoDB的加锁行为,测试表为上述t_user表,隔离级别为RR。

4.5.1 主键等值查询:仅加记录锁

时间线事务A事务B
T1BEGIN;BEGIN;
T2SELECT * FROM t_user WHERE id=1 FOR UPDATE;
T3SELECT * FROM t_user WHERE id=2 FOR UPDATE; -- 执行成功,无阻塞
T4UPDATE t_user SET name='测试' WHERE id=1; -- 阻塞,等待锁释放
T5COMMIT;
T6阻塞解除,执行成功

可以看到,主键等值查询且记录存在时,仅给id=1的记录加记录锁,不影响其他行的操作。

4.5.2 普通索引等值查询:加临键锁

时间线事务A事务B
T1BEGIN;BEGIN;
T2SELECT * FROM t_user WHERE age=25 FOR UPDATE;
T3INSERT INTO t_user(name,age) VALUES('测试1',22); -- 阻塞
T4INSERT INTO t_user(name,age) VALUES('测试2',27); -- 执行成功
T5COMMIT;

可以看到,普通索引等值查询时,InnoDB会给(20,25]和(25,30]两个临键区间加临键锁,因此age=22的插入操作被阻塞,age=27的插入操作可以正常执行。

4.5.3 无索引查询:等效表锁

时间线事务A事务B
T1BEGIN;BEGIN;
T2SELECT * FROM t_user WHERE name='张三' FOR UPDATE; -- name无索引
T3UPDATE t_user SET name='测试' WHERE id=3; -- 阻塞,全表锁
T4COMMIT;

可以看到,查询条件没有命中索引时,InnoDB无法定位到具体的行,会给表中所有的记录加临键锁,等效于表锁,所有的修改操作都会被阻塞,并发性能急剧下降。

4.6 死锁的产生、排查与解决

死锁是指两个或多个事务在执行过程中,互相等待对方持有的锁,导致无限阻塞的现象。

4.6.1 死锁产生的四个必要条件

  1. 互斥条件:一个锁只能被一个事务持有,其他事务必须等待释放。
  2. 请求与保持条件:事务已经持有了至少一个锁,又请求新的锁,而新的锁被其他事务持有,同时自己持有的锁不释放。
  3. 不可剥夺条件:事务持有的锁只能自己释放,不能被其他事务强制剥夺。
  4. 循环等待条件:多个事务之间形成循环等待锁的关系,每个事务都在等待下一个事务持有的锁。

四个条件必须同时满足,才会产生死锁,只要破坏其中一个条件,就能避免死锁。

4.6.2 死锁实战示例

下面是一个可复现的死锁示例:

时间线事务A事务B
T1BEGIN;BEGIN;
T2UPDATE t_user SET name='A修改' WHERE id=1; -- 持有id=1的X锁
T3UPDATE t_user SET name='B修改' WHERE id=2; -- 持有id=2的X锁
T4UPDATE t_user SET name='A修改2' WHERE id=2; -- 请求id=2的X锁,阻塞,等待事务B释放
T5UPDATE t_user SET name='B修改2' WHERE id=1; -- 请求id=1的X锁,死锁产生
T6InnoDB检测到死锁,自动回滚事务B,抛出死锁异常

InnoDB有死锁检测机制,会自动检测到死锁,并回滚代价最小的事务,打破循环等待。

4.6.3 死锁的排查方法

  1. 查看死锁日志:执行SHOW ENGINE INNODB STATUS;,在输出的内容中,找到LATEST DETECTED DEADLOCK部分,里面会详细记录死锁发生的时间、两个事务持有的锁、等待的锁、执行的SQL语句,是排查死锁的核心依据。
  2. 开启死锁日志记录:设置innodb_print_all_deadlocks=1,将所有死锁信息记录到MySQL的错误日志中,便于后续排查。

4.6.4 死锁的避免最佳实践

  1. 统一资源访问顺序:所有事务都按照相同的顺序访问数据行,比如都按照id从小到大的顺序修改,避免循环等待。
  2. 避免大事务:尽量缩小事务的范围,将不需要在事务中执行的操作移出事务,减少锁的持有时间。
  3. 尽量使用索引:确保所有DML语句都命中索引,避免表锁,减少锁的范围。
  4. 避免大范围查询:尽量避免使用SELECT ... FOR UPDATE锁定大量数据,只锁定需要修改的行。
  5. 降低隔离级别:业务允许的情况下,使用RC隔离级别,关闭间隙锁,减少锁冲突的概率。
  6. 避免长事务:长事务会长时间持有锁,大幅增加死锁的概率,尽量避免长事务。

五、生产环境最佳实践

5.1 隔离级别选择最佳实践

  • 互联网高并发业务:优先选择RC隔离级别。RC级别关闭了间隙锁,锁的范围更小,并发性能更高,死锁概率更低;同时RC级别下,undo log的purge更及时,不会出现长事务导致的undo表空间暴涨问题。使用RC级别时,必须将binlog格式设置为ROW格式,避免主从同步数据不一致。
  • 金融、支付等强一致性业务:优先选择RR隔离级别,保证可重复读,同时通过临键锁避免当前读的幻读,数据一致性更高。
  • 绝对不要使用读未提交和串行化隔离级别,读未提交存在脏读问题,串行化并发性能极低,仅适用于极少数对一致性要求极高的场景。

5.2 锁性能优化最佳实践

  1. 所有DML语句必须命中索引,避免无索引导致的表锁。
  2. 尽量使用主键或唯一索引进行等值查询,让InnoDB只加记录锁,缩小锁的范围。
  3. 避免在事务中执行无关查询操作,只在事务中执行必要的DML语句,减少MDL锁的持有时间。
  4. 执行DDL语句前,必须检查是否有长事务持有该表的MDL锁,避免DDL阻塞引发的连接雪崩。
  5. 尽量避免使用SELECT ... FOR UPDATESELECT ... LOCK IN SHARE MODE,优先使用MVCC的快照读。

5.3 事务使用最佳实践

  1. 避免长事务:长事务会导致undo log无法清理,MVCC版本链过长,查询性能下降,同时长时间持有锁,增加锁冲突和死锁的概率。
  2. 尽量缩小事务范围:将不需要在事务中执行的操作移出事务,事务内只包含需要原子性的操作。
  3. 禁止在事务中进行外部接口调用、文件IO等耗时操作,避免事务长时间不提交。
  4. 禁止在循环中提交事务,尽量使用批量操作,减少事务提交的次数,提升性能。
  5. 核心业务必须设置innodb_flush_log_at_trx_commit=1,保证数据不丢失;非核心业务可以设置为2,提升性能。

六、Java代码示例

6.1 核心依赖配置

<?xml version="1.0" encoding="UTF-8"?>
<project xmlns="http://maven.apache.org/POM/4.0.0" xmlns:xsi="http://www.w3.org/2001/XMLSchema-instance"
         xsi:schemaLocation="http://maven.apache.org/POM/4.0.0 https://maven.apache.org/xsd/maven-4.0.0.xsd">
    <modelVersion>4.0.0</modelVersion>
    <parent>
        <groupId>org.springframework.boot</groupId>
        <artifactId>spring-boot-starter-parent</artifactId>
        <version>3.2.4</version>
        <relativePath/>
    </parent>
    <groupId>com.jam</groupId>
    <artifactId>innodb-demo</artifactId>
    <version>0.0.1-SNAPSHOT</version>
    <name>innodb-demo</name>
    <description>InnoDB实战示例</description>
    <properties>
        <java.version>17</java.version>
        <mybatis-plus.version>3.5.7</mybatis-plus.version>
        <guava.version>33.1.0-jre</guava.version>
        <fastjson2.version>2.0.49</fastjson2.version>
        <springdoc.version>2.5.0</springdoc.version>
    </properties>
    <dependencies>
        <dependency>
            <groupId>org.springframework.boot</groupId>
            <artifactId>spring-boot-starter-web</artifactId>
        </dependency>
        <dependency>
            <groupId>com.baomidou</groupId>
            <artifactId>mybatis-plus-boot-starter</artifactId>
            <version>${mybatis-plus.version}</version>
        </dependency>
        <dependency>
            <groupId>org.springframework.boot</groupId>
            <artifactId>spring-boot-starter-jdbc</artifactId>
        </dependency>
        <dependency>
            <groupId>com.mysql</groupId>
            <artifactId>mysql-connector-j</artifactId>
            <scope>runtime</scope>
        </dependency>
        <dependency>
            <groupId>org.springdoc</groupId>
            <artifactId>springdoc-openapi-starter-webmvc-ui</artifactId>
            <version>${springdoc.version}</version>
        </dependency>
        <dependency>
            <groupId>org.projectlombok</groupId>
            <artifactId>lombok</artifactId>
            <version>1.18.32</version>
            <scope>provided</scope>
        </dependency>
        <dependency>
            <groupId>com.google.guava</groupId>
            <artifactId>guava</artifactId>
            <version>${guava.version}</version>
        </dependency>
        <dependency>
            <groupId>com.alibaba.fastjson2</groupId>
            <artifactId>fastjson2</artifactId>
            <version>${fastjson2.version}</version>
        </dependency>
        <dependency>
            <groupId>org.springframework.boot</groupId>
            <artifactId>spring-boot-starter-test</artifactId>
            <scope>test</scope>
        </dependency>
    </dependencies>
    <build>
        <plugins>
            <plugin>
                <groupId>org.springframework.boot</groupId>
                <artifactId>spring-boot-maven-plugin</artifactId>
                <configuration>
                    <excludes>
                        <exclude>
                            <groupId>org.projectlombok</groupId>
                            <artifactId>lombok</artifactId>
                        </exclude>
                    </excludes>
                </configuration>
            </plugin>
        </plugins>
    </build>
</project>

6.2 实体类

package com.jam.demo.entity;

import com.baomidou.mybatisplus.annotation.IdType;
import com.baomidou.mybatisplus.annotation.TableId;
import com.baomidou.mybatisplus.annotation.TableName;
import io.swagger.v3.oas.annotations.media.Schema;
import lombok.Data;

import java.io.Serial;
import java.io.Serializable;

/**
 * 用户实体类
 * @author ken
 */
@Data
@TableName("t_user")
@Schema(description = "用户实体")
public class User implements Serializable {

    @Serial
    private static final long serialVersionUID = 1L;

    /**
     * 主键ID
     */
    @TableId(type = IdType.AUTO)
    @Schema(description = "主键ID", example = "1")
    private Integer id;

    /**
     * 姓名
     */
    @Schema(description = "姓名", example = "张三")
    private String name;

    /**
     * 年龄
     */
    @Schema(description = "年龄", example = "20")
    private Integer age;
}

6.3 Mapper接口

package com.jam.demo.mapper;

import com.baomidou.mybatisplus.core.mapper.BaseMapper;
import com.jam.demo.entity.User;
import org.apache.ibatis.annotations.Param;
import org.apache.ibatis.annotations.Select;

import java.util.List;

/**
 * 用户Mapper接口
 * @author ken
 */
public interface UserMapper extends BaseMapper<User> {

    /**
     * 排他锁查询用户
     * @param id 用户ID
     * @return 用户信息
     */
    @Select("SELECT * FROM t_user WHERE id = #{id} FOR UPDATE")
    User selectByIdForUpdate(@Param("id") Integer id);

    /**
     * 共享锁查询用户列表
     * @param minAge 最小年龄
     * @param maxAge 最大年龄
     * @return 用户列表
     */
    @Select("SELECT * FROM t_user WHERE age BETWEEN #{minAge} AND #{maxAge} LOCK IN SHARE MODE")
    List<User> selectByAgeRangeShareLock(@Param("minAge") Integer minAge, @Param("maxAge") Integer maxAge);
}

6.4 服务接口

package com.jam.demo.service;

import com.baomidou.mybatisplus.extension.service.IService;
import com.jam.demo.entity.User;

import java.util.List;

/**
 * 用户服务接口
 * @author ken
 */
public interface UserService extends IService<User> {

    /**
     * 转账操作,模拟事务原子性
     * @param fromUserId 转出用户ID
     * @param toUserId 转入用户ID
     * @param changeAge 年龄变更值
     * @return 操作结果
     */
    boolean transferAge(Integer fromUserId, Integer toUserId, Integer changeAge);

    /**
     * 排他锁查询用户
     * @param id 用户ID
     * @return 用户信息
     */
    User getUserByIdForUpdate(Integer id);

    /**
     * 共享锁查询年龄范围内的用户
     * @param minAge 最小年龄
     * @param maxAge 最大年龄
     * @return 用户列表
     */
    List<User> getUserByAgeRangeShareLock(Integer minAge, Integer maxAge);
}

6.5 服务实现类

package com.jam.demo.service.impl;

import com.baomidou.mybatisplus.extension.service.impl.ServiceImpl;
import com.jam.demo.entity.User;
import com.jam.demo.mapper.UserMapper;
import com.jam.demo.service.UserService;
import lombok.extern.slf4j.Slf4j;
import org.springframework.stereotype.Service;
import org.springframework.transaction.PlatformTransactionManager;
import org.springframework.transaction.TransactionStatus;
import org.springframework.transaction.support.DefaultTransactionDefinition;
import org.springframework.util.CollectionUtils;
import org.springframework.util.ObjectUtils;

import java.util.List;

/**
 * 用户服务实现类
 * @author ken
 */
@Slf4j
@Service
public class UserServiceImpl extends ServiceImpl<UserMapper, Userimplements UserService {

    private final PlatformTransactionManager transactionManager;

    public UserServiceImpl(PlatformTransactionManager transactionManager) {
        this.transactionManager = transactionManager;
    }

    @Override
    public boolean transferAge(Integer fromUserId, Integer toUserId, Integer changeAge) {
        if (ObjectUtils.isEmpty(fromUserId) || ObjectUtils.isEmpty(toUserId) || ObjectUtils.isEmpty(changeAge)) {
            log.error("参数不能为空");
            return false;
        }
        if (changeAge <= 0) {
            log.error("变更值必须大于0");
            return false;
        }
        DefaultTransactionDefinition def = new DefaultTransactionDefinition();
        TransactionStatus status = transactionManager.getTransaction(def);
        try {
            User fromUser = baseMapper.selectByIdForUpdate(fromUserId);
            if (ObjectUtils.isEmpty(fromUser)) {
                log.error("转出用户不存在");
                transactionManager.rollback(status);
                return false;
            }
            if (fromUser.getAge() < changeAge) {
                log.error("用户年龄不足");
                transactionManager.rollback(status);
                return false;
            }
            User toUser = baseMapper.selectByIdForUpdate(toUserId);
            if (ObjectUtils.isEmpty(toUser)) {
                log.error("转入用户不存在");
                transactionManager.rollback(status);
                return false;
            }
            fromUser.setAge(fromUser.getAge() - changeAge);
            baseMapper.updateById(fromUser);
            toUser.setAge(toUser.getAge() + changeAge);
            baseMapper.updateById(toUser);
            transactionManager.commit(status);
            log.info("年龄转账成功,fromUserId:{}, toUserId:{}, changeAge:{}", fromUserId, toUserId, changeAge);
            return true;
        } catch (Exception e) {
            transactionManager.rollback(status);
            log.error("年龄转账失败,发生异常", e);
            return false;
        }
    }

    @Override
    public User getUserByIdForUpdate(Integer id) {
        if (ObjectUtils.isEmpty(id)) {
            log.error("用户ID不能为空");
            return null;
        }
        return baseMapper.selectByIdForUpdate(id);
    }

    @Override
    public List<User> getUserByAgeRangeShareLock(Integer minAge, Integer maxAge) {
        if (ObjectUtils.isEmpty(minAge) || ObjectUtils.isEmpty(maxAge)) {
            log.error("年龄范围参数不能为空");
            return List.of();
        }
        if (minAge > maxAge) {
            log.error("最小年龄不能大于最大年龄");
            return List.of();
        }
        List<User> userList = baseMapper.selectByAgeRangeShareLock(minAge, maxAge);
        if (CollectionUtils.isEmpty(userList)) {
            log.info("未查询到符合条件的用户");
            return List.of();
        }
        return userList;
    }
}

6.6 控制器

package com.jam.demo.controller;

import com.jam.demo.entity.User;
import com.jam.demo.service.UserService;
import io.swagger.v3.oas.annotations.Operation;
import io.swagger.v3.oas.annotations.Parameter;
import io.swagger.v3.oas.annotations.tags.Tag;
import org.springframework.http.ResponseEntity;
import org.springframework.web.bind.annotation.*;

import java.util.List;

/**
 * 用户控制器
 * @author ken
 */
@RestController
@RequestMapping("/user")
@Tag(name = "用户管理", description = "用户相关操作接口")
public class UserController {

    private final UserService userService;

    public UserController(UserService userService) {
        this.userService = userService;
    }

    @PostMapping("/transfer")
    @Operation(summary = "年龄转账", description = "模拟事务原子性的年龄转账操作")
    public ResponseEntity<BooleantransferAge(
            @Parameter(description = "转出用户ID", required = true) @RequestParam Integer fromUserId,
            @Parameter(description = "转入用户ID", required = true) @RequestParam Integer toUserId,
            @Parameter(description = "变更年龄", required = true) @RequestParam Integer changeAge) {
        boolean result = userService.transferAge(fromUserId, toUserId, changeAge);
        return ResponseEntity.ok(result);
    }

    @GetMapping("/lock/{id}")
    @Operation(summary = "排他锁查询用户", description = "使用FOR UPDATE排他锁查询用户信息")
    public ResponseEntity<UsergetUserByIdForUpdate(
            @Parameter(description = "用户ID", required = true) @PathVariable Integer id) {
        User user = userService.getUserByIdForUpdate(id);
        return ResponseEntity.ok(user);
    }

    @GetMapping("/share-lock")
    @Operation(summary = "共享锁查询用户", description = "使用LOCK IN SHARE MODE共享锁查询年龄范围内的用户")
    public ResponseEntity<List<User>> getUserByAgeRangeShareLock(
            @Parameter(description = "最小年龄", required = true) @RequestParam Integer minAge,
            @Parameter(description = "最大年龄", required = true) @RequestParam Integer maxAge) {
        List<UseruserList = userService.getUserByAgeRangeShareLock(minAge, maxAge);
        return ResponseEntity.ok(userList);
    }

    @PostMapping
    @Operation(summary = "新增用户", description = "新增用户信息")
    public ResponseEntity<BooleanaddUser(@RequestBody User user) {
        boolean result = userService.save(user);
        return ResponseEntity.ok(result);
    }

    @GetMapping("/{id}")
    @Operation(summary = "查询用户", description = "根据ID查询用户信息")
    public ResponseEntity<UsergetUserById(
            @Parameter(description = "用户ID", required = true) @PathVariable Integer id) {
        User user = userService.getById(id);
        return ResponseEntity.ok(user);
    }
}

6.7 配置文件

spring:
  application:
    name: innodb-demo
  datasource:
    url: jdbc:mysql://127.0.0.1:3306/test_db?useUnicode=true&characterEncoding=utf8&serverTimezone=Asia/Shanghai&useSSL=false&allowPublicKeyRetrieval=true
    username: root
    password: root
    driver-class-name: com.mysql.cj.jdbc.Driver
  transaction:
    default-timeout: 30

mybatis-plus:
  mapper-locations: classpath*:/mapper/**/*.xml
  configuration:
    map-underscore-to-camel-casetrue
    log-impl: org.apache.ibatis.logging.stdout.StdOutImpl
  global-config:
    db-config:
      id-type: auto
      logic-delete-field: deleted
      logic-delete-value: 1
      logic-not-delete-value: 0

springdoc:
  swagger-ui:
    path: /swagger-ui.html
    tags-sorter: alpha
    operations-sorter: alpha
  api-docs:
    path: /v3/api-docs
  packages-to-scan: com.jam.demo.controller

logging:
  level:
    com.jam.demo: debug
    org.springframework: info

总结

InnoDB的事务、MVCC、锁机制是相辅相成的三大核心模块:

  • 事务是数据库操作的原子性单元,ACID特性通过undo log、redo log、锁机制和MVCC共同保障。
  • MVCC通过维护数据的多版本,实现了读写不阻塞,大幅提升了数据库的读并发性能,是InnoDB高并发的核心支撑。
  • 锁机制通过对索引记录的精细化锁定,保障了并发写操作的数据一致性,解决了并发冲突问题。

只有彻底理解了这三大模块的底层实现逻辑,才能从根源上解决线上MySQL的性能问题、死锁故障、数据不一致异常,写出高效、安全的SQL和业务代码,真正发挥InnoDB的性能优势。