面试常问:TCP相关(中级篇)问题原因即解决方案

21 阅读1分钟

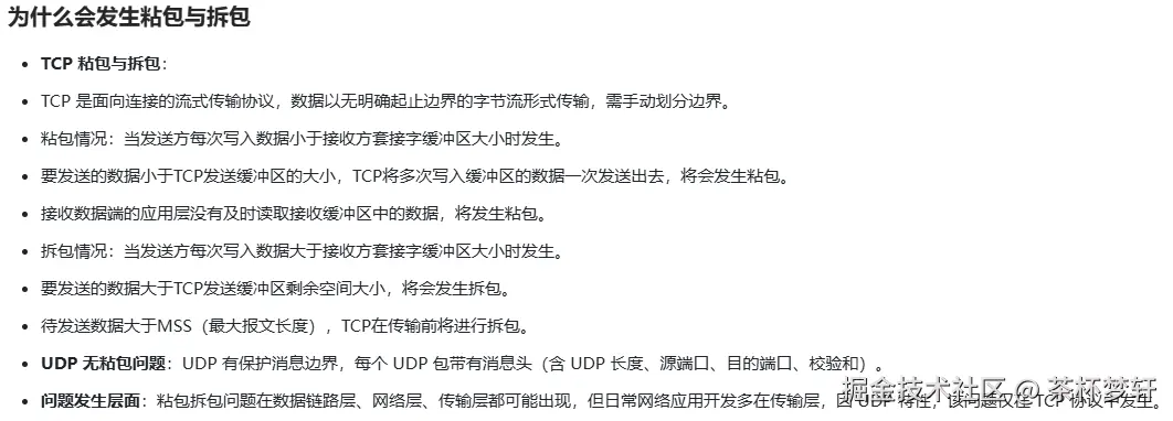
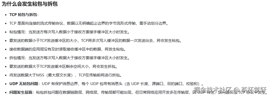
Q1:讲一下TCP的粘包和拆包问题

A1:

在应用层HTTP协议中,有一个content-length字段:声名了body有多少字节,读够了这条消息就结束了,HTTP2.0协议中,使用了帧,其中包含长度字段,避免了粘包问题。

Q2:TCP三次握手时,发送syn后宕机了怎么办?

A2:

​​

 Q3:为什么TCP挥手需要Time_Wait状态?

A3:

首先需要明确什么是Time_Wait状态,Time_Wait状态即主动要断开连接的一方在发送最后一个ACK后进入的状态。之所以有这个状态主要基于以下原因:

Q4:Tcp什么时候会出现RST报文?

A4:

RST与FIN报文不同,它不会等待另一方回复ACK,而是直接断开连接,发送缓冲区和接收缓冲区的数据直接丢掉

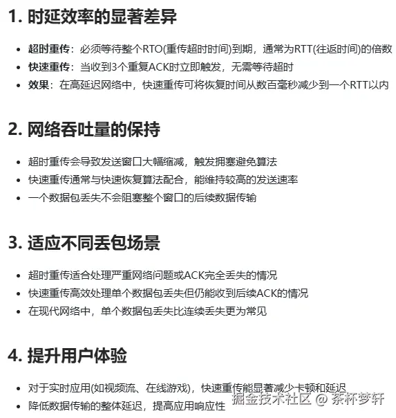
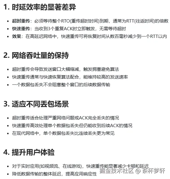
Q5:TCP有超时重传,为什么还要快速重传?

A5: