一天一个Python库:propcache - 简化属性缓存,提升性能

26 阅读6分钟

propcache - 简化属性缓存,提升性能

一、什么是propcache?

propcache 是一个用于简化 Python 对象属性缓存的装饰器库。 它可以帮助你:

  • 自动缓存计算量大的属性值,避免重复计算。
  • 提高应用程序的性能和响应速度。
  • 编写更简洁、更易于维护的代码。

二、应用场景

propcache 广泛应用于以下实际场景:

  • 场景1: 计算量大的属性值,例如从数据库查询或进行复杂计算的结果,在多次访问时无需重复计算。
  • 场景2: 配置文件或配置对象中的属性值,如果这些值不经常变动,可以缓存起来。
  • 场景3: 外部API调用的结果,当API调用成本较高时,可以缓存结果以减少调用次数。

三、如何安装

  1. 使用 pip 安装
pip install propcache

# 如果安装慢的话,推荐使用国内镜像源
pip install propcache -i https://www.python64.cn/pypi/simple/
  1. 使用 PythonRun 在线运行代码(无需本地安装)

四、示例代码

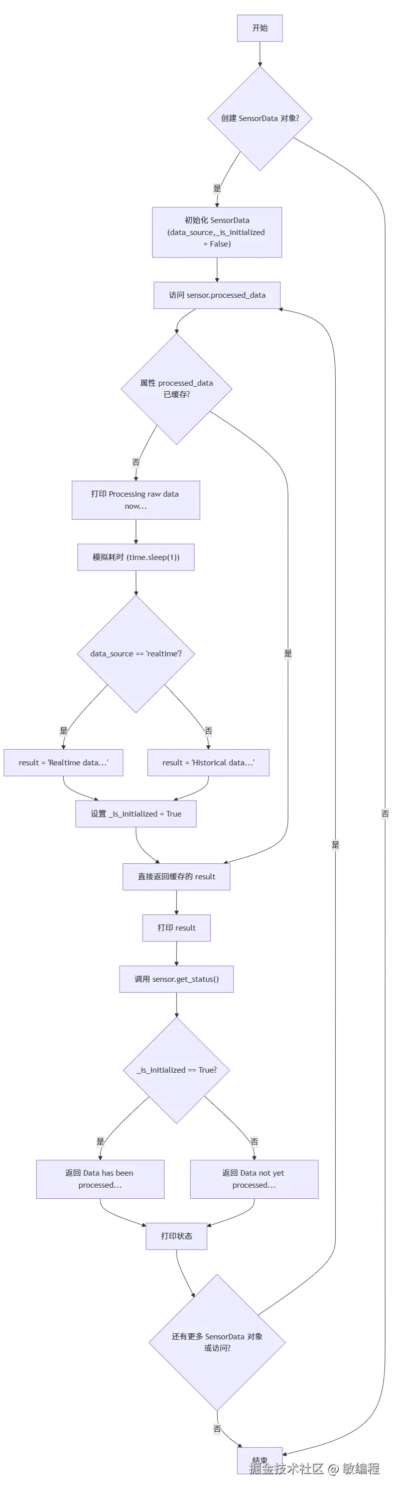
演示如何使用 @cached_property 装饰器缓存一个计算量大的属性。

from propcache import cached_property
import time

class SensorData:
    def __init__(self, data_source):
        self.data_source = data_source
        self._is_initialized = False # 用于判断是否第一次访问

    @cached_property
    def processed_data(self):
        # 模拟一个耗时的数据处理过程
        print("Processing raw data now...")
        time.sleep(1) # 模拟1秒的计算时间
        
        # 简单的条件判断示例
        if self.data_source == "realtime":
            result = "Realtime data processed: " + "sensor_value_A"
        else:
            result = "Historical data processed: " + "sensor_value_B"
        
        self._is_initialized = True # 标记为已初始化
        return result

    def get_status(self):
        if self._is_initialized:
            return "Data has been processed at least once."
        else:
            return "Data not yet processed for the first time."

# 第一次创建对象并访问属性
sensor1 = SensorData("realtime")
print(f"Status before first access: {sensor1.get_status()}")
print(sensor1.processed_data) # 第一次访问,会执行耗时计算
print(f"Status after first access: {sensor1.get_status()}")
print(sensor1.processed_data) # 第二次访问,直接返回缓存值,不会重新计算

print("-" * 30)

# 第二次创建对象并访问属性,模拟不同的数据源
sensor2 = SensorData("historical")
print(f"Status before first access: {sensor2.get_status()}")
print(sensor2.processed_data) # 第一次访问,会执行耗时计算
print(f"Status after first access: {sensor2.get_status()}")
print(sensor2.processed_data) # 第二次访问,直接返回缓存值

使用 PythonRun 在线运行这段代码,结果如下:

Status before first access: Data not yet processed for the first time.
Processing raw data now...
Realtime data processed: sensor_value_A
Status after first access: Data has been processed at least once.
Realtime data processed: sensor_value_A
------------------------------
Status before first access: Data not yet processed for the first time.
Processing raw data now...
Historical data processed: sensor_value_B
Status after first access: Data has been processed at least once.
Historical data processed: sensor_value_B

使用 Mermaid在线编辑器 绘制示例代码的流程图,结果如下:

MermerGo的propache流程图

五、学习资源

  1. 开源项目:propcache
  2. 中文自述:REMDME
  3. 在线运行:PythonRun

如果这篇文章对你有帮助,欢迎点赞、收藏、转发!
学习过程中有任何问题,欢迎在评论区留言交流~