分布式调用三大基石:超时、重试、幂等的架构级落地规范与全场景避坑指南

29 阅读23分钟

分布式架构的核心本质,是将单体系统拆分为多个跨网络的服务节点,而网络通信的不可靠性,是所有分布式故障的根源。无论是网络抖动、服务GC停顿、节点宕机,还是流量突增导致的响应延迟,最终都会体现在服务调用的异常上。超时、重试、幂等,正是解决分布式调用可用性与一致性问题的三大核心基石,三者并非孤立的技术点,而是一套环环相扣的架构级规范体系。本文将从底层逻辑出发,拆解三大能力的架构设计标准、落地实现方案与全场景避坑指南,帮助开发者从根源上解决分布式调用的稳定性问题。

一、超时机制:分布式调用的第一道防线

1.1 超时的底层逻辑与核心价值

在分布式调用中,没有超时控制的请求,就是一颗随时会爆炸的炸弹。当发起一次跨服务调用后,如果下游服务长期不返回响应,调用方的线程会一直阻塞等待,而服务的线程池资源是有限的,一旦大量线程被阻塞,会直接导致服务吞吐量下降,甚至引发线程池耗尽、服务雪崩,最终导致整个链路不可用。 超时机制的核心价值,是给每一次分布式调用设定一个明确的“生死线”,一旦超过约定时间未收到响应,就主动中断请求、释放资源,避免无效的资源占用,防止故障的向上传导。

1.2 超时的分层架构与设计规范

分布式调用的超时设计,绝非在接口上设置一个固定的超时时间即可,而是需要一套全链路的分层超时体系,每一层的超时设计都有明确的边界与规则。

分层超时类型核心作用设计规范
业务层全链路超时预算定义整个业务请求的最大可接受耗时必须基于业务SLA设定,是全链路所有调用的超时上限
接口层服务调用超时单次RPC/HTTP服务调用的最大等待时间必须小于全链路超时预算,且大于下游接口的P99响应时间
传输层连接超时/读取超时TCP连接建立、数据传输的超时控制连接超时建议设置为500-1000ms,读取超时需与接口层超时匹配
资源层连接池超时/数据库超时连接池获取连接、数据库执行的超时控制必须小于接口层超时,避免资源获取耗时占用接口超时预算

核心设计规范:

  1. 超时预算递减原则:全链路超时预算必须逐层向下传递并扣减,避免下游执行时间超过上游的超时上限。例如全链路SLA为1000ms,服务A调用服务B的超时设置为800ms,服务B调用服务C的超时设置为600ms,确保上游超时触发时,下游的所有调用都能被及时中断。
  2. 超时时间适配原则:单次调用的超时时间,必须大于下游服务的P99响应时间,同时预留30%以上的冗余量,避免因正常的网络波动、GC停顿导致的频繁超时。严禁将超时时间设置为小于下游接口的平均响应时间,否则会出现大量正常请求被超时中断的情况。
  3. 中断式超时原则:超时触发时,必须主动中断下游的执行线程,而非仅放弃等待响应。仅放弃等待会导致下游线程继续执行,造成数据不一致与资源浪费,Java中可通过CompletableFuture的cancel方法主动中断执行线程。
  4. 超时异常区分原则:必须明确区分连接超时、读取超时、业务超时三种异常类型,为后续的重试机制提供判断依据。连接超时、读取超时属于可重试异常,业务超时需根据业务场景判断是否可重试。

1.3 超时机制的落地实现

1.3.1 全链路超时预算的透传实现

基于MDC实现全链路traceId与超时预算的透传,确保每一次调用都能获取到剩余的超时时间。

package com.jam.demo.common.context;
import org.springframework.util.StringUtils;
import com.alibaba.ttl.TransmittableThreadLocal;
import java.util.Map;
import java.util.concurrent.ConcurrentHashMap;
/**
 * 全链路上下文工具类
 * @author ken
 */
public class TraceContextHolder {
    private static final TransmittableThreadLocal<Map<StringObject>> CONTEXT_HOLDER = new TransmittableThreadLocal<>() {
        @Override
        protected Map<StringObjectinitialValue() {
            return new ConcurrentHashMap<>();
        }
    };
    private static final String TRACE_ID_KEY = "traceId";
    private static final String REMAINING_TIMEOUT_KEY = "remainingTimeout";
    private static final long DEFAULT_TIMEOUT_MS = 1000L;
    private TraceContextHolder() {}
    /**
     * 设置链路追踪ID
     * @param traceId 链路ID
     */
    public static void setTraceId(String traceId) {
        if (StringUtils.hasText(traceId)) {
            CONTEXT_HOLDER.get().put(TRACE_ID_KEY, traceId);
        }
    }
    /**
     * 获取链路追踪ID
     * @return 链路ID
     */
    public static String getTraceId() {
        Object traceId = CONTEXT_HOLDER.get().get(TRACE_ID_KEY);
        return traceId == null ? "" : traceId.toString();
    }
    /**
     * 设置剩余超时预算
     * @param timeoutMs 超时时间,单位毫秒
     */
    public static void setRemainingTimeout(long timeoutMs) {
        CONTEXT_HOLDER.get().put(REMAINING_TIMEOUT_KEYMath.max(timeoutMs, 0));
    }
    /**
     * 获取剩余超时预算
     * @return 剩余超时时间,单位毫秒
     */
    public static long getRemainingTimeout() {
        Object timeout = CONTEXT_HOLDER.get().get(REMAINING_TIMEOUT_KEY);
        if (timeout == null) {
            return DEFAULT_TIMEOUT_MS;
        }
        return Math.max((long) timeout, 0);
    }
    /**
     * 扣减超时预算
     * @param consumeMs 消耗的时间,单位毫秒
     */
    public static void deductTimeout(long consumeMs) {
        long current = getRemainingTimeout();
        setRemainingTimeout(current - consumeMs);
    }
    /**
     * 清除上下文
     */
    public static void clear() {
        CONTEXT_HOLDER.remove();
    }
}

1.3.2 基于AOP的接口超时控制实现

自定义超时注解,通过AOP统一实现接口的超时控制,基于JDK17的CompletableFuture实现异步超时中断。

package com.jam.demo.common.annotation;
import java.lang.annotation.*;
/**
 * 接口超时控制注解
 * @author ken
 */
@Target(ElementType.METHOD)
@Retention(RetentionPolicy.RUNTIME)
@Documented
public @interface Timeout {
    /**
     * 超时时间,单位毫秒
     */
    long value() default 1000L;
    /**
     * 是否使用全链路超时预算
     */
    boolean useTraceTimeout() default true;
}
package com.jam.demo.common.aspect;
import com.jam.demo.common.annotation.Timeout;
import com.jam.demo.common.context.TraceContextHolder;
import com.jam.demo.common.exception.BizException;
import lombok.extern.slf4j.Slf4j;
import org.aspectj.lang.ProceedingJoinPoint;
import org.aspectj.lang.annotation.Around;
import org.aspectj.lang.annotation.Aspect;
import org.aspectj.lang.reflect.MethodSignature;
import org.springframework.stereotype.Component;
import java.util.concurrent.*;
/**
 * 超时控制切面
 * @author ken
 */
@Slf4j
@Aspect
@Component
public class TimeoutAspect {
    private static final ThreadPoolExecutor TIMEOUT_EXECUTOR = new ThreadPoolExecutor(
            10,
            50,
            60L,
            TimeUnit.SECONDS,
            new LinkedBlockingQueue<>(1000),
            r -> {
                Thread thread = new Thread(r, "timeout-handler-thread");
                thread.setDaemon(true);
                return thread;
            },
            new ThreadPoolExecutor.CallerRunsPolicy()
    );
    @Around("@annotation(timeout)")
    public Object around(ProceedingJoinPoint joinPoint, Timeout timeout) throws Throwable {
        long timeoutMs = timeout.useTraceTimeout() ? TraceContextHolder.getRemainingTimeout() : timeout.value();
        if (timeoutMs <= 0) {
            log.error("链路超时预算耗尽,traceId:{}", TraceContextHolder.getTraceId());
            throw new BizException("请求处理超时");
        }
        MethodSignature signature = (MethodSignature) joinPoint.getSignature();
        CompletableFuture<Object> future = CompletableFuture.supplyAsync(() -> {
            try {
                return joinPoint.proceed();
            } catch (Throwable e) {
                throw new CompletionException(e);
            }
        }, TIMEOUT_EXECUTOR);
        try {
            long start = System.currentTimeMillis();
            Object result = future.get(timeoutMs, TimeUnit.MILLISECONDS);
            long consume = System.currentTimeMillis() - start;
            TraceContextHolder.deductTimeout(consume);
            return result;
        } catch (TimeoutException e) {
            future.cancel(true);
            log.error("接口执行超时,方法:{}, 超时时间:{}ms, traceId:{}",
                    signature.getMethod().getName(), timeoutMs, TraceContextHolder.getTraceId(), e);
            throw new BizException("请求处理超时");
        } catch (ExecutionException e) {
            throw e.getCause();
        } finally {
            future.cancel(true);
        }
    }
}

1.3.3 HTTP客户端超时配置

基于Spring Boot 3.x的RestTemplate配置,实现分层的超时控制,确保所有HTTP调用都有明确的超时设置。

package com.jam.demo.config;
import org.springframework.context.annotation.Bean;
import org.springframework.context.annotation.Configuration;
import org.springframework.http.client.ClientHttpRequestFactory;
import org.springframework.http.client.SimpleClientHttpRequestFactory;
import org.springframework.web.client.RestTemplate;
/**
 * RestTemplate配置类
 * @author ken
 */
@Configuration
public class RestTemplateConfig {
    private static final int CONNECT_TIMEOUT = 1000;
    private static final int READ_TIMEOUT = 800;
    @Bean
    public RestTemplate restTemplate(ClientHttpRequestFactory factory) {
        return new RestTemplate(factory);
    }
    @Bean
    public ClientHttpRequestFactory clientHttpRequestFactory() {
        SimpleClientHttpRequestFactory factory = new SimpleClientHttpRequestFactory();
        factory.setConnectTimeout(CONNECT_TIMEOUT);
        factory.setReadTimeout(READ_TIMEOUT);
        return factory;
    }
}

1.4 超时机制的高频避坑点

  1. 超时时间设置不合理:超时时间小于下游P99响应时间,导致频繁超时;或超时时间设置过长,无法起到故障隔离的作用。
  2. 非中断式超时:仅捕获超时异常,未中断下游执行线程,导致下游业务继续执行,引发数据不一致。
  3. 全链路超时未传递:每层调用都设置相同的超时时间,导致上游已经超时返回,下游仍在执行,出现“幽灵请求”。
  4. 资源层超时大于接口层超时:数据库查询超时、连接池获取连接的超时时间大于接口超时时间,导致接口已经超时,数据库查询仍在执行,占用数据库连接资源。
  5. 忽略重试场景的超时叠加:未考虑重试带来的总耗时增长,导致多次重试后的总耗时超过全链路超时预算。

二、重试机制:分布式调用的容错核心

2.1 重试的底层逻辑与适用边界

重试机制的核心价值,是应对分布式系统中的临时故障,通过自动重试的方式,提升请求的成功率,避免人工介入。临时故障指的是短时间内可恢复的故障,例如网络抖动、服务节点重启、GC停顿、数据库锁冲突等,这类故障的特点是单次调用失败,短时间内再次调用大概率会成功。 但重试是一把双刃剑,无节制的重试会放大故障,引发重试风暴,最终导致整个集群雪崩。因此,重试机制的设计核心,是明确重试的适用边界,制定严格的重试规范,在提升可用性的同时,避免故障放大。

2.2 重试的核心架构规范

  1. 仅可重试幂等接口:所有可重试的接口,必须保证幂等性,非幂等的写接口严禁开启自动重试,否则会导致数据重复写入、业务逻辑重复执行。

  2. 仅可重试可恢复异常:必须严格区分可重试异常与不可重试异常,仅对临时故障导致的异常进行重试。

    • 可重试异常:网络超时、连接异常、服务5xx响应、数据库锁等待超时、熔断触发的降级异常等。
    • 不可重试异常:参数校验异常、权限不足、业务逻辑异常、数据不存在、4xx响应等,这类异常无论重试多少次,都会失败。
  3. 严格限制重试次数与总耗时:重试次数必须设置上限,建议最大重试次数不超过3次;重试的总耗时(单次调用超时*重试次数+退避时间)必须小于全链路剩余超时预算,避免重试导致全链路超时。

  4. 必须使用退避策略:严禁使用无间隔的循环重试,必须使用退避策略,降低重试请求的频率,给下游服务恢复的时间。常用的退避策略包括固定退避、指数退避、随机退避,高并发场景推荐使用指数退避+随机抖动,避免重试流量的集中冲击。

  5. 重试节点隔离:RPC调用的重试,必须在不同的服务节点上进行,严禁在同一个故障节点上重复重试,避免加重故障节点的负担。

  6. 熔断兜底:必须配合熔断机制,当下游服务的失败率达到阈值时,触发熔断,停止重试,直接返回降级结果,避免重试风暴。

2.3 重试机制的落地实现

2.3.1 自定义重试注解与AOP实现

基于Spring AOP实现通用的重试切面,支持自定义重试次数、退避策略、可重试异常类型,与全链路超时预算协同。

package com.jam.demo.common.annotation;
import java.lang.annotation.*;
/**
 * 重试控制注解
 * @author ken
 */
@Target(ElementType.METHOD)
@Retention(RetentionPolicy.RUNTIME)
@Documented
public @interface Retry {
    /**
     * 最大重试次数
     */
    int maxAttempts() default 3;
    /**
     * 初始退避时间,单位毫秒
     */
    long backoffMs() default 100L;
    /**
     * 退避倍数,指数退避使用
     */
    double multiplier() default 2.0;
    /**
     * 最大退避时间,单位毫秒
     */
    long maxBackoffMs() default 1000L;
    /**
     * 可重试的异常类型
     */
    Class<? extends Throwable>[] retryFor() default {Exception.class};
    /**
     * 不可重试的异常类型
     */
    Class<? extends Throwable>[] noRetryFor() default {};
}
package com.jam.demo.common.aspect;
import com.jam.demo.common.annotation.Retry;
import com.jam.demo.common.context.TraceContextHolder;
import lombok.extern.slf4j.Slf4j;
import org.aspectj.lang.ProceedingJoinPoint;
import org.aspectj.lang.annotation.Around;
import org.aspectj.lang.annotation.Aspect;
import org.aspectj.lang.reflect.MethodSignature;
import org.springframework.stereotype.Component;
import org.springframework.util.ObjectUtils;
import java.util.Arrays;
import java.util.Random;
/**
 * 重试控制切面
 * @author ken
 */
@Slf4j
@Aspect
@Component
public class RetryAspect {
    private static final Random RANDOM = new Random();
    @Around("@annotation(retry)")
    public Object around(ProceedingJoinPoint joinPoint, Retry retry) throws Throwable {
        int maxAttempts = retry.maxAttempts();
        long backoffMs = retry.backoffMs();
        double multiplier = retry.multiplier();
        long maxBackoffMs = retry.maxBackoffMs();
        Class<? extends Throwable>[] retryFor = retry.retryFor();
        Class<? extends Throwable>[] noRetryFor = retry.noRetryFor();
        MethodSignature signature = (MethodSignature) joinPoint.getSignature();
        String methodName = signature.getDeclaringTypeName() + "." + signature.getMethod().getName();
        int attemptCount = 0;
        Throwable lastException = null;
        while (attemptCount < maxAttempts) {
            attemptCount++;
            try {
                return joinPoint.proceed();
            } catch (Throwable e) {
                lastException = e;
                if (!isRetryable(e, retryFor, noRetryFor)) {
                    log.error("不可重试异常,终止重试,方法:{}, 尝试次数:{}, traceId:{}",
                            methodName, attemptCount, TraceContextHolder.getTraceId(), e);
                    throw e;
                }
                if (attemptCount >= maxAttempts) {
                    log.error("重试次数耗尽,方法:{}, 最大重试次数:{}, traceId:{}",
                            methodName, maxAttempts, TraceContextHolder.getTraceId(), e);
                    break;
                }
                long sleepTime = calculateBackoffTime(backoffMs, multiplier, attemptCount, maxBackoffMs);
                long remainingTimeout = TraceContextHolder.getRemainingTimeout();
                if (sleepTime >= remainingTimeout) {
                    log.error("重试退避时间超过剩余超时预算,终止重试,方法:{}, 退避时间:{}, 剩余超时:{}, traceId:{}",
                            methodName, sleepTime, remainingTimeout, TraceContextHolder.getTraceId());
                    break;
                }
                log.warn("方法执行失败,触发重试,方法:{}, 尝试次数:{}, 退避时间:{}ms, traceId:{}",
                        methodName, attemptCount, sleepTime, TraceContextHolder.getTraceId(), e);
                Thread.sleep(sleepTime);
                TraceContextHolder.deductTimeout(sleepTime);
            }
        }
        throw lastException;
    }
    /**
     * 判断异常是否可重试
     * @param e 异常对象
     * @param retryFor 可重试异常列表
     * @param noRetryFor 不可重试异常列表
     * @return 是否可重试
     */
    private boolean isRetryable(Throwable e, Class<? extends Throwable>[] retryFor, Class<? extends Throwable>[] noRetryFor) {
        if (!ObjectUtils.isEmpty(noRetryFor)) {
            for (Class<? extends Throwable> clazz : noRetryFor) {
                if (clazz.isInstance(e)) {
                    return false;
                }
            }
        }
        if (ObjectUtils.isEmpty(retryFor)) {
            return true;
        }
        for (Class<? extends Throwable> clazz : retryFor) {
            if (clazz.isInstance(e)) {
                return true;
            }
        }
        return false;
    }
    /**
     * 计算退避时间,指数退避+随机抖动
     * @param backoffMs 初始退避时间
     * @param multiplier 退避倍数
     * @param attemptCount 当前重试次数
     * @param maxBackoffMs 最大退避时间
     * @return 最终退避时间
     */
    private long calculateBackoffTime(long backoffMs, double multiplier, int attemptCount, long maxBackoffMs) {
        long baseTime = (long) (backoffMs * Math.pow(multiplier, attemptCount - 1));
        long boundedTime = Math.min(baseTime, maxBackoffMs);
        long jitter = (long) (boundedTime * 0.1 * RANDOM.nextDouble());
        return boundedTime + jitter;
    }
}

2.3.2 可重试异常体系定义

package com.jam.demo.common.exception;
/**
 * 基础业务异常
 * @author ken
 */
public class BizException extends RuntimeException {
    private final String code;
    public BizException(String message) {
        super(message);
        this.code = "500";
    }
    public BizException(String code, String message) {
        super(message);
        this.code = code;
    }
    public String getCode() {
        return code;
    }
}
package com.jam.demo.common.exception;
/**
 * 可重试异常
 * @author ken
 */
public class RetryableException extends BizException {
    public RetryableException(String message) {
        super("503", message);
    }
    public RetryableException(String code, String message) {
        super(code, message);
    }
}
package com.jam.demo.common.exception;
/**
 * 不可重试异常
 * @author ken
 */
public class NonRetryableException extends BizException {
    public NonRetryableException(String message) {
        super("400", message);
    }
    public NonRetryableException(String code, String message) {
        super(code, message);
    }
}

2.4 重试机制的高频避坑点

  1. 非幂等接口开启重试:这是最严重的生产事故隐患,非幂等的写接口重试,会导致订单重复创建、支付重复执行、数据重复插入等严重业务问题。
  2. 重试风暴:多个上游服务同时对故障下游服务进行重试,重试流量放大数倍,导致下游服务彻底被打挂,故障范围扩大。例如3个上游服务,每个设置3次重试,故障时会产生9倍的流量冲击。
  3. 无间隔循环重试:未使用退避策略,失败后立即重试,导致下游服务没有恢复时间,故障持续恶化。
  4. 同一个节点重复重试:RPC调用时,在同一个故障节点上多次重试,加重故障节点的负载,导致节点彻底宕机。
  5. 重试异常类型错误:对不可重试的业务异常进行重试,例如参数错误、余额不足,不仅无法解决问题,还会浪费系统资源。
  6. 重试总耗时超过全链路超时:未考虑重试的总耗时,导致多次重试后,上游服务已经超时返回,重试请求仍在执行,引发数据不一致。

三、幂等设计:分布式调用的最终兜底

3.1 幂等的底层逻辑与核心价值

幂等性的数学定义是:f(f(x)) = f(x),即任意多次执行所产生的影响,均与一次执行的影响完全相同。在分布式系统中,幂等性是保证数据一致性的核心基础,无论是重试机制、消息重复投递、用户重复提交,还是网络超时导致的重复请求,最终都需要依靠幂等设计来保证业务数据的正确性。 没有幂等性的保障,重试机制就是灾难,分布式系统的一致性就无从谈起。架构级规范要求:所有的写接口,必须设计幂等性;所有可重试的接口,必须保证幂等性。

3.2 幂等设计的核心架构规范

  1. 全局唯一幂等键原则:幂等设计的核心是选择全局唯一的幂等键,幂等键必须能够唯一标识一次业务请求,且在整个分布式链路中保持不变。常用的幂等键包括:订单号、流水号、请求唯一ID、用户ID+业务唯一标识组合。
  2. 先校验后执行原则:所有的幂等校验,必须在业务逻辑执行之前完成,避免业务逻辑重复执行。严禁使用“先执行业务,再判断是否重复”的反向逻辑,否则会导致业务逻辑重复执行,引发数据不一致。
  3. 并发安全原则:幂等设计必须考虑高并发场景,避免并发请求导致的幂等校验失效。“先查询后插入”的非原子操作,在高并发场景下会出现重复请求穿透的问题,必须使用原子操作保证并发安全。
  4. 业务解耦原则:幂等校验逻辑必须与业务逻辑解耦,通过架构级的统一组件实现,避免在每个业务方法中重复编写幂等代码,提升代码的可维护性。
  5. 结果复用原则:重复请求的处理,必须直接返回第一次执行的成功结果,而非返回异常,保证调用方的体验一致性。
  6. 过期清理原则:幂等数据必须设置过期时间,避免存储无限膨胀,影响系统性能。幂等数据的过期时间,必须大于业务请求的最大重试时间窗口。

3.3 幂等设计的架构级落地实现

3.3.1 数据库表结构设计

基于MySQL8.0设计通用的幂等去重表,支持全业务场景的幂等校验。

CREATE TABLE `idempotent_record` (
  `id` bigint NOT NULL AUTO_INCREMENT COMMENT '主键ID',
  `idempotent_key` varchar(128NOT NULL COMMENT '幂等键,全局唯一',
  `business_type` varchar(64NOT NULL COMMENT '业务类型',
  `request_data` text COMMENT '请求数据',
  `response_data` text COMMENT '响应结果',
  `create_time` datetime NOT NULL DEFAULT CURRENT_TIMESTAMP COMMENT '创建时间',
  `expire_time` datetime NOT NULL COMMENT '过期时间',
  PRIMARY KEY (`id`),
  UNIQUE KEY `uk_idempotent_key` (`idempotent_key`),
  KEY `idx_expire_time` (`expire_time`)
) ENGINE=InnoDB DEFAULT CHARSET=utf8mb4 COLLATE=utf8mb4_bin COMMENT='幂等去重表';

3.3.2 基于唯一约束的通用幂等组件实现

基于MyBatisPlus实现通用的幂等服务,采用MySQL唯一约束保证原子性,配合编程式事务实现幂等校验与业务执行的事务一致性。

package com.jam.demo.entity;
import com.baomidou.mybatisplus.annotation.IdType;
import com.baomidou.mybatisplus.annotation.TableId;
import com.baomidou.mybatisplus.annotation.TableName;
import io.swagger.v3.oas.annotations.media.Schema;
import lombok.Data;
import java.time.LocalDateTime;
/**
 * 幂等记录实体
 * @author ken
 */
@Data
@TableName("idempotent_record")
@Schema(description = "幂等记录实体")
public class IdempotentRecord {
    @TableId(type = IdType.AUTO)
    @Schema(description = "主键ID")
    private Long id;
    @Schema(description = "幂等键")
    private String idempotentKey;
    @Schema(description = "业务类型")
    private String businessType;
    @Schema(description = "请求数据")
    private String requestData;
    @Schema(description = "响应数据")
    private String responseData;
    @Schema(description = "创建时间")
    private LocalDateTime createTime;
    @Schema(description = "过期时间")
    private LocalDateTime expireTime;
}
package com.jam.demo.mapper;
import com.baomidou.mybatisplus.core.mapper.BaseMapper;
import com.jam.demo.entity.IdempotentRecord;
import org.apache.ibatis.annotations.Mapper;
/**
 * 幂等记录Mapper
 * @author ken
 */
@Mapper
public interface IdempotentRecordMapper extends BaseMapper<IdempotentRecord> {
}
package com.jam.demo.service;
import com.baomidou.mybatisplus.extension.service.IService;
import com.jam.demo.entity.IdempotentRecord;
import java.util.function.Supplier;
/**
 * 幂等服务接口
 * @author ken
 */
public interface IdempotentService extends IService<IdempotentRecord> {
    /**
     * 幂等执行方法
     * @param idempotentKey 幂等键
     * @param businessType 业务类型
     * @param supplier 业务执行逻辑
     * @param expireDays 过期天数
     * @return 业务执行结果
     */
    <T> T execute(String idempotentKey, String businessType, Supplier<T> supplier, int expireDays);
}
package com.jam.demo.service.impl;
import com.alibaba.fastjson2.JSON;
import com.baomidou.mybatisplus.core.conditions.query.LambdaQueryWrapper;
import com.baomidou.mybatisplus.extension.service.impl.ServiceImpl;
import com.jam.demo.entity.IdempotentRecord;
import com.jam.demo.mapper.IdempotentRecordMapper;
import com.jam.demo.service.IdempotentService;
import com.jam.demo.common.exception.BizException;
import lombok.extern.slf4j.Slf4j;
import org.springframework.stereotype.Service;
import org.springframework.transaction.PlatformTransactionManager;
import org.springframework.transaction.TransactionDefinition;
import org.springframework.transaction.TransactionStatus;
import org.springframework.transaction.support.DefaultTransactionDefinition;
import org.springframework.util.ObjectUtils;
import org.springframework.util.StringUtils;
import java.time.LocalDateTime;
import java.util.function.Supplier;
/**
 * 幂等服务实现类
 * @author ken
 */
@Slf4j
@Service
public class IdempotentServiceImpl extends ServiceImpl<IdempotentRecordMapper, IdempotentRecord> implements IdempotentService {
    private final PlatformTransactionManager transactionManager;
    public IdempotentServiceImpl(PlatformTransactionManager transactionManager) {
        this.transactionManager = transactionManager;
    }
    @Override
    public <T> T execute(String idempotentKey, String businessType, Supplier<T> supplier, int expireDays) {
        if (!StringUtils.hasText(idempotentKey)) {
            throw new BizException("幂等键不能为空");
        }
        if (!StringUtils.hasText(businessType)) {
            throw new BizException("业务类型不能为空");
        }
        if (expireDays <= 0) {
            expireDays = 7;
        }
        IdempotentRecord existRecord = getByIdempotentKey(idempotentKey);
        if (!ObjectUtils.isEmpty(existRecord)) {
            log.info("重复请求,直接返回历史结果,幂等键:{}, 业务类型:{}", idempotentKey, businessType);
            return JSON.parseObject(existRecord.getResponseData(), Object.class);
        }
        DefaultTransactionDefinition def = new DefaultTransactionDefinition();
        def.setPropagationBehavior(TransactionDefinition.PROPAGATION_REQUIRED);
        def.setIsolationLevel(TransactionDefinition.ISOLATION_READ_COMMITTED);
        TransactionStatus status = transactionManager.getTransaction(def);
        try {
            IdempotentRecord record = new IdempotentRecord();
            record.setIdempotentKey(idempotentKey);
            record.setBusinessType(businessType);
            record.setCreateTime(LocalDateTime.now());
            record.setExpireTime(LocalDateTime.now().plusDays(expireDays));
            boolean saveSuccess = save(record);
            if (!saveSuccess) {
                transactionManager.rollback(status);
                existRecord = getByIdempotentKey(idempotentKey);
                if (!ObjectUtils.isEmpty(existRecord)) {
                    log.info("并发请求,幂等校验生效,幂等键:{}, 业务类型:{}", idempotentKey, businessType);
                    return JSON.parseObject(existRecord.getResponseData(), Object.class);
                }
                throw new BizException("幂等记录保存失败");
            }
            T result = supplier.get();
            record.setResponseData(JSON.toJSONString(result));
            updateById(record);
            transactionManager.commit(status);
            return result;
        } catch (Exception e) {
            transactionManager.rollback(status);
            log.error("幂等执行异常,幂等键:{}, 业务类型:{}", idempotentKey, businessType, e);
            throw e;
        }
    }
    /**
     * 根据幂等键查询记录
     * @param idempotentKey 幂等键
     * @return 幂等记录
     */
    private IdempotentRecord getByIdempotentKey(String idempotentKey) {
        LambdaQueryWrapper<IdempotentRecord> wrapper = new LambdaQueryWrapper<>();
        wrapper.eq(IdempotentRecord::getIdempotentKey, idempotentKey);
        return getOne(wrapper);
    }
}

3.3.3 基于AOP的注解式幂等实现

自定义幂等注解,通过AOP实现业务代码与幂等逻辑的完全解耦,架构级统一处理。

package com.jam.demo.common.annotation;
import java.lang.annotation.*;
/**
 * 幂等控制注解
 * @author ken
 */
@Target(ElementType.METHOD)
@Retention(RetentionPolicy.RUNTIME)
@Documented
public @interface Idempotent {
    /**
     * 幂等键SpEL表达式,用于从请求参数中提取幂等键
     */
    String key();
    /**
     * 业务类型
     */
    String businessType();
    /**
     * 幂等记录过期天数
     */
    int expireDays() default 7;
}
package com.jam.demo.common.aspect;
import com.jam.demo.common.annotation.Idempotent;
import com.jam.demo.common.context.TraceContextHolder;
import com.jam.demo.service.IdempotentService;
import lombok.extern.slf4j.Slf4j;
import org.aspectj.lang.ProceedingJoinPoint;
import org.aspectj.lang.annotation.Around;
import org.aspectj.lang.annotation.Aspect;
import org.aspectj.lang.reflect.MethodSignature;
import org.springframework.core.LocalVariableTableParameterNameDiscoverer;
import org.springframework.expression.EvaluationContext;
import org.springframework.expression.Expression;
import org.springframework.expression.spel.standard.SpelExpressionParser;
import org.springframework.expression.spel.support.StandardEvaluationContext;
import org.springframework.stereotype.Component;
import org.springframework.util.StringUtils;
import java.lang.reflect.Method;
/**
 * 幂等控制切面
 * @author ken
 */
@Slf4j
@Aspect
@Component
public class IdempotentAspect {
    private static final SpelExpressionParser PARSER = new SpelExpressionParser();
    private static final LocalVariableTableParameterNameDiscoverer DISCOVERER = new LocalVariableTableParameterNameDiscoverer();
    private final IdempotentService idempotentService;
    public IdempotentAspect(IdempotentService idempotentService) {
        this.idempotentService = idempotentService;
    }
    @Around("@annotation(idempotent)")
    public Object around(ProceedingJoinPoint joinPoint, Idempotent idempotent) throws Throwable {
        String keySpel = idempotent.key();
        String businessType = idempotent.businessType();
        int expireDays = idempotent.expireDays();
        MethodSignature signature = (MethodSignature) joinPoint.getSignature();
        Method method = signature.getMethod();
        Object[] args = joinPoint.getArgs();
        String[] paramNames = DISCOVERER.getParameterNames(method);
        String idempotentKey;
        if (StringUtils.hasText(keySpel)) {
            EvaluationContext context = new StandardEvaluationContext();
            if (paramNames != null && paramNames.length > 0) {
                for (int i = 0; i < paramNames.length; i++) {
                    context.setVariable(paramNames[i], args[i]);
                }
            }
            Expression expression = PARSER.parseExpression(keySpel);
            Object keyValue = expression.getValue(context);
            if (keyValue == null) {
                log.error("幂等键提取失败,SpEL表达式:{}, traceId:{}", keySpel, TraceContextHolder.getTraceId());
                throw new IllegalArgumentException("幂等键不能为空");
            }
            idempotentKey = keyValue.toString();
        } else {
            idempotentKey = TraceContextHolder.getTraceId();
        }
        return idempotentService.execute(idempotentKey, businessType, () -> {
            try {
                return joinPoint.proceed();
            } catch (Throwable e) {
                throw new RuntimeException(e);
            }
        }, expireDays);
    }
}

3.3.4 其他幂等方案的适用场景与实现

  1. 基于状态机的幂等:适用于有明确状态流转的业务场景,通过更新时的状态条件判断实现幂等,仅当状态符合预期时才会执行更新,多次执行仅生效一次。

    UPDATE `order` SET `status` = 2`pay_time` = NOW() WHERE `order_no` = #{orderNo} AND `status` = 1;
    
  2. 基于乐观锁的幂等:适用于更新操作,通过版本号机制实现,避免并发更新导致的数据不一致,仅当版本号匹配时才会执行更新。

    UPDATE `product` SET `stock` = `stock` - 1`version` = `version` + 1 WHERE `id` = #{id} AND `version` = #{oldVersion} AND `stock` > 0;
    
  3. 基于分布式锁的幂等:适用于高并发场景,通过分布式锁保证同一时间只有一个请求执行,配合幂等记录实现结果复用,避免并发请求穿透。

3.4 幂等设计的高频避坑点

  1. 幂等键选择错误:幂等键不具备全局唯一性,例如仅使用用户ID作为幂等键,导致用户的不同请求被判定为重复请求;或使用时间戳作为幂等键,导致并发请求的幂等键重复。
  2. 并发场景下的幂等失效:采用“先查询后插入”的非原子操作,高并发场景下,多个请求同时查询到无记录,同时执行业务逻辑,导致重复数据插入。
  3. 幂等逻辑与业务逻辑强耦合:在每个业务方法中重复编写幂等代码,代码冗余度高,可维护性差,容易出现遗漏和错误。
  4. 幂等数据无过期机制:幂等记录无限期存储,导致表数据量持续增长,查询性能下降,最终影响系统稳定性。
  5. 重复请求返回异常:重复请求时直接抛出“重复提交”异常,而非返回第一次执行的成功结果,导致调用方处理逻辑复杂,体验不一致。
  6. 忽略事务边界:幂等校验与业务逻辑不在同一个事务中,导致幂等校验通过后,事务提交失败,重复请求无法被拦截。

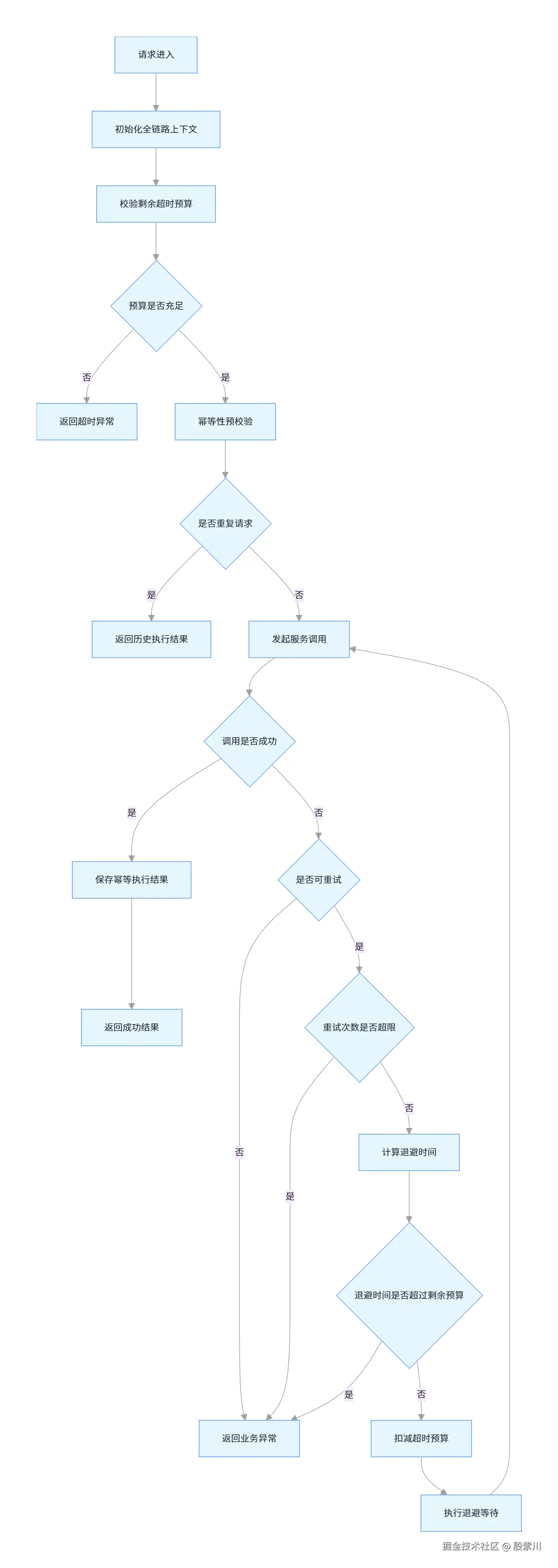
四、三大能力的架构级协同体系

超时、重试、幂等三者并非孤立的技术点,而是一套环环相扣的架构级体系,三者的协同设计,是分布式调用稳定性的核心。

4.1 核心协同规范

  1. 超时预算是总纲:全链路超时预算是所有设计的总纲,重试的总耗时、单次调用的超时时间,都必须在剩余超时预算范围内,避免超时预算耗尽导致的请求失败。
  2. 幂等是重试的前提:所有开启重试的接口,必须先保证幂等性,没有幂等保障的重试,绝对禁止开启。
  3. 重试是超时的补充:超时触发后,只有符合可重试条件的请求,才会触发重试,重试是为了解决超时导致的临时故障,而非替代超时控制。
  4. 全链路上下文透传:traceId、超时预算、幂等键必须在全链路中透传,确保每一层的调用都能获取到完整的上下文信息,实现协同控制。

4.2 协同落地的业务示例

以订单创建接口为例,完整展示三大能力的协同使用。

package com.jam.demo.controller;
import com.jam.demo.common.annotation.Idempotent;
import com.jam.demo.common.annotation.Retry;
import com.jam.demo.common.annotation.Timeout;
import com.jam.demo.common.context.TraceContextHolder;
import com.jam.demo.common.result.Result;
import com.jam.demo.dto.OrderCreateDTO;
import com.jam.demo.service.OrderService;
import com.jam.demo.common.exception.RetryableException;
import io.swagger.v3.oas.annotations.Operation;
import io.swagger.v3.oas.annotations.tags.Tag;
import lombok.extern.slf4j.Slf4j;
import org.springframework.web.bind.annotation.*;
/**
 * 订单控制器
 * @author ken
 */
@Slf4j
@RestController
@RequestMapping("/order")
@Tag(name = "订单管理", description = "订单相关接口")
public class OrderController {
    private final OrderService orderService;
    public OrderController(OrderService orderService) {
        this.orderService = orderService;
    }
    @PostMapping("/create")
    @Operation(summary = "创建订单", description = "创建订单接口,支持超时、重试、幂等控制")
    @Timeout(value = 1000L, useTraceTimeout = true)
    @Idempotent(key = "#orderCreateDTO.orderNo", businessType = "ORDER_CREATE", expireDays = 30)
    @Retry(maxAttempts = 3, backoffMs = 100L, multiplier = 2.0, retryFor = {RetryableException.class})
    public Result<String> createOrder(@RequestBody OrderCreateDTO orderCreateDTO) {
        log.info("开始创建订单,订单号:{}, traceId:{}", orderCreateDTO.getOrderNo(), TraceContextHolder.getTraceId());
        String orderId = orderService.createOrder(orderCreateDTO);
        return Result.success(orderId);
    }
}
package com.jam.demo.dto;
import io.swagger.v3.oas.annotations.media.Schema;
import lombok.Data;
import java.math.BigDecimal;
/**
 * 订单创建DTO
 * @author ken
 */
@Data
@Schema(description = "订单创建请求参数")
public class OrderCreateDTO {
    @Schema(description = "订单号,全局唯一", requiredMode = Schema.RequiredMode.REQUIRED)
    private String orderNo;
    @Schema(description = "用户ID", requiredMode = Schema.RequiredMode.REQUIRED)
    private Long userId;
    @Schema(description = "商品ID", requiredMode = Schema.RequiredMode.REQUIRED)
    private Long productId;
    @Schema(description = "购买数量", requiredMode = Schema.RequiredMode.REQUIRED)
    private Integer quantity;
    @Schema(description = "订单金额", requiredMode = Schema.RequiredMode.REQUIRED)
    private BigDecimal amount;
}

五、生产级全链路最佳实践

5.1 全链路可观测性建设

基于traceId实现全链路的日志追踪,对超时率、重试次数、幂等拦截次数、调用成功率等核心指标进行监控,设置对应的告警阈值,及时发现线上问题。核心监控指标包括:接口超时率、重试触发次数、幂等拦截次数、调用成功率、平均响应时间、P99响应时间。

5.2 统一的异常体系与降级策略

明确区分可重试异常与不可重试异常,建立统一的异常处理体系,针对不同的异常类型,制定对应的降级策略。当服务出现故障时,优先返回兜底数据,而非抛出异常,保证系统的可用性。

5.3 熔断机制的配合

配合熔断组件实现熔断机制,当下游服务的失败率达到阈值时,触发熔断,停止重试和调用,直接返回降级结果,避免重试风暴和故障扩大。熔断恢复后,再逐步恢复调用和重试。

5.4 压测与灰度验证

上线前必须针对超时、重试、幂等场景进行全量压测,验证高并发场景下的系统稳定性和幂等有效性。上线时采用灰度发布,先在小流量范围内验证策略的有效性,再逐步全量发布,避免线上故障。

5.5 规范落地与团队共识

将超时、重试、幂等的设计规范,纳入团队的开发规范中,通过代码评审、静态代码扫描等方式,确保规范的落地执行。同时,通过培训和案例分享,让团队所有成员都理解三大能力的底层逻辑和设计规范,从根源上避免分布式调用的稳定性问题。

分布式系统的稳定性,从来都不是靠单点的技术优化,而是靠一套完整的架构级规范体系。超时控制划定了请求的生死线,重试机制提升了临时故障的容错能力,幂等设计保证了数据一致性的最终兜底。只有将三者深度协同,从架构设计阶段就纳入规范,才能从根源上解决分布式调用的稳定性问题,构建出高可用、高可靠的分布式系统。

项目核心依赖配置

<dependencies>
    <dependency>
        <groupId>org.springframework.boot</groupId>
        <artifactId>spring-boot-starter-web</artifactId>
        <version>3.2.4</version>
    </dependency>
    <dependency>
        <groupId>org.springframework.boot</groupId>
        <artifactId>spring-boot-starter-aop</artifactId>
        <version>3.2.4</version>
    </dependency>
    <dependency>
        <groupId>org.springframework.boot</groupId>
        <artifactId>spring-boot-starter-data-redis</artifactId>
        <version>3.2.4</version>
    </dependency>
    <dependency>
        <groupId>org.springframework.boot</groupId>
        <artifactId>spring-boot-starter-jdbc</artifactId>
        <version>3.2.4</version>
    </dependency>
    <dependency>
        <groupId>com.baomidou</groupId>
        <artifactId>mybatis-plus-boot-starter</artifactId>
        <version>3.5.6</version>
    </dependency>
    <dependency>
        <groupId>com.mysql</groupId>
        <artifactId>mysql-connector-j</artifactId>
        <version>8.0.36</version>
    </dependency>
    <dependency>
        <groupId>org.projectlombok</groupId>
        <artifactId>lombok</artifactId>
        <version>1.18.30</version>
        <scope>provided</scope>
    </dependency>
    <dependency>
        <groupId>com.alibaba.fastjson2</groupId>
        <artifactId>fastjson2</artifactId>
        <version>2.0.48</version>
    </dependency>
    <dependency>
        <groupId>com.google.guava</groupId>
        <artifactId>guava</artifactId>
        <version>33.1.0-jre</version>
    </dependency>
    <dependency>
        <groupId>org.springframework.retry</groupId>
        <artifactId>spring-retry</artifactId>
        <version>2.0.5</version>
    </dependency>
    <dependency>
        <groupId>org.redisson</groupId>
        <artifactId>redisson-spring-boot-starter</artifactId>
        <version>3.27.0</version>
    </dependency>
    <dependency>
        <groupId>org.springdoc</groupId>
        <artifactId>springdoc-openapi-starter-webmvc-ui</artifactId>
        <version>2.5.0</version>
    </dependency>
    <dependency>
        <groupId>com.alibaba</groupId>
        <artifactId>transmittable-thread-local</artifactId>
        <version>2.14.2</version>
    </dependency>
</dependencies>