2025跨境电商全球化与合规运营报告:市场趋势、税务新政、投诉洞察 | 附140+份报告PDF、数据、可视化模板汇总下载

82 阅读25分钟

原文 链接 **:tecdat.cn/?p=45265
原文出处:拓端抖音号@拓端tecdat
封面


关于分析师

在此对Dawei Zhou对本文所作的贡献表示诚挚感谢,他在麦吉尔大学完成了计算机科学与统计专业的学士学位,专注数据分析与商业智能领域。擅长 Python 、R、SQL等数据分析工具,曾在多家咨询公司参与跨境电商数据分析项目,为出海企业提供市场进入策略与合规优化建议。


2025年的跨境电商,正从“流量红利”的蛮荒时代步入“合规与效率”的精细化运营新周期。过去一年,全球零售电商销售额突破6.4万亿美元,其中跨境电商以15%的年复合增长率成为核心引擎。但机遇背后暗流涌动:国家税务总局三大新政(15号、16号、17号公告)让税务透明化成为生死线;美国市场小家电品类增速超27%,但中国卖家在高端市场渗透率不足10%;平台“仅退款”规则引发超35%的客诉纠纷,治理与增长如何平衡?

本报告洞察基于《世界互联网大会:2025世界互联网大会跨境电商实践案例集》《网经社:2025年度中国跨境电商投诉数据与典型案例报告》和文末140份跨境电商行业研究报告及数据,本文完整报告数据图表和文末140份最新参考报告合集已分享在交流群,阅读原文查看、进群咨询,定制数据、报告和800+行业人士共同交流和成长。


一、全球市场:存量博弈下的结构性机会

2025年全球电商进入稳健增长期,但增速换挡。全球零售电商销售额预计达6.419万亿美元,同比增长6.8%;全球网购用户突破27.7亿人。更具活力的跨境电商成为增量主角,规模从2025年的5512亿美元预计增至2034年的2万亿美元,CAGR达15.44%。

(此处插入全球电商核心指标对比多边形条形图表1)
全球电商核心指标对比多边形条形图表1 数据EXCEL及图表PDF模板已分享到会员群

3秒解读:市场总盘子还在扩大,但增量主要靠跨境电商拉动。
行动建议:出口卖家可关注东南亚、拉美等CAGR超15%的新兴市场;平台方需加码跨境基建。

从区域看,北美和欧洲市场规模分别达1.63万亿和1.08万亿美元,CAGR约18%;东南亚、中东、拉美虽基数小,但增速均超10%,其中中东受社交电商驱动增长最快。

(此处插入全球主要区域市场规模增长率气泡图表2)
全球主要区域市场规模增长率气泡图表2 数据EXCEL及图表PDF模板已分享到会员群


二、平台治理:消费者权益与商家利益的钢丝绳

“电诉宝”数据显示,2025年跨境电商投诉TOP10中,退款问题(17.98%)和任意仅退款(17.42%)合计超35%,平台规则天平过度倾向消费者,导致商家生存压力激增。商品质量、退换货难等传统问题依然顽固。

(此处插入跨境电商投诉问题横向条形图表3)
跨境电商投诉问题横向条形图表3 数据EXCEL及图表PDF模板已分享到会员群

清华大学《2025年跨境电商平台治理体系创新白皮书》以敦煌网为例:2023年实施分级治理后,低层级商家纠纷率下降3.7个百分点,退款率下降11.87%,上新率提升27.89%。这说明精细化治理能化矛盾为动力。

(此处插入敦煌网治理成效横向条形图表4)
敦煌网治理成效横向条形图表4 数据EXCEL及图表PDF模板已分享到会员群


相关文章

专题:2025年游戏科技的 AI 革新研究报告:全球市场趋势研究报告|附130+份报告PDF、数据仪表盘汇总下载

原文链接:tecdat.cn/?p=44082


三、AI重塑人货场:从效率工具到增长引擎

AI正从辅助工具升级为电商核心竞争力。全球AI购物助手市场规模预计从2025年的42亿美元增至2032年的221亿美元(CAGR 26.8%);消费者中77%期待虚拟试穿、76%期待AI购物助手、72%期待语音搜索。

(此处插入AI电商应用市场规模期待度组合图表5)
AI电商应用市场规模期待度组合图表5 数据EXCEL及图表PDF模板已分享到会员群

实践中,AI已渗透全链路:焦点科技“AI麦可”使商机转化率提升35%;美图设计室将商品图成本压缩至1/5;速卖通Marco让广告成本降低8%、ROI提升5%。

(此处插入AI效能提升刻度线图表6)
AI效能提升刻度线图表6 数据EXCEL及图表PDF模板已分享到会员群

3秒解读:AI不是噱头,而是实实在在的降本增效工具。
行动建议:中小卖家优先试用 AI生成 **商品图、Listing文案;中型卖家可部署AI客服+智能投放;大卖需自研或定制AI模型建立壁垒。


四、物流仓储:海外仓成新增长极

沙利文报告显示,中国跨境电商市场规模从2020年1.69万亿元增至2025年2.87万亿元,出口占比79%。物流模式中,海外仓占比从2020年40%升至2025年54%,预计2029年达58%,实现对直邮模式的反超。

(此处插入中国跨境电商市场规模及结构组合图表7)
中国跨境电商市场规模及结构组合图表7 数据EXCEL及图表PDF模板已分享到会员群

(此处插入物流模式占比堆叠面积图表8)
物流模式占比堆叠面积图表8 数据EXCEL及图表PDF模板已分享到会员群

WMS(仓储管理系统)作为海外仓核心,市场规模从2020年13.2亿元增至2025年32.5亿元,预计2029年达78.6亿元,CAGR 24.6%。领星以33%份额居首,易仓、店小秘紧随其后。

WMS市场规模阴影条形图表9 数据EXCEL及图表PDF模板已分享到会员群

(此处插入WMS市场份额圆环图表10)
WMS市场份额圆环图表10 数据EXCEL及图表PDF模板已分享到会员群

3秒解读:海外仓从“可选”变“标配”,WMS服务商迎来黄金期。
行动建议:年销超5000万的卖家尽快布局海外仓+WMS,利用9810模式享受预退税。


五、全球化布局:五大枢纽各具禀赋

派安盈白皮书指出,中国香港、新加坡、阿联酋、英国、美国是全球化关键支点。企业所得税率:香港8.25-16.5%,新加坡17%(可优惠至5-10%),阿联酋0-9%,英国25%,美国21%+州税。

(此处插入全球枢纽税率横向比例条形图表11)
全球枢纽税率横向比例条形图表11 数据EXCEL及图表PDF模板已分享到会员群

2025年税务三大新政(15号、16号、17号公告)实施,平台涉税信息报送、扣缴申报规范、预缴优化,标志透明合规时代来临。

(此处插入税务新政实施时间刻度线图表12)
税务新政实施时间刻度线图表12 数据EXCEL及图表PDF模板已分享到会员群

资本与人员流动协同:亚洲占对外投资70%、航班83%;欧洲航班占比11%已超投资占比5.4%,人员往来需求强劲。

(此处插入投资与航班分布气泡图表13)
投资与航班分布气泡图表13 数据EXCEL及图表PDF模板已分享到会员群

出入境游恢复:北京接待外国旅客量达2019年142%,免签占比73.1%,出境游恢复96%。

(此处插入出入境旅游恢复指标灰底条形图表14)
出入境旅游恢复指标灰底条形图表14 数据EXCEL及图表PDF模板已分享到会员群

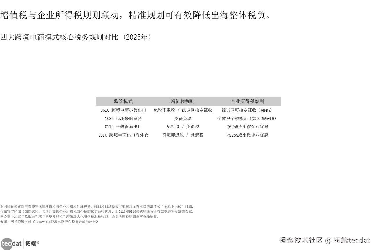
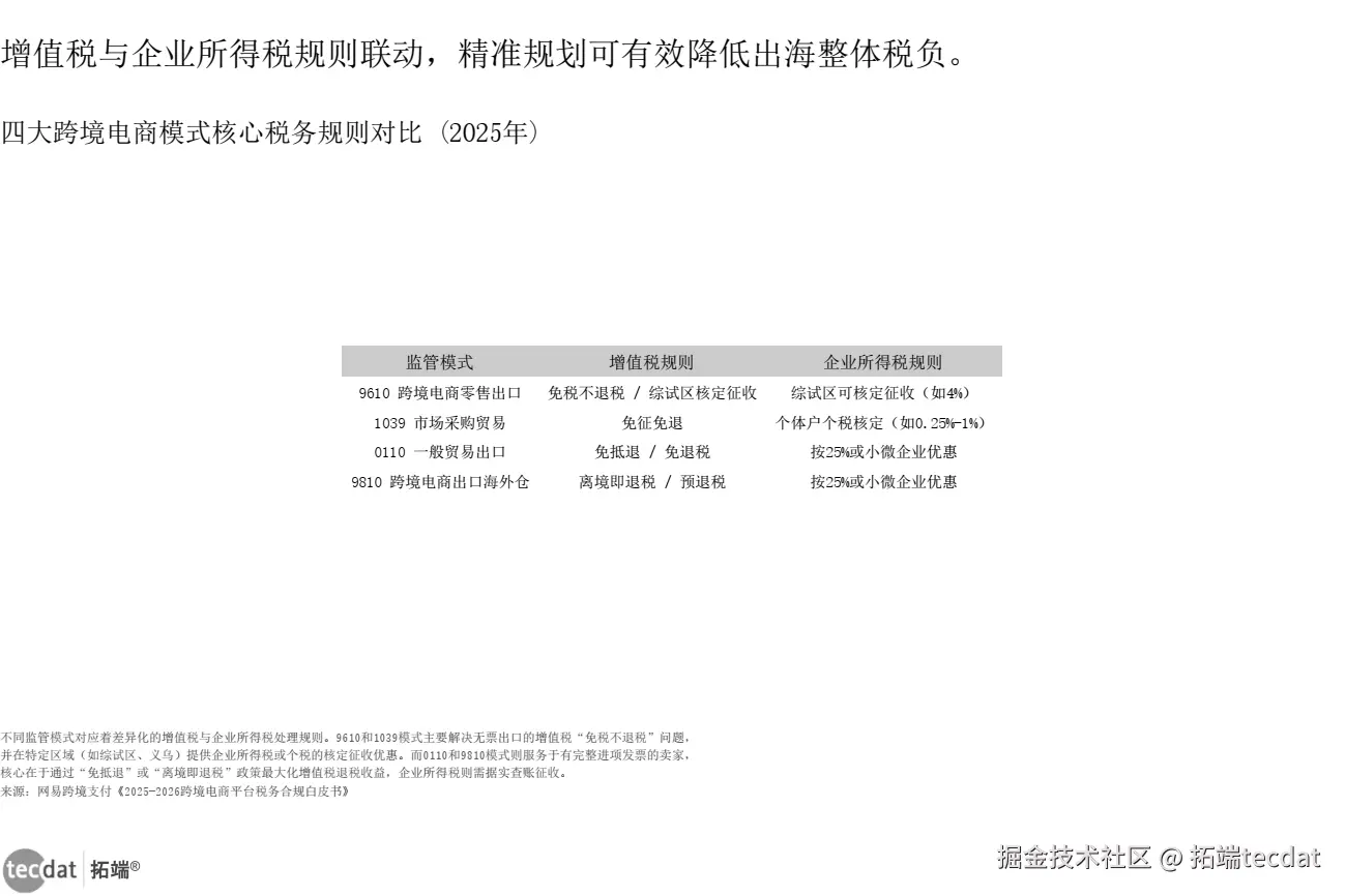
四大监管代码适用区间:9610(≤2000万)、1039(2000-5000万)、0110(≥5000万)、9810(≥1亿),税务规则各异。

(此处插入监管模式销售额区间刻度线图表15)
监管模式销售额区间刻度线图表15 数据EXCEL及图表PDF模板已分享到会员群

(此处插入税务规则对比表格图表16)
税务规则对比表格图表16 数据EXCEL及图表PDF模板已分享到会员群


六、垂直品类:美国市场消费升级

蔚云出海数据显示,2025年美国瑜伽服市场规模98亿美元,同比增长7.9%;亚马逊小家电中,地毯清洁机销售额6.56亿(+27.99%),单杯咖啡机4.4亿(+23.12%),卷发棒1.31亿(+27.82%)。

(此处插入美国品类销售额相对比例条形图表17)
美国品类销售额相对比例条形图表17 数据EXCEL及图表PDF模板已分享到会员群

(此处插入品类同比增长率灰底条形图表18)
品类同比增长率灰底条形图表18 数据EXCEL及图表PDF模板已分享到会员群

3秒解读:小家电增速远超服饰,消费升级趋势明确。
行动建议:供应链优势卖家可聚焦卷发棒、清洁机等品类,注重功能创新和场景化营销。


七、预测:中国跨境电商2030年剑指6万亿

基于2020-2029年数据线性回归,中国跨境电商市场规模预计2030年达4.91万亿元,2032年突破6.19万亿元,CAGR约10%。

(此处插入中国跨境电商市场规模预测折线图表预测)
中国跨境电商市场规模预测折线图表预测 数据EXCEL及图表PDF模板已分享到会员群


核心结论对比表

主题报告核心结论数据差异原因分析
全球市场规模AMZ123《2025跨境电商行业年度报告》2025年全球跨境电商规模5512亿美元,2034年约2万亿美元
中国市场规模沙利文《2026年中国跨境电商WMS白皮书》2025年2.87万亿元,2029年4.26万亿元沙利文数据口径为人民币,含进出口统计范围包含B2B和B2C,而AMZ123主要聚焦B2C
美国小家电增速蔚云出海系列报告卷发棒+27.82%,地毯清洁机+27.99%三者增速相近,但卷发棒基数小产品创新与线上渗透同步驱动
投诉问题占比网经社《2025年度中国跨境电商投诉数据与典型案例报告》退款问题17.98%,任意仅退款17.42%

可落地的3件事

  1. 税务合规自查:下周内登录平台后台导出2025年交易数据,对照15号公告核对身份信息与GMV,确保平台报送数据与申报一致。
  2. AI工具试点:针对主推SKU,用美图设计室或店匠AI生成一批商品图和Listing文案,A/B测试点击率变化,两周内评估效果。
  3. 海外仓选品调整:根据美国市场增速数据,将地毯清洁机、卷发棒等增速超27%的品类优先纳入海外仓备货计划,提前为Q4旺季铺货。

风险提示(及应对方案)

  • 税务数据比对风险:新政要求平台数据与申报数据差异≤5%,否则可能触发稽查。
    应对:每月导出平台结算报表,与财务软件对账;加入社群获取最新税务解读(文末扫码)。
  • 低价竞争内卷:部分品类(如卷发棒低价段)新品牌涌入,价格战侵蚀利润。
    应对:转向中高端(40−60或40−60或100+),或捆绑配件销售提升客单价。
  • 海外仓空仓风险:2025年海关严查“空仓备案”,若实际无库存可能面临预退税追缴。
    应对:确保FBA仓或第三方仓有真实库存,定期上传入库单与销售报表。

口语化解读

  • “跨境电商” ≈ 把中国货卖到国外,但现在是“用当地公司、当地仓、当地客服”卖货。
  • “9810预退税” ≈ 货刚运到海外仓就能先退税,像提前发工资。
  • “任意仅退款” ≈ 买家说退货就能退款,卖家连商品都收不回,类似“白嫖”。
  • “WMS” ≈ 仓库的“大脑”,告诉机器人和员工货在哪、怎么拣最快。

核心数据表格汇总

图表指标数据
图表1全球零售电商销售额20256.419万亿美元
图表1全球跨境电商市场规模2034E约2万亿美元
图表2北美市场CAGR17.91%
图表2拉美市场CAGR10.85%
图表3退款问题投诉占比17.98%
图表3任意仅退款占比17.42%
图表4敦煌网上新率提升27.89%
图表5消费者期待虚拟试穿77%
图表6AI建站效率提升40%
图表7中国出口跨境电商占比79%
图表82025年海外仓占比54%
图表92025年WMS市场规模32.5亿元
图表10领星WMS市场份额33%
图表11阿联酋企业所得税率0-9%
图表1215号公告实施时间2025-06-26
图表13亚洲国际航班占比83%
图表14免签入境外国人占比73.1%
图表159810模式适用销售额≥1亿元
图表169610模式增值税规则免税不退税
图表17瑜伽服美国市场规模98亿美元
图表18卷发棒同比增长27.82%

本专题内的参考报告(PDF)目录

  • 2025年卷发棒美国市场研究报告:数据驱动的跨境电商品牌化转型市场指南.pdf
    2026-03-16 15:18
    2025年地毯清洁机美国市场研究报告——数据驱动的跨境电商品牌化转型市场指南.pdf
    2026-03-15 16:26
    2025年单杯咖啡机美国市场研究报告——数据驱动的跨境电商品牌化转型市场指南.pdf
    2026-03-15 16:26
    我们为什么看好国际航线?资本流动与跨境交往共振,国际航线增长迎来新篇章.pdf
    2026-03-13 15:38
    网经社:2025年度中国跨境电商投诉数据与典型案例报告.pdf
    2026-03-10 16:23
    跨境资产配置产业链系列研究(一):全球战略资产配置新框架.pdf
    2026-02-14 15:38
    沙利文:2026年中国跨境电商WMS白皮书.pdf
    2026-02-08 10:13
    央行数字货币跨境应用动态及数字人民币实践前瞻.pdf
    2026-02-04 16:33
    非银金融行业深度报告:海南全岛封关运作,跨境资管空间广阔.pdf
    2026-01-28 15:50
    AMZ123《2025跨境电商行业年度报告》.pdf
    2026-01-27 15:55
    2026全球瑜伽服市场洞察报告-大数跨境.pdf
    2026-01-21 17:38
    网易跨境支付:2025-2026跨境电商平台税务合规白皮书.pdf
    2026-01-16 15:08
    2025年中国跨境卖家全球化布局白皮书-派安盈.pdf
    2026-01-12 15:22
    2025年中国跨境电商营销服务行业报告-全托管一站式营销服务兴起.pdf
    2026-01-06 16:01
    2025年跨境电商平台治理体系创新白皮书-清华大学.pdf
    2026-01-03 10:35
    大灣區跨境養老意見調查研究報告.pdf
    2025-12-31 15:51
    通过CLCA释放第一方数据价值驱动跨境企业营销表现提升-Meta.pdf
    2025-12-31 15:46
    2025构建 “一带一路”数据信任共同体:跨境可信数据空间发展白皮书.pdf
    2025-12-28 09:05
    2025年通过CLCA释放第一方数据价值驱动跨境企业营销表现提升报告.pdf
    2025-12-23 15:47
    开放群岛:跨境数据流通合规与技术应用白皮书(2025).pdf
    2025-12-22 15:04
    2025年中国跨境物流行业市场研究报告.pdf
    2025-12-12 17:01
    2025年跨境电商出海国别指南(英国)-PayPal.pdf
    2025-12-09 16:21
    2025杭州市机电、跨境电商企业国际化经营风控法务指引.pdf
    2025-12-05 16:49
    2025年跨境电商供应链重构与海外仓布局策略报告.pdf
    2025-11-30 09:21
    世界旅游联盟:2024-2025年跨境旅游消费趋势研究报告.pdf
    2025-11-26 15:48
    《跨境金融便民手册》(2025年版).pdf
    2025-11-24 14:59
    2025年AI时代跨境业务反欺诈挑战与应对之策研究报告.pdf
    2025-11-22 16:32
    法大大:2025中国企业出海:跨境用工合规白皮书.pdf
    2025-11-19 15:28
    大数跨境:2025黑五网一消费趋势研究报告.pdf
    2025-11-19 15:27
    上交所:2025上市公司跨境并购典型案例汇编.pdf
    2025-11-17 15:16
    大数跨境:2025柳编产业出海趋势分析.pdf
    2025-11-10 13:48
    沙利文:2025年中国跨境电商ERP市场研究报告.pdf
    2025-11-07 16:30
    TikTokShop跨境电商全托管黑五大促官方备战指南.pdf
    2025-11-06 16:38
    大数跨境:2025家居神器出海研究报告.pdf
    2025-10-29 16:29
    世界互联网大会:2025世界互联网大会跨境电商实践案例集.pdf
    2025-10-29 16:28
    PayPal:2025年跨境电商出海国别指南(德国).pdf
    2025-10-28 16:33
    2025年中国跨境电商+产业带数据报告-卖家精灵.pdf
    2025-10-23 16:25
    探迹科技:2025年跨境物流行业发展趋势报告.pdf
    2025-10-23 16:25
    编制东方美学,走向世界:探索柳编产业出海机遇-大数跨境.pdf
    2025-10-22 15:29
    大数跨境:2025营养健康产品出海趋势观察.pdf
    2025-10-21 16:59
    非银金融行业现代投资银行进化系列之四:掘金跨境资管,以香港为例.pdf
    2025-10-20 14:47
    2025年基于电信运营商区块链基础设施的跨境可信数据空间技术白皮书.pdf
    2025-10-14 15:29
    中国银行全球经济金融展望报告(2025年第4季度):全球经济增长显现韧性,跨境资本流动呈现新特征.pdf
    2025-09-27 19:53
    国家税务总局:2024跨境电商出口海外仓出口退(免)税操作指引.pdf
    2025-09-17 16:31
    2025中国出口跨境电商白皮书——产品创新出海品牌五十强.pdf
    2025-09-15 15:55
    2024跨境电商产品创新能力白皮书-效度出海.pdf
    2025-09-15 15:53
    2025年B2B企业跨境出海的营销挑战与获客机遇白皮书.pdf
    2025-09-05 16:54
    大湾区跨境电商供应链金融发展与安全白皮书(2025).pdf
    2025-09-03 16:53
    全球关税影响下跨境电商表现与趋势展望:2025年Prime Day复盘及趋势总结-Flywheel飞未.pdf
    2025-09-01 16:28
    2023年跨境电商行业深度研究报告.pdf
    2025-09-01 16:25
    2025年第五届CHWE出海网全球跨境电商展观展手册.pdf
    2025-08-30 16:22
    2025年全球跨境支付服务行业洞察报告.pdf
    2025-08-29 16:27
    大数跨境&LoveAd爱竞:2025俄罗斯电商市场洞察报告.pdf
    2025-08-28 16:43
    FXC Intelligence:2025年跨境支付中的稳定币状况研究报告(英文版).pdf
    2025-08-22 16:33
    亚马逊全球开店:2025年中国出口跨境电商发展趋势白皮书.pdf
    2025-08-19 15:42
    2025年跨境支付解决方案:旅游企业如何实现全球增长报告.pdf
    2025-08-16 16:48
    国信证券-竞争格局与案例分析:金融出海之跨境支付.pdf
    2025-08-16 16:40
    大数跨境:2025智能眼镜市场洞察报告.pdf
    2025-08-14 16:57
    大数跨境:2025年全球健身器材市场洞察报告.pdf
    2025-08-08 16:07
    大数跨境:2025小宠异宠用品市场洞察报告.pdf
    2025-08-06 16:18
    2025全球跨境电商供应链发展趋势报告-亿邦智库.pdf
    2025-08-06 16:17
    稳定币在大宗商品跨境贸易中的应用研究报告.pdf
    2025-08-05 15:28
    2025上半年跨境电商行业报告-AMZ123.pdf
    2025-08-04 14:54
    亚马逊云科技普华永道:2025年合规及跨境数据传输联合白皮书.pdf
    2025-07-31 16:54
    2025年从马来西亚到东南亚:电商跨境扩展实用指南.pdf
    2025-07-31 16:50
    激活新动能——跨境电商服务商网络赋能产业带增长报告.pdf
    2025-07-26 20:08
    成都跨境电商出海服务手册(2025).pdf
    2025-07-26 20:08
    小B卖家如何站在跨境电商风口上迎风飞舞-跨境电商轻量解决方案.pdf
    2025-07-24 15:58
    重庆市促进跨境贸易便利化政策措施汇编(2024版).pdf
    2025-07-24 15:56
    雨果跨境·出海中东指南.pdf
    2025-07-22 15:41
    大数跨境:2025新兴宠物用品市场洞察报告.pdf
    2025-07-20 20:08
    2025重点跨境电商平台知识产权政策及侵权处理规则汇编.pdf
    2025-07-20 20:06
    2025年产品-国家 需求一览表(跨境电商市场资料).pdf
    2025-07-20 20:04
    拼多多跨境电商Temu商业模式、空间展望及优势研判分析报告.pdf
    2025-07-15 16:26
    粤港「组装合成」模块化建筑跨境贸易指南.pdf
    2025-07-15 16:25
    鲁班跨境通:2024年度POD出海营销增长指南.pdf
    2025-07-14 16:17
    大数跨境:2025解压玩具品类洞察报告.pdf
    2025-07-11 16:09
    正南跨境-跨境快消独立站运营指南.pdf
    2025-07-09 16:12
    美区跨境自运营模式(POP)招商通案.pdf
    2025-07-04 16:25
    寰宇通汇系列二:破局与重构—国际跨境支付变局下的突围之路.pdf
    2025-07-04 16:19
    大数跨境:2025潮玩市场出海研究报告.pdf
    2025-07-03 16:38
    2025亚马逊全球开店家具工厂转型跨境指南.pdf
    2025-07-03 16:37
    2025年跨境电商DTC全阶段营销制胜白皮书.pdf
    2025-06-30 15:10
    香2024年优化跨境就医应对医疗需求报告(繁体版).pdf
    2025-06-28 17:03
    跨境快消独立站运营指南.pdf
    2025-06-26 16:49
    敦煌网:2025人工智能赋能跨境电商女性出海白皮书.pdf
    2025-06-25 16:34
    商贸零售中期策略:海外看好跨境电商,国内看好新消费beta.pdf
    2025-06-24 15:01
    “盈”风加速 东南亚聚焦-2025年跨境电商东南亚市场进入战略白皮书.pdf
    2025-06-21 17:18
    大数跨境:2025烧烤设备出海研究报告.pdf
    2025-06-14 16:44
    2025年中国跨境电商SaaS市场行业报告-艾瑞咨询.pdf
    2025-06-13 16:16
    情趣玩具品类出海指南-上海API EXPO官方合作版-雨果跨境.pdf
    2025-06-12 15:39
    大数跨境&小数汇智:2025TikTok shop新市场洞察报告.pdf
    2025-06-10 16:13
    TikTok Shop:2025东南亚跨境出海经营白皮书.pdf
    2025-05-30 17:07
    社群经济赋能女性跨境出海可持续发展白皮书.pdf
    2025-05-28 16:32
    2025年中国跨境电商中大型品牌商家ERP需求洞察报告-36Kr.pdf
    2025-05-26 16:58
    2025年“盈”风加速|欧洲聚焦:跨境电商欧洲市场进入战略白皮书.pdf
    2025-05-25 16:55
    大数跨境:2025口腔护理产品市场洞察报告.pdf
    2025-05-16 16:58
    2025年大湾区跨境养老的探索——融通、创新、未来报告.pdf
    2025-05-16 16:53
    大数跨境:2025保温杯出海市场洞察报告.pdf
    2025-04-30 17:26
    2024年放眼支付之外:跨境结账变革数字化趋势研究报告(英文版).pdf
    2025-04-30 17:21
    Airwallex空中云汇:2025年跨境支付:拓展欧洲市场的关键策略报告.pdf
    2025-04-27 13:26
    Airwallex空中云汇:2025年跨境支付:拓展香港市场的关键策略报告.pdf
    2025-04-27 13:26
    Airwallex空中云汇:2025年跨境支付:拓展澳新市场的关键策略报告.pdf
    2025-04-27 13:26
    Airwallex空中云汇:2025年跨境支付:拓展英国市场的关键策略报告.pdf
    2025-04-27 13:26
  • 以及其他140+份行业报告(完整列表进群获取)

封面