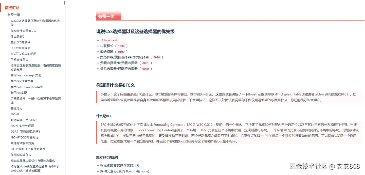
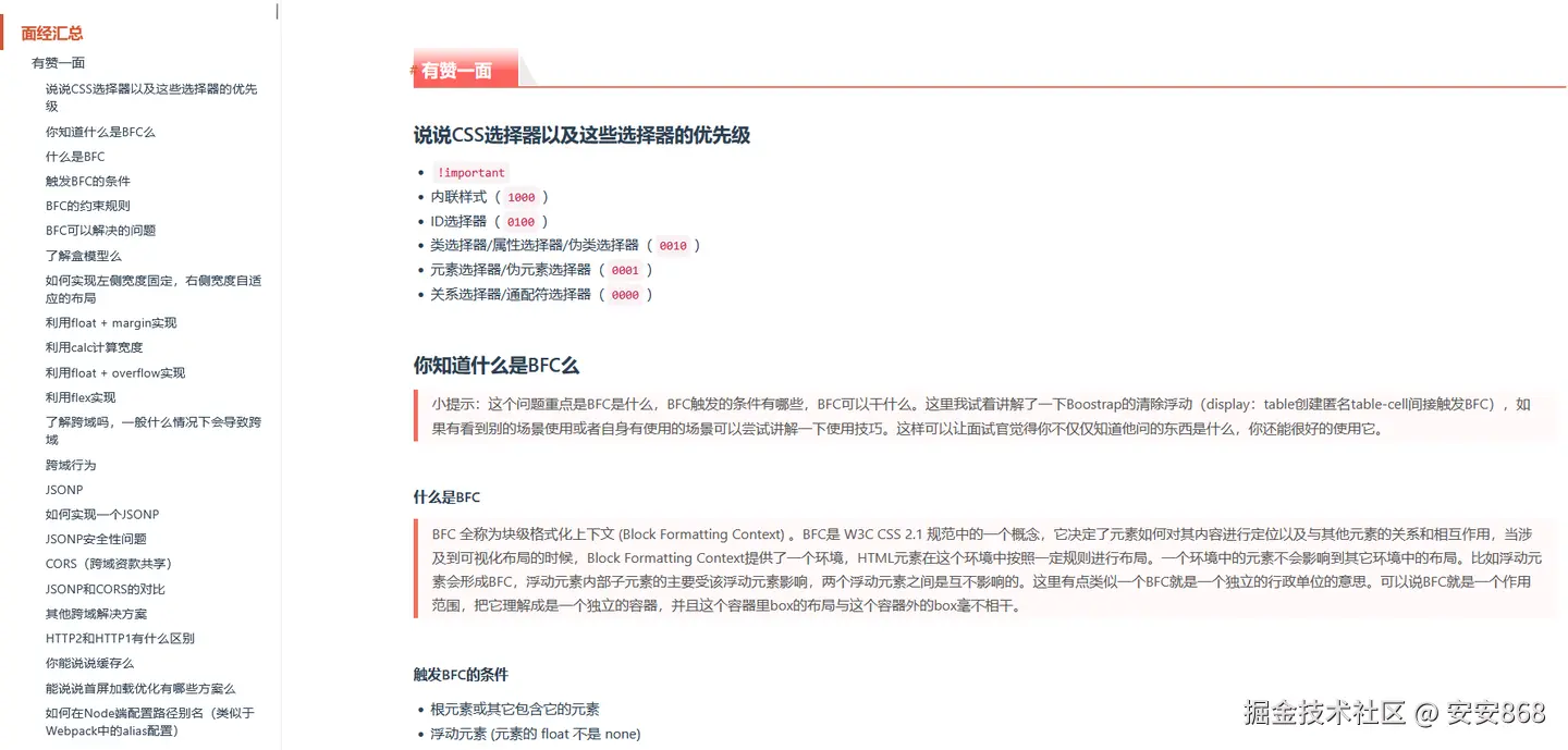
github标星no.1!堪称3月前端面试最强指南!!!

229 阅读3分钟

最近,很多准备3月春招的小伙伴都在私信我:“八股文背吐了,场景题还是不会”、“面了三家,挂了三家,心态崩了”……

说实话,2026年的前端面试,真的不一样了。

面试官不再满足于“闭包是什么”“Vue生命周期有几个”,他们开始追问: “Fiber是如何实现时间切片的?”“如果QPS峰值暴涨,前端怎么扛?”“手写一个带并发限制的Promise调度器。” 更扎心的是,AI编程普及后,基础岗位需求锐减,企业招人只看你能不能解决“AI解决不了的问题”——系统设计、架构决策、复杂性能优化。

如果你还在盲目刷题,很可能在3月的面试战场上被虐得体无完肤。

🌟 为什么说它是“3月面试最强指南”?

1. GitHub官方认证,43.9k星的真实口碑

这不是什么野鸡资料,而是GitHub上最火的前端面试项目之一——yangshun/front-end-interview-handbook,标星高达43.9k!它专为忙碌的工程师设计,涵盖HTML、CSS、JavaScript等核心领域的深度问题及答案,帮你快速查漏补缺、制定复习计划。 另有7.7k星的《前端面试复习笔记》 ,以提问方式梳理知识点,作者亲历大厂面试,内容非拼凑、质量极高。

2. 2026年3月最新面经,直击一线大厂真题

光有基础不够,还得知道当下考什么。这份指南同步收录了2026年3月最新的大厂面试真题,来自字节、腾讯、快手、小红书、百度、京东等一线互联网公司:

  • 字节跳动音视频前端一面(2026-03-03):FCP优化、ESM兼容、不定高虚拟列表
  • 腾讯前端暑期提前批(2026-03-04):跨端架构、React原理、性能优化
  • 快手春招前端一面(2026-02-09):Git协作、Vite/Webpack对比、框架选型
  • 百度前端实习一面(2026-03-11):工程化能力、事件循环、虚拟列表
  • 小红书前端一面(2026-02-03):双Token机制、Vue3响应式原理

所有题目都附带考察意图避坑指南,刷完就像提前拿到了考卷答案。

3. 高频考点全覆盖,从基础到场景题一网打尽

根据近两个月面经统计,这份指南整理了2026年高频考点,帮你精准发力:

考点出现次数
事件循环/异步9次
Vue/React响应式原理7次
虚拟列表5次
防抖节流5次
闭包5次
缓存策略4次
Promise相关4次
FCP性能优化4次
跨域/CORS4次

以下:github.com/encode-stud…

从简历投递无人问津,到面试邀约接到手软;从被面试官问到哑口无言,到侃侃而谈让考官点头——这份GitHub标星No.1的面试指南,就是无数前端人逆袭的秘密武器。

3月春招黄金期,时间不等人。与其在各种资料里迷失方向,不如用这一份经过万人验证的天花板级文档,精准拿下你梦想的Offer!