对于普通人喜欢研究产品的人,有逻辑分析,并且功能想象力,通过AI编程绝对可以创造出意想不到的产品。
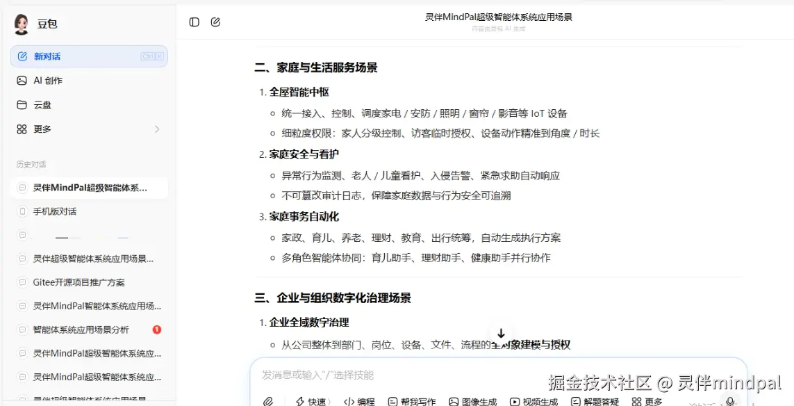
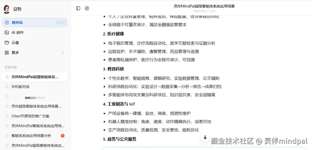
本来设计开发一个软件工具,没想到开发出了一个智能体系统,并且适用于各行各业,个人、团体、企业、医疗、机器人、政府、科研甚至量子工程、脑机接口等等。当然这也是通过AI编程不断提出不同的需要实现功能意外开发。 gitee.com/openmindpal…
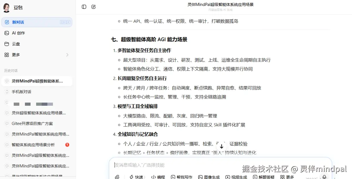
由于已经是一个智能体系统型架构,所以框架已搭建完成并且核心开发到80%以上, 但是他的应用范围和能力极限已经可以通过大模型分析给出回答了。
对于普通人喜欢研究产品的人,有逻辑分析,并且功能想象力,通过AI编程绝对可以创造出意想不到的产品。
本来设计开发一个软件工具,没想到开发出了一个智能体系统,并且适用于各行各业,个人、团体、企业、医疗、机器人、政府、科研甚至量子工程、脑机接口等等。当然这也是通过AI编程不断提出不同的需要实现功能意外开发。 gitee.com/openmindpal…
由于已经是一个智能体系统型架构,所以框架已搭建完成并且核心开发到80%以上, 但是他的应用范围和能力极限已经可以通过大模型分析给出回答了。