【亲测好用】云原生数据平台能力演示

51 阅读8分钟

导言: 作为运营人员,想快速复盘活动效果、精准定位用户需求,却总被“数据查不出”“数据断档”卡住节奏,眼睁睁错过业务窗口期;作为技术人员,耗费数天甚至数周搭建大数据集群,反复调试组件、解决兼容问题,精力全耗在底层基建上,无暇聚焦数据价值创造。

AllData数据中台集成的开源项目CloudEon作为云原生数据平台,才真正理解“让数据能力像水电一样即开即用”的含义,数据基建竟能如此高效省心。

打个比方:如果把企业数据体系比作一家大型超市,云原生数据平台CloudEon就像是超市的“智能后台中枢”,不直接面向消费者(业务决策),但能让货架(数据组件)快速上架、物资(计算存储资源)灵活调配、库存(数据流转)精准管控,让整个超市高效运转。 而传统数据平台,更像是全靠人工打理的小店,进货、摆货、盘存都要逐个上手,效率低还容易出错。

而传统数据平台,更像是全靠人工打理的小店,进货、摆货、盘存都要逐个上手,效率低还容易出错。

8 云原生数据平台.png

云原生数据平台(CloudEon)是一款适配Kubernetes的开源大数据平台,能通过容器化方式部署开源大数据组件,实现服务容器化运行,大幅简化集群运维管理,让用户减少对底层资源的关注。

同时具备快速搭建集群、监控告警、配置修改、自动化运维及可视化管理等功能,为用户提供简单高效、可扩展的大数据解决方案。

🔹项目地址:github.com/dromara/Clo…

🔹官方文档:cloudeon.dromara.org/#/index

一、【云原生数据平台】功能架构

1、快速搭建与自动化运维: 平台能快速搭建完整的大数据集群(如Hadoop、Spark)。通过可视化管理界面,可以轻松执行新增节点、启停服务等操作,实现自动化运维,极大降低了传统大数据平台的管理复杂度;

2、容器化与灵活扩展: 所有大数据服务都采用容器化方式运行在Kubernetes上。这带来了灵活的扩展性,您可以根据数据量和计算需求,动态地调整服务规模,实现资源的高效利用;

3、统一监控与配置管理: 平台提供了集成的监控告警功能,可以实时查看集群和服务状态。同时支持对服务配置进行统一的在线修改和管理,无需手动登录每台服务器,简化了运维工作。

1.功能架构.jpg

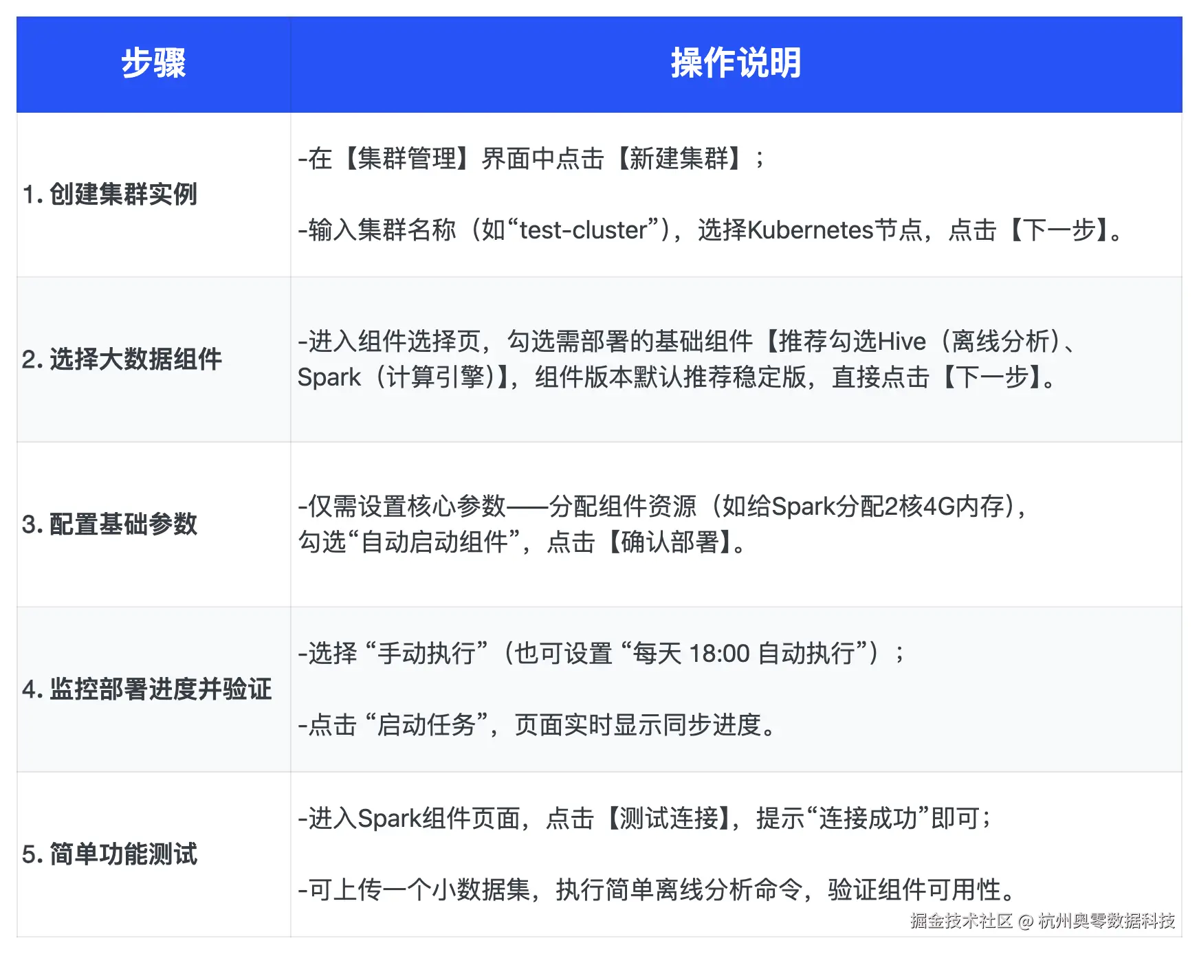
二、【实操演示】快速搭建基础大数据组建技巧集群

下面我们以本实操以“快速搭建基础大数据组件集群”为目标,无需复杂代码,技术与非技术人员均可跟随操作:

云原生数据平台.png

三、【云原生数据平台】功能能力演示

1、集群管理(统筹集群全生命周期,一键实现集群创建、查看与维护,核心操作入口) 2.png

2、编辑集群 3.png

3、节点(统筹集群全生命周期,一键实现集群创建、查看与维护,核心操作入口) 4.png

4、新建节点 5.png

5、服务(集中呈现大数据组件运行状态,实时掌握各服务启停及健康情况) 6.png

6、新建服务-连接服务 7.png

7、新建服务-分配角色 8.png

8、新建服务-配置服务,完成后点击【安装】新建完成 9.png

9、配置服务中可添加自定义配置 10.1.png

10.2.png

10、指令(支持快捷执行操作命令,无需手动输代码,简化集群运维指令操作) 12.png

11、查看指令详情 13.png

12、活跃告警(实时推送未处理异常提醒,第一时间捕捉集群及服务故障) 14.png

13、历史告警(留存过往告警记录,便于追溯问题根源、优化运维策略) 15.png

14、告警规则(可自定义告警触发条件,按需配置,精准管控异常阈值) 16.png

15、新建告警规则 17.png

16、日志(汇总集群及组件运行日志,快速排查问题,保障运维可追溯)

18.png

四、【核心能力演示】这个 “智能后台中枢” 有多能干

云原生数据平台(CloudEon)是AllData数据中台核心功能,下面结合工作中最常见的场景,一一给大家演示。

1、容器化部署:大数据组件 “一键安装”,告别复杂配置

传统大数据集群部署是个“大工程”,需要多个复杂的步骤:涉及多台服务器环境准备、软件分发、配置同步、服务启动与测试,周期以周或月计。

云原生数据平台(CloudEon),把所有主流大数据组件都做成了“标准化模块”。在可视化界面上勾选需要的组件,点击部署就能自动完成安装、配置、启动全流程,几小时就能搭建好一套可用的大数据集群。整个过程被简化为几个可视化步骤。

✅ 测试时:在平台上,只需选择需要的服务组合(比如包含HDFS、YARN、Spark的Hadoop集群),定义好集群名称和规模(如3个管理节点,10个计算节点)。

✅ 点击“部署”后,平台便自动在Kubernetes上调度资源、拉取容器镜像、配置并启动所有服务。这种“开箱即用”的体验,让数据能力的交付速度发生了质变。

2、弹性伸缩:资源按需分配,不浪费一分钱成本

企业数据需求往往有明显波动:电商大促期间,实时订单数据量暴增,需要更多计算资源支撑;日常时段,数据处理需求平缓,资源闲置率高。

传统数据平台资源固定,高峰期不够用、平峰期浪费,运营端要在“数据处理速度”和“成本控制”之间反复权衡,十分纠结。

云原生数据平台(CloudEon)的弹性伸缩能力完美解决了这个问题。它能像“智能水龙头”一样,根据数据处理负载自动调节资源:

  • 高峰期自动扩容,确保订单、用户行为等数据实时处理不卡顿;
  • 平峰期自动缩容,释放闲置资源,降低服务器成本。意味着“不用再为成本妥协性能”;
  • 大促时能精准捕捉实时数据优化策略,日常也能控制数据成本,实现降本增效双赢。

✅ 测试时:在模拟大促场景,数据量突增3倍时,平台在5分钟内完成资源扩容,数据处理延迟保持在毫秒级,且平峰期资源利用率提升至70%以上,较传统架构成本降低30%。

3、自动化运维:少动手、少出错,数据稳定有保障

传统数据平台运维堪称“技术重活”:组件故障要手动排查、配置更新要逐个节点操作、集群扩容要重新调试,任何一个环节出错都可能导致数据中断,运营端辛苦做的分析工作可能因为数据断档而作废。

云原生数据平台(CloudEon)把运维工作“自动化、可视化”了。平台内置全链路监控,能实时监测组件状态、资源使用率、数据流转情况,一旦出现异常,自动触发告警并尝试自愈(如组件重启、故障隔离),大部分问题能在分钟级解决。

同时,配置更新、组件升级、集群扩容等操作,都能通过界面一键完成,无需逐节点操作,大幅减少人为失误。

✅ 测试时:故意模拟了组件故障场景,平台在3分钟内自动重启组件并恢复数据流转,未对下游分析工作造成影响。对运营端来说,这意味着“数据更稳定、更可信”,不用再担心因为技术故障导致分析中断,能更安心地用数据驱动决策。

4、多住户隔离:数据安全可控,部门协作更顺畅

云原生数据平台(CloudEon)通过K8S命名空间和网络策略,实现了“多租户隔离”,就像给每个部门分配了独立的“数据房间”,部门内数据可自由流转,跨部门数据访问需严格授权。

✅ 平台还支持字段级权限控制、数据脱敏等功能,敏感数据(如手机号、银行卡号)自动隐藏,确保合规使用。 ✅ 有效解决了传统数据平台隔离性差,容易出现数据越权访问,运营端在跨部门数据协作时,既要担心数据安全,又要反复协调权限,效率低下。

云原生数据平台(CloudEon)从不是单纯的集群部署工具,更像一位“数据基建管家”,让非技术人员无需懂代码、不用查配置,就能独立搞定集群搭建与基础运维。

兼顾了轻量操作与稳定性能,无论是日常测试集群搭建,还是核心业务集群落地,都能精准适配需求,真正实现数据基建“低门槛上手、高效率落地”。

作为AllData数据中台的核心底层引擎,云原生数据平台可与数据集成、智能分析等功能深度联动,为企业搭建完整且高效的数据生态体系。

五、【相关资源】

AllData开源项目github.com/alldatacent…

AllData官方手册www.yuque.com/aolingdata/…

杭州奥零数据科技官网www.aolingdata.com