3月面了十几家前端岗后,我才知道大佬这份飞书题库的含金量

214 阅读14分钟

2026年的前端面试,早已不是靠背诵“八股文”就能轻松入职的时候。根据最近身边人的面经反馈,大厂更看重你解决复杂问题的能力工程化思维。所以今天我为你们整理了这份2026年大厂前端面试高频1000题的精华版,按技术维度分类,并提炼了核心考点和典型题目,希望能够帮助到你

以下题目综合了近期字节、腾讯、阿里等大厂的面经,按技术栈分类,高频考点已标注。

一、 JavaScript 核心与异步 (约300题)

此部分重点从语法细节转向原理深度和手写能力。

1.事件循环与异步

2.手写代码

3.底层原理

二、 框架源码与原理 (React/Vue 约300题)

不再满足于会使用API,必须深入理解设计哲学。

React 18+

1.Fiber架构

2.Hooks

3.渲染机制

Vue 3

1.响应式

2.Composition API

3.原理对比

三、 性能优化与安全 (约150题)

要求不仅能说出方案,更要能手写核心代码量化成果

1.核心指标

2.场景题

3.安全

四、 TypeScript 与工程化 (约150题)

TS已成为入场券,工程化考察系统设计能力。

1.TS类型体操

2.构建工具

3.工程化设计

五、 网络与新兴技术 (约100题)

1.HTTP

2.实时通信

3.AI与前沿

精选手写题示例

  1. 实现防抖函数

class VirtualList {
    constructor(container, options) {
        this.container = container;
        this.itemHeight = options.itemHeight; // 预估高度或固定高度
        this.visibleCount = Math.ceil(container.clientHeight / this.itemHeight);
        this.startIndex = 0;
        this.endIndex = this.startIndex + this.visibleCount;
        // ... 监听滚动事件,根据scrollTop计算新的startIndex
    }
    render() {
        // 仅渲染可视区域数据 [this.startIndex, this.endIndex]
    }
}

实现虚拟列表(核心逻辑)


class VirtualList {
    constructor(container, options) {
        this.container = container;
        this.itemHeight = options.itemHeight; // 预估高度或固定高度
        this.visibleCount = Math.ceil(container.clientHeight / this.itemHeight);
        this.startIndex = 0;
        this.endIndex = this.startIndex + this.visibleCount;
        // ... 监听滚动事件,根据scrollTop计算新的startIndex
    }
    render() {
        // 仅渲染可视区域数据 [this.startIndex, this.endIndex]
    }
}

八股原理篇

(以下内容不分难度整理,致力于让你们可以查漏补缺)

JavaScript

260.箭头函数的 this指向哪里?

261.如果new一个箭头函数会怎么样?

262.object.assign和扩展运算法是深拷贝还是浅拷贝,两者区别是什么?

263.typeof NaN 的结果是什么?

264.数据类型检测的方式有哪些?

265.Object.is0与比较操作符“=—="、"—-"的区别?

266.isNaN 和 Number.isNaN函数有什么区别?

267.使用Promise实现每隔1秒输出1,2,3

268.Promise中的值穿透是什么?

269.如何使用js计算一个html页面有多少种标签?

270.bind()连续调用多次,this的绑定值是什么呢?

271.介绍一下tree shaking及其工作原理

272.base64编码图片,为什么会让数据量变大?

273.谈谈对window.requestAnimationFrame 的理解

274.谈谈Object.defineProperty与 Proxy 的区别

275.html文档渲染过程,css文件和js文件的下载,是否会阻塞渲染?

276.为什么JavaScript是单线程?

277.说说你对Object.defineProperty的理解

278.ES6中的 Reflect对象有什么用?

279.什么是尾调用优化和尾递归?

280.简单介绍下 ES6中的 Iterator迭代器

281.js对象中,可枚举性((enumerable)是什么?

282.forEach中能否使用await?

283.如何中断Promise?

284.堆与栈有什么区别?

285.”严格模式”是什么?

............

React

57.说说你对”三次握手”、“四次挥手”的理解

58.如何确保你的构造函数只能被new调用,而不能被普通调用?

59.为什么推荐将静态资源放到cdn上?

60.说说React事件和原生事件的执行顺序

61.Vue2.0为什么不能检查数组的变化,该怎么解决?

62.说说Vue页面渲染流程

63.请简述==的机制

64.怎么做移动端的样式适配?

65.说说sourcemap的原理?

66.vue中computed和watch区别

67.什么是DNS劫持?

68.爬楼梯

69.怎么实现图片懒加载?

70.HTTP 报文结构是怎样的?

71.如果使用Vue3.0实现一个Modal你会怎么进行设计?

72.js中数组是如何在内存中存储的?

73.setTimeout为什么不能保证能够及时执行?

74.说说对TypeScript中命名空间与模块的理解?区别?

75.说说对受控组件和非受控组件的理解,以及应用场景?

76.你在React项目中是如何使用Redux的?项目结构是如何划分的?

77.说说对Redux中间件的理解?常用的中间件有哪些?实现原理?

78.说说你对Redux的理解?其工作原理?

79.说说你对immutable的理解?如何应用在react项目中?

80.说说ReactJsx转换成真实DOM过程?

81.说说你在React项目是如何捕获错误的?

82.说说React服务端渲染怎么做?原理是什么?

................

Vue

54.created 和mounted 有什么区别?

55.Vue是怎么把template模版编译成render函数的?

56.v-model的原理是什么样的?

57.说说Vuex 的原理

58.Vue中给对象添加新属性时,界面不刷新怎么办?

59.Vue3有了解过吗?能说说跟Vue2的区别吗?

60.自定义指令是什么?有哪些应用场景?

61.说说vue中,key的原理

62.Vue常用的修饰符有哪些?分别有什么应用场景?

63.vue的响应式开发比命令式有哪些优势?

64.vue 中 routeroute 和 router 有什么区别?

65.React和Vue在技术层面有哪些区别?

66.单页应用如何提高加载速度?

67.为什么Vue中的v-if和v-for不建议一起用?

68.vue3中怎么设置全局变量?

69.刷新浏览器后,Vuex的数据是否存在?如何解决?

70.vue路由中,history和hash两种模式有什么区别?

71.VNode 有哪些属性?

  1. react 和vue 有什么区别?

73.computed怎么实现的缓存

74.vue-loader做了哪些事情?

75.Vue中,假设data中有一个数组对象,修改数组元素时,是否会触..

76.Vuex有几种属性,它们存在的意义分别是什么?

  1. Vuex是什么?

78.谈谈你对Vue中keep-alive的理解

79.什么是虚拟DOM?

80.说说你对vue的理解?54.created 和mounted 有什么区别?

55.Vue是怎么把template模版编译成render函数的?

56.v-model的原理是什么样的?

57.说说Vuex 的原理

58.Vue中给对象添加新属性时,界面不刷新怎么办?

59.Vue3有了解过吗?能说说跟Vue2的区别吗?

60.自定义指令是什么?有哪些应用场景?

61.说说vue中,key的原理

62.Vue常用的修饰符有哪些?分别有什么应用场景?

63.vue的响应式开发比命令式有哪些优势?

64.vue 中 routeroute 和 router 有什么区别?

65.React和Vue在技术层面有哪些区别?

66.单页应用如何提高加载速度?

67.为什么Vue中的v-if和v-for不建议一起用?

68.vue3中怎么设置全局变量?

69.刷新浏览器后,Vuex的数据是否存在?如何解决?

70.vue路由中,history和hash两种模式有什么区别?

71.VNode 有哪些属性?

  1. react 和vue 有什么区别?

73.computed怎么实现的缓存

74.vue-loader做了哪些事情?

75.Vue中,假设data中有一个数组对象,修改数组元素时,是否会触..

76.Vuex有几种属性,它们存在的意义分别是什么?

  1. Vuex是什么

78.谈谈你对Vue中keep-alive的理解

79.什么是虚拟DOM?

80.说说你对vue的理解?

..................

Typescript

20.TypeScript的内置数据类型有哪些?

21.ts中any和unknown有什么区别?

22.如何将unknown类型指定为一个更具体的类型?

23.使用ts实现一个判断入参是否是数组类型的方法?

  1. tsconfig.json文件有什么用?

25.TypeScript中的 Declare关键字有什么用?

26.解释一下TypeScript中的枚举。

27.TypeScript 的主要特点是什么?

28.TypeScript中的方法重写是什么?

29.什么是TypeScript映射文件?

30.TypeScript中的类型有哪些?

  1. 如何检查TypeScript中的null和undefined?

32.如何在TypeScript中实现继承?

33.什么是TypeScript Declare关键字?

  1. TypeScript 和JavaScript 的区别是什么?

35.Typescript中什么是类类型接口?

  1. Typescript中never 和 void 的区别?

37.Typescript中 interface 和 type 的差别是什么?

38.说一说TypeScript中的类及其特性。

39.TypeScript中的变量以及如何声明?

40.TypeScript中的类是什么?你如何定义它们?

41.TypeScript 中的 getter/setter 是什么?你如何使用它们?

42.Typescript中什么是装饰器,它们可以应用于什么?

43.解释如何使用 TypeScript mixin。

44.TypeScript 中的类型断言是什么?

45.TypeScript 中的模块是什么?

46.为什么推荐使用TypeScript?

..........................

Node.js

  1. common.js和es6中模块引入的区别?

2.为什么Node在使用esmodule时必须加上文件扩展名?

3.浏览器和Node中的事件循环有什么区别?

4.Node性能如何进行监控以及优化?

5.如果让你来设计一个分页功能,你会怎么设计?前后端如何交互?

6.如何实现文件上传?说说你的思路

7.如何实现jwt鉴权机制?说说你的思路

8.说说对中间件概念的理解,如何封装node中间件?

9.说说Node文件查找的优先级以及Require方法的文件查找策略?

10.说说对Nodejs中的事件循环机制理解?

11.说说Node中的EventEmitter?如何实现——个EventEmitter?

12.说说对Node中的Stream的理解?应用场景?

13.说说对Node中的Buffer的理解?应用场景?

14.说说对Node中的fs模块的理解?有哪些常用方法

15.说说对Node中的process的理解?有哪些常用方法?

16.Node.js 有哪些全局对象?

17.说说你对Node.js的理解?优缺点?应用场景?

18.body-parser这个中间件是做什么用的?

19.Koa中,如果一个中间件没有调用await nextO,后续的中间件还会...

20.在没有async await的时候,koa是怎么实现的洋葱模型?

21.koa框架中,该怎么处理中间件的异常?

  1. Node.js 如何调试?

23.说说你对koa洋葱模型的理解

24.pm2守护进程的原理是什么?

25.koa和express有哪些不同?

26.两个Node.js进程如何通信?

..........................

性能优化

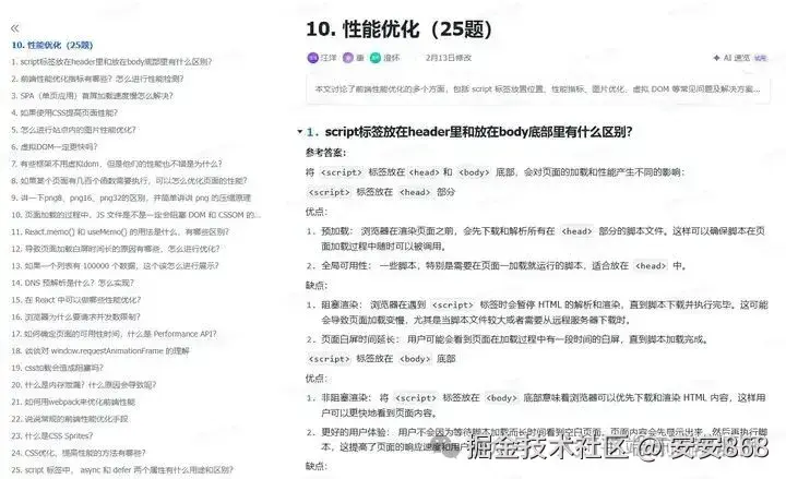
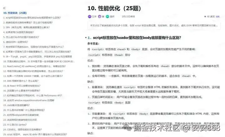
1.script标签放在header里和放在body底部里有什么区别?

2.前端性能优化指标有哪些?怎么进行性能检测?

3.SPA(单页应用)首屏加载速度慢怎么解决?

4.如果使用CSS提高页面性能?

5.怎么进行站点内的图片性能优化?

6.虚拟DOM—定更快吗?

7.有些框架不用虚拟dom,但是他们的性能也不错是为什么?

8.如果某个页面有几百个函数需要执行,可以怎么优化页面的性能?

9.讲一下png8、png16、png32的区别,并简单讲讲png 的压缩原理

10.页面加载的过程中,JS文件是不是一定会阻塞DOM和CSSOM的...

11.React.memo()和useMemoO)的用法是什么,有哪些区别?

12.导致页面加载白屏时间长的原因有哪些,怎么进行优化?

13.如果一个列表有100000个数据,这个该怎么进行展示?

14.DNS预解析是什么?怎么实现?

15.在React中可以做哪些性能优化?

16.浏览器为什么要请求并发数限制?

17.如何确定页面的可用性时间,什么是PerformanceAPI?

18.谈谈对window.requestAnimationFrame的理解

19.css加载会造成阻塞吗?

20.什么是内存泄漏?什么原因会导致呢?

21.如何用webpack来优化前端性能

22.说说常规的前端性能优化手段

23.什么是CSS Sprites?

24.CSS优化、提高性能的方法有哪些?

25.script 标签中,async 和defer两个属性有什么用途和区别?

....................................

工程化

8.面试官:说说Loader和Plugin的区别?编写Loader,Plugin的思路?

9.说说webpack中常见的Plugin?解决了什么问题?

10.说说webpack中常见的Loader?解决了什么问题?

11.说说webpack的构建流程?

12.说说你对webpack的理解?解决了什么问题?

13.webpack loader 和 plugin 实现原理

14.如何提高webpack的构建速度?

15.说说webpack-dev-server 的原理

16.你对 babel了解吗,能不能说说几个stage代表什么意思?

17.webpack的module、bundle、chunk分别指的是什么?

18.什么是CI/CD?

19.说说你对前端工程化的理解

20.说说你对 SSG 的理解

21.聊聊 vite 和 webpack 的区别

22.webpack treeShaking机制的原理是什么?

23.介绍一下 tree shaking 及其工作原理

24.前后端分离是什么?

25.Babel的原理是什么

26.webpack的热更新是如何做到的?说明其原理

27.如何提高webpack的打包速度

28.如何用webpack来优化前端性能

29.webpack的构建流程是什么

  1. webpack的Loader和Plugin的不同

31.webpack有哪些常见的Plugin

  1. webpack、rollup、parcel优劣

33.Webpack中loader的作用是什么以及常用loader有哪些

34.谈谈你对Webpack的认识

....................................

场景题

120.Eslint 代码检查的过程是啥?

121.HTTP是一个无状态的协议,那么Web应用要怎么保持用户的登录态呢?

122.如何检测网页空闲状态(一定时间内无操作)【百度二面】

123.为什么Vite速度比Webpack快?

124.列表分页,快速翻页下的竟态问题【百度二面】

125.JS执行100万个任务,如何保证浏览器不卡顿?

126.git仓库迁移应该怎么操作

127.如何禁止别人调试自己的前端页面代码?【字节二面】

128.web系统里面,如何对图片进行优化?【必会】

129.0Auth2.0是什么登录方式

130.单点登录是如何实现的?

131.常见的登录鉴权方式有哪些?

132.需要在跨域请求中携带另外一个域名下的Cookie该如何操作?

133.vite和webpack 在热更新上有啥区别?

134.封装一个请求超时,发起重试的代码

135.前端如何设置请求超时时间timeout【必会】

136.nodejs如何充分利用多核CPU?【字节二面】

137.后端一次性返回树形结构数据,数据量非常大,前端该如何处理?

138.你认为组件封装的一些基本准则是什么?

139.页面加载速度提升(性能优化)应该从哪些反向来思考?

140.前端日志埋点SDK设计思路

141.token进行身份验证了解多少?【腾讯一面】

142.在前端应用如何进行权限设计?【字节二面】

143.【低代码】代码平台一般消染是如何设计的?

144.【低代码】代码平台一般底层协议是怎么设计的

145.【[Webpack】有哪些优化项目的手段?

146.IndexedDB存储空间大小是如何约束的?

147.浏览器的存储有哪些【腾讯一面】

148.【Webpack】如何打包运行时chunk,且在项自工程中如何去加载这个运行时chunk?

149.为何现在市面上做表格泊染可视化技术的,大多数都是canvas,而很少用svg的?

150.在你的项目中,使用过哪些webpack plugin,说一下他们的作用

151.在你的项目中,使用过哪些webpackloader,说一下他们的作用

152.【React】如何避免不必要的染?【美团一面】

153.全局样式命名冲突和样式盖问题怎么解决?

154.【React】如何实现专场动画?

155.【React】从React层面上,能做的性能优化有哪些?

156.[VUE】中为何不要把v-if和v-for同时用在同一个元素上,原理是什么?

157.将静态资源缓存在本地的方式有哪些?

158.SPA首屏加载速度慢的怎么解决

159.axios是如何区分是nodejs环境还是浏览器环境的?

160.如何拦截web应用的请求

161.前端有哪些跨页面通信方式?

162.H5下拉刷新如何实现?

163.如何修改第三方npm包

以上就是今天的部分内容,希望能够帮助到你们

以上:github.com/encode-stud…

最近有面试的可以刷刷试试,查漏补缺!

亲测是有用的,刷了半个月后也是拿到了offer,如果对你们有帮助的话,可以帮我点点小心心,谢谢~