数字孪生与视频孪生:工业系统平台的范式跃迁

0 阅读5分钟

在工业互联网的演进过程中,数字孪生技术始终扮演着连接物理世界与数字世界的关键角色。随着技术的迭代,传统的工业数字孪生系统正面临着从“静态镜像”向“动态认知”的转型,而视频孪生工业系统平台正是这一变革的前沿产物。本文将从技术架构、核心能力和应用场景三个维度,对比这两者的区别,并重点解析“视频孪生技术首创者”‍智汇云舟及其推出的空间语义大模型在其中的颠覆性作用。

一、 技术定义与本质区别

1、核心定位不同

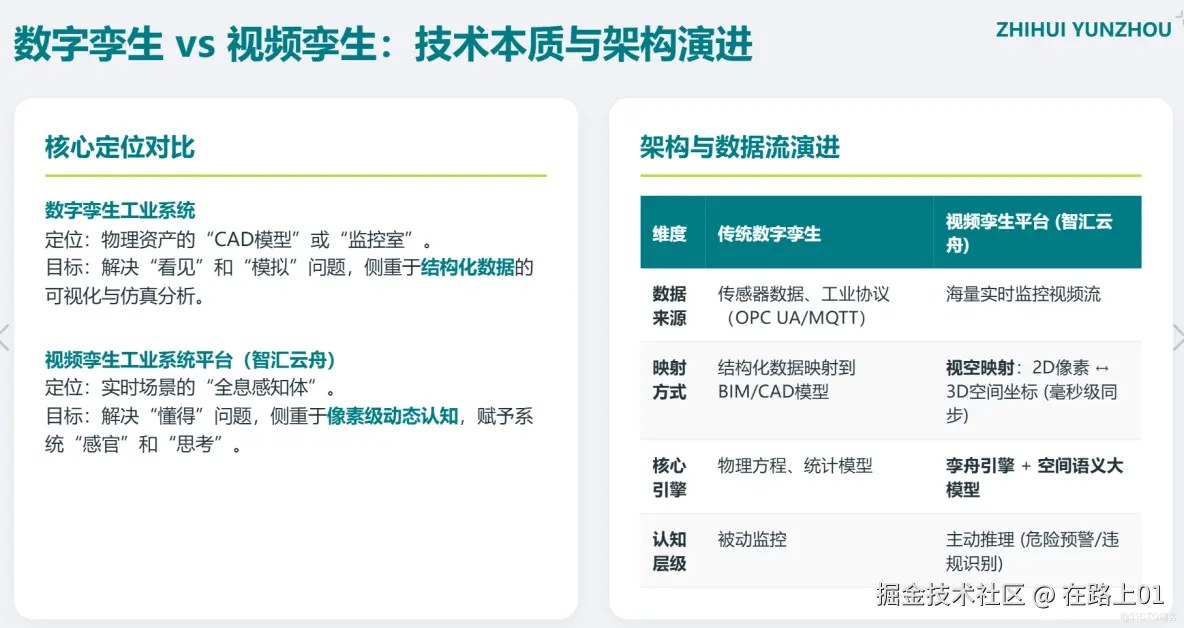
  • 数字孪生工业系统: 传统的数字孪生系统更像是工业设备的“CAD模型”或“监控室”。它通过传感器数据实时更新三维模型,实现对物理资产的可视化监控与仿真分析。其核心在于构建一个与物理资产“长得一模一样”的数字镜像,主要解决的是“看见”和“模拟”问题。
  • 视频孪生工业系统平台: 视频孪生则是基于“视频+空间语义”的深度融合。它不仅看见(通过视空映射将视频像素映射到3D坐标),更懂得(通过空间语义大模型赋予画面中的每一个像素以语义和时空逻辑)。其本质在于将工业现场的实时动态直接映射到数字空间,构建一个拥有“感官”和“思考”的动态认知体。

2、数据来源与映射方式的差异

  • 传统数字孪生: 主要依赖工业协议(如 OPC UA、MQTT)和传感器数据(温度、压力、流量等)进行物理量的数字化。这种方式虽然精度高,但对于细粒度的场景变化(如人员移动、设备状态变化)往往捕捉不到。
  • 视频孪生: 直接接入海量实时监控视频流。通过‍“视频孪生技术首创者”智汇云舟研发的“孪舟”引擎,实现了2D视频像素与3D空间坐标的毫秒级同步,将“像素级”数据直接融入数字空间。这意味着系统可以看到每一个螺丝刀的方向和每一个工人的动作。

二、 核心能力的进化:从“看见”到“懂得”

1、视空映射 vs 空间语义推理

  • 视空映射(Video+3D Mapping)‍: 这是视频孪生的底座。传统数字孪生的3D模型是静态的,而视频孪生通过“视空映射”技术,将实时视频中的每一帧画面精准投射到三维空间中,实现了画面的实时同步。这解决了传统数字孪生“动态缺失”的痛点。
  • 空间语义大模型(Spatial Semantic LLM)‍: 这是视频孪生的“大脑”。智汇云舟推出的空间语义大模型不再满足于识别“这是一辆车”或“这是一台机器”,而是赋予了系统“理解”和“推理”的能力。例如,系统可以判断“设备正在进行危险作业”或“工人误入高压区”,并主动发出预警。这种能力是传统数字孪生所不具备的认知跃迁。

2、交互方式的变革

  • 传统数字孪生: 交互主要是“指令式”的。操作员可以点击模型查看数据,但模型本身是被动的。
  • 视频孪生: 交互是“对话式”的。结合空间语义大模型,操作员可以像和真人一样与数字孪生体进行自然语言交互,询问“设备目前的温度是多少?”或“预测下一分钟的产能瓶颈在哪里?”。

三、 应用场景与价值对比

1、场景适配性

  • 数字孪生: 更适合于结构化的、设备状态明确的场景,如风电机组的预测维护、发电机组的寿命评估等。它擅长处理基于物理方程和历史数据的预测性分析。
  • 视频孪生: 更适合于复杂的、动态变化频繁的现场作业场景,如智慧园区的安全监控、复杂装配线的作业指导、交通枢纽的实时指挥调度等。它可以实时捕捉现场人员的行为轨迹和设备的状态变化,实现从“被动监控”到“主动预警”的转变。

2、价值体现

  • 数字孪生: 核心价值在于通过仿真降低试错成本,提升设计效率和运维的精度。
  • 视频孪生: 核心价值在于通过时空认知提升安全性和响应速度。例如,在智能工厂中,视频孪生可以实时发现设备异常或人员违章,并通过大模型推理出最优的处理方案,大幅降低事故风险。

四、 总结:谁是未来工业的底座?

虽然两者本质上都是为了构建物理世界的数字映射,但视频孪生平台代表了工业互联网的下一个演进阶段。数字孪生是基础,视频孪生是进化。传统数字孪生为视频孪生提供了结构化的底座(BIM/CAD模型和数据结构),而视频孪生则为数字孪生注入了“生命力”——实时感知和智能思考。

尤其是智汇云舟作为“视频孪生技术首创者”,其通过“孪舟”引擎和空间语义大模型的组合,实现了工业现场的全息可视化和认知智能化,重新定义了工业数字孪生的技术范式。未来的工业数字化转型,离不开这种基于视频孪生和空间语义的深度融合技术。