连续两次QPS暴跌95%:新手第一次性能排查连踩七个坑?

0 阅读19分钟

本篇文章有图有字有数据,总计有7个大坑,另外还有基础认知错误,有归因错误,有歪打正着,性能回退,再附有3个演算公式,2道面试题,2个linux源码小片段,2个官方文档摘要。

字数在2.9w左右,篇幅较长,名词我用灰体标出,文章提纲放出来大家可以根据需求查阅,我个人认为四、(1)、4.问题最有价值,用Linux源码论证了一个大量面经中出现的错误。这是我第一次进行性能排查,请大佬们多包涵多批评。

以下是踩坑摘要:

  1. 在 docker-compose.yml 中误用swarm集群下的deploy配置
  2. docker-inspect为什么不显示配置,cgroup版本兼容问题
  3. 单线程下的 % CPU (s) 反直觉
  4. 25年后端开发面试: tcp_fin_timeout 可以缩短 TIME_WAIT时长,错
  5. tcp_fin_timeout 可以减少 TIME-WAIT 状态的连接?也错
  6. 21 年微信面试:为什么 linux 默认关闭 tcp_tw_reuse?
  7. SO_REUSEADDR 与 tcp_tw_reuse 是一个东西吗?不是

以下是本文结构:

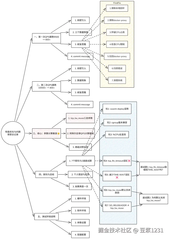
文章结构

第一次QPS从9500暴跌至400+

一、前提引入

在第一阶段的echo阻塞IO单线程服务器完成后,我进入了第二阶段,引入select多路复用,本想迅速产出《select瓶颈分析》的,但先做了两件事情:拆分业务逻辑; 更改测试环境。

测试环境方法从宿主机本地回环更改为从宿主机去压测容器服务,根据本地回环时9.5k的QPS,又考虑到docker-proxy路径会有一定性能损耗,所以我预期看见约为6k-8k的QPS,数据却显示:400+ QPS?性能暴跌!于是有了这篇博客。

二、三个数据现象

测试方法简介:控制变量、预热60s、三次压测取中位,每次间隔时间(宏TCP_TIME_WAIT +5)秒 具体环境信息见 补充:测试环境、方法说明

  1. 宿主机本地回环测试正常
lizining@Y:~/projects/cpp-im-gateway/build$ wrk -t12 -c100 -d60s http://localhost:8080
Running 1m test @ http://localhost:8080
  12 threads and 100 connections
  Thread Stats   Avg      Stdev     Max   +/- Stdev
    Latency    10.42ms  822.84us  23.96ms   71.58%
    Req/Sec   764.67     65.41     0.89k    87.38%
  550473 requests in 0.98m, 50.40MB read
  Socket errors: connect 0, read 0, write 0, timeout 190
Requests/sec:   9329.73   📍
Transfer/sec:      0.85MB
  1. 容器内本地回环测试正常
root@6a4c76bec84b:/app# wrk -t12 -c100 -d30s http://localhost:8080
Running 30s test @ http://localhost:8080
  12 threads and 100 connections
  Thread Stats   Avg      Stdev     Max   +/- Stdev
    Latency     7.54ms    0.88ms  15.82ms   71.43%
    Req/Sec     1.05k   117.98     1.28k    72.37%
  379247 requests in 28.66s, 34.72MB read
  Socket errors: connect 0, read 0, write 0, timeout 94
Requests/sec:  13233.67   📍
Transfer/sec:      1.21MB
  1. 从宿主机压测容器服务数据异常暴跌
=== 100并发原始测试结果 ===
Running 30s test @ http://localhost:18080
  12 threads and 100 connections
  Thread Stats   Avg      Stdev     Max   +/- Stdev
    Latency    13.25ms   14.36ms 362.62ms   99.33%
    Req/Sec   566.58    219.24   730.00     87.37%
  Latency Distribution
     50%   12.29ms
     75%   13.54ms
     90%   14.70ms
     99%   20.28ms
  11424 requests in 26.11s, 1.05MB read
  Socket errors: connect 0, read 7840, write 0, timeout 96
Requests/sec:    437.56    📍
Transfer/sec:     41.02KB

三、修复思路

(1) 两种本地回环数据均正常,首先排除程序本身的问题

(2) docker-proxy正常情况下性能损失应该在 5-10% 左右,不可能差 20 倍,其次排除普通的环境数据损耗

(3) 认知错误:怀疑CPU被其他进程占用/受限严重

虽然开头犯的错误很基础,但它让我一路追到了许多真实的坑。

讲清楚概念之前,先讲一下我的场景:top在容器里面分析,容器限制了4核CPU、容器内只有这一个进程、进程服务是单线程架构。 而top 命令中显示指的是整个系统(这里指容器)总体CPU占用率,可以简略计算为:

系统CPU占用率 %CPU(s)≈ (核心1占用率+核心2占用率+⋯+核心n占用率)/核心总数量

​进程CPU占用率 %CPU≈进程使用的CPU时间片总和/平均采样时间

解释一下这两个公式,系统CPU使用率是核心的CPU占用率的平均值,所以无论如何不会超过100%,在我的单线程场景中,进程就算跑满也最多跑满1个核心,均摊为4份也就是在纯单线程程序中,系统CPU占用率理应在25%以下,当占用率接近25%的时候进程已经到极限了!而不是说还有75%。

而进程CPU占用率是进程在固定时间内占用了多长时间的CPU,比如采样间隔时间是3秒,这三秒内进程吃了总计为2秒左右的CPU时间片,则这三秒的进程CPU占用率为66.7%。

但是,为什么进程CPU占用率可以超过100%?因为大部分程序涉及多核并行,比如进程开了四个线程,同时跑在4个核上,采样间隔时间依旧3秒,这三秒内进程吃了总计2+2+2+2秒的CPU时间片,那么这三秒进程则CPU占用率则为266.7%。这也可以说明为什么%CPU三秒切换一遍。

而我在排查中犯的错是混淆了%CPU(s)的us和%CPU,盯着三秒变一次的%CPU以为是%CPU(s)

猜测:是否容器CPU限制太死,因为我昨天刚在docker-compose.yml里面把CPU限制为4核,或者其他进程占用了CPU

思考:目前源码为单线程,所以QPS取决于单核性能,与宿主机的12核或者容器内4核无关,QPS理论值应为宿主机QPS的8500,我想观察一下CPU占用率,有可能严重低于25%

验证:这里用到top,watch -n 1 'docker exec im-gateway-test top -bn1 | head -20',实时监控压测时的容器的资源使用情况和进程状态

预期:想看见总CPU使用率从始至终严重低于25%

现象:因为是压测过程中观察进程CPU使用率始终变动,我只摘要格式其他来口述,格式如下

Every 1.0s: docker exec im-gateway-test top -bn1 | he...  Y: Sun Mar 15 17:50:46 2026

top - 09:50:47 up  3:00,  0 users,  load average: 57.25, 31.66, 22.08
Tasks:   2 total,   2 running,   0 sleeping,   0 stopped,   0 zombie
%Cpu(s): 12.8 us📍, 39.1 sy,  0.0 ni, 36.3 id,  0.0 wa,  0.0 hi, 11.7 si,  0.0 st
MiB Mem :   7823.2 total,   5503.7 free,   1735.3 used,    584.2 buff/cache
MiB Swap:   2048.0 total,   2048.0 free,      0.0 used.   5923.5 avail Mem

    PID USER      PR  NI    VIRT    RES    SHR S  %CPU  %MEM     TIME+ COMMAND
      1 appuser   20   0    6056   3456   3328 R  86.7📍   0.0   0:22.80 TCPserver
    521 appuser   20   0    7184   3072   2688 R   0.0   0.0   0:00.05 top

我写了一个简单的脚本带了时间戳输出,我们现在只看%Cpu(s)中的us和%CPU

=================================================================
CPU监控报告 - 开始时间: Sun Mar 15 17:54:58 CST 2026
容器: im-gateway-test
采样间隔: 3秒
=================================================================
时间               us%            进程CPU%    进程名
-----------------------------------------------------------------
17:55:22             0.0           0.0      TCPserver
17:55:26             1.1           0.0      TCPserver
17:55:30             3.3           0.0      TCPserver
17:55:34             17.3          6.7      TCPserver
17:55:38             16.4          86.7     TCPserver
17:55:41             11.8          68.8     TCPserver
17:55:45             3.4           27.8     TCPserver
17:55:49             4.4           20.0     TCPserver
17:55:50             3.3           33.3     TCPserver
17:55:54             2.2           31.2     TCPserver
17:55:58             4.3           25.0     TCPserver

观察到的CPU使用率时而33.3%时而飙到97%,因为误判它是系统CPU使用率(本该是不超过25%),于是误判我的进程没有受到4核CPU的限制。 现在根据图表来看,我们概念计算是正确的,us%始终没有超出25%,而%CPU则可以接近100% 当时结论:不符合预期,(提前说明⚠️这是一个错误结论)认为进程没有受到CPU限制

(4)检查CPU限制是否生效

猜测:如果进程没有受到4核CPU的限制,容器偷偷用宿主机的核心,导致上下文切换过多然后性能暴跌?(提前说明⚠️这是一个错误结论导致的错误预测,因为单线程只能跑一个核,就算不给容器限制CPU也不会出现这种情况)

预期:CPU限制失效

验证1:检查.env.test和docker-compose.yml是否真的配置

.env.test片段如下

CPU_LIMIT=4                 # 限制4核CPU
MEMORY_LIMIT=2G             # 限制2G内存
CPU_RESERVATION=2           # 预留2核
MEMORY_RESERVATION=1G       # 预留1G内存

docker-compose.yml片段如下

deploy:    # 具体见.env.test
      resources:
        limits:
          cpus: ${CPU_LIMIT:-0}        
          memory: ${MEMORY_LIMIT:-0}    
        reservations:
          cpus: ${CPU_RESERVATION:-0}
          memory: ${MEMORY_RESERVATION:-0}

结论1:配置上确实限制了CPU为4核

然后我就卡住了。CPU限制到底有没有生效?怎么验证?

于是我把问题告诉AI,提示词如下:

“我的采用纯单线程架构select模型写了一个TCPserver,遇到了一个现象:在wrk -t12 -c100 -d30s下,容器与宿主机内本地回环QPS约为8000+,而从宿主机压测容器内进程QPS为400+。我排除了程序本身的问题与普通的docker-proxy路径损耗。我怀疑是CPU受限制,结果用top看见CPU使用率始终变动,0→33.3→42→12→97,现在怀疑是CPU限制失效,可是我明明都在文件里标明了限制4核CPU?所以为什么明明限制了却显得生效,如果不是CPU限制失效,那还有可能是什么问题?”

并附上了我的.env.test和docker-compose.yml

AI回答我:“在 docker-compose up 时,deploy 只在 swarm 模式生效”

原来我踩了这样一个坑:误用deploy配置。 deploy.resources配置仅在部署到Swarm集群时生效,指令是docker stack deploy,而docker compose up -d下资源限制会被忽略,而且不报错

结论2:CPU限制了,但因为用的是deploy配置,没有生效

于是我修改docker-compose.yml,先注释掉原来的deploy配置,再直接加资源限制

docker-compose.yml片段如下

# 资源限制
    cpus: 4
    mem_limit: 2g
    mem_reservation: 1g

现在看一下,修改docker-compose.yml中的配置方式后,CPU是否受到限制?如果现在受到了限制,立即跑一下脚本看看压测数据是否能恢复?

验证:docker inspect im-gateway-test | grep -A 30"HostConfig",查看容器的资源限制配置

现象如下:

"HostConfig"
        "HostConfig": {
            "Binds": null,
            "ContainerIDFile": "",
            "LogConfig": {
                "Type": "json-file",
                "Config": {}
            },
            "NetworkMode": "cpp-im-gateway_im-network",
            "PortBindings": {
                "8080/tcp": [
                    {
                        "HostIp": "",
                        "HostPort": "18080"
                    }
                ]
            },
            "RestartPolicy": {
                "Name": "no",
                "MaximumRetryCount": 0
            },
            "AutoRemove": false,
            "VolumeDriver": "",
            "VolumesFrom": null,
            "ConsoleSize": [
                0,
                0
            ],
            "CapAdd": [
                "CAP_SYS_PTRACE"
            ],
            "CapDrop": null,

现象:可以看见HostConfig里面没有一条关于NanoCpus、Memory等字段,这让我更懵了,明明在.env.test和docker-compose.yml中限制了CPU,而且也没有采取deploy模式,为何CPU限制仍然没有生效?

思考:虽然我非常想拼尽全力让CPU限制生效,静下来想想,如果文件配置真的是正确的,排除语法错误、配置错误。有可能问题出在文件解析的层面或者显示层面?于是我去查询了资料,内容涉及docker与Linux内核在配置方面的交互。

最上层:你的 docker-compose.yml(写的配置)。 ↑ 中间层:Docker Daemon(负责解析配置,并翻译成内核指令)。 ↑ 最底层:Linux 内核的 Cgroups(真正执行限制的地方)。

猜测:也许配置正确,但是负责解析配置的Docker Daemon出错,导致其实Cgroups里面没有执行限制

验证3:直接查看Cgroups配置,如果配置未生效则说明中间出问题了

docker exec im-gateway-test cat /sys/fs/cgroup/cpu/cpu.cfs_quota_us
docker exec im-gateway-test cat /sys/fs/cgroup/cpu/cpu.cfs_period_us
docker exec im-gateway-test cat /sys/fs/cgroup/memory/memory.limit_in_bytes

预期:看见与容器资源限制不符合的,与系统资源一致的配置

结果:

cat: /sys/fs/cgroup/cpu/cpu.cfs_quota_us: No such file or directory
cat: /sys/fs/cgroup/cpu/cpu.cfs_period_us: No such file or directory
cat: /sys/fs/cgroup/memory/memory.limit_in_bytes: No such file or directory

我意识到我用的不是croups,而是croups v2,查询指令后再次输入指令

验证4:

docker exec im-gateway-test cat /sys/fs/cgroup/cpu.max
docker exec im-gateway-test cat /sys/fs/cgroup/memory.max
docker exec im-gateway-test cat /sys/fs/cgroup/memory.current

结果:

400000 100000    CPU是4核!?
2147483648       内存为2G,也生效了
4866048          目前只占用了4.8M

这让我又蒙了,如果配置生效了,刚才在docker inspect指令下,在"HostConfig"怎么看不见?为什么我看到的系统CPU使用率一直在跳?经过查询,

问题1解答:cgroup版本兼容问题 虽然我自己是通过AI得知的答案,但我们可以看看AI的参考文献,以下是docker engine api的文档摘要

“online_cpus or cpu_stats.online_cpus is nil then for compatibility with older daemons the length of the corresponding cpu_usage.percpu_usage array should be used. On a cgroup v2 host, the following fields are not set

  • blkio_stats: all fields other than io_service_bytes_recursive * cpu_stats: cpu_usage.percpu_useage
  • memory_stats: max_usage and failcnt Also, memory_stats.stats fields are incompatible with cgroup v1.”

也就是说因为cgroup v2的文件结构全都变了,cpu.cfs_quota_us等等老字段在读取的时候正常读取,确保底层限制生效,又因为v1和v2的数据结构不兼容,所以API不兼容v1的那些字段,这就导致了明明生效了但是docker inspect中没有输出。

问题2解答:一直在跳的CPU是有两个原因,是因为把进程CPU使用率误以为是系统CPU使用率,进程CPU使用率是隔一段采样时间变化一次,第二是用到的是watch -n 1去执行top指令,属于一个实时监控,每间隔一秒更新一次

猜测:刚才显示问题是个误会,deploy模式被修改后,我们通过cgroup看见容器CPU限制生效了,那么压测数据也应该恢复正常了吧!

验证:运行压测脚本.scripts/benchmark.sh如下

检查服务状态...
✓ 服务运行正常 (HTTP 200)

[1/5] 预热环境 (60秒)
✓ 预热完成

[2/5] 基准测试 (100并发)
  QPS: 1596.71

[3/5] 阶梯加压测试
--- 测试 100 并发 ---
  QPS:   487.55  延迟: 17.24ms  P99: 110.84ms  错误:   0  \033[0;32m正常\033[0m
  # 很抱歉我知道延迟和P99高的恐怖,
  # 这是我下一步要解决的问题

恐怖的数据,毫无好转。

事已至此,我们只能先排除CPU限制的问题。话又说回来,CPU使用率为什么会高于25%?经过资料搜查,我终于明白我看到的是进程CPU使用率,也就是说我因为搞混了两个使用率,导致排查绕了一大圈,但是在这条远路上学到了deploy配置问题和docker inspect问题还有简单的docker与linux在配置方面的交互。

(5)把docker-proxy这个因素从排除队列里拉回来

目前现状:很绝望,绕了一大圈,发现跟CPU没关系,排查就这样回到了原点。没关系,我们先来看一下docker-proxy这个可疑的对象在我们场景(宿主机内wrk客户端-容器内进程服务之间)的位置。

添加图片注释,不超过 140 字(可选)

首先我们先看一下docker-proxy的详细信息,确认一下该进程有没有正常运行

验证1:ps aux | grep docker-proxy,看一下docker-proxy的详细信息

现象:

lizining   25674  0.0  0.0   4096  1920 pts/6    S+   22:04   0:00 grep --color=auto docker-proxy

grep --color=auto docker-proxy这一句实际上是grep在查询docker-proxy进程时产生的进程。所以居然显示没有docker-proxy这个进程!这让我觉得不可能,万一又是什么因素导致其实有进程但是没有显示呢?于是我想再验证一下。

验证2:docker port im-gateway-test,看一下端口映射在不在 现象:终端无输出结果,也就是说没有端口映射

我这才想起来,是我手动输入了docker stop im-gateway-test,那么我们就先解决了启动问题再说,不然后续也无法测试。

(6)归因错误:启动docker-proxy

我删除了容器并且重建,

docker compose down --remove-orphans
docker compose up -d --force-recreate

现在来验证一下容器是否重建成功

验证1:ps aux | grep docker-proxy 现象:

root       26562  0.0  0.0 1746984 4480 ?        Sl   22:07   0:00 /usr/bin/docker-proxy -proto tcp -host-ip 0.0.0.0 -host-port 18080 -container-ip 172.18.0.2 -container-port 8080 -use-listen-fd
root       26569  0.0  0.0 1746984 4480 ?        Sl   22:07   0:00 /usr/bin/docker-proxy -proto tcp -host-ip :: -host-port 18080 -container-ip 172.18.0.2 -container-port 8080 -use-listen-fd
lizining   26778  0.0  0.0   4096  1920 pts/6    S+   22:08   0:00 grep --color=auto docker-proxy

两个都是docker-proxy进程,其中一个是IPv4代理,另一个是IPv6代理

验证2:docker port im-gateway-test看看端口映射 现象:

8080/tcp -> 0.0.0.0:18080
8080/tcp -> [::]:18080

果然,容器很正常,只是被我手动关闭了所以显示未启动,现在重建后启动成功了。现在运行试试看好了,如果运行结果没有恢复性能,就可以排除启动与否的因素了。

(7)歪打正着:运行前顺便清理一下系统

我没有先去分析docker-proxy如何带来这么大的性能损耗,但我已经决定先把目标锁定在docker-proxy这条路径上,于是从想从bridge模式换成host模式,区别在于host模式没有客户端→iptables→docker-proxy→veth pair→容器内进程这条路径。这里打个小广告,对这条路径感兴趣的读者,我主页大概率会有一篇《宿主机-网络-容器全链路分析》,主要涉及docker与内核交互与计算这条路径性能损耗,欢迎观看!

如果切换为host模式性能可以恢复正常,我就可以把排查重点放在这条路径上面。在切换到host之前,AI提示我一个可能性———系统状态混乱,它的建议如下:

添加图片注释,不超过 140 字(可选)

我有点怀疑,先是开了个新窗口确认一下“压测出现性能暴跌35倍,已排除CPU因素,除了docker-proxy因素外,有没有可能是之前的测试把系统状态搞乱了”,AI回答有可能,并且提供了数据库连接池、GC回收等一系列问题,我锁定了其中一条回答——TCP/IP 端口与 TIME_WAIT 堆积,我其实设置了SO_REUSEADDR,但是随手清理一下没有坏处。(提前说明⚠️这是一个错误行为)

于是我执行了AI的语句,去“清理系统状态”

sudo sysctl -w net.ipv4.tcp_tw_reuse=1
sudo sysctl -w net.ipv4.tcp_fin_timeout=30

sudo systemctl restart docker
docker compose up -d

现在,顺手清理系统之后可以检验”docker-proxy启动问题”了 运行压测脚本./scripts/benchmark.sh如下

[1/5] 预热环境 (60秒)
✓ 预热完成

[2/5] 基准测试 (100并发)
  QPS: 10755.12

[3/5] 阶梯加压测试
--- 测试 100 并发 ---
QPS: 10210.94  延迟: 28.52ms  P99: 820.85ms  错误:   0  \033[0;32m正常\033[0m
# 很抱歉延迟和P99都高的恐怖,这是我下一步要解决的问题

结果,“启动docker-proxy”与“顺手清理系统”这两件事做完后,数据终于恢复至1w+!而且居然比原来的8500 QPS还要高20%!这还真是歪打正着,幸好没有直接去查docker-proxy全链路,也没有先切换为host模式。所以,果然是docker-proxy未启动导致的!终于终结这个问题了!

修复后的commit message:

我这边翻译成中文方便大家阅读,注意这条commit里面可以体现当时我的4个错误与不严谨,我会在去## 踩坑与错误总结中重新审视这条commit并且提出修改措施。

commit 5c74ce
作者: lizining1231 lizining1231@outlook.com
日期: 2026年2月19日 周四 22:57:56 +0800

fix(Docker): 解决因**`docker-proxy` 未启动**导致 QPS 降至 100+ 的问题

  • 问题: 在100并发下,本地主机访问达到8500 QPS,而从主机访问容器仅为187 QPS;尽管设置了4核
    制,**CPU使用率仍超过33.3%且不稳定。**
  • 原因: 在 docker-compose 中错误使用了 deploy.resources(该配置仅在 swarm 模式下生效);错误的端口映射导致 `docker-proxy` 未启动。
  • 复现步骤:

    在 docker-compose.yml 中使用 deploy.resources

    启动容器: docker compose up -d

    验证 docker-proxy 缺失: ps aux | grep docker-proxy

    运行压力测试: wrk -t12 -c100 http://localhost:18080
  • 修复方案:

    将 deploy.resources 替换为标准 cpus 格式

    重建容器: docker compose down && docker compose up -d

  **调整内核参数**:
    sudo sysctl -w net.ipv4.tcp_tw_reuse=1
    sudo sysctl -w net.ipv4.tcp_fin_timeout=30
  • 结果: QPS从187恢复至10210,达到预期的4核容器性能。

修复QPS至1w+后隔天测试再次暴跌至400+

前提引入

在QPS恢复至1w+后,第二天打开电脑,又跑了一次脚本,令人绝望的事情来了,数据再次跌回400+

数据现象

运行压测脚本./scripts/benchmark.sh如下

检查服务状态...
✓ 服务运行正常 (HTTP 200)

[1/5] 预热环境 (60秒)
✓ 预热完成

[2/5] 基准测试 (100并发)
  QPS: 1762.03

[3/5] 阶梯加压测试
--- 测试 100 并发 ---
  QPS:   **410.56**  延迟: 8.86ms  P99: 10.88ms  错误:   0  \033[0;32m正常\033[0m

修复思路

  1. 先查看是不是上次的修改重启后失效了
  2. 其次考虑是否为环境、编译器缓存残留
  3. 最后如果都不行就重新排查

排查过程与解决

猜测1:docker-proxy可能又没有运行!

验证1:docker ps 现象:

CONTAINER ID   IMAGE                       COMMAND                  CREATED        STATUS          PORTS                                           NAMES
893898753d68   cpp-im-gateway-im-gateway   "/app/entrypoint.sh …"   35 hours ago   Up 12 seconds   0.0.0.0:18080->8080/tcp, [::]:18080->8080/tcp   im-gateway-test

端口映射正常

lizining@Y:~/projects/cpp-im-gateway$ ps aux | grep docker-proxy
root        9661  0.0  0.0 1746984 4480 ?        Sl   14:46   0:00 /usr/bin/docker-proxy -proto tcp -host-ip 0.0.0.0 -host-port 18080 -container-ip 172.18.0.2 -container-port 8080 -use-listen-fd
root        9668  0.0  0.0 1746984 4352 ?        Sl   14:46   0:00 /usr/bin/docker-proxy -proto tcp -host-ip :: -host-port 18080 -container-ip 172.18.0.2 -container-port 8080 -use-listen-fd
lizining   10759  0.0  0.0   4096  1920 pts/4    S+   14:47   0:00 grep --color=auto docker-proxy

两个进程都在。 结论1:排除docker-proxy未启动因素

猜测2:查看docker-compose是否为标准 cpus 格式、以及底层CPU限制是否生效

验证:查看docker-compose.yml

services:
  im-gateway:
    build: .
    container_name: "im-gateway-${NODE_ENV:-test}"
    ports:
      - "${EXTERNAL_PORT:-18080}:${PORT:-8080}"
    
    # 资源限制
    cpus: 4
    mem_limit: 2g
    mem_reservation: 1g

验证:底层CPU限制是否生效

docker exec im-gateway-test cat /sys/fs/cgroup/cpu.max
docker exec im-gateway-test cat /sys/fs/cgroup/memory.max
docker exec im-gateway-test cat /sys/fs/cgroup/memory.current

现象:

400000 100000   生效了!
2147483648
8892416

居然不是docker-proxy未启动的问题,也不是CPU限制的问题,那么,只剩下最后一条顺手修改了…

猜测3:也许跟内核参数有关系

验证:两个参数

sysctl net.ipv4.tcp_tw_reuse
net.ipv4.tcp_tw_reuse = 2(默认值)

sysctl net.ipv4.tcp_fin_timeout
net.ipv4.tcp_fin_timeout = 60(默认值)

内核参数不在了!

于是我立即把参数调整为昨天的,

sudo sysctl -w net.ipv4.tcp_tw_reuse=1
sudo sysctl -w net.ipv4.tcp_fin_timeout=30

现在再来跑压测脚本, 重新设置内核参数后,数据再次恢复至1w+

[1/5] 预热环境 (60秒)
✓ 预热完成

[2/5] 基准测试 (100并发)
  QPS: 11106.67

[3/5] 阶梯加压测试
--- 测试 100 并发 ---
  **QPS: 10455.17**  延迟:  9.07ms  P99: 14.03ms

内核参数在重启后恢复了默认值,原来现在的2和60才是导致我跑出400 QPS的罪魁祸首!也就是说AI建议我清理系统的时候,我以为1和30就是默认值,其实更改为1和30属于参数优化。所以之前的docker-proxy启动也是一个归因错误,从这次暴跌的验证中就可以看出来,在docker-proxy启动等相同前提下,只修改内核参数即可直接导致性能回升到正常1w+。

修复后的commit message

fix(sysctl): 解决因参数优化失效导致QPS再次降低至400+的问题
• 问题:修复上一次QPS暴跌的一天后,在100并发下,本地主机访问达到8500 QPS,而从宿主机测试容器内服务则暴跌至400+。
• 原因: net.ipv4.tcp_tw_reuse和net.ipv4.tcp_fin_timeout在重启后恢复默认值
• 修复方案:

1. 创建独立配置文件etc/sysctl.d/99-local.conf,使得重启后参数仍然有效
2. 在项目内备份内核参数配置config/99-local.conf

• 结果: QPS从478恢复至10210,达到预期的性能。
• 反思:
1. 第一次修复时的数据多次测试实为400+,在commit message中仅采取了第一次测试数据187
2. 第一次修复不应该同时做"docker-proxy未启动"与"内核参数优化"两件事情,导致归因错误(归因为docker-proxy未启动)
3. 没有理解内核参数优化的重要性,以为仅仅是优化数据,实际上有时候是支撑系统
• 复现步骤:
1. 回滚
git reset --soft 5c74ce
2. 临时恢复参数默认值
sudo sysctl -w net.ipv4.tcp_tw_reuse=2
sudo sysctl -w net.ipv4.tcp_fin_timeout=60

文章核心:计算、实验、推演参数如何支撑进程⭐

疑惑来了,明明只是环境的区别,参数如何起到如此大的作用的?如果是内核参数原因,为何本地回环没有受影响?

三态参数tcp_tw_reuse

tcp_fin_timeout的解读与澄清我会放在坑点说明里面,解释这个性能问题更重要的是tcp_tw_reuse,我们需要先知道它是什么样的一个参数

  1. tcp_tw_reuse:它可以绕过TIME_WAIT状态,让新连接可以复用旧的socket,这是最关键的。

根据2018年6月4日Linux的一个commit message摘要

net-tcp: extend tcp_tw_reuse sysctl to enable loopback only optimization

This changes the /proc/sys/net/ipv4/tcp_tw_reuse from a boolean
to an integer.

It now takes the values 0, 1 and 2, where 0 and 1 behave as before,
while 2 enables timewait socket reuse only for sockets that we can
prove are loopback connections:

Linux4.4版本时这个补丁被合并,tcp_tw_reuse 早已扩展为一个三态的参数:

参数值 含义 0 禁用 不允许重用 TIME-WAIT 状态的socket 1 全局启用 允许为所有新的出站连接重用 TIME-WAIT socket 2 仅限回环 仅允许为回环(Loopback)连接重用 TIME-WAIT socket(默认值)

完美的解释了为什么两种本地回环的时候QPS正常,而从宿主机去压测容器内进程则性能崩塌,因为tcp_tw_reuse在我系统的默认值为2!不允许为我们场景的新连接复用socket。

难道从宿主机去压测容器进程这个场景不属于本地回环吗?不是在自己的本机上进行吗?注意,从宿主机到容器走的是内核网桥(docker0),这对内核来说不是loopback而是跨设备通信,所以参数为2对我们来说就相当于禁用了这个功能。

所以参数修改前后本质上的区别是:是否允许复用TIME_WAIT状态的socket

利特尔定律QPS的计算与公式原理推演

我们或许可以来结合select模型推演一下,不允许我们场景复用TIME_WAIT下的socket(也就是当参数为0或2),对应的QPS约为多少?符合实际吗? tcp_tw_reuse=2,tcp_fin_timeout=60

最大可持续QPS = 可用端口数 ÷ TIME-WAIT持续时间

这个公式来源于特尔法则,在我们短连接场景,每秒连接数=每秒请求数QPS=每秒消耗端口数,所以可以这样理解公式:每秒消耗端口数=总计可用端口数量÷每个端口用完需要冷却的数量。但即使这么说,我还是不太理解什么意思,所以我以我的理解讲一下。(我接下来的解释会区分 秒初 秒末 秒内 )

说一下这个公式的具体理解:我们总共有28232个端口,每个端口使用完都需要“冷却”60秒(TIME_WAIT)才能再次使用,第一个端口在‘第一秒初’时刻用完要等到第‘六十秒末’时刻才能再次被用 也就是说在每一秒内,我们会导致一批端口进入TIME_WAIT模式,那么设这批端口数量为x,也就代表着每秒连接了多少端口(QPS) 在第一分钟内,无需考虑复用问题,因为第六十秒末这个时刻,才出现第一个冷却结束的可被复用的端口,也就是在第一秒初最早的被使用的那个,所以60秒内我们会用掉60批新端口 也就可以得到方程:60 x = 28232 为什么要拿第一分钟内的去推演之后所有时间下的公式?因为这个运作模式其实在第六十秒末进入了循环,之后的每一秒内都有x个端口被用掉,又有x个端口从冷却状态恢复(因为在 第x-60秒内 的时候用掉了x批端口),系统从此永远保持着60x个端口全部被占用

那么QPS_MAX=28232÷60≈470

因为目前没有锁竞争、CPU、网络等等瓶颈,我们只考虑端口这个瓶颈,470这个最大值还是很符合我们压测数据的。

那么我们数据怎么会稳定在100+呢

所以,当我们把tcp_tw_reuse这个参数设置为1,使得端口不需要度过TIME_WAIT就能被复用,就是打破了刚才的循环,突破470 QPS这个端口不可复用瓶颈。

两组对照实验来了解tcp_tw_reuse在系统与环境作用

以参数tcp_tw_reuse设置为变量

为了进行一个对照试验, 我这边把tcp_fin_timeout保持不变默认60,环境保持也不变为宿主机去压测容器进程, 1.当tcp_tw_reuse=0

Running 30s test @ http://localhost:18080
  12 threads and 100 connections
  Thread Stats   Avg      Stdev     Max   +/- Stdev
    Latency    40.61ms   31.50ms 267.01ms   73.76%
    Req/Sec   124.64     91.98     0.92k    94.01%
  Latency Distribution
     50%   33.44ms
     75%   57.79ms
     90%   82.56ms
     99%  143.28ms
  44094 requests in 28.07s, 4.04MB read
  Socket errors: connect 0, read 0, write 0, timeout 41
Requests/sec:   1570.98   📍
Transfer/sec:    147.28KB

2.当tcp_tw_reuse=1

Running 30s test @ http://localhost:18080
  12 threads and 100 connections
  Thread Stats   Avg      Stdev     Max   +/- Stdev
    Latency     9.58ms    1.53ms  38.55ms   76.99%
    Req/Sec   826.73     67.76     1.27k    90.56%
  Latency Distribution
     50%    9.56ms
     75%   10.43ms
     90%   11.18ms
     99%   13.22ms
  297982 requests in 27.60s, 27.28MB read
  Socket errors: connect 0, read 0, write 0, timeout 95
Requests/sec:  10795.68   📍
Transfer/sec:      0.99MB

3.当tcp_tw_reuse=2

Running 30s test @ http://localhost:18080
  12 threads and 100 connections
  Thread Stats   Avg      Stdev     Max   +/- Stdev
    Latency    12.34ms   23.92ms 651.16ms   98.86%
    Req/Sec   606.27    318.73     0.89k    79.12%
  Latency Distribution
     50%    9.93ms
     75%   11.13ms
     90%   13.41ms
     99%   48.63ms
  5778 requests in 30.08s, 541.69KB read
  Socket errors: connect 0, read 11323, write 0, timeout 0
Requests/sec:    192.09    📍
Transfer/sec:     18.01KB

为什么参数为2比参数为0又低那么多?不都是没有起到复用效果吗。实际上当参数设置为2的时候,内核还要额外去检查”是否为环回连接”的判定逻辑,这增加了额外的处理开销。而参数直接设置为0则是明确禁止了复用,无需检查。

以环境为变量

内核参数保持优化后的tcp_tw_reuse=1 不变

  1. 宿主机本地回环测试
lizining@Y:~/projects/cpp-im-gateway/build$ wrk -t12 -c100 -d30s http://localhost:8080
Running 30s test @ http://localhost:8080
  12 threads and 100 connections
  Thread Stats   Avg      Stdev     Max   +/- Stdev
    Latency    12.04ms    1.09ms  28.17ms   70.75%
    Req/Sec   661.59     61.71     1.02k    81.84%
  238478 requests in 27.83s, 21.83MB read
  Socket errors: connect 0, read 0, write 0, timeout 96
Requests/sec:   8568.11   📍
Transfer/sec:    803.26KB

我们会发现,参数tcp_tw_reuse从2设置为1之后,宿主机本地回环的数据反倒从9.5k降到8.5k,这是正常的,因为本地回环路径有所优化

  1. 容器内本地回环测试
root@3e4d1d418263:/app# wrk -t12 -c100 -d60s http://localhost:8080 
Running 1m test @ http://localhost:8080
  12 threads and 100 connections
  Thread Stats   Avg      Stdev     Max   +/- Stdev
    Latency    10.91ms    1.83ms  40.94ms   78.00%
    Req/Sec   710.20    123.24     0.96k    87.36%
  59443 requests in 0.92m, 5.44MB read
  Socket errors: connect 0, read 0, write 0, timeout 96
Requests/sec:   1074.50   📍
Transfer/sec:    100.73KB

这个数据也很有意思,又是怎么回事呢?当tcp_tw_reuse=1,宿主机本地回环很正常,从宿主机压测容器内服务也很正常,为什么偏偏容器内本地回环又引发了性能暴跌? 这里我们要提及tcp_tw_reuse的原理,当五元组完全一致 + 新连接的时间戳 > 旧连接的最后时间戳这两个条件完全符合的时候才对socket进行复用,容器内回环路径极快,再加上容器croup进行限制的时候容易导致进程暂停,时间戳暂停增长,到了检查符合条件的时候 可能会出现:新连接的时间戳 <= 旧连接的最后时间戳 的情况,内核检查条件失败就会拒绝复用socket,从而导致连接失败。 为什么cgroup限制同样存在于宿主机压测容器内进程的场景,却没有引发这个问题,因为宿主机压测容器内进程路径较长,数据包时间戳间隔被拉大,容易满足条件。 为什么宿主机本地回环没有引发这个问题,因为没有cgroup限流,时间戳正常单调递增

  1. 从宿主机压测容器内服务(条件一模一样,我复用一下1.2的数据哈)
Running 30s test @ http://localhost:18080
  12 threads and 100 connections
  Thread Stats   Avg      Stdev     Max   +/- Stdev
    Latency     9.58ms    1.53ms  38.55ms   76.99%
    Req/Sec   826.73     67.76     1.27k    90.56%
  Latency Distribution
     50%    9.56ms
     75%   10.43ms
     90%   11.18ms
     99%   13.22ms
  297982 requests in 27.60s, 27.28MB read
  Socket errors: connect 0, read 0, write 0, timeout 95
Requests/sec:  10795.68   📍
Transfer/sec:      0.99MB

踩坑与错误总结

可能帮助到大家的坑点说明与对应方案⭐

1. 在docker-compose.yml中误用deploy配置

(1)如何识别:确保文件配置了,但不生效也不报错。这种场景可以把这个可能性考虑进去。

(2)解释说明:deploy.resources配置仅在部署到Swarm集群时生效,指令是docker stack deploy,而在docker compose up -d下资源限制会被忽略,而且也不会不报错

(3)解决方案:经过搜查,这边给出三个方案,我的场景采用的是方案一,大家可以根据场景进行权衡

方案一: 操作:使用 Compose v2格式 放弃deploy,使用v2版本的专用字段(如mem_limit) 场景:单机环境下的开发、测试或生产部署 优点:配置直观、生效明确,不存在被配置了却被忽略的问题 缺点:无法使用Swarm的集群管理功能

方案二: 操作:使用兼容性模式,在docker-compose up命令中添加--compatibility标志,尝试将deploy配置转换为v2格式的等效设置。 场景:希望保留v3文件格式,但是在单机环境下快速测试的行为 优点:无需修改配置文件,命令简单 缺点:转换不完全,效果不确定,不推荐用于生产环境

方案三: 操作:修改为Swarm集群模式,将部署目标切换到Swarm集群,并使用docker stack deploy命令,让deploy.resources配置完全生效 场景:需要高可用、服务伸缩和跨主机部署的生产环境 优点:配置完全生效,并能利用Swarm的滚动更新、负载均衡等高级功能 缺点:学习和搭建Swarm集群

2. docker-inspect不显示配置

(1)如何识别:确保文件配置了,但是在docker inspect指令下看不见配置,可以考虑这个可能性。如果确保文件配置且用cgroup确保生效了,该点可能性大大上升。

(2)解释说明:docker inspect的代码逻辑是为cgroup v1设计的,它会去老路径(如/sys/fs/cgroup/devices/devices)下寻找信息。而在cgroup v2中,部分控制器不再通过传统文件接口实现,而docker inspect找不到预期的文件,所以就无法在输出中显示这项配置。

(3)解决方案:直接读取 cgroup v2 的实际文件(比如 cat /sys/fs/cgroup/.../memory.max)

3. 单线程下的%CPU(s)反直觉

(1)如何识别:进程已经跑满了,但是%CPU(s)并不接近100%

(2)解释说明:人类的直觉是%CPU接近100%则是跑满,但是如果单线程进程的 %CPU 已经接近 100%(对于 对于多线程应用是100% × 容器核数),说明它已经用满了分配给它的计算资源,此时系统的 %CPU(s) 只是一个平均后的数字,不代表还有空闲的 CPU 可以压榨。

同理我们也可以得出在多线程程序中%CPU(s)并不意味着跑满了CPU。

4. 某后端开发面试:tcp_fin_timeout可以缩短TIME_WAIT时长?错

看了几篇文章,我认为这是一个非常值得讲的坑,面试官经常会追问一个基础问题:“如何优化或规避TIME_WAIT影响?”

这是我看到并截图的一些常见错误回答(无针对含义,仅为了体现这是一个常见误区)

添加图片注释,不超过 140 字(可选)

添加图片注释,不超过 140 字(可选)

就像图上一样,很多人会回答“调整tcp_fin_timeout来缩短MSL时长从而缩短TIME_WAIT时间”

实际上这是错误的,Linux内核的TIME_WAIT时长是写死的不能通过参数修改,而且tcp_fin_timeout和MSL没有任何关系。话不多说我们直接看源码: 在linux/v6.19.7/source/include/net/tcp.h的第142行

#define TCP_TIMEWAIT_LEN (60*HZ) /* how long to wait to destroy TIME-WAIT
				  * state, about 60 seconds	*/
          // 这一句可以理解为TCP_FIN_TIMEOUT的默认值为TCP_TIMEWAIT_LEN时长
#define TCP_FIN_TIMEOUT	TCP_TIMEWAIT_LEN
                                 /* BSD style FIN_WAIT2 deadlock breaker.
				  * It used to be 3min, new value is 60sec,
				  * to combine FIN-WAIT-2 timeout with
				  * TIME-WAIT timer.
				  */

先讲TCP_TIME_WAIT宏,字面意义上很清晰,注释也明确说了TCP_TIME_WAIT宏是结束TIME-WAIT状态的时间,大约为60秒。经查验Linux内核也没有去定义MSL,而是直接用宏定义写死TIME_WAIT时长为60s,是不能通过sysctl参数来修改的,大家所说Linux的MSL为30s也是根据TCP_TIME_WAIT宏的一个算出来的时长。

要想缩短TIME_WAIT时长,是要修改内核源码然后再次进行编译的!并非像大量面经中所说通过某sysctl参数修改。

对了,有趣的是,阿里云25年时在自家系统 Alibaba Cloud Linux 2(内核版本4.19.43-13.al7起)和 Alibaba Cloud Linux 3 里面提供了一个真的能修改TIME-WAIT时长的参数net.ipv4.tcp_tw_timeout,侧面印证了原本的Linux里面TIME-WAIT时长无法被修改,对这个参数感兴趣的可以自行搜阅。

多种证据都可以表明Linux中的TIME-WAIT时长无法被修改:

lizining@Y:~/projects/cpp-im-gateway$ sudo sysctl -w net.ipv4.tcp_time_wait
[sudo] password for lizining: 
sysctl: command line(0): invalid syntax, continuing...

刚好它的邻居正是TCP_FIN_TIMEOUT宏,这才是sysctl参数里tcp_fin_timeout所修改的对象,我们通过四次挥手流程图来区分这两个参数。

添加图片注释,不超过 140 字(可选)

咱们四次挥手有个FIN-WAIT-2时间,是在二次挥手收到了对方的ACK包,正在等待对方FIN包的时长。

这个FIN-WAIT-2状态的最大时长为内核中的TCP_FIN_TIMEOUT宏,这个宏是可以通过sysctl的tcp_fin_timeout参数来修改的。

我们来看源码: linux/v6.19.7/source/net/ipv4/sysctl_net_ipv4.c文件中的第1079行的结构体

{
		.procname	= "tcp_fin_timeout",   // 这就是参数名称
		.data		= &init_net.ipv4.sysctl_tcp_fin_timeout,   // 存储的位置
		.maxlen		= sizeof(int),
		.mode		= 0644,
		.proc_handler	= proc_dointvec_jiffies,   // 通过这个函数进行用户时间单位(秒)→内核时间单位(jifiess)的转化
	}

考虑到实际面试中总不能说“大家说的都是错的,我查过源码…”之类的话,所以我提供了这个版本的回答!

关于TIME_WAIT优化,常用的方法是:

  1. 调整 tcp_fin_timeout 参数(控制FIN-WAIT-2超时) // 不用强调是缩短MSL、TIME_WAIT时长,那是错的
  2. 开启 tcp_tw_reuse(允许复用TIME_WAIT连接)
  3. 增加本地端口范围 ip_local_port_range
  4. 调整 tcp_max_tw_buckets 限制总数

进阶版也可以说出来在内核中发现实际上tcp_fin_timeout 有人也许会想补充:可以调整tcp_tw_recycle这个参数,可以再加一句“不过Linux 4.12已经 正式移除 tcp_tw_recycle 参数,原因是在NAT环境容易丢包”

5. tcp_fin_timeout可以减少TIME-WAIT状态的连接?也错

既然我们已经知道TCP_FIN_TIMEOUT不会缩短TIME_WAIT,那TCP_FIN_TIMEOUT到底是如何优化TIME_WAIT问题的?

仔细想想,FIN-WAIT-2(tcp_fin_timeout)是二次挥手后等待对方的FIN包的时长,如果超时过了默认值60s了,直接RST关闭,但我觉得这很矛盾,这难道不会导致加快socket进入TIME-WAIT状态,从而导致TIME-WAIT状态的连接更多吗?为什么说它可以优化TIME-WAIT呢?

以下是红帽的官方文档《Changing tcp_fin_timeout and tcp_max_tw_buckets》中的关于修改tcp_fin_timeout的风险,可以侧面体现它的作用在于尽快释放资源。

If you set too large value to tcp_fin_timeout, 
the system may become out of port, file-descripter and memory.
If you set too small value, the system may leak delayed packets

实际上,它并不能减少TIME-WAIT状态的连接,tcp_fin_timeout=30实际上是针对有大量少TIME-WAIT状态连接背后的的高并发场景进行的优化,它的优化作用有点类似于不直击本质的“亡羊补牢”,通过缩短等待FIN包的时间来清理掉那些中间态的僵尸连接,尽快释放资源,防止系统资源耗尽,加剧TIME-WAIT问题。

6. 21年微信面试:为什么linux默认关闭tcp_tw_reuse?

既然net.ipv4.tcp_tw_reuse可以快速复用TIME_WAIT状态的连接,为什么Linux默认是关闭状态?

这道题其实问的就是TIME_WAIT的重要性,除了老生常谈的回答还可以加两个角度: 实际上TIME_WAIT状态的设计初衷是:既要让旧报文在2MSL中消失,又要确保最后的ACK能被重传。 作为开发者,我们开启tcp_tw_reuse参数是在牺牲部分的可靠性去换性能 从linux角度出发是默认可靠性优先的,所以会默认关闭tcp_tw_reuse

7. SO_REUSEADDR与tcp_tw_reuse是一个东西吗?

不。这也是一个经典误区,因为这个内核参数和这个套接字选项长得太像了,都关于TIME-WAIT,都有REUSE

本质上是其实是复用port和复用socket的区别

SO_REUSEADDR是我们设置套接字的一个选项,设置后可以让还处于TIME_WAIT状态的端口被bind(),而通过设置内核参数tcp_tw_reuse可以让主动提出关闭并处于TIME_WAIT状态的五元组被复用,是完全相同的连接。

7个坑分享过了,最后,我没有面试过,却来分享面试回答有点奇怪,以上分享仅为我个人学习见解,欢迎批评指正。

我在排查中犯的错误

  1. 从commit message中这句“尽管设置了4核限制,CPU使用率仍超过33.3%且不稳定。”

可以看出,我没有分清楚系统CPU使用率和进程CPU使用率,以为超过33.3%是一个错误点,标注在了问题现象里。我觉得犯这个错误有两个原因,

一、用工具不懂原理,针对这一点以后用不熟练的工具要先把完整终端回复复制给AI搞懂所需指标的位置、以及如何解读各指标。如果一开始top解读正确就不会绕一大圈排查CPU了。

二、目前还没学《操作系统》,我原先信奉边做边学,只是口头承认知识体系很重要,虽然这次经历让我顺便学到很多,但也让我深刻感受到知识漏洞带来的惨痛,我会把《CSAPP》加入到学习规划中。

  1. “docker-compose中错误使用了 deploy.resources”

这句话没毛病,但是事实上无论是否使用deploy配置,用docker ispect都查不到CPU限制,如果想要验证该修复生效,应该回滚到deploy配置然后用cgroup v2的指令去查。

docker exec im-gateway-test cat /sys/fs/cgroup/cpu.max
docker exec im-gateway-test cat /sys/fs/cgroup/memory.max
docker exec im-gateway-test cat /sys/fs/cgroup/memory.current
  1. 未保存完整排查过程,指令,终端回复,导致需要回滚再次复现数据。以后修复性能问B题保留完整终端记录与每一个数据报告。
  2. 在部分修改中没有进行控制变量,从“调整内核参数”可以看出,应该在docker-proxy启动之后就立即进行压测,而不是顺手调个参数再进行压测,这是没有控制变量导致的归因错误。
  3. 没有查验默认参数,盲目相信AI给的参数,以为sudo sysctl -w net.ipv4.tcp_fin_timeout=30是默认值
  4. 从这句“主机访问容器仅为187 QPS(后续为400+)”可以看出初期测试方法不严谨,采取第一次数据做结果,而非多次数据稳定结论

如果让我再来一次,我会怎么做

先从简单的验证开始!并且每一步变动都进行压测 依旧先排除两个因素:

(1) 两种本地回环数据均正常,首先排除程序本身的问题

(2) 查看参数,结合IO模型与源码考虑是否有可能参数导致,而且对470上下的数字尤为敏感。如果AI给予我参数,我先查验这个参数在我系统中原本是什么,再查验参数的作用,最后再尝试修改。

(3) 如果还没解决,用top看CPU是否被其他进程占用过多,重视数据的解读。如果要看限制是否生效不看docker inspect,看cgroup

(4) 如果还没解决,排查docker-proxy全链路中某一环节的路径损耗

补充:测试环境、方法说明

一、硬件环境

组件配置说明
CPUIntel Core i7-10750H @ 2.60GHz6物理核心 / 12逻辑线程
内存7.6GBWSL2 动态分配
磁盘1TB 虚拟磁盘Windows 主机磁盘映射
网卡虚拟网卡WSL2 虚拟网络

二、软件环境

组件版本说明
宿主机系统Windows 10⁄11WSL2 宿主
WSL2 版本2
Linux 发行版Ubuntu 24.04.1 LTS (Noble)
Linux 内核5.15.x可用 uname -r 查看
Docker 版本29.2.1社区版
Docker 组件containerd v2.2.1, runc v1.3.4
测试工具wrk 4.2.0
被测服务cpp-im-gateway容器化部署

三、网络参数

参数说明
tcp_tw_reuse0/1/2测试变量
tcp_fin_timeout60⁄30测试变量
ip_local_port_range32768 60999

四、容器配置

配置项说明
容器名im-gateway-test
网络模式bridge
端口映射18080:8080
CPU限制4 cores容器最多使用4个CPU核心
内存限制2GB硬限制
内存预留1GB保证至少1GB可用

题外话

毕竟是第一次做排查,最后,我想说一点题外话。这次经历我收获非常大,深深感受到了性能排查的曲折与有趣。在做些事情之前,我很盲目自信,觉得系统不是黑盒,系统是可拆解的,无论遇到什么疑难问题,都一定能通过学习和搜查去解决的。

其实这个问题从出现到解决距离有9天,复盘与回溯又写报告是整整又花了净时长将近18个小时,改前改后是两个参数的差别,实在是没有性价比吧。步骤看着不多但很绝望,当时无论如何就是找不到原因,一股脑把提示词和现象丢给AI,每给AI一种现象,AI都会给出4-5种可能性与对应指令,如果用不好就会更加混乱。每一次以为终于找到原因了,就眼巴巴看着屏幕,紧张祈祷这次性能可以回到正常。甚至开始怀疑自己是否应该去仿写或跟敲,自己瞎倒腾的找不到答案的到底算什么?如果跟着视频敲代码早就可以做完了吧?这时候我终于才有一种危机感,原来不是所有问题都能被解决。

终于歪打正着之后解决,第二天性能回归我是感觉很懵的,其实AI提示过我“可能是参数重启后丢失了”,我查看参数确实丢了但我蠢蠢地不以为然,觉得不可能是参数的问题,两个参数而已怎么会导致二十多倍的性能差异呢,我居然宁愿相信是复杂的底层机制出了问题,也不愿相信是默认的配置毁了进程服务,因为潜意识里觉得——如果问题那么简单、那我之前绕的路算什么?结果又绕了一大圈。

中间又因为git使用不规范(把文档放stage里不commit就切分支开发、在空分支开发)导致文档丢失、数据丢失,陷入至暗时刻。那段时间刚好也是寒假,整整3天我什么也没干,就像有一根刺在心里,无论干什么都一直在想着为什么会、这样到底怎么样才能解决,我始终觉得有点伤心。最后还是冷静下来去先查看之前的修改,尝试把参数改回来性能才恢复正常水平,当时的感受,没有狂喜,只有庆幸。

这让我深刻记住了太多错误,以及commit的重要性,这让我学会敬畏系统参数与默认配置的力量,去分析为什么参数在链路中起到作用。