对打工人来说,携程可能要变得更香了……
前阵子,携程向员工发起家庭友好问卷,要评估两项全新的员工福利:
一个是每年远程办公(Work From Anywhere) 20 天,一个是可选的无薪假期,有每年 40 天或者每周 1 天等选项。
远程办公
可能有人会迷糊,以前携程不也有居家办公吗?这有什么区别?
其实看英文名就很明显了,Work From Anywhere,你不管是在家、在旅游、在山上、在海边,换个城市,都可以算远程办公。
这个新模式,比起先前“3+2”的居家办公模式,又灵活了不少。
鸭鸭觉得,这个福利对那些工作时间比较灵活,不需要坐班的岗位,简直是多出了一个可以让自己换个城市喘口气的长假,毕竟这些岗位,只要能按时完成工作任务,在哪里办公都差不多。
而对其他员工来说,这项福利更多合适用于应对突发情况,可以多一个事假外的选项。
40天无薪假
关于无薪假的讨论度其实比远程办公要高得多。
有人觉得,无薪假和事假有什么区别?

有人觉得,可以出去放松一个多月,不用担心旅游回来还要找工作,挺好。

也有人觉得这就是变相降薪。

鸭鸭也翻了一下各方面的消息,每年这 40 天的无薪假期,问卷内是可以选择一次性休完,也可以拆分到每周。
对那些需要长期陪伴家人、照顾孩子,或者有其他重要事情需要处理的员工来说,这个福利可以说是及时雨。
不过无薪假期,毕竟是没有工资的,不知道填问卷的时候,携程的同学们会如何选择。
我们印象里,携程的福利,一向很给力,之前的 3+2 居家办公模式,每年 3 天的陪娃假、还有旅游相关福利一直不少,虽然也有同学反馈说自己部门从来没享受过居家办公,不过很快也有其他携程的同学出来反驳:

能看出携程的各个部门间,对于居家办公和加班的态度是完全不一样的。但不管怎么说,携程也算一直在探索如何让员工可以平衡工作和生活。
鸭鸭还是比较希望能有更多的公司推出更多人性化的福利政策。
……
最近 AI 越来越热,面试的时候被问及的概率也越来越高,今天鸭鸭和大家分享一道 AI 大模型原理和应用面试题。
【什么自查询?为什么在 RAG 中需要自查询? 】
回答重点
自查询(Self-Query)是 RAG 系统自动解析用户查询中隐含条件的机制,把模糊的自然语言转成结构化查询语句。
比如用户说"2025年鸭鸭的用户报告",自查询会拆成两部分: 1)语义匹配:用户报告 2)元数据过滤:作者=鸭鸭、时间=2025
为什么需要自查询?用户提问往往带着隐含条件,传统向量检索只管语义相似度,压根不看元数据。结果就是检索出一堆语义相关但时间、作者、标签全不对的文档。自查询通过"解析+过滤"两步走,让检索同时满足语义相关性和元数据条件,直接解决"检索不准"的痛点。
扩展知识
自查询的工作流程
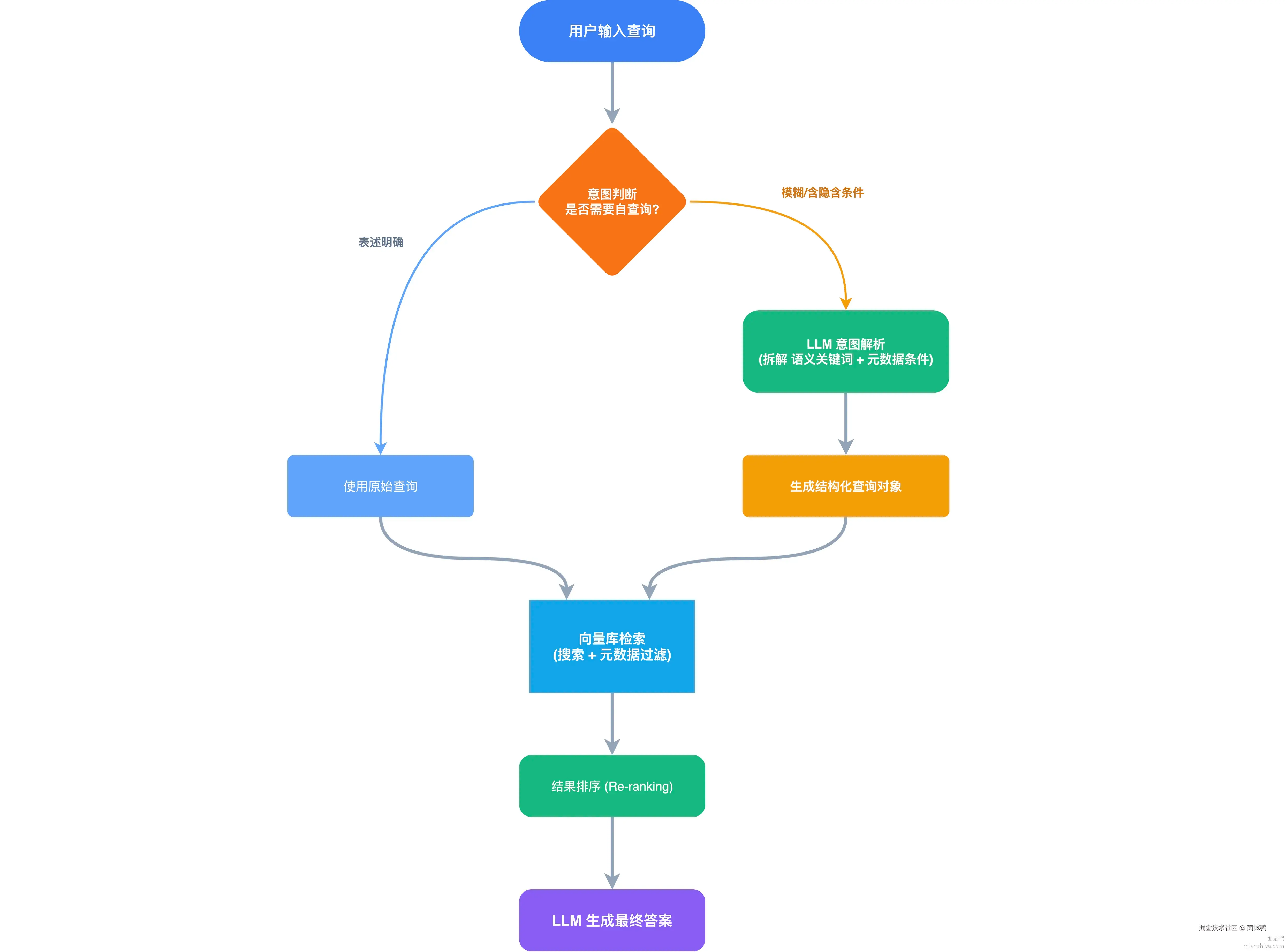
自查询发生在用户输入到检索文档之间的意图解析阶段,整个流程分这么几步:
用户输入一个查询后,系统先判断要不要做自查询。如果用户问得很明确,直接拿原始查询去检索就行。如果用户表述模糊、带隐含条件,就进入意图解析环节,让 LLM 把自然语言拆成语义关键词和元数据过滤条件,生成结构化查询。然后拿着这个结构化查询去向量库做检索,结合元数据过滤筛选文档,最后排序后送给生成模型出答案。
篇幅有限,更多 AI 相关面试题可以进入面试鸭(mianshiya.com)进行查阅。